Click here to close
Hello! We notice that you are using Internet Explorer, which is not supported by Xenbase and may cause the site to display incorrectly.
We suggest using a current version of Chrome,
FireFox, or Safari.
PLoS One
2009 Nov 24;411:e7982. doi: 10.1371/journal.pone.0007982.
Show Gene links
Show Anatomy links
Mutations in the human naked cuticle homolog NKD1 found in colorectal cancer alter Wnt/Dvl/beta-catenin signaling.
Guo J, Cagatay T, Zhou G, Chan CC, Blythe S, Suyama K, Zheng L, Pan K, Qian C, Hamelin R, Thibodeau SN, Klein PS, Wharton KA, Liu W.
???displayArticle.abstract???
BACKGROUND: Mutation of Wnt signal antagonists Apc or Axin activates beta-catenin signaling in many cancers including the majority of human colorectal adenocarcinomas. The phenotype of apc or axin mutation in the fruit fly Drosophila melanogaster is strikingly similar to that caused by mutation in the segment-polarity gene, naked cuticle (nkd). Nkd inhibits Wnt signaling by binding to the Dishevelled (Dsh/Dvl) family of scaffold proteins that link Wnt receptor activation to beta-catenin accumulation and TCF-dependent transcription, but human NKD genes have yet to be directly implicated in cancer.
METHODOLOGY/PRINCIPAL FINDINGS: We identify for the first time mutations in NKD1--one of two human nkd homologs--in a subset of DNA mismatch repair-deficient colorectal tumors that are not known to harbor mutations in other Wnt-pathway genes. The mutant Nkd1 proteins are defective at inhibiting Wnt signaling; in addition, the mutant Nkd1 proteins stabilize beta-catenin and promote cell proliferation, in part due to a reduced ability of each mutant Nkd1 protein to bind and destabilize Dvl proteins.
CONCLUSIONS/SIGNIFICANCE: Our data raise the hypothesis that specific NKD1 mutations promote Wnt-dependent tumorigenesis in a subset of DNA mismatch-repair-deficient colorectal adenocarcinomas and possibly other Wnt-signal driven human cancers.
???displayArticle.pubmedLink???
19956716 ???displayArticle.pmcLink???PMC2776356 ???displayArticle.link???PLoS One ???displayArticle.grants???[+]
Figure 1. Nkd mutations in fly and human.(A) Wild-type, axin, apc, and nkd Drosophila cuticles. Wild type has alternating denticle bands (arrow) and naked cuticle (arrowhead), with each mutant lacking denticle bands. (B) NKD1 locus has 10 exons. Nkd1 schematic (orange) includes N-terminal myristoylation, EFX, 30aa (blue), and carboxy-terminal His-rich motifs. Exon 10 sequences around poly-(C) tracts (red) above native (black) and mutant (blue) residues are shown. (C) NKD1 electropherograms showing wild-type (WT) poly-(C)7, cell line TC7 with C-deletion (C6), cell line RKO with C-insertion (C8), and cell line HCT15 with G>A mutation (arrow) 3′ of poly-(C)7. (D, E) α-Nkd1 blots of whole cell extracts (D) and Triton X-100 soluble and insoluble fractions (E) from cell lines with indicated NKD1 mutation. Arrows designate Nkd1 proteins. β-actin is loading control in D. CCD841 has full length Nkd1, with a minor degradation product at ∼35 kDa also seen with transfected NKD1 (e.g. Fig. 1E, 5C), whereas SW480 with more abundant but wild-type Nkd1 has several degradation products.
Figure 2. Wild-type Nkd1 but not mutant Nkd1 inhibits Wnt/β-catenin signaling.(A) % Xenopus embryos with indicated axis phenotype after injection of XWnt8+/âwild-type or mutant NKD1. (n)â=â# embryos injected. Panels at right show representative lateral (L) and dorsal (D) views of embryos scored as single axis (white), short A/P axis (light gray), partial axis duplication (dark gray), and full axis duplication (black) according to the Materials and Methods. In embryos with single axis in the left panels, note trunk (white arrow) and cement gland (black arrow). Arrowheads designate each axis in embryos with axis duplications (right panels). Embryos with partial axis duplication have duplicated trunktissue but a single cement gland, while embryos with full axis duplication have duplicated trunk tissues and cement glands. (B) Normalized TOPflash luciferase activity (RLU) in HEK-293 cells transfected with reporter +/âDvl2 +/â indicated Nkd1 construct.
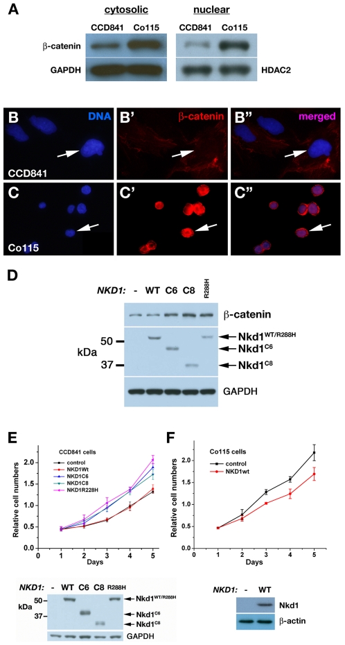
Figure 3. Effect of NKD1-mutations on β-catenin and cell proliferation.(A) Western blot of cytosolic and nuclear extracts of cells with wild-type (CCD841) or mutant (Co115) NKD1. GAPDH and HDAC2 were probed as loading controls. (BâBâ³, CâCâ³) β-catenin (red) and DNA (blue) distribution in CCD841 cells (BâBâ³) and Co115 (CâCâ³) cells. Arrows designate nuclei. Merged images in Bâ³ and Câ³. (D) Western blot of cytosolic extracts of HEK-293 cells transfected with lacZ control (-), wild type Nkd1 (WT), or indicated mutant Nkd1 construct, and probed for β-catenin, Nkd1, and loading control GAPDH. Note that each mutant Nkd1 but not wild type Nkd1 increases β-catenin levels. (E) Relative cell number as a function of days post retroviral infection of CCD841 cells with empty vector control, wild type Nkd1, or indicated Nkd1 mutant (pâ=â0.016, 0.012, and 0.0091 for C6, C8, and R288H mutants as compared to control) (F) Relative cell number as a function of days post retroviral infection of Co115 cells with control or wild-type Nkd1 (pâ=â0.022). α-Nkd1 western blots of cell extracts, with GAPDH or β-actin loading control, are shown below each plot in E and F.
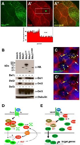
Figure 4. Nkd1 truncation alters subcellular localization and Dvl colocalization.(A, B) HEK-293 cells expressing HA/Flag-tagged Nkd1 (A) or Nkd1C8 (B) stained with α-HA (green). Nkd1 accumulates in puncta (arrows), while Nkd1C8 is diffusely distributed in the cytoplasm. Nkd1C6 distributed in a pattern similar to Nkd1C8 (not shown). (C, D) Cells co-expressing Dvl3 and wild-type (C) or C8 (D) Nkd1GFP constructs. Nkd1-GFP (green, C) shows near complete colocalization (arrows) with Dvl3 (red, C′), while Nkd1C8-GFP (D) accumulates in cytoplasmic aggregates surrounded by Dvl3 (arrows). Merged images are in C″, D″, DNA is blue in A–D. Similar results were observed in cells coexpressing Nkd1C8-GFP and Dvl1 or Dvl2, and in cells expressing Nkd1C6-GFP and Dvl1, Dvl2, or Dvl3 (not shown). (E) Salivary gland from wild-type third instar Drosophila larva stained with α-Dsh (red) showing diffuse and punctate staining. (F–F″) A8-Gal4/UAS-NkdGFP salivary gland stained with α-Dsh and imaged for GFP (F) and Dsh (F′; merged in F″). Fly NkdGFP relocalizes Dsh to perinuclear aggregates (arrows) similar to those observed with Nkd1GFP/Dvl3 in C.
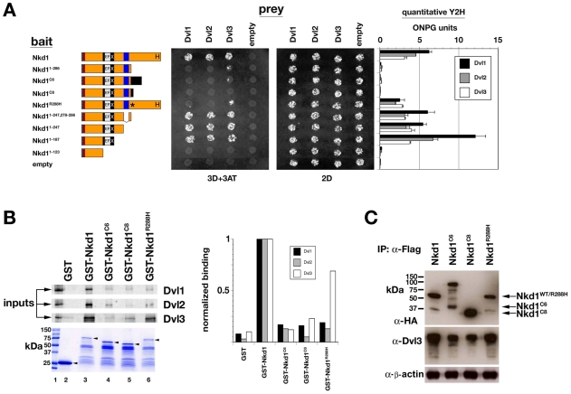
Figure 5. Mutant Nkd1 proteins exhibit reduced Dsh/Dvl associations.(A) Y2H between Nkd1-baits and Dvl-prey assayed for growth on triple dropout (3D+3AT) or double dropout (2D) media. Bar graphs on right show ONPG units from quantitative Y2H assay. Western blot indicates that Nkd1 mutant proteins are of comparable abundance (not shown). (B) GST-pulldown assay of in vitro translated, 35[S]-labelled Dvl1-3 with each GST-Nkd1 protein. Bar graph is quantitative band intensity. Coomassie-stained gel shows each GST-fusion protein, with arrowheads indicating full-length proteins. (C) Western blots of Flag-IPs from HEK-293 cell extracts with equal amounts of each HA/Flag-tagged Nkd1, and then probed with α-HA (upper) and α-Dvl3 (middle). β-actin is loading control (lower). Note that less Dvl3 is IP'd by Nkd1C6 or Nkd1C8 as compared to full-length Nkd1. No co-IP was observed between wild-type or mutant Nkd1s and Dvl1 or Dvl2, reminiscent of the lack of stable co-IP between Drosophila Nkd and Dsh [13].
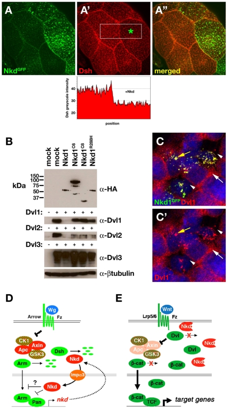
Figure 6. Mutant Nkd1s do not limit the abundance of Dsh/Dvl as well as wild type Nkd1.(AâAâ³) 71B-Gal4/UAS-NkdGFP third-instar Drosophila salivary gland stained with α-Dsh and imaged for GFP (A) and Dsh (Aâ²) distributions (merged image in Aâ³). Quantitation of Dsh pixel intensity (white box in Aâ²) reveals reduced staining in cell expressing more (right, green asterisk) NkdGFP than in adjacent cell expressing less NkdGFP. (B) Western blots of HEK-293 cells transfected with indicated Flag/HA-tagged Nkd1 and Dvl1, Dvl2, or Dvl3 constructs probed with α-HA, α-Dvl1-3, and α-βtubulin as a loading control. Each of the Dvl1-3 blots was loaded with equal amounts of extract, as confirmed by probing each blot with α-βtubulin. (C) HEK-293 cells co-expressing Nkd1GFP and Dvl1, stained with α-Dvl1, and imaged for GFP (green), Dvl1 (red), and DNA (blue) showing fine punctate Dvl1 distribution in cells expressing low to absent Nkd1GFP (white arrow). In adjacent cells expressing Nkd1GFP, Dvl1 is relocalized to Nkd1GFP/Dvl1 aggregates (yellow arrow), with loss of fine punctate Dvl1 staining (arrowheads). (D, E) Models of Nkd function in Drosophila (D) and NKD1-mutant CRC (E). Double lines: upperâ=âplasma membrane; lowerâ=ânuclear membrane. (D) Fly Wg(Wnt) binds Fz/Arrow(Lrp5/6) receptors, which inhibits the Apc/Axin/CK1/GSK3β complex that promotes degradation of Arm(β-catenin). Arm complexes with Pan(TCF) to activate target genes including nkd. Nkd promotes Dsh turnover to partially inhibit signaling, and employs the nuclear import factor Imp-α3 to enter the nucleus and further inhibit signaling through unknown mechanisms [31]. (E) In NKD1-mutant CRC, the mutant Nkd1 protein no longer binds and promotes Dvl turnover, stabilizing β-catenin and activating TCF-dependent transcription of target genes.
Albuquerque,
The 'just-right' signaling model: APC somatic mutations are selected based on a specific level of activation of the beta-catenin signaling cascade.
2002, Pubmed
Albuquerque,
The 'just-right' signaling model: APC somatic mutations are selected based on a specific level of activation of the beta-catenin signaling cascade.
2002,
Pubmed Angers,
The KLHL12-Cullin-3 ubiquitin ligase negatively regulates the Wnt-beta-catenin pathway by targeting Dishevelled for degradation.
2006,
Pubmed
,
Xenbase Bafico,
An autocrine mechanism for constitutive Wnt pathway activation in human cancer cells.
2004,
Pubmed Barker,
Mining the Wnt pathway for cancer therapeutics.
2006,
Pubmed Bejsovec,
Segment polarity gene interactions modulate epidermal patterning in Drosophila embryos.
1993,
Pubmed Boland,
A National Cancer Institute Workshop on Microsatellite Instability for cancer detection and familial predisposition: development of international criteria for the determination of microsatellite instability in colorectal cancer.
1998,
Pubmed Chan,
Cell-autonomous, myristyl-independent activity of the Drosophila Wnt/Wingless antagonist Naked cuticle (Nkd).
2007,
Pubmed Chan,
Prickle-1 negatively regulates Wnt/beta-catenin pathway by promoting Dishevelled ubiquitination/degradation in liver cancer.
2006,
Pubmed Chan,
Drosophila Naked cuticle (Nkd) engages the nuclear import adaptor Importin-alpha3 to antagonize Wnt/beta-catenin signaling.
2008,
Pubmed Clevers,
Wnt/beta-catenin signaling in development and disease.
2006,
Pubmed Creyghton,
PR72, a novel regulator of Wnt signaling required for Naked cuticle function.
2005,
Pubmed
,
Xenbase de Lau,
WNT signaling in the normal intestine and colorectal cancer.
2007,
Pubmed Dequéant,
A complex oscillating network of signaling genes underlies the mouse segmentation clock.
2006,
Pubmed Duval,
Frequent frameshift mutations of the TCF-4 gene in colorectal cancers with microsatellite instability.
1999,
Pubmed Duval,
Mutations at coding repeat sequences in mismatch repair-deficient human cancers: toward a new concept of target genes for instability.
2002,
Pubmed Gayet,
Extensive characterization of genetic alterations in a series of human colorectal cancer cell lines.
2001,
Pubmed Guo,
Subcellullar localization of tumor-associated antigen 3H11Ag.
2004,
Pubmed Hamada,
Negative regulation of Wingless signaling by D-axin, a Drosophila homolog of axin.
1999,
Pubmed Hlubek,
Wnt/FZD signaling and colorectal cancer morphogenesis.
2007,
Pubmed Huang,
APC mutations in colorectal tumors with mismatch repair deficiency.
1996,
Pubmed Katoh,
Molecular cloning, gene structure, and expression analyses of NKD1 and NKD2.
2001,
Pubmed Lengauer,
Genetic instability in colorectal cancers.
1997,
Pubmed Li,
Myristoylated Naked2 escorts transforming growth factor alpha to the basolateral plasma membrane of polarized epithelial cells.
2004,
Pubmed Li,
A targeted mutation of Nkd1 impairs mouse spermatogenesis.
2005,
Pubmed Liu,
Mutations in AXIN2 cause colorectal cancer with defective mismatch repair by activating beta-catenin/TCF signalling.
2000,
Pubmed McCartney,
Drosophila APC2 is a cytoskeletally-associated protein that regulates wingless signaling in the embryonic epidermis.
1999,
Pubmed Morin,
Activation of beta-catenin-Tcf signaling in colon cancer by mutations in beta-catenin or APC.
1997,
Pubmed Nishisho,
Mutations of chromosome 5q21 genes in FAP and colorectal cancer patients.
1991,
Pubmed Parkin,
Global cancer statistics, 2002.
2005,
Pubmed Powell,
Molecular diagnosis of familial adenomatous polyposis.
1993,
Pubmed Rousset,
Zinc-dependent interaction between dishevelled and the Drosophila Wnt antagonist naked cuticle.
2002,
Pubmed Rousset,
Naked cuticle targets dishevelled to antagonize Wnt signal transduction.
2001,
Pubmed Schwarz-Romond,
The DIX domain of Dishevelled confers Wnt signaling by dynamic polymerization.
2007,
Pubmed Segditsas,
Colorectal cancer and genetic alterations in the Wnt pathway.
2006,
Pubmed Sokol,
Dorsalizing and neuralizing properties of Xdsh, a maternally expressed Xenopus homolog of dishevelled.
1995,
Pubmed
,
Xenbase Takacs,
Dual positive and negative regulation of wingless signaling by adenomatous polyposis coli.
2008,
Pubmed Thorstensen,
Genetic and epigenetic changes of components affecting the WNT pathway in colorectal carcinomas stratified by microsatellite instability.
2005,
Pubmed Toft,
DNA mismatch repair and colorectal cancer.
1998,
Pubmed Uematsu,
Activation of the Wnt pathway in non small cell lung cancer: evidence of dishevelled overexpression.
2003,
Pubmed Veeman,
A second canon. Functions and mechanisms of beta-catenin-independent Wnt signaling.
2003,
Pubmed Vleminckx,
Adenomatous polyposis coli tumor suppressor protein has signaling activity in Xenopus laevis embryos resulting in the induction of an ectopic dorsoanterior axis.
1997,
Pubmed
,
Xenbase Waldrop,
An unconventional nuclear localization motif is crucial for function of the Drosophila Wnt/wingless antagonist Naked cuticle.
2006,
Pubmed Wharton,
Vertebrate proteins related to Drosophila Naked Cuticle bind Dishevelled and antagonize Wnt signaling.
2001,
Pubmed Yan,
Cell autonomous regulation of multiple Dishevelled-dependent pathways by mammalian Nkd.
2001,
Pubmed
,
Xenbase Yanagawa,
The dishevelled protein is modified by wingless signaling in Drosophila.
1995,
Pubmed Zeng,
naked cuticle encodes an inducible antagonist of Wnt signalling.
2000,
Pubmed
,
Xenbase Zhang,
Dapper 1 antagonizes Wnt signaling by promoting dishevelled degradation.
2006,
Pubmed
,
Xenbase Zhang,
Viable mice with compound mutations in the Wnt/Dvl pathway antagonists nkd1 and nkd2.
2007,
Pubmed