Click here to close
Hello! We notice that you are using Internet Explorer, which is not supported by Xenbase and may cause the site to display incorrectly.
We suggest using a current version of Chrome,
FireFox, or Safari.
Nucleic Acids Res
2010 Sep 01;3816:5409-18. doi: 10.1093/nar/gkq262.
Show Gene links
Show Anatomy links
Deregulated Cdc6 inhibits DNA replication and suppresses Cdc7-mediated phosphorylation of Mcm2-7 complex.
Kundu LR, Kumata Y, Kakusho N, Watanabe S, Furukohri A, Waga S, Seki M, Masai H, Enomoto T, Tada S.
???displayArticle.abstract??? Mcm2-7 is recruited to eukaryotic origins of DNA replication by origin recognition complex, Cdc6 and Cdt1 thereby licensing the origins. Cdc6 is essential for origin licensing during DNA replication and is readily destabilized from chromatin after Mcm2-7 loading. Here, we show that after origin licensing, deregulation of Cdc6 suppresses DNA replication in Xenopus egg extracts without the involvement of ATM/ATR-dependent checkpoint pathways. DNA replication is arrested specifically after chromatin binding of Cdc7, but before Cdk2-dependent pathways and deregulating Cdc6 after this step does not impair activation of origin firing or elongation. Detailed analyses revealed that Cdc6 deregulation leads to strong suppression of Cdc7-mediated hyperphosphorylation of Mcm4 and subsequent chromatin loading of Cdc45, Sld5 and DNA polymerase α. Mcm2 phosphorylation is also repressed although to a lesser extent. Remarkably, Cdc6 itself does not directly inhibit Cdc7 kinase activity towards Mcm2-4-6-7 in purified systems, rather modulates Mcm2-7 phosphorylation on chromatin context. Taken together, we propose that Cdc6 on chromatin acts as a modulator of Cdc7-mediated phosphorylation of Mcm2-7, and thus destabilization of Cdc6 from chromatin after licensing is a key event ensuring proper transition to the initiation of DNA replication.
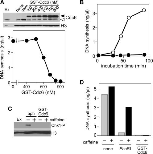
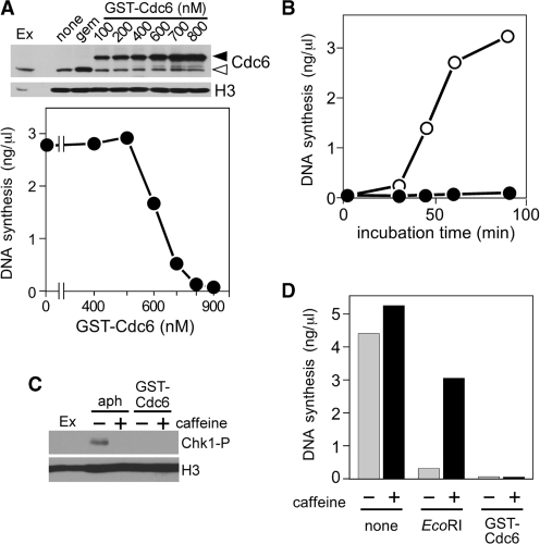
Figure 1. DNA replication is inhibited by excess Cdc6 in a manner independent of ATM/ATR-dependent checkpoint pathways. (A) Upper panel: chromatin was isolated after incubation of sperm nuclei (3 ng DNA/µl) for 20 min with extracts containing buffer (none), geminin (100 nM) or various concentrations of GST–Cdc6. Isolated chromatin was subjected to immunoblotting. Open and closed arrowheads represent endogenous Cdc6 and GST–Cdc6, respectively. Egg extracts (Ex; 2 µl) were also applied. Lower panel: DNA synthesis was measured after a 90-min incubation of sperm nuclei (3 ng DNA/µl) with Xenopus egg extracts supplemented with various concentrations of GST–Cdc6. (B) Synthesized DNA at indicated time points was measured after incubation of sperm nuclei (3 ng DNA/µl) with extracts supplemented without (open symbol) or with GST–Cdc6 (700 nM; closed symbol). (C) Nuclei were isolated after sperm nuclei (3 ng DNA/µl) were incubated with egg extracts supplemented with aphidicolin (40 ng/µl) or GST–Cdc6 (700 nM) in the presence or absence of 5 mM caffeine. The isolated fractions were immunoblotted for phospho-Chk1 (Chk1-P) and histone H3 (H3). Egg extracts (Ex; 2 µl) were also applied. (D) DNA synthesis was measured after 90-min incubation of sperm nuclei (3 ng DNA/µl) with extracts supplemented with buffer (none), EcoRI (0.2 U/µl) or GST–Cdc6 (700 nM) in the presence or absence of 5 mM caffeine.
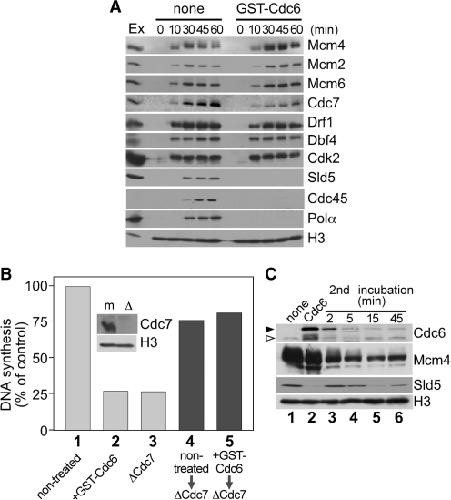
Figure 2. Cdc6 inhibits DNA replication after origin licensing at an earlier stage of DNA replication. (A and B) GST–Cdc6 (700 nM) was added to the reaction mixture at indicated times after the commencement of incubation of sperm nuclei (3 ng DNA/µl) with egg extracts. Synthesized DNA was measured after 90 min from the start of incubation. (C) A schematic representation of the experimental procedures for D and E. (D) Chromatin was isolated after incubation of sperm nuclei (3 ng DNA/µl) for 20 min with extracts containing buffer (none) or GST–Cdc6 (700 nM) in the presence or absence of geminin (100 nM). Isolated chromatin was subjected to immunoblotting. Open and closed arrowheads represent endogenous Cdc6 and GST–Cdc6, respectively. Egg extracts (Ex; 2 µl) were also applied. (E) Sperm nuclei (15 ng DNA/µl) were incubated with extracts supplemented with buffer (none) or GST–Cdc6 (700 nM) for 20 min in the presence or absence of geminin (100 nM). Chromatin was isolated and incubated for 90 min with fresh geminin-supplemented extracts containing [α-32P]dATP. DNA synthesis in the second incubation was measured and represented as a percentage of the radioactivity incorporated into DNA in the samples of interest to that after incubation with control extracts for 90 min.
Figure 3. Cdc6 halts DNA replication before Cdk2-dependent steps. (A) A schematic representation of the experimental procedures. (B) Sperm nuclei (6 ng DNA/µl) were incubated with extracts containing aphidicolin (40 ng/µl) for 60 min and isolated to obtain aphidicolin nuclei. Amount of DNA synthesized was measured during a 90-min incubation after untreated sperm chromatin (sp) or aphidicolin nuclei (ap) were added in extracts containing buffer (none), aphidicolin (aph; 40 ng/µl) or GST–Cdc6 (700 nM). DNA synthesis is represented as a percentage of the radioactivity incorporated into DNA in the samples of interest to that after incubation with control extracts for 90 min. (C) The same experiment as shown in B but using p21 (5 ng/µl) instead of aphidicolin for nuclear preparation to obtain p21 nuclei (21) and for additives of the second incubation (p21).
Figure 4. Cdc6 inhibits DNA replication after Cdc7 has been loaded. (A) Sperm nuclei (3 ng DNA/µl) were incubated in extracts supplemented with buffer (none) or GST–Cdc6 (700 nM). Chromatin was isolated at indicated time points and subjected to immunoblotting. Egg extracts (Ex; 2 µl) were also applied. (B) DNA synthesis in sperm nuclei were measured after incubation for 90 min in non-treated extracts (column 1), extracts supplemented with 700 nM of GST–Cdc6 (column 2) or Cdc7-depleted (ΔCdc7) extracts (column 3). Sperm nuclei (15 ng DNA/µl) were incubated in extracts supplemented without (non-treated) or with 700 nM of GST–Cdc6 (+GST–Cdc6) for 45 min, followed by nuclear isolation. DNA synthesis was assayed after the nuclei isolated from non-treated or GST–Cdc6 supplemented extracts were incubated for 90 min with Cdc7-depleted extracts (ΔCdc7) containing 100 nM of geminin (column 4 or 5, respectively). DNA synthesis is represented as a percentage of the radioactivity incorporated into DNA in the samples of interest to that after incubation with control extracts for 90 min. Inset: Mock-treated (m) and Cdc7-depleted (Δ) extracts (Ex; 2 µl) were subjected to immunoblotting. (C) Sperm nuclei (15 ng DNA/µl) were incubated for 45 min in extracts supplemented with buffer (none) or GST–Cdc6 (700 nM) and were isolated (lanes 1 and 2). The isolated nuclei were incubated with Cdc7-depleted extracts supplemented with geminin (100 nM), and the chromatin-bound proteins at indicated time points were detected by immunoblotting (lanes 3–6). Open and closed arrowheads represent endogenous Cdc6 and GST–Cdc6, respectively.
Figure 5. Cdc6 inhibits Cdc7-dependent phosphorylation of Mcm4. (A) Chromatin was isolated at 30 and 45 min from extracts supplemented with buffer (none) or GST–Cdc6 (Cdc6; 700 nM) and subjected to λ-PPase treatment in the presence of absence of EDTA, followed by immunoblotting analysis. Egg extracts (Ex; 2 µl) were also applied. (B) Chromatin was isolated after a 45-min incubation of sperm nuclei (3 ng DNA/µl) with extracts supplemented with buffer (none), GST–Cdc6 (Cdc6; 700 nM), p21 (5 ng/µl), caffeine (caff; 5 mM) or wortmannin (wort; 100 µM) and subjected to immunoblotting. Egg extracts (Ex; 2 µl) were also applied. (C) Chromatin was isolated after a 75-min incubation of sperm nuclei (15 ng DNA/µl) with mock-treated (mock) or Cdc7-depleted (ΔCdc7) extracts. Isolated chromatin was treated with λ-PPase in the presence or absence of EDTA, and then subjected to immunoblotting. Mock-treated (m) and Cdc7-depleted (Δ) extracts (Ex; 2 µl) were also applied.
Figure 6. Cdc6 inhibits Cdc7-dependent phosphorylation of Mcm2–7 on chromatin during DNA replication. (A) Silver staining (upper) and autoradiography (lower) profiles of the kinase assay using recombinant proteins. Mouse Mcm2–4–6–7 complex was incubated at 30°C for 60 min without (lanes 7 and 8) or with human Cdc7–ASK (lanes 1–6) in the absence (lanes 7 and 8) or presence of GST–Cdc6 (160, 320, 480, 640, 800 and 800 nM for lanes 2, 3, 4, 5, 6 and 7, respectively). (B) Chromatin was isolated after 0-, 15-, 30- or 45-min incubation of sperm nuclei (3 ng DNA/µl) with extracts supplemented with buffer (none) or GST–Cdc6 (700 nM). Isolated chromatin was subjected to immunoblotting.
Figure 7. Outline of the observations leading to the inhibition of DNA replication by deregulated Cdc6. (A) Cdc6 is targeted to origin after chromatin binding of ORC. (B) Mcm2–7 is recruited to chromatin by Cdt1. (C) After Mcm2–7 has been loaded onto chromatin (licensing), Cdc6 is destabilized from chromatin. (D) Origin firing occurs by Cdc7 (DDK)-dependent phosphorylation of Mcm2–7 in concert with Cdk2 kinase activity. (E) When Cdc6 is deregulated resulting in insufficient removal from chromatin after licensing, DNA replication is arrested after chromatin loading of DDK. (F) Persisting Cdc6 on chromatin after origin licensing prevents Cdc7-dependent phosphorylation of Mcm2–7 thereby blocking further steps.
Arias,
Strength in numbers: preventing rereplication via multiple mechanisms in eukaryotic cells.
2007, Pubmed
Arias,
Strength in numbers: preventing rereplication via multiple mechanisms in eukaryotic cells.
2007,
Pubmed Byun,
Functional uncoupling of MCM helicase and DNA polymerase activities activates the ATR-dependent checkpoint.
2005,
Pubmed
,
Xenbase Calzada,
Cdc6 cooperates with Sic1 and Hct1 to inactivate mitotic cyclin-dependent kinases.
2001,
Pubmed Chong,
Characterization of the Xenopus replication licensing system.
1997,
Pubmed
,
Xenbase Coleman,
The Xenopus Cdc6 protein is essential for the initiation of a single round of DNA replication in cell-free extracts.
1996,
Pubmed
,
Xenbase Francis,
Incorporation into the prereplicative complex activates the Mcm2-7 helicase for Cdc7-Dbf4 phosphorylation.
2009,
Pubmed Frolova,
Xenopus Cdc6 performs separate functions in initiating DNA replication.
2002,
Pubmed
,
Xenbase Furukohri,
Identification and characterization of a Xenopus homolog of Dbf4, a regulatory subunit of the Cdc7 protein kinase required for the initiation of DNA replication.
2003,
Pubmed
,
Xenbase Guo,
Requirement for Atr in phosphorylation of Chk1 and cell cycle regulation in response to DNA replication blocks and UV-damaged DNA in Xenopus egg extracts.
2000,
Pubmed
,
Xenbase Herbig,
Mutation of cyclin/cdk phosphorylation sites in HsCdc6 disrupts a late step in initiation of DNA replication in human cells.
2000,
Pubmed Hermand,
Cdc18 enforces long-term maintenance of the S phase checkpoint by anchoring the Rad3-Rad26 complex to chromatin.
2007,
Pubmed Hua,
Identification of a preinitiation step in DNA replication that is independent of origin recognition complex and cdc6, but dependent on cdk2.
1998,
Pubmed
,
Xenbase Jackson,
Cell cycle regulation of the yeast Cdc7 protein kinase by association with the Dbf4 protein.
1993,
Pubmed Jares,
A Xenopus Dbf4 homolog is required for Cdc7 chromatin binding and DNA replication.
2004,
Pubmed
,
Xenbase Jares,
Xenopus cdc7 function is dependent on licensing but not on XORC, XCdc6, or CDK activity and is required for XCdc45 loading.
2000,
Pubmed
,
Xenbase Jiang,
Multistep regulation of DNA replication by Cdk phosphorylation of HsCdc6.
1999,
Pubmed Kakusho,
Identification of stimulators and inhibitors of Cdc7 kinase in vitro.
2008,
Pubmed Kobayashi,
Focus-formation of replication protein A, activation of checkpoint system and DNA repair synthesis induced by DNA double-strand breaks in Xenopus egg extract.
2002,
Pubmed
,
Xenbase Kumagai,
The Xenopus Chk1 protein kinase mediates a caffeine-sensitive pathway of checkpoint control in cell-free extracts.
1998,
Pubmed
,
Xenbase Lei,
Mcm2 is a target of regulation by Cdc7-Dbf4 during the initiation of DNA synthesis.
1997,
Pubmed Masai,
Dbf4 motifs: conserved motifs in activation subunits for Cdc7 kinases essential for S-phase.
2000,
Pubmed Masai,
Human Cdc7-related kinase complex. In vitro phosphorylation of MCM by concerted actions of Cdks and Cdc7 and that of a criticial threonine residue of Cdc7 bY Cdks.
2000,
Pubmed Masai,
Phosphorylation of MCM4 by Cdc7 kinase facilitates its interaction with Cdc45 on the chromatin.
2006,
Pubmed Montagnoli,
Identification of Mcm2 phosphorylation sites by S-phase-regulating kinases.
2006,
Pubmed Moyer,
Isolation of the Cdc45/Mcm2-7/GINS (CMG) complex, a candidate for the eukaryotic DNA replication fork helicase.
2006,
Pubmed Nishitani,
p65cdc18 plays a major role controlling the initiation of DNA replication in fission yeast.
1995,
Pubmed Oehlmann,
The role of Cdc6 in ensuring complete genome licensing and S phase checkpoint activation.
2004,
Pubmed
,
Xenbase Paolinelli,
Acetylation by GCN5 regulates CDC6 phosphorylation in the S phase of the cell cycle.
2009,
Pubmed Pelizon,
Unphosphorylatable mutants of Cdc6 disrupt its nuclear export but still support DNA replication once per cell cycle.
2000,
Pubmed
,
Xenbase Pereverzeva,
Distinct phosphoisoforms of the Xenopus Mcm4 protein regulate the function of the Mcm complex.
2000,
Pubmed
,
Xenbase Petersen,
Phosphorylation of mammalian CDC6 by cyclin A/CDK2 regulates its subcellular localization.
1999,
Pubmed Rowles,
Changes in association of the Xenopus origin recognition complex with chromatin on licensing of replication origins.
1999,
Pubmed
,
Xenbase Rowles,
Interaction between the origin recognition complex and the replication licensing system in Xenopus.
1996,
Pubmed
,
Xenbase Sheu,
Cdc7-Dbf4 phosphorylates MCM proteins via a docking site-mediated mechanism to promote S phase progression.
2006,
Pubmed Strausfeld,
Cip1 blocks the initiation of DNA replication in Xenopus extracts by inhibition of cyclin-dependent kinases.
1994,
Pubmed
,
Xenbase Takahashi,
Pumps, paradoxes and ploughshares: mechanism of the MCM2-7 DNA helicase.
2005,
Pubmed Takahashi,
Cdc7-Drf1 kinase links chromosome cohesion to the initiation of DNA replication in Xenopus egg extracts.
2008,
Pubmed
,
Xenbase Takahashi,
Cdc7-Drf1 is a developmentally regulated protein kinase required for the initiation of vertebrate DNA replication.
2005,
Pubmed
,
Xenbase Takeda,
Regulation of initiation of S phase, replication checkpoint signaling, and maintenance of mitotic chromosome structures during S phase by Hsk1 kinase in the fission yeast.
2001,
Pubmed Tsuyama,
Licensing for DNA replication requires a strict sequential assembly of Cdc6 and Cdt1 onto chromatin in Xenopus egg extracts.
2005,
Pubmed
,
Xenbase Yoon,
Regulation of Saccharomyces cerevisiae CDC7 function during the cell cycle.
1993,
Pubmed Zhao,
ATR-mediated checkpoint pathways regulate phosphorylation and activation of human Chk1.
2001,
Pubmed