Click here to close
Hello! We notice that you are using Internet Explorer, which is not supported by Xenbase and may cause the site to display incorrectly.
We suggest using a current version of Chrome,
FireFox, or Safari.
???displayArticle.abstract??? Podocytes are highly specialized cells in the vertebrate kidney. They participate in the formation of the size-exclusion barrier of the glomerulus/glomus and recruit mesangial and endothelial cells to form a mature glomerulus. At least six transcription factors (wt1, foxc2, hey1, tcf21, lmx1b and mafb) are known to be involved in podocyte specification, but how they interact to drive the differentiation program is unknown. The Xenopus pronephros was used as a paradigm to address this question. All six podocyte transcription factors were systematically eliminated by antisense morpholino oligomers. Changes in the expression of the podocyte transcription factors and of four selected markers of terminal differentiation (nphs1, kirrel, ptpru and nphs2) were analyzed by in situ hybridization. The data were assembled into a transcriptional regulatory network for podocyte development. Although eliminating the six transcription factors individually interfered with aspects of podocyte development, no single gene regulated the entire differentiation program. Only the combined knockdown of wt1 and foxc2 resulted in a loss of all podocyte marker gene expression. Gain-of-function studies showed that wt1 and foxc2 were sufficient to increase podocyte gene expression within the glomus proper. However, the combination of wt1, foxc2 and Notch signaling was required for ectopic expression in ventral marginal zone explants. Together, this approach demonstrates how complex interactions are required for the correct spatiotemporal execution of the podocyte gene expression program.
Fig. 1. Spatiotemporal expression of podocyte genes. (A-Aâ²) Schematics depicting the glomus (black) in whole Xenopus embryos (A) and in transverse section at low (Aâ²) and high (Aâ²) magnification at stage 35. (B-Jâ²) In situ hybridization of podocyte transcription factors wt1 (B-Bâ²), foxc2 (C-Câ²), tcf21 (D-Dâ²), mafb (E-Eâ²) and lmx1b (F-Fâ²) and of markers of podocyte differentiation kirrel (G-Gâ²), nphs1 (H-Hâ²), ptpru (I-Iâ²) and nphs2 (J-Jâ²) at stage 35 in whole-mounts (B-J) and transverse sections (Bâ²-Jâ²). (K) Temporal profile of podocyte gene expression in the glomus. en, endoderm; g, pronephric glomus; lpm, lateral plate mesoderm; no, notochord; nt, neural tube; so, somites; t, pronephric tubules.
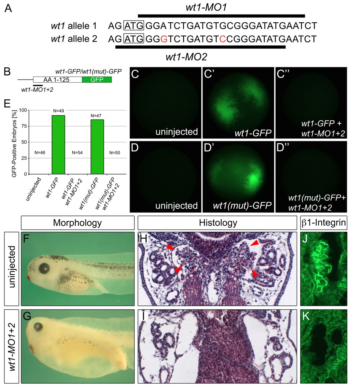
Fig. 2. Knockdown of wt1 results in a glomus phenotype. (A) Sequences of the two pseudo-alleles of Xenopus wt1 and the location of wt1-MO1 and wt1-MO2. Mismatches between wt1-MO and the second allele of wt1 are indicated in red. The translational start site is boxed. (B) Schematic of the wt1-GFP reporter constructs. (C-E) Fluorescence of uninjected control embryos (C,D), embryos injected with the wt1-GFP reporter mRNA (Câ²), with wt1-MO1+2 and the wt1-GFP reporter (Câ²), wt1(mut)-GFP (Dâ²) or with wt1-MO1+2 and the wt1(mut)-GFP (Dâ²) at stage 10. The results of multiple experiments were quantified (E); the number of embryos analyzed is indicated above the bars. (F-K) Phenotype, histology and β1-Integrin immunofluorescence of wt1-MO1+2-injected embryos (G,I,K) and sibling controls (F,H,J) at stage 40 (F,G) and stage 42 (H-K). Red arrowheads indicate glomus in H.
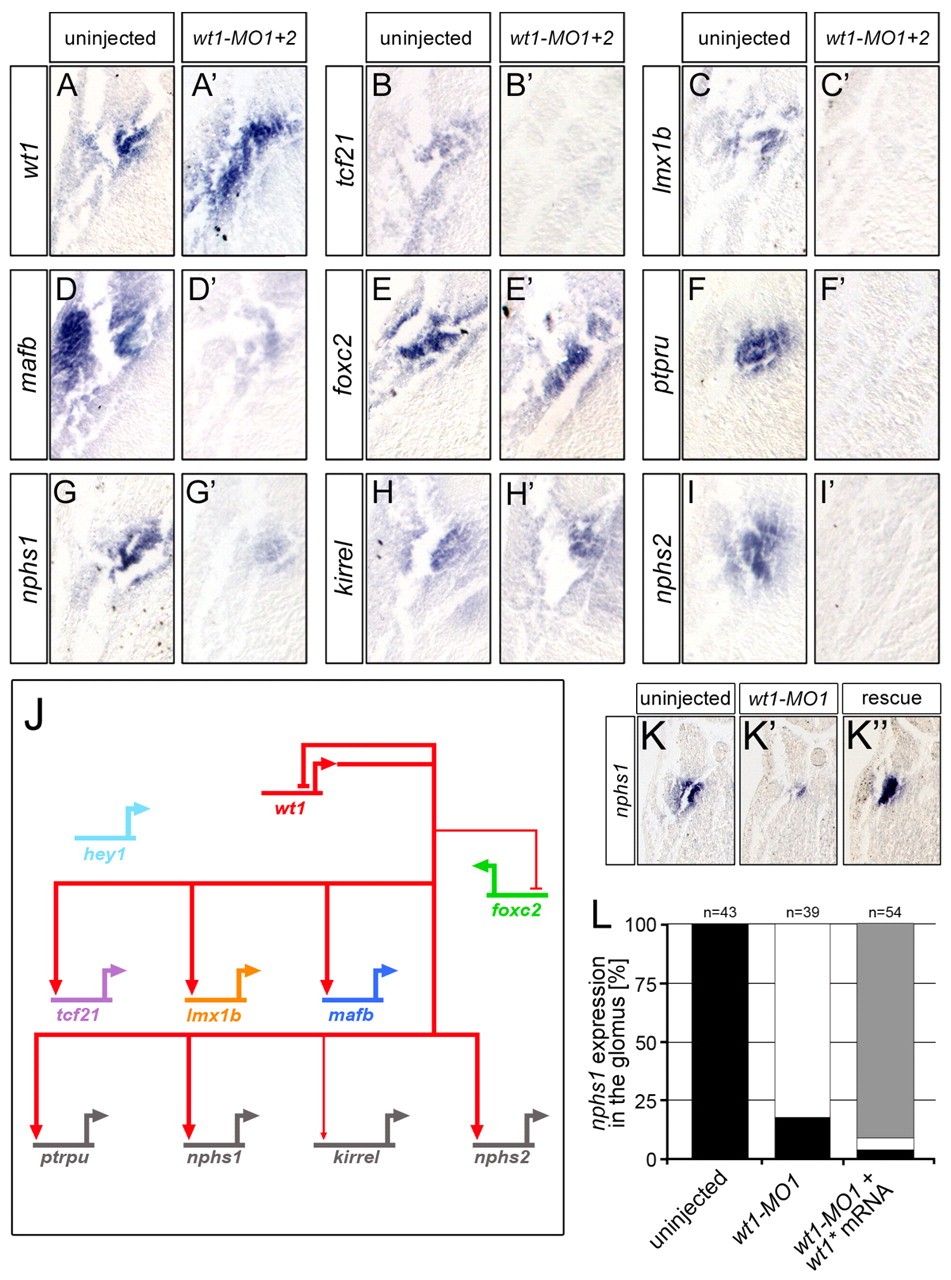
Fig. 3. wt1 regulates podocyte gene expression. (A-Iâ²) High magnification of representative transverse sections of whole-mount in situ hybridizations comparing the expression of podocyte genes wt1 (A,Aâ²), tcf21 (B,Bâ²), lmx1b (C,Câ²), mafb (D,Dâ²), foxc2 (E,Eâ²), ptpru (F,Fâ²), nphs1 (G,Gâ²), kirrel (H,Hâ²) and nphs2 (I,Iâ²) between wt1 morphants and sibling control Xenopus embryos at stage 35. (J) Wire diagram summarizing the in situ hybridization data. Arrows, positive regulation; T-bars, negative regulation; thick lines, strong effects; thin lines, weak effects. Note that none of the interactions is necessarily direct and might involve intermediary players. (K-L) In situ hybridization of nphs1 in uninjected controls (K), embryos injected with wt1-MO1 (Kâ²) and with wt1* mRNA and wt1-MO1 (Kâ²). The results of multiple experiments were quantified (L). Black, strong bilateral expression; white, loss of expression; gray, unilateral expression rescued by wt1* mRNA.
Fig. 4. wt1 and foxc2 are key regulators of the podocyte gene regulatory network. (A) Wire diagram combining the data for the individual knockdowns of the six podocyte transcription factors, showing all the connections. Note that none of the interactions is necessarily direct and might involve intermediary players. (B-G) Whole-mount in situ hybridization for kirrel mRNA expression in uninjected control embryos (B) and Xenopus embryos injected radially with wt1-MO1+2 alone (C) and in the presence of tcf21-MO (D), mafb-MO (E), foxc2-MO (F) or lmx1b-MO (G). (H,Hâ²) kirrel expression in a Xenopus embryo injected unilaterally with wt1-MO1+2 and hey1-MO showing the uninjected (H) or injected (Hâ²) side.
Fig. 5. wt1 and foxc2 are required together for expression of podocyte genes. (A-Iâ²) High magnification of transverse sections of whole-mount in situ hybridizations comparing the expression of podocyte genes wt1 (A,Aâ²), tcf21 (B,Bâ²), lmx1b (C,Câ²), mafb (D,Dâ²), foxc2 (E,Eâ²), ptpru (F,Fâ²), nphs1 (G,Gâ²), kirrel (H,Hâ²) and nphs2 (I,Iâ²) between wt1-MO1 plus foxc2-MO co-injected Xenopus embryos (Aâ²-Iâ²) and sibling controls (A-I) at stage 35.
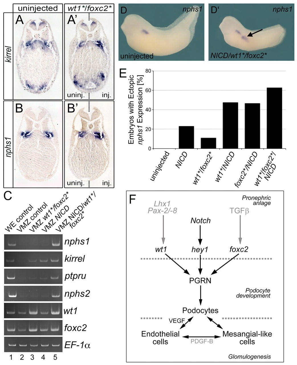
Fig. 7. wt1, foxc2 and NICD are sufficient to activate podocyte gene expression. (A-Bâ²) Transverse sections of whole-mount in situ hybridizations comparing kirrel (A,Aâ²) and nphs1 (B,Bâ²) expression in wt1* plus foxc2* mRNA-injected Xenopus embryos (Aâ²,Bâ²) and uninjected sibling controls (A,B) at stage 35. Injected and uninjected sides are indicated. (C) RT-PCR analysis comparing the expression of podocyte terminal differentiation genes nphs1, kirrel, ptpru and nphs2 and the transcription factors wt1 and foxc2 in uninjected whole embryos (WE control, lane 1), uninjected ventral marginal zone explants (VMZ control, lane 2) or ventral marginal zones injected with wt1* plus foxc2* mRNA (VMZ wt1*/foxc2*, lane 3), with NICD mRNA (VMZ NICD, lane 4), or co-injected with NICD, wt1* and foxc2* mRNA (VMZ NICD/wt1*/foxc2*, lane 5). (D,Dâ²) Whole-mount in situ hybridization of control embryos (D) and embryos co-injected with NICD, wt1* and foxc2* mRNA (Dâ²) for nphs1 expression at stage 35. Arrow indicates an ectopic patch of nphs1 expression. (E) Quantification of ectopic nphs1 patches in embryos injected with wt1*/foxc2*, NICD, wt1*/NICD, foxc2*/NICD and wt1*/foxc2*/NICD mRNA. (F) Schematic of Xenopus glomus development. The three transcription factors, wt1, foxc2 and hey1, activate the PGRN (podocyte gene regulatory network). Subsequently, differentiated podocytes secrete Vegf to recruit endothelial cells and mesangial cells to form the differentiated glomus (see Discussion for further details).
Agrawal,
The miR-30 miRNA family regulates Xenopus pronephros development and targets the transcription factor Xlim1/Lhx1.
2009, Pubmed,
Xenbase
Agrawal,
The miR-30 miRNA family regulates Xenopus pronephros development and targets the transcription factor Xlim1/Lhx1.
2009,
Pubmed
,
Xenbase Asashima,
In vitro organogenesis from undifferentiated cells in Xenopus.
2009,
Pubmed
,
Xenbase Barletta,
Nephrin and Neph1 co-localize at the podocyte foot process intercellular junction and form cis hetero-oligomers.
2003,
Pubmed
,
Xenbase Bernstein,
Glomerular differentiation in metanephric culture.
1981,
Pubmed Bouchard,
Nephric lineage specification by Pax2 and Pax8.
2002,
Pubmed Brennan,
The specification and growth factor inducibility of the pronephric glomus in Xenopus laevis.
1999,
Pubmed
,
Xenbase Carroll,
Dynamic patterns of gene expression in the developing pronephros of Xenopus laevis.
1999,
Pubmed
,
Xenbase Carroll,
Wilms' tumor suppressor gene is involved in the development of disparate kidney forms: evidence from expression in the Xenopus pronephros.
1996,
Pubmed
,
Xenbase Chan,
A model system for organ engineering: transplantation of in vitro induced embryonic kidney.
1999,
Pubmed
,
Xenbase Cheng,
Notch2, but not Notch1, is required for proximal fate acquisition in the mammalian nephron.
2007,
Pubmed Cheng,
Gamma-secretase activity is dispensable for mesenchyme-to-epithelium transition but required for podocyte and proximal tubule formation in developing mouse kidney.
2003,
Pubmed
,
Xenbase Cleaver,
Neovascularization of the Xenopus embryo.
1997,
Pubmed
,
Xenbase Coffman,
Xotch, the Xenopus homolog of Drosophila notch.
1990,
Pubmed
,
Xenbase Coolen,
Phylogenomic analysis and expression patterns of large Maf genes in Xenopus tropicalis provide new insights into the functional evolution of the gene family in osteichthyans.
2005,
Pubmed
,
Xenbase Cui,
Pod1 is required in stromal cells for glomerulogenesis.
2003,
Pubmed Davidson,
Regulatory gene networks and the properties of the developmental process.
2003,
Pubmed Dehbi,
The paired-box transcription factor, PAX2, positively modulates expression of the Wilms' tumor suppressor gene (WT1).
1996,
Pubmed Dent,
A whole-mount immunocytochemical analysis of the expression of the intermediate filament protein vimentin in Xenopus.
1989,
Pubmed
,
Xenbase Devic,
Expression of a new G protein-coupled receptor X-msr is associated with an endothelial lineage in Xenopus laevis.
1996,
Pubmed
,
Xenbase Doherty,
A flk-1 promoter/enhancer reporter transgenic Xenopus laevis generated using the Sleeping Beauty transposon system: an in vivo model for vascular studies.
2007,
Pubmed
,
Xenbase Edwards,
Ultrastructural model for size selectivity in glomerular filtration.
1999,
Pubmed Eisen,
Controlling morpholino experiments: don't stop making antisense.
2008,
Pubmed
,
Xenbase Ellis,
Ultrastructure of the pronephric kidney of embryos and prolarvae of the sea lamprey, Petromyzon marinus.
1991,
Pubmed Eremina,
Role of the VEGF--a signaling pathway in the glomerulus: evidence for crosstalk between components of the glomerular filtration barrier.
2007,
Pubmed Gawantka,
Beta 1-integrin is a maternal protein that is inserted into all newly formed plasma membranes during early Xenopus embryogenesis.
1992,
Pubmed
,
Xenbase Gerth,
Nephrin expression and three-dimensional morphogenesis of the Xenopus pronephric glomus.
2005,
Pubmed
,
Xenbase Gonlusen,
The expression of cytoskeletal proteins (alpha-SMA, vimentin, desmin) in kidney tissue: a comparison of fetal, normal kidneys, and glomerulonephritis.
2001,
Pubmed Haldin,
Isolation and growth factor inducibility of the Xenopus laevis Lmx1b gene.
2003,
Pubmed
,
Xenbase Haldin,
The lmx1b gene is pivotal in glomus development in Xenopus laevis.
2008,
Pubmed
,
Xenbase Hammes,
Two splice variants of the Wilms' tumor 1 gene have distinct functions during sex determination and nephron formation.
2001,
Pubmed Howland,
On the Effect of Removal of the Pronephros of the Amphibian Embryo.
1916,
Pubmed Ishibashi,
Distinct roles of maf genes during Xenopus lens development.
2001,
Pubmed
,
Xenbase Johnstone,
Clinical impact of research on the podocyte slit diaphragm.
2006,
Pubmed Khokha,
Depletion of three BMP antagonists from Spemann's organizer leads to a catastrophic loss of dorsal structures.
2005,
Pubmed
,
Xenbase Köster,
Activin A signaling directly activates Xenopus winged helix factors XFD-4/4', the orthologues to mammalian MFH-1.
2000,
Pubmed
,
Xenbase Kramer-Zucker,
Organization of the pronephric filtration apparatus in zebrafish requires Nephrin, Podocin and the FERM domain protein Mosaic eyes.
2005,
Pubmed
,
Xenbase Kreidberg,
WT-1 is required for early kidney development.
1993,
Pubmed Lindahl,
Paracrine PDGF-B/PDGF-Rbeta signaling controls mesangial cell development in kidney glomeruli.
1998,
Pubmed Liu,
ZHX proteins regulate podocyte gene expression during the development of nephrotic syndrome.
2006,
Pubmed Majumdar,
Zebrafish no isthmus reveals a role for pax2.1 in tubule differentiation and patterning events in the pronephric primordia.
2000,
Pubmed McLaughlin,
Notch regulates cell fate in the developing pronephros.
2000,
Pubmed
,
Xenbase Miner,
Transcriptional induction of slit diaphragm genes by Lmx1b is required in podocyte differentiation.
2002,
Pubmed Moriguchi,
MafB is essential for renal development and F4/80 expression in macrophages.
2006,
Pubmed Moriya,
Induction of Pronephric Tubules by Activin and Retinoic Acid in Presumptive Ectoderm of Xenopus laevis: (RA/kidney/mesoderm induction/Xenopus laevis).
1993,
Pubmed
,
Xenbase Naylor,
Notch activates Wnt-4 signalling to control medio-lateral patterning of the pronephros.
2009,
Pubmed
,
Xenbase Osafune,
In vitro induction of the pronephric duct in Xenopus explants.
2002,
Pubmed
,
Xenbase Pavenstädt,
Cell biology of the glomerular podocyte.
2003,
Pubmed Perner,
The Wilms tumor genes wt1a and wt1b control different steps during formation of the zebrafish pronephros.
2007,
Pubmed Pozzi,
Beta1 integrin expression by podocytes is required to maintain glomerular structural integrity.
2008,
Pubmed Quaggin,
Development of the renal glomerulus: good neighbors and good fences.
2008,
Pubmed Quaggin,
Transcriptional regulation of podocyte specification and differentiation.
2002,
Pubmed Quaggin,
The basic-helix-loop-helix protein pod1 is critically important for kidney and lung organogenesis.
1999,
Pubmed Raciti,
Organization of the pronephric kidney revealed by large-scale gene expression mapping.
2008,
Pubmed
,
Xenbase Rascle,
Role of transcription factors in podocytes.
2007,
Pubmed Reggiani,
The prepattern transcription factor Irx3 directs nephron segment identity.
2007,
Pubmed
,
Xenbase Reversade,
Regulation of ADMP and BMP2/4/7 at opposite embryonic poles generates a self-regulating morphogenetic field.
2005,
Pubmed
,
Xenbase Rodewald,
Porous substructure of the glomerular slit diaphragm in the rat and mouse.
1974,
Pubmed Rohr,
The LIM-homeodomain transcription factor Lmx1b plays a crucial role in podocytes.
2002,
Pubmed Ruotsalainen,
Nephrin is specifically located at the slit diaphragm of glomerular podocytes.
1999,
Pubmed Rupprecht,
The Wilms' tumor suppressor gene WT1 is negatively autoregulated.
1994,
Pubmed Ryan,
Repression of Pax-2 by WT1 during normal kidney development.
1995,
Pubmed Sadl,
The mouse Kreisler (Krml1/MafB) segmentation gene is required for differentiation of glomerular visceral epithelial cells.
2002,
Pubmed Sasai,
Regulation of neural induction by the Chd and Bmp-4 antagonistic patterning signals in Xenopus.
1995,
Pubmed
,
Xenbase Saulnier,
Essential function of Wnt-4 for tubulogenesis in the Xenopus pronephric kidney.
2002,
Pubmed
,
Xenbase Schwarz,
Podocin, a raft-associated component of the glomerular slit diaphragm, interacts with CD2AP and nephrin.
2001,
Pubmed Simrick,
Developmental expression of Pod 1 in Xenopus laevis.
2005,
Pubmed
,
Xenbase Stark,
Epithelial transformation of metanephric mesenchyme in the developing kidney regulated by Wnt-4.
1994,
Pubmed Suleiman,
The podocyte-specific inactivation of Lmx1b, Ldb1 and E2a yields new insight into a transcriptional network in podocytes.
2007,
Pubmed Taelman,
The Notch-effector HRT1 gene plays a role in glomerular development and patterning of the Xenopus pronephros anlagen.
2006,
Pubmed
,
Xenbase Takahashi-Iwanaga,
Comparative anatomy of the podocyte: A scanning electron microscopic study.
2002,
Pubmed
,
Xenbase Takemoto,
Large-scale identification of genes implicated in kidney glomerulus development and function.
2006,
Pubmed
,
Xenbase Thomas,
GLEPP1, a renal glomerular epithelial cell (podocyte) membrane protein-tyrosine phosphatase. Identification, molecular cloning, and characterization in rabbit.
1994,
Pubmed Tran,
Xenopus Bicaudal-C is required for the differentiation of the amphibian pronephros.
2007,
Pubmed
,
Xenbase Uochi,
Sequential gene expression during pronephric tubule formation in vitro in Xenopus ectoderm.
1996,
Pubmed
,
Xenbase Urban,
FGF is essential for both condensation and mesenchymal-epithelial transition stages of pronephric kidney tubule development.
2006,
Pubmed
,
Xenbase Wagner,
The major podocyte protein nephrin is transcriptionally activated by the Wilms' tumor suppressor WT1.
2004,
Pubmed Wallingford,
Precocious expression of the Wilms' tumor gene xWT1 inhibits embryonic kidney development in Xenopus laevis.
1998,
Pubmed
,
Xenbase Wang,
Presenilins are required for the formation of comma- and S-shaped bodies during nephrogenesis.
2003,
Pubmed Wilm,
The forkhead genes, Foxc1 and Foxc2, regulate paraxial versus intermediate mesoderm cell fate.
2004,
Pubmed
,
Xenbase Wingert,
The cdx genes and retinoic acid control the positioning and segmentation of the zebrafish pronephros.
2007,
Pubmed
,
Xenbase Wold,
Sequence census methods for functional genomics.
2008,
Pubmed Zhou,
Proximo-distal specialization of epithelial transport processes within the Xenopus pronephric kidney tubules.
2004,
Pubmed
,
Xenbase