|
Fig. 1. Expression patterns of xMID1 and xMID2 through early embryogenesis. (A,B) RT-PCR analysis. (A) xMID1 and xMID2 mRNAs are expressed maternally and zygotically. Ornithine decarboxylase (ODC) was used as an internal control. The number above each lane is the embryonic stage. â RT, control experiment without reverse transcriptase. (B) Ectodermal expression of xMIDs in the early neurula (stage 14) Xenopus embryo. In the neural plate, xMID1 and xMID2 were expressed at similar levels to in ventral epidermis (Epidermis) and whole embryo (W.E.). NCAM and Sox2 are pan-neural markers. Epidermal keratin I (Epi. keratin) is an epidermal marker. (C-I) Expression pattern of xMID1 in embryos at the stages indicated (lower right in each panel). (C) Dorso-posterior view, dorsal to the top. (D,E) Dorsal view, anterior to the top. (F) Anterior view, dorsal to the top. (G) Dorsal view, labeled with sense probe (S), anterior to the top. (H,I) Lateral view, anterior to the left, dorsal to the top. (J,K) xMID2 expression. Lateral view, anterior to the left, dorsal to the top. (K) Sense probe (S). cg, cement gland; hb, hindbrain; ht, heart tube; mb, midbrain; nt, neural tube; op, optic vesicle; ot, otic vesicle; pg, pineal gland; pn, pronephros; pp, pharyngeal pouch; pr, proctodeum; so, somite. |
|
Fig. 4. xMIDs regulate the localization of adhesive molecules. (A-Hâ²) Transverse sections through the neural plate of unilaterally control-Mo-injected (Cont.-Mo) (A,C,E,G) and xMID-Mo-injected (B,D,F,H) Xenopus embryos at stage 15.5, stained with antibodies against ZO-1 (A,B), C-cadherin (C-cad.) (C,D), β-catenin (β-cat.) (E,F), or laminin (G,H). Flag-β-globin mRNA (250 pg) was co-injected as a tracer, and stained with an anti-Flag antibody (magenta). (A-F) Dashed lines indicate Flag-positive Mo-injected cells. (H) Arrowheads indicate the attenuation of laminin accumulation basal to the xMID-Mo-injected cells. (Hâ²) Higher-magnification view of the boxed area in H. Scale bars: 50 μm. (I-L) Quantification of marker intensities in the morphants at stage 15.5. For ZO-1 intensity: control-Mo, n=27 sites (3 embryos); xMID-Mo, n=44 sites (6 embryos). For C-cadherin: control-Mo, n=16 sites (4 embryos); xMID-Mo, n=20 sites (5 embryos). For β-catenin: control-Mo, n=7 sites (3 embryos); xMID-Mo, n=15 sites (4 embryos). For laminin: control-Mo, n=19 sites (4 embryos); xMID-Mo, n=19 sites (3 embryos). *P<0.05, **P<0.001. (M,N) Schematic illustrations showing the control (M) and xMID (N) morphants. Rectangles indicate the regions analyzed in this study. so, somite; nt, notochord. |
|
Fig. 5. xMIDs associate with and regulate microtubules. (A) Transverse section through the neural plate of a Xenopus embryo injected with EGFP-xMID1 mRNA (50 pg) at stage 15.5, and stained with anti-GFP and anti-α-tubulin antibodies. Scale bar: 20 μm. (B-E) Transverse sections through the neural plate of embryos unilaterally injected with control-Mo (B,C) or xMID-Mo (D,E), and stained for α-tubulin (B,D) or acetylated tubulin (Ac.-Tubulin) (C,E) antibodies. Flag-β-globin mRNA (250 pg) was co-injected as a tracer, and stained with an anti-Flag antibody (middle panels). Bottom panels show traced drawings of cells stained by α-tubulin and anti-acetylated tubulin antibodies. (F) Western blots of immunoprecipitates (IP) or lysates from embryos expressing EGFP-tubulin (EGFP-tub.) mRNA (1 ng), detected with anti-GFP and anti-acetylated tubulin (Acetylated-tub.) antibodies. Immunoprecipitation was performed using the anti-GFP antibody. (G) Quantification of immunoprecipitation assay, showing the signal intensities of acetylated tubulin from three independent experiments, normalized to those of EGFP-tubulin. Error bars indicate s.e.m. *P<0.01. |
|
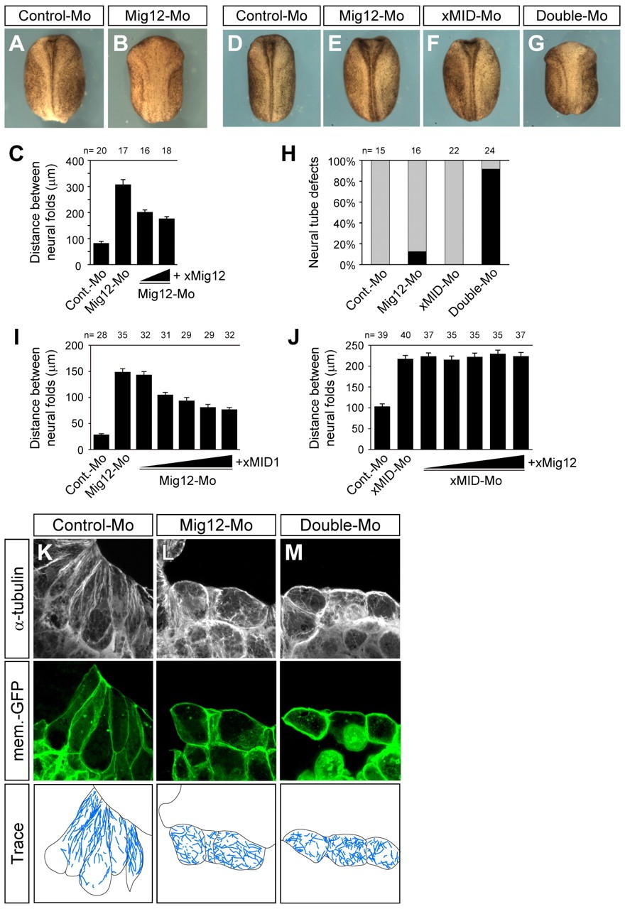
Fig. 6. Mig12 functions with xMIDs in neural tube closure. (A,B) Dorsal views of Xenopus embryos given bilateral injections of control-Mo (A) or Mig12-Mo (B); anterior is to the top. (C) Average distance between the neural folds of unilaterally injected Mig12 morphants was reduced by the Mo-insensitive Mig12 mRNA (25, 50 pg). (D-H) Synergistic effects of Mig12-Mo and xMID-Mo on neural tube closure. Dorsal views, anterior to the top. Injection of low doses (8.4 ng) of Mig12-Mo (E) or xMID-Mo (F) caused slight delays in neural tube closure. Co-injection of Mig12-Mo and xMID-Mo (8.4 ng each) induced severe NTDs (G,H). (I) Average distance between the neural folds of unilaterally injected Mig-12 morphants was reduced dose-dependently by xMID1 mRNA (50, 100, 250, 500, 1000 pg). (J) Average distance between the neural folds of unilaterally injected xMID morphants was not reduced by Mig12 mRNA (25, 50, 100, 250, 500 pg). The number of embryos examined in C,H,I,J is indicated above each bar. (K-M) Transverse sections through the neural plate of embryos given unilateral injections of control-Mo (K, 8.4 ng), Mig12-Mo (L, 17 ng), or Mig12-Mo and xMID-Mo (M, 8.4 ng each), stained with α-tubulin (top) and anti-GFP (middle) antibodies. mRNA (125 pg) encoding membrane-bound EGFP was co-injected as a tracer. Bottom panels show traced drawings of cells stained by anti-α-tubulin. |
|
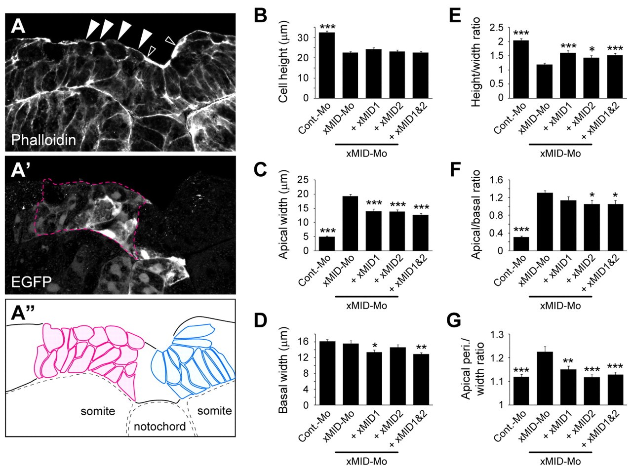
Fig. 7. xMIDs function in the developing brain and other epithelial organogeneses. (A-J) Transverse sections through the brain (A,B), optic vesicle (C,D), cement gland (E,F), pronephros (G,H) and foregut (I,J) of Xenopus embryos injected with control-Mo (A,C,E,G,I) or xMID-Mo (B,D,F,H,J), and stained with phalloidin (green), anti-laminin antibody (magenta), or anti-Flag antibody (gray). (A,B) Insets show stage 40 embryos stained for the pan-neural marker Xen1. Lateral views: anterior to the left, dorsal to the top. Arrowheads indicate head defects in the xMID morphant. (B,D) Arrowheads indicate non-continuous and attenuated laminin staining in the basal lamina. (E,F) Brackets indicate the lengths of Flag-positive cells. (G) Asterisks indicate tubular structures of the pronephros. (I,J) Asterisks indicate luminal structures of the foregut. Arrowheads indicate the lack of apical actin assembly in the xMID morphant cells. (K,L) Transverse sections through the brain of control-Mo-injected (K) and xMID-Mo-injected (L) embryos, stained with anti-active caspase 3 (left) and anti-Flag (right) antibodies. Dashed line delimits the ventricle. |
|
Fig. 2. Depletion of xMIDs causes neural tube defects. (A) The complementary sequence of the xMID-Mo compared with xMID1 and xMID2. The ATG codons for the first methionine are underlined. (B) Western blot analysis of the N-terminal domain of the xMID proteins, tagged with Venus at the C-terminus (xMID1-Vns, xMID2-Vns, 250 pg), probed with an anti-GFP antibody. The xMID-Mo (17 ng) did not block translation of the mRNA for Venus (Vns, 100 pg) or the mRNA for xMID1-Venus with six silent mutations in the Mo recognition site (mut-xMID1-Vns, 250 pg). (C,D) Dorsal views of the unilaterally injected morphants; anterior is to the top. Control-Mo (C) or xMID-Mo (D) was injected into the right dorsal blastomere at the four-cell stage. Dashed lines indicate the boundaries between the neural and non-neural ectoderm. The black bracket marked by an asterisk indicates the distance between the neural folds in a rescue experiment. (E) Dorsal view of bilaterally injected xMID morphants at stage 20; anterior is to the top. (Eâ²) Higher magnification view of the area marked by the bracket in E. (F,G) Transverse sections through the neural plate of Xenopus embryos with unilateral injection of control-Mo (F) or xMID-Mo (G). Dashed lines indicate the outlines of neural tissues, and brackets show the distance between the neural folds in a rescue experiment. (H) Average distance between the neural folds of unilaterally injected xMID morphants were dose-dependently reduced by the Mo-insensitive xMID1 (50, 100, 200, 500 pg), xMID2 (50, 100, 200, 500 pg), or xMID1+2 (25, 50, 100, 250 pg each) mRNAs. The number of embryos examined is indicated above each bar. |
|
|
|
Fig. S1. Identification of Xenopus homologs of MID1 and MID2. (A) Structural characterizations of xMID1 and xMID2. Schematic depiction of the structures of human MIDs and their Xenopus homologs. The overall percentages of identical (ID) and similar (S) amino acids are given on the left. Numbers in the boxes denote the percentage amino acid identity between known functional domains. RING, RING-finger; BB, B-box; CC, coiled coil; Cos, Cos box; FN3, Fibronectin type 3; SPRY, SPla/RYanodine receptor. (B) Phylogenetic tree of the C-I subfamily members in the RBCC/TRIM superfamily, inferred using the neighbor-joining method. Bootstrap consensus figures from 500 replicates are shown next to the branches. |
|
Fig. S2. Knockdown of xMID has few specific effects. (A) Vegetal views of control-Mo-injected (Cont.-Mo, left) and xMID-Mo-injected (right) embryos at stage 11.5 (top) and 12.5 (bottom). Injection of xMID-Mo into the dorsal marginal zone of the four-cell embryo did not inhibit blastopore closure. (B) Animal cap elongation assay of control-Mo-injected (left) and xMID-Mo-injected (right) embryos. Injection of xMID-Mo did not inhibit animal cap elongation induced by activin mRNA. (C-E) Transverse sections through the neural plate of control-Mo-injected (left) and xMID-Mo-injected (right) embryos at stage 15.5, stained with antibodies against phospho-histone H3 (C, top), active caspase 3 (D, top) and Sox2 (E, top). Flag-β-globin mRNA (250 pg) was injected as a tracer, and stained with an anti-Flag antibody (middle). Knockdown of xMIDs did not have any obvious effects on mitosis, apoptosis or neural specification. (F) Transverse sections through the trunk ventral neural tube of control-Mo-injected (left) and xMID-Mo-injected (right) embryos at stage 27, stained with anti-acetylated tubulin antibody (Ac.-tubulin). mRNA encoding membrane-bound mRFP (125 pg) was injected as a tracer (magenta). Knockdown of xMIDs did not have any obvious effect on primary ciliogenesis in the neural tube. Dashed lines in C-F indicate the outlines of neural tissues. Scale bars: 50 in C-E; 10 in F. |
|
Fig. S3. In situ hybridization analysis of xMID morphants. (A-Z) Dorsal views of unilaterally injected morphants at stage 14-15; anterior is to the top. Morpholinos were injected into the right dorsal blastomere at the four-cell stage. Sox2 (A,B), NCAM (C,D) and N-cadherin (E,F) are pan-neural markers. Epidermal keratin (G,H) is an epidermal marker. HNF3β (FoxA2a) (I,J) and Pintallavis (FoxA4a) (K,L) are floor-plate markers. N-tubulin (M,N) is a marker for differentiated neurons. Shroom3 (O,P) is the essential regulator of apical constriction. Pax3 (Q,R) is a dorsal neural marker. Sonic hedgehog (Shh) (S,T), a key molecule for neural dorsoventral patterning, is expressed in the floor plate. Ptc2 (U,V) and Gli1 (W,X) are downstream targets in the Shh pathway. Gli3 (Y,Z) is a transcription factor mediating the Shh pathway. The expression patterns of all the markers in the xMID morphants were similar to those in control-Mo-injected embryos, except that the expression domains were wider than in the controls at given stages because of the delayed neural tube closure. |
|
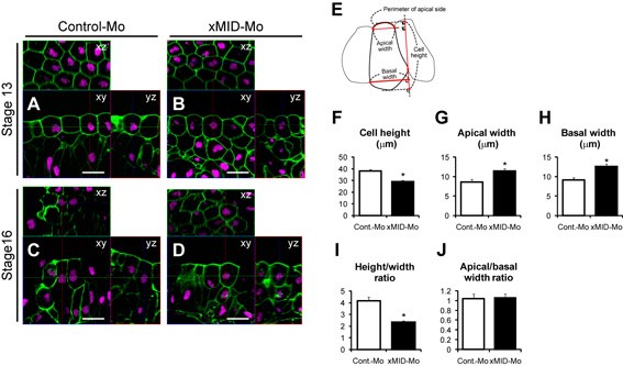
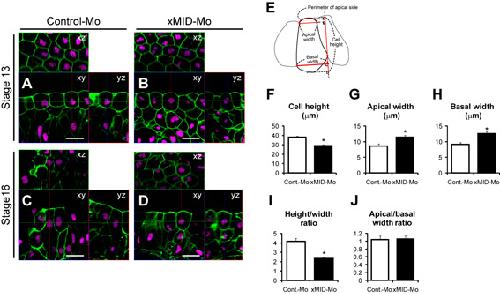
Fig. S4. Cell morphology is affected in xMID morphants. (A-D) Three-dimensional analysis of neuroepithelial cells. Transverse sections through the neural plate of embryos at stages 13 (A,B) and 16 (C,D) that had been given unilateral injections of control-Mo (A,C) or xMID-Mo (B,D), and stained with TO-PRO-3 (magenta). mRNA (50 pg) encoding membrane-bound EGFP was co-injected as a tracer (green). Scale bars: 20 . (E) Definition of the quantified morphological features. Cell height, apical width, basal width, and the perimeter of the apical side are defined as indicated by red lines. See Materials and methods for details. (F-J) Quantitative data for the morphological features in the deep layer of unilaterally injected xMID morphants. Control-Mo (Cont.-Mo), n=36 cells, 4 embryos; xMID-Mo, n=59 cells, 6 embryos. *P<0.001. |
|
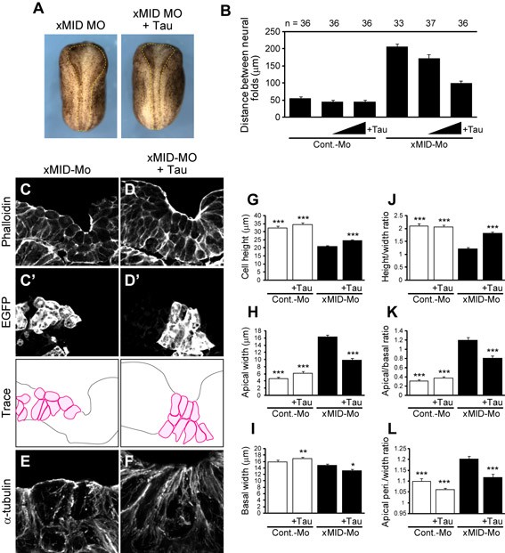
Fig. S5. Tau partially rescues the neural tube defects in xMID morphants. (A) Dorsal views of the unilaterally injected xMID morphants, anterior to the top. Co-injection of tau mRNA (12.5 pg) reduced the distance between the neural folds. Dashed lines indicate the boundaries between neural and non-neural ectoderm. (B) The average distance between the neural folds of unilaterally injected xMID morphants was reduced by tau mRNA (6.25, 12.5 pg). The number of embryos examined is indicated above each bar. (C-F) Transverse sections through the neural plate of unilaterally injected xMID morphants with (D,F) or without (C,E) tau (12.5 pg), stained with phalloidin (C,D) or anti-α-tubulin antibody (E,F). EGFP mRNA (50 pg) was co-injected as a tracer (Câ²,Dâ²). Schematic illustrations of morphant cells (outlined in pink) in C,D are shown. (G-L) Quantification of cell morphological features in the superficial layer. Control-Mo (Cont.-Mo), n=41 cells, 7 embryos; Control-Mo + tau, n=43 cells, 9 embryos; xMID-Mo, n=86 cells, 13 embryos; xMID-Mo + tau, n=65 cells, 9 embryos. *P<0.01, **P<0.005, ***P<0.001, compared with xMID-Mo. |
|
Fig. S6. Subcellular localization of Mig12-GFP. (A-Câ²) Transverse sections through the neural plate of embryos injected with mRNA for Mig12-GFP (25 pg), stained with anti-GFP and anti-α-tubulin antibodies. The co-injection of xMID1 mRNA (250 pg, B) or xMID-Mo (C) with Mig12-GFP mRNA had no obvious effect on the subcellular localization of Mig12-GFP. (D,E) Confocal images of animal cap cells from embryos injected with Mig12-GFP mRNA (100 pg) and mRNA for membrane-bound mRFP (mem.-RFP, 250 pg), explanted on fibronectin-coated glass-bottom dishes. (E) The co-injection of xMID1 mRNA (500 pg) with Mig12-GFP mRNA induced the relocation of the Mig12-GFP to the microtubules. |
|
mid1 (midline 1) gene expression in Xenopus laevis embryo, assayed via in situ hybridization, NF stage 13, dorso-posterior view, anterior up. |
|
mid1 (midline 1 (Opitz/BBB syndrome) gene expression in Xenopus laevis embryo, via in situ hybridization, NF stage 15, dorso-anterior view, dorsal up.
|
|
mid1 (midline 1 (Opitz/BBB syndrome)) gene expression in Xenopus laevis embryo, via in situ hybridization, NF stage 20, anterior view, dorsal up. |
|
mid1 (midline 1 (Opitz/BBB syndrome)) gene expression in Xenopus laevis embryo, via in situ hybridization, NF stage 25, lateral view, dorsal up, anterior left. |
|
mid1 (midline 1 ) gene expression in Xenopus laevis embryo, via in situ hybridization, NF stage 30, lateral view, dorsal up, anterior left.
|
|
mid2 (midline 2) gene expression in Xenopus laevis embryo, via in situ hybridization, NF stage 32, lateral view, dorsal up, anterior left. |
|
mid1 (midline 1 (Opitz/BBB syndrome)) gene expression in Xenopus laevis embryo, via in situ hybridization, NF stage 20, dorsal view, anterior up. |
|
gli1(GLI family zinc finger 1) gene expression in Xenopus laevis embryo, via in situ hybridization, NF stage 17, dorsal view, anterior up.
|
|
gli3 (GLI family zinc finger 3) gene expression in Xenopus laevis embryo, via in situ hybridization, NF stage 15/16, dorsal view, anterior up |
|
foxA2 (forkhead box A2) gene expression in Xenopus laevis embryo, via in situ hybridization, NF stage 17, dorsal view, anterior up. |
|
cdh2 (cadherin 2, type 1, N-cadherin (neuronal))gene expression in Xenopus laevis embryos, NF stage 15, assayed by in situ hybridization. dorsal view, anterior up. |
|
foxa4 (forkhead box A4) gene expression in Xenopus laevis embryos, NF stage 15, as assayed by in situ hybridization. dorsal view: anterior up. |
|
ptch2 (patched 2)gene expression in Xenopus laevis embryos, NF stage 15, as assayed by in situ hybridization, dorsal view, anterior up. |
|
shroom3 (shroom family member 3) gene expression in Xenopus laevis embryos, NF stage 15, as assayed by in situ hybridization, dorsal view, anterior up. |