XB-ART-41460
Development
2010 May 01;1379:1531-41. doi: 10.1242/dev.044750.
Show Gene links
Show Anatomy links
Mesodermal Wnt signaling organizes the neural plate via Meis3.
???displayArticle.abstract???
In vertebrates, canonical Wnt signaling controls posterior neural cell lineage specification. Although Wnt signaling to the neural plate is sufficient for posterior identity, the source and timing of this activity remain uncertain. Furthermore, crucial molecular targets of this activity have not been defined. Here, we identify the endogenous Wnt activity and its role in controlling an essential downstream transcription factor, Meis3. Wnt3a is expressed in a specialized mesodermal domain, the paraxial dorsolateral mesoderm, which signals to overlying neuroectoderm. Loss of zygotic Wnt3a in this region does not alter mesoderm cell fates, but blocks Meis3 expression in the neuroectoderm, triggering the loss of posterior neural fates. Ectopic Meis3 protein expression is sufficient to rescue this phenotype. Moreover, Wnt3a induction of the posterior nervous system requires functional Meis3 in the neural plate. Using ChIP and promoter analysis, we show that Meis3 is a direct target of Wnt/beta-catenin signaling. This suggests a new model for neural anteroposterior patterning, in which Wnt3a from the paraxial mesoderm induces posterior cell fates via direct activation of a crucial transcription factor in the overlying neural plate.
???displayArticle.pubmedLink??? 20356957
???displayArticle.pmcLink??? PMC3188567
???displayArticle.link??? Development
???displayArticle.grants??? [+]
R01 GM076621-02 NIGMS NIH HHS , R01 GM076621-03 NIGMS NIH HHS , BB/E013872/1 Biotechnology and Biological Sciences Research Council , R01 GM076621 NIGMS NIH HHS , BB_BB/E013872/1 Biotechnology and Biological Sciences Research Council
Species referenced: Xenopus laevis
Genes referenced: acss2.2 ag1 dkk1 egr2 foxd3 gal.2 gbx2 gbx2.2 hesx1 hoxb3 hoxd1 meis3 myl2 odc1 otx2 tub wnt3a
???displayArticle.morpholinos??? wnt3a MO1 wnt3a MO2 wnt3a MO3
???attribute.lit??? ???displayArticles.show???
|
|
Fig. 1. The canonical Wnt pathway is necessary and sufficient for activating Meis3 gene expression. (A) In situ hybridization of late gastrula/early neurula embryos injected at the one-cell stage with either THVGR mRNA (10-20 pg, b) or mWnt3 DNA (100 pg, c). THVGR was activated by 1 μM DEX at the onset of gastrulation. Meis3 expression is anteriorly expanded in embryos injected with THVGR (113/121 embryos) or with mWnt3 (40/56 embryos). (B) sqRT-PCR of pools of 18 mid-gastrula stage AC explants dissected from embryos injected with THVGR mRNA (20, 40 pg) at the one-cell stage. THVGR was activated by 1 μM DEX at the onset of gastrulation. Ef1α was used as a loading control. No reverse transcriptase (âRT) control PCR was performed on RNA isolated from control embryos in all shown experiments. Posterior markers were not induced in THVGR DEX-untreated ACs (lanes 4, 6; n=5 experiments). (C) In situ hybridization of late gastrula/early neurula embryos injected at the one-cell stage with either Dkk1 mRNA (25 pg, b) or Wnt3a-MO (30 ng, c). Meis3 expression is eliminated in Dkk1 (98/98 embryos) and Wnt3a-morphant (37/37 embryos) embryos. (D) sqRT-PCR of pools of ten late-gastrula embryos injected with Wnt3a-MO either marginally or animally (10, 20, 40, 80 ng) at the one-cell stage. XHis4 was used as a loading control. Mesoderm marker expression is unaltered in Wnt3a-morphant embryos (n=5 experiments). |
|
|
Fig. 2. Meis3 restores posterior neural cell fates in the absence of canonical Wnt signaling. (A) In situ hybridization of mid-late neurula embryos injected at the one-cell stage with Dkk1 mRNA (35 pg; b,e,h,k,n) or, additionally, with Meis3 (0.25 ng) and β-gal (25 pg) mRNAs into one blastomere at the two-cell stage (c,f,i,l,o). All embryos are viewed dorsally, and oriented with anterior at the top, posterior at the bottom. The Meis3-injected side is on the right, as traced by the light blue/bright pink X-Gal staining. Dashed lines indicate the dorsal midline; bars indicate the posterior limits of gene expression on either side of the embryo. câ², iâ², lâ² and oâ², show more clearly the signal in embryos treated as in c, i, l and o, respectively, but with no β-gal. XAG1 and XAnf1 expression undergoes robust posterior expansion in Dkk1 embryos (b, 113/115 embryos; e, 30/30 embryos), which is inhibited by Meis3 co-expression (c,câ², 73/81 embryos; f, 32/39 embryos). Posterior neural marker expression, Krox20, N-Tub and FoxD3, is inhibited in Dkk1 embryos (h, 78/80 embryos; k, 40/41 embryos; n, 51/52 embryos), but is strongly rescued by Meis3 co-expression (i,iâ², 90/106 embryos; l,lâ², 43/62 embryos; o,oâ², 36/63 embryos). (B) In situ hybridization of mid-late neurula embryos injected at the one-cell stage with either Wnt3a-MO (50-60 ng; b,e,h,k,n), or, separately, with both Wnt3a-MO (50-60 ng) and Meis3 mRNA (0.5 ng; c,f,i,l,o). XAnf1 expression is posteriorly expanded in Wnt3a-morphants (b, 31/31 embryos), and suppressed by Meis3 co-expression (c, 55/55 embryos). Expression of the posterior neural markers Krox20, HoxB3, N-Tub and FoxD3 is inhibited in Wnt3a-morphants (e, 31/33 embryos; h, 31/31 embryos; k, 51/52 embryos; n, 50/51 embryos), but rescued by Meis3 co-expression (f, 29/33 embryos; i, 10/29 embryos; l, 22/39 embryos; o, 11/38 embryos). (C) In situ hybridization of late gastrula-early neurula siblings of embryos in A. All embryos are viewed dorsally, and oriented with anterior at the top, posterior at the bottom. The Meis3 injected side is on the right (bright pink X-Gal staining). Dashed lines and bars are as in A. Panels câ², fâ², iâ², embryos treated as in c, f, i, respectively, but with no β-gal. Otx2 expression undergoes robust posterior expansion in Dkk1 embryos (b, 49/51 embryos), which is inhibited by Meis3 co-expression (c,câ², 48/64 embryos). Expression of the posterior neural markers HoxD1 and Gbx2 is inhibited in Dkk1 embryos (e, 53/53 embryos; h, 51/53 embryos), but is strongly rescued by Meis3 co-expression (f,fâ², 58/72 embryos; i,iâ², 41/64 embryos). (D) Morphology of mid-late neurula embryos injected at the one-cell stage with either Wnt3a-MO (b, 70 ng), or Meis3 mRNA (c, 0.7 ng), or both (d). Neural folding and convergence extension is inhibited in Wnt3a morphants (b, 60/64 embryos); Meis3 co-expression rescued this phenotype (d, 48/49 embryos). |
|
|
Fig. 3. Wnt signaling cannot caudalize in the absence of Meis3 protein activity. (A) In situ hybridization of mid-late neurula embryos injected separately at the one-cell stage with either Meis3 MO (20 ng; b,f,j,n), or mWnt3 DNA (70 pg; d,h,l,p), or both (c,g,k,o). Posterior neural marker expression of HoxB3, Krox20, N-Tub and FoxD3 is highly inhibited in Meis3 morphants (b, 25/25 embryos; f, 40/40 embryos; j, 36/36 embryos; n, 16/16 embryos). mWnt3 co-expression did not rescue the expression of these markers (c, 40/41 embryos; g, 71/75 embryos; k, 63/63 embryos; o, 29/29 embryos). Ectopic mWnt3a levels alone expand posterior marker expression (d, 20/20 embryos; h, 48/49 embryos; l, 33/36 embryos; p, 18/18 embryos). (B) sqRT-PCR of pools of 18 mid-late gastrula AC explants dissected from embryos injected at the one-cell stage with mWnt3 DNA (200 pg) and BMP DNR mRNA (100 pg), and/or separately with Meis3 MO (33 ng) (n=5 experiments). (C) sqRT-PCR of pools of 18 mid-late neurula AC explants from siblings of embryos in B (n=5 experiments). |
|
|
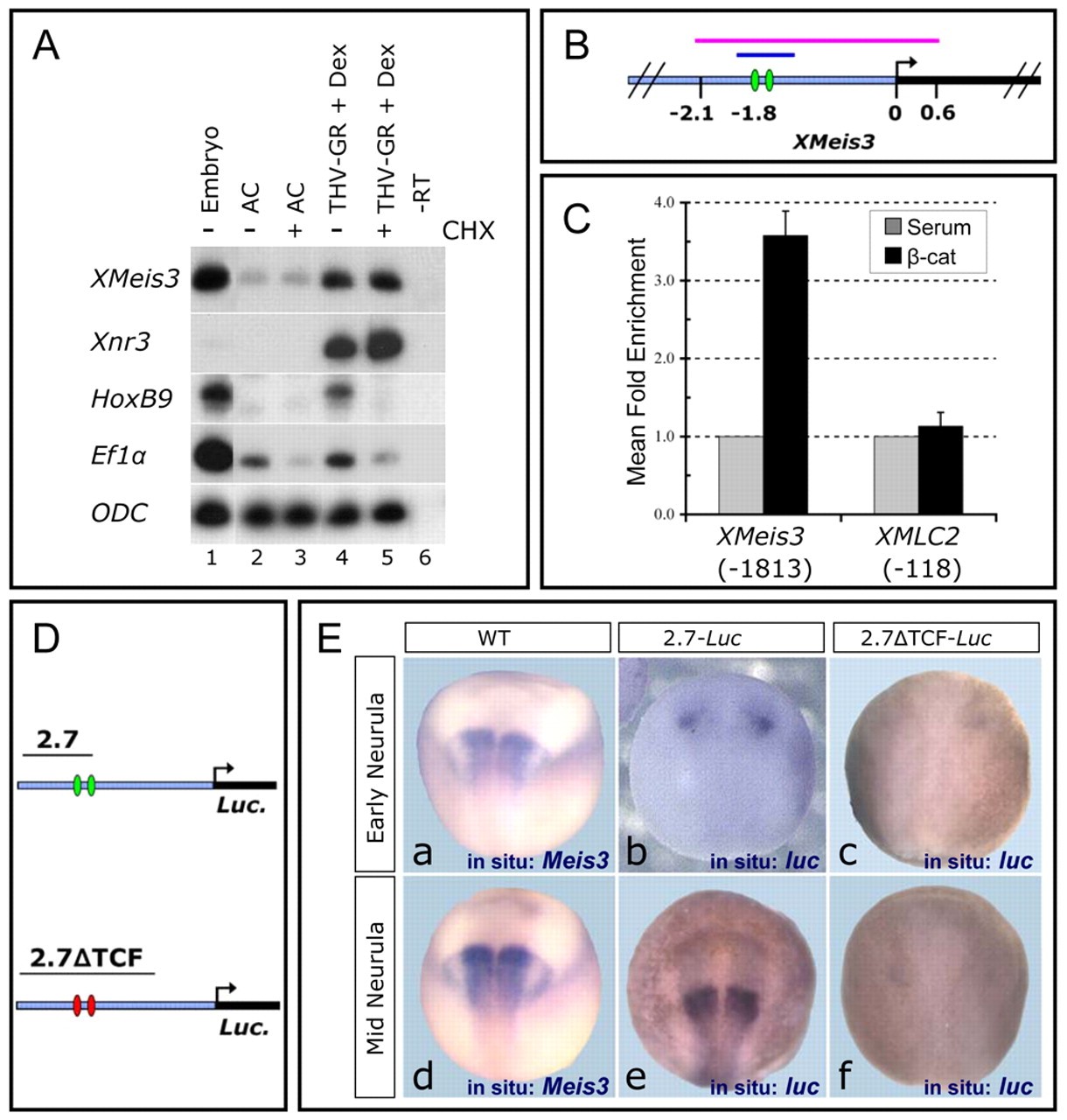
Fig. 6. Meis3 is a direct target of β-catenin. (A) CHX AC assay (Materials and methods). sqRT-PCR of pools of 18 mid-late gastrula ACs were dissected from embryos injected with 20 pg THVGR mRNA at the one-cell stage. ACs were treated with CHX, DEX or CHX+DEX. Ef1α expression serves as a positive control for CHX activity and ODC as a loading control (n=2 experiments). (B) The XMeis3 genomic locus. Green ovals indicate β-catenin/TCF-binding sites, the blue line indicates the ChIP enriched fragment detected in C; the pink line indicates the 2.7 kb used for the constructs in D and E. (C) ChIP for β-catenin in late-gastrula embryos. A region 1.8 kb upstream of the Meis3 transcriptional start site is specifically enriched. Data are plotted as mean fold enrichment by β-catenin IP (black bars) over control serum IP (gray bars) for Meis3 (â1813) or a negative control locus XMLC2 (â118). Error bars show s.e.m. (n=3). (D) Reporter constructs used in E. The 2.7-luc construct contains wild-type β-catenin/TCF-binding sites (green ovals), whereas these are mutated in the 2.7δTCF-luc construct (red ovals). (E) Meis3 promoter activity is dependent on two β-catenin/TCF-binding sites. In situ hybridization of early- and mid-neurula 2.7-luc (b,e) and 2.7δTCF-luc (c, f) transgenic embryos, and of wild-type embryos (a,d). |
References [+] :
Aamar,
Xenopus Meis3 protein forms a hindbrain-inducing center by activating FGF/MAP kinase and PCP pathways.
2004, Pubmed,
Xenbase
Aamar, Xenopus Meis3 protein forms a hindbrain-inducing center by activating FGF/MAP kinase and PCP pathways. 2004, Pubmed , Xenbase
Arata, Wnt signaling and a Hox protein cooperatively regulate psa-3/Meis to determine daughter cell fate after asymmetric cell division in C. elegans. 2006, Pubmed
Blumberg, An essential role for retinoid signaling in anteroposterior neural patterning. 1997, Pubmed , Xenbase
Blythe, Chromatin immunoprecipitation in early Xenopus laevis embryos. 2009, Pubmed , Xenbase
Bonstein, Paraxial-fated mesoderm is required for neural crest induction in Xenopus embryos. 1998, Pubmed , Xenbase
Casares, A dual role for homothorax in inhibiting wing blade development and specifying proximal wing identities in Drosophila. 2000, Pubmed
Christian, Xwnt-8, a Xenopus Wnt-1/int-1-related gene responsive to mesoderm-inducing growth factors, may play a role in ventral mesodermal patterning during embryogenesis. 1991, Pubmed , Xenbase
Christian, Interactions between Xwnt-8 and Spemann organizer signaling pathways generate dorsoventral pattern in the embryonic mesoderm of Xenopus. 1993, Pubmed , Xenbase
Cox, Caudalization of neural fate by tissue recombination and bFGF. 1995, Pubmed , Xenbase
Dibner, XMeis3 protein activity is required for proper hindbrain patterning in Xenopus laevis embryos. 2001, Pubmed , Xenbase
Dibner, The Meis3 protein and retinoid signaling interact to pattern the Xenopus hindbrain. 2004, Pubmed , Xenbase
Domingos, The Wnt/beta-catenin pathway posteriorizes neural tissue in Xenopus by an indirect mechanism requiring FGF signalling. 2001, Pubmed , Xenbase
Durston, Retinoic acid causes an anteroposterior transformation in the developing central nervous system. 1989, Pubmed , Xenbase
Erter, Wnt8 is required in lateral mesendodermal precursors for neural posteriorization in vivo. 2001, Pubmed , Xenbase
Faas, Overlapping functions of Cdx1, Cdx2, and Cdx4 in the development of the amphibian Xenopus tropicalis. 2009, Pubmed , Xenbase
Fletcher, FGF8 spliceforms mediate early mesoderm and posterior neural tissue formation in Xenopus. 2006, Pubmed , Xenbase
Franco, Functional association of retinoic acid and hedgehog signaling in Xenopus primary neurogenesis. 1999, Pubmed , Xenbase
Glinka, Dickkopf-1 is a member of a new family of secreted proteins and functions in head induction. 1998, Pubmed , Xenbase
Grapin-Botton, Hox gene induction in the neural tube depends on three parameters: competence, signal supply and paralogue group. 1997, Pubmed
Gutkovich, Xenopus Meis3 protein lies at a nexus downstream to Zic1 and Pax3 proteins, regulating multiple cell-fates during early nervous system development. 2010, Pubmed , Xenbase
Hardcastle, FGF-8 stimulates neuronal differentiation through FGFR-4a and interferes with mesoderm induction in Xenopus embryos. 2000, Pubmed , Xenbase
Harland, In situ hybridization: an improved whole-mount method for Xenopus embryos. 1991, Pubmed , Xenbase
Holowacz, FGF is required for posterior neural patterning but not for neural induction. 1999, Pubmed , Xenbase
Hoppler, BMP-2/-4 and Wnt-8 cooperatively pattern the Xenopus mesoderm. 1998, Pubmed , Xenbase
Hoppler, Expression of a dominant-negative Wnt blocks induction of MyoD in Xenopus embryos. 1996, Pubmed , Xenbase
Isaacs, Regulation of Hox gene expression and posterior development by the Xenopus caudal homologue Xcad3. 1998, Pubmed , Xenbase
Itasaki, Reprogramming Hox expression in the vertebrate hindbrain: influence of paraxial mesoderm and rhombomere transposition. 1996, Pubmed
Kazanskaya, The role of Xenopus dickkopf1 in prechordal plate specification and neural patterning. 2000, Pubmed , Xenbase
Kelly, Zebrafish wnt8 and wnt8b share a common activity but are involved in distinct developmental pathways. 1995, Pubmed , Xenbase
Keren, p38 MAP kinase regulates the expression of XMyf5 and affects distinct myogenic programs during Xenopus development. 2005, Pubmed , Xenbase
Kiecker, A morphogen gradient of Wnt/beta-catenin signalling regulates anteroposterior neural patterning in Xenopus. 2001, Pubmed , Xenbase
Krauss, Expression of four zebrafish wnt-related genes during embryogenesis. 1992, Pubmed , Xenbase
Lamb, Fibroblast growth factor is a direct neural inducer, which combined with noggin generates anterior-posterior neural pattern. 1995, Pubmed , Xenbase
Lekven, Zebrafish wnt8 encodes two wnt8 proteins on a bicistronic transcript and is required for mesoderm and neurectoderm patterning. 2001, Pubmed
Li, The posteriorizing gene Gbx2 is a direct target of Wnt signalling and the earliest factor in neural crest induction. 2009, Pubmed , Xenbase
Martin, Wnt signaling and the evolution of embryonic posterior development. 2009, Pubmed
McGrew, Wnt and FGF pathways cooperatively pattern anteroposterior neural ectoderm in Xenopus. 1997, Pubmed , Xenbase
McGrew, Specification of the anteroposterior neural axis through synergistic interaction of the Wnt signaling cascade with noggin and follistatin. 1995, Pubmed , Xenbase
Monsoro-Burq, Msx1 and Pax3 cooperate to mediate FGF8 and WNT signals during Xenopus neural crest induction. 2005, Pubmed , Xenbase
Muhr, Convergent inductive signals specify midbrain, hindbrain, and spinal cord identity in gastrula stage chick embryos. 1999, Pubmed
Muhr, Assignment of early caudal identity to neural plate cells by a signal from caudal paraxial mesoderm. 1997, Pubmed
Nordström, Progressive induction of caudal neural character by graded Wnt signaling. 2002, Pubmed
Papalopulu, A posteriorising factor, retinoic acid, reveals that anteroposterior patterning controls the timing of neuronal differentiation in Xenopus neuroectoderm. 1996, Pubmed , Xenbase
Prpic, Gene expression in spider appendages reveals reversal of exd/hth spatial specificity, altered leg gap gene dynamics, and suggests divergent distal morphogen signaling. 2003, Pubmed
Ramel, WNT8 and BMP2B co-regulate non-axial mesoderm patterning during zebrafish gastrulation. 2005, Pubmed
Ramel, Repression of the vertebrate organizer by Wnt8 is mediated by Vent and Vox. 2004, Pubmed , Xenbase
Re'em-Kalma, Competition between noggin and bone morphogenetic protein 4 activities may regulate dorsalization during Xenopus development. 1995, Pubmed , Xenbase
Ribisi, Ras-mediated FGF signaling is required for the formation of posterior but not anterior neural tissue in Xenopus laevis. 2000, Pubmed , Xenbase
Rogers, Sox3 expression is maintained by FGF signaling and restricted to the neural plate by Vent proteins in the Xenopus embryo. 2008, Pubmed , Xenbase
Salzberg, A Meis family protein caudalizes neural cell fates in Xenopus. 1999, Pubmed , Xenbase
Sharpe, Retinoic acid can mimic endogenous signals involved in transformation of the Xenopus nervous system. 1991, Pubmed , Xenbase
Shimizu, Interaction of Wnt and caudal-related genes in zebrafish posterior body formation. 2005, Pubmed
Shiotsugu, Multiple points of interaction between retinoic acid and FGF signaling during embryonic axis formation. 2004, Pubmed , Xenbase
Sive, Identification of a retinoic acid-sensitive period during primary axis formation in Xenopus laevis. 1990, Pubmed , Xenbase
Skromne, Repression of the hindbrain developmental program by Cdx factors is required for the specification of the vertebrate spinal cord. 2007, Pubmed
Smith, Injected Xwnt-8 RNA acts early in Xenopus embryos to promote formation of a vegetal dorsalizing center. 1991, Pubmed , Xenbase
Snir, Xenopus laevis POU91 protein, an Oct3/4 homologue, regulates competence transitions from mesoderm to neural cell fates. 2006, Pubmed , Xenbase
Villanueva, Posteriorization by FGF, Wnt, and retinoic acid is required for neural crest induction. 2002, Pubmed , Xenbase
Vlachakis, Meis3 synergizes with Pbx4 and Hoxb1b in promoting hindbrain fates in the zebrafish. 2001, Pubmed
Waskiewicz, Zebrafish Meis functions to stabilize Pbx proteins and regulate hindbrain patterning. 2001, Pubmed
Woo, Specification of the zebrafish nervous system by nonaxial signals. 1997, Pubmed , Xenbase
Wu, Neural crest induction by the canonical Wnt pathway can be dissociated from anterior-posterior neural patterning in Xenopus. 2005, Pubmed , Xenbase
