Click here to close
Hello! We notice that you are using Internet Explorer, which is not supported by Xenbase and may cause the site to display incorrectly.
We suggest using a current version of Chrome,
FireFox, or Safari.
PLoS One
2010 Apr 08;54:e10158. doi: 10.1371/journal.pone.0010158.
Show Gene links
Show Anatomy links
Manipulating heat shock factor-1 in Xenopus tadpoles: neuronal tissues are refractory to exogenous expression.
Dirks RP, van Geel R, Hensen SM, van Genesen ST, Lubsen NH.
???displayArticle.abstract???
The aging related decline of heat shock factor-1 (HSF1) signaling may be causally related to protein aggregation diseases. To model such disease, we tried to cripple HSF1 signaling in the Xenopus tadpole.Over-expression of heat shock factor binding protein-1 did not inhibit the heat shock response in Xenopus. RNAi against HSF1 mRNA inhibited the heat shock response by 70% in Xenopus A6 cells, but failed in transgenic tadpoles. Expression of XHSF380, a dominant-negative HSF1 mutant, was embryonic lethal, which could be circumvented by delaying expression via a tetracycline inducible promoter. HSF1 signaling is thus essential for embryonic Xenopus development. Surprisingly, transgenic expression of the XHSF380 or of full length HSF1, whether driven by a ubiquitous or a neural specific promoter, was not detectable in the larval brain.Our finding that the majority of neurons, which have little endogenous HSF1, refused to accept transgene-driven expression of HSF1 or its mutant suggests that HSF1 levels are strictly controlled in neuronal tissue.
???displayArticle.pubmedLink???
20405018 ???displayArticle.pmcLink???PMC2854154 ???displayArticle.link???PLoS One
Figure 1. Ubiquitous transgene-driven expression of XHSBP1 in Xenopus tadpoles.(A) ClustalW alignment of human HSBP1 (top) and HSBP1 sequences deduced from five different Xenopus laevis ESTs. The central coiled coil region is highly conserved between man and Xenopus. (B) Fluorescence microscope analysis of tadpoles carrying the indicated transgenes. Tadpoles with ubiquitous, high level expression of GFP-HSBP1 look normal. (C) Western blot analysis of lysates from whole tadpoles carrying the indicated transgenes. Proteins were separated by SDS-PAGE and analyzed with an anti-GFP antibody.
Figure 2. The effect of exogenous expression of GFP-XHSBP1 on the HSR.(A) Heat shock induced expression of Hsp90. Xenopus A6 kidney epithelial cells were continuously cultured at room temperature (C) or exposed to a 1 h heat shock (33°C) and then cultured at room temperature for the indicated times. Cell lysates were subjected to SDS-PAGE and western blot analysis using anti-Hsp90 and anti-tubulin antibodies. (B) Western blot analysis of Hsp90 levels in tadpoles carrying the indicated transgenes. Lysates were made from whole tadpoles before heat shock (C) or after a 1 h heat shock at 33°C followed by 6 h recovery at room temperature (HS). The lysates were subjected to SDS-PAGE and western blot analysis using anti-GFP, anti-Hsp90 and anti-tubulin antibodies. (C) Reporter gene analysis of the effect of GFP-XHSBP1 on the HSR. A6 cells were transfected with mixtures of an Hsp70-luciferase reporter, a CMV-β-galactosidase reporter and the indicated plasmids. At 48 h after transfection, cells were exposed to a 1 h heat shock at 33°C. Control cells were left at room temperature. Cell lysates were made at 6 h after heat shock and used for reporter gene assays. Hsp70 promoter activities were determined by dividing luciferase values by the corresponding β-galactosidase values to correct for varying transfection efficiencies. The HSR is indicated as fold induction relative to the activity of the Hsp70 promoter in control cells, which was set at 1 (C). The results are the average of three independent transfections (standard deviations are indicated by error bars).
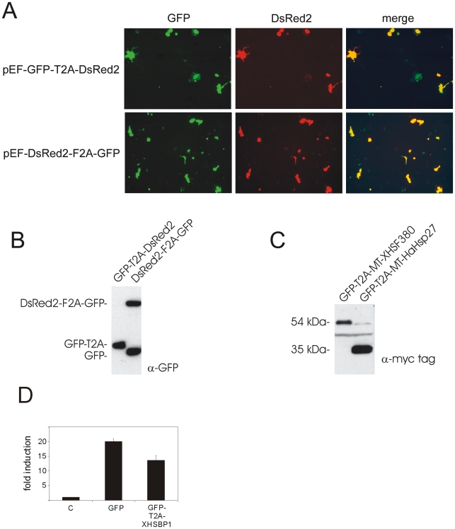
Figure 3. The effect of exogenous expression of XHSBP1 on the HSR.(A) Fluorescence microscope analysis of reporter gene expression from bicistronic plasmids. A6 cells were transfected with the indicated dual reporter gene plasmids based on viral 2A peptides. At 24 h after transfection, GFP and DsRed expression was determined by fluorescence microscope analysis. (B) Western blot analysis of gene expression from bicistronic plasmids. A6 cells were transfected with the indicated 2A peptide-based plasmids. At 24 h after transfection, cell lysates were made and subjected to SDS-PAGE and western blot analysis using anti-GFP antibodies. (C) Western blot analysis of gene expression from bicistronic plasmids. A6 cells were transfected with the indicated 2A peptide-based plasmids. At 24 h after transfection, cell lysates were made and subjected to SDS-PAGE and western blot analysis using anti-GFP and anti-myc tag antibodies. (D) Reporter gene analysis of the effect of native XHSBP1 on the HSR. A6 cells were transfected with mixtures of an Hsp70-luciferase reporter, a CMV-β-galactosidase reporter and the indicated plasmids. Relative luciferase activities and -fold induction were determined as described in the legend to fig. 2C. The results are the average of three independent transfections (standard deviations are indicated by error bars).
Figure 4. The effect of XHSF1 shRNAs on the HSR.(A,B) Reporter gene analysis of (A) the effect of HSF1 shRNAs expressed from the human or Xenopus H1 promoter, and (B) the effect of different shRNAs expressed from the Xenopus H1 promoter, on the HSR. A6 cells were transfected with mixtures of an Hsp70-luciferase reporter, a CMV-β-galactosidase reporter and the indicated plasmids. Relative luciferase activities and -fold induction were determined as described in the legend to fig. 2C. The results are the average of three independent transfections (standard deviations are indicated by error bars). (B) Western blot analysis of Hsp90 levels in tadpoles carrying the indicated transgenes. Lysates were made from whole tadpoles before heat shock (C) or after a 1 h heat shock at 33°C followed by 6 h recovery at room temperature (HS). The lysates were subjected to SDS-PAGE and western blot analysis using anti-Hsp90 and anti-tubulin antibodies.
Figure 5. Transgene-driven expression of dominant-negative HSF1 in Xenopus larvae.(A) Reporter gene analysis of the effect of GFP-XHSF380 or XHSF380-GFP on the HSR. A6 cells were transfected with mixtures of an Hsp70-luciferase reporter, a CMV-β-galactosidase reporter and the indicated plasmids. Relative luciferase activities and -fold induction were determined as described in the legend to fig. 2C. The results are the average of three independent transfections (standard deviations are indicated by error bars). (B) Fluorescence microscope analysis of GFP-tagged XHSF380 constitutively expressed from either the CMV or the EF1α promoter in transgenic Xenopus larvae. Larvae with high constitutive expression of GFP-tagged XHSF380 develop poorly and never reach the feeding tadpole stage. Also shown are transgenic Xenopus larvae showing strong neuronal expression of GFP when driven by the EF1α or the Ntub promoter. (C) Fluorescence microscope analysis of transgenic Xenopus larvae expressing full length GFP-tagged XHSF1 from the CMV promoter. Fluorescence is pronounced in kidney, epiphysis, nasal epithelium, olfactory lobes, gills, retinal ganglion cell layer (RGC) and tailmuscle nuclei. (D) Fluorescence microscope analysis of doxycycline-induced expression of GFP-tagged XHSF380 expressed in transgenic Xenopus larvae. A mixture of TetO-XHSF380-GFP and CS2+rtTA2A-M2 (CMV-TAM2) cassettes was used to generate transgenic Xenopus larvae. The larvae were allowed to develop in the absence of doxycycline until the feeding tadpole stage. GFP-negative larvae were exposed to doxycycline for 20 h and then monitored for GFP fluorescence.
Balch,
Adapting proteostasis for disease intervention.
2008, Pubmed
Balch,
Adapting proteostasis for disease intervention.
2008,
Pubmed Broadley,
The role of molecular chaperones in human misfolding diseases.
2009,
Pubmed Christians,
Maternal effect of Hsf1 on reproductive success.
2000,
Pubmed Das,
Controlling transgene expression to study Xenopus laevis metamorphosis.
2004,
Pubmed
,
Xenbase Doerwald,
Translational thermotolerance provided by small heat shock proteins is limited to cap-dependent initiation and inhibited by 2-aminopurine.
2003,
Pubmed Evans,
Heat shock factor 1 is required for constitutive Hsp70 expression and normal lens development in embryonic zebrafish.
2007,
Pubmed Fujimoto,
Active HSF1 significantly suppresses polyglutamine aggregate formation in cellular and mouse models.
2005,
Pubmed Inouye,
Impaired IgG production in mice deficient for heat shock transcription factor 1.
2004,
Pubmed Izu,
Heat shock transcription factor 1 is involved in quality-control mechanisms in male germ cells.
2004,
Pubmed Johnson,
pXeX, a vector for efficient expression of cloned sequences in Xenopus embryos.
1994,
Pubmed
,
Xenbase Jurivich,
Human aging alters the first phase of the molecular response to stress in T-cells.
2005,
Pubmed Klein,
Genetic and genomic tools for Xenopus research: The NIH Xenopus initiative.
2002,
Pubmed
,
Xenbase Kroll,
Transgenic Xenopus embryos from sperm nuclear transplantations reveal FGF signaling requirements during gastrulation.
1996,
Pubmed
,
Xenbase Li,
Gene silencing in Xenopus laevis by DNA vector-based RNA interference and transgenesis.
2006,
Pubmed
,
Xenbase Mercier,
Xenopus heat shock factor 1 is a nuclear protein before heat stress.
1997,
Pubmed
,
Xenbase Nakai,
Arrest of spermatogenesis in mice expressing an active heat shock transcription factor 1.
2000,
Pubmed Santos,
Enlarged ventricles, astrogliosis and neurodegeneration in heat shock factor 1 null mouse brain.
2004,
Pubmed Satyal,
Negative regulation of the heat shock transcriptional response by HSBP1.
1998,
Pubmed Satyal,
Polyglutamine aggregates alter protein folding homeostasis in Caenorhabditis elegans.
2000,
Pubmed Sparrow,
A simplified method of generating transgenic Xenopus.
2000,
Pubmed
,
Xenbase Szymczak,
Correction of multi-gene deficiency in vivo using a single 'self-cleaving' 2A peptide-based retroviral vector.
2004,
Pubmed Tai,
Structure-function analysis of the heat shock factor-binding protein reveals a protein composed solely of a highly conserved and dynamic coiled-coil trimerization domain.
2002,
Pubmed Takaki,
Maintenance of olfactory neurogenesis requires HSF1, a major heat shock transcription factor in mice.
2006,
Pubmed Tonkiss,
Regulation of heat shock gene transcription in neuronal cells.
2005,
Pubmed Turner,
Expression of achaete-scute homolog 3 in Xenopus embryos converts ectodermal cells to a neural fate.
1994,
Pubmed
,
Xenbase Tuttle,
Analysis of the expression and function of the small heat shock protein gene, hsp27, in Xenopus laevis embryos.
2007,
Pubmed
,
Xenbase Voellmy,
On mechanisms that control heat shock transcription factor activity in metazoan cells.
2004,
Pubmed Voellmy,
Dominant-positive and dominant-negative heat shock factors.
2005,
Pubmed Wang,
Suppression of heat shock transcription factor HSF1 in zebrafish causes heat-induced apoptosis.
2001,
Pubmed Westerheide,
Heat shock response modulators as therapeutic tools for diseases of protein conformation.
2005,
Pubmed Xiao,
HSF1 is required for extra-embryonic development, postnatal growth and protection during inflammatory responses in mice.
1999,
Pubmed Yan,
Mouse heat shock transcription factor 1 deficiency alters cardiac redox homeostasis and increases mitochondrial oxidative damage.
2002,
Pubmed Zhang,
Targeted disruption of hsf1 leads to lack of thermotolerance and defines tissue-specific regulation for stress-inducible Hsp molecular chaperones.
2002,
Pubmed