XB-ART-41382
Development
2010 May 01;1379:1553-62. doi: 10.1242/dev.044909.
Show Gene links
Show Anatomy links
FoxG1 and TLE2 act cooperatively to regulate ventral telencephalon formation.
Roth M, Bonev B, Lindsay J, Lea R, Panagiotaki N, Houart C, Papalopulu N.
???displayArticle.abstract???
FoxG1 is a conserved transcriptional repressor that plays a key role in the specification, proliferation and differentiation of the telencephalon, and is expressed from the earliest stages of telencephalic development through to the adult. How the interaction with co-factors might influence the multiplicity and diversity of FoxG1 function is not known. Here, we show that interaction of FoxG1 with TLE2, a Xenopus tropicalis co-repressor of the Groucho/TLE family, is crucial for regulating the early activity of FoxG1. We show that TLE2 is co-expressed with FoxG1 in the ventral telencephalon from the early neural plate stage and functionally cooperates with FoxG1 in an ectopic neurogenesis assay. FoxG1 has two potential TLE binding sites: an N-terminal eh1 motif and a C-terminal YWPMSPF motif. Although direct binding seems to be mediated by the N-terminal motif, both motifs appear important for functional synergism. In the neurogenesis assay, mutation of either motif abolishes functional cooperation of TLE2 with FoxG1, whereas in the forebrain deletion of both motifs renders FoxG1 unable to induce the ventral telencephalic marker Nkx2.1. Knocking down either FoxG1 or TLE2 disrupts the development of the ventral telencephalon, supporting the idea that endogenous TLE2 and FoxG1 work together to specify the ventral telencephalon.
???displayArticle.pubmedLink??? 20356955
???displayArticle.pmcLink??? PMC2853852
???displayArticle.link??? Development
???displayArticle.grants??? [+]
057819/Z/05 Wellcome Trust , G0601064 Medical Research Council , MRC_G0601064 Medical Research Council
Species referenced: Xenopus tropicalis
Genes referenced: elavl3 emx1 foxg1 gal.2 nkx2-1 odc1 tbx2 tle1 tle2 tle5 tubb2b
???displayArticle.antibodies??? FLAG Ab3 FLAG-HRP Ab1 Foxg1 Ab1
???displayArticle.morpholinos??? foxg1 MO1 tle2 MO1
???attribute.lit??? ???displayArticles.show???
|
|
Fig. 3. Expression of X. tropicalis TLEs. Expression patterns of TLE1, TLE2, AES and FoxG1 as shown by whole-mount in situ hybridisation of X. tropicalis embryos at neural plate stage (st. 16; frontal view), early tailbud (st. 22-23; frontal view), and late tailbud (st. 28; lateral view). TLE1 and TLE2 show expression throughout the anterior neural plate (st. 16), but TLE1 is strongest in the anterior neural ridge (black arrow), whereas TLE2 is strongest in a more medial ridge (black arrow). Note the expression of TLE1, but not TLE2, in the forebrain of st. 28 embryos, which largely overlaps with the telencephalic expression of FoxG1 (telencephalon indicated by red arrowheads). Ey, eye; m, midbrain; h, hindbrain; ba, brancial arches; di, diencephalon; ov, otic vesicle. |
|
|
Fig. 4. Region-specific expression of TLE1 and TLE2 in the developing telencephalon. (A-M) Whole-mount in situ hybridisation for FoxG1 (A-E), TLE1 (F-I) and TLE2 (E,J-M) in X. tropicalis. All images except E (st. 28) represent st. 22 embryos. (B,C,G,H,K,L) Transverse sections (20 μm) of whole-mount stained embryos. The neural tissue is outlined by black dashed lines, and the dorsal border of the telencephalon is indicated by blue dashed lines. The plane of the sections is shown in cleared embryos (D,I,M, anterior to the left, eyes removed). Black dashed lines in G and K indicate the telencephalon and the whole brain tissue. (E) A double in situ stained for FoxG1 (purple) and TLE2 (blue) at st. 28; the plane of section is similar to C. di, diencephalon; dt, dorsal telencephalon; e, eye; oc, optic chiasm; os, optic stalk; m, mesencephalon; t, telencephalon; vt, ventral telencephalon. Annotation based on Bachy et al. (Bachy et al., 2002). |
|
|
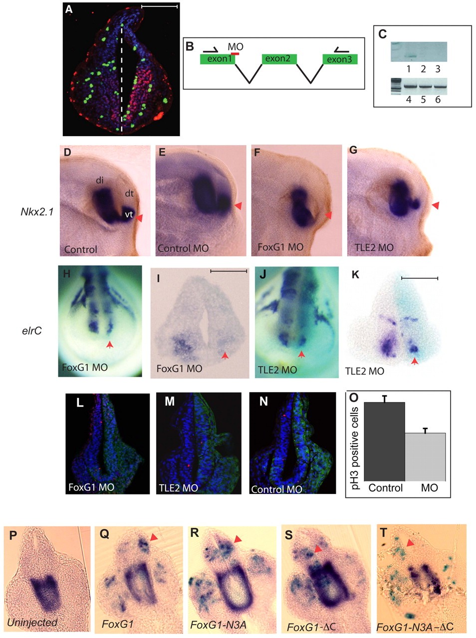
Fig. 7. The effect of FoxG1 and TLE2 MO on forebrain development. (A) Transverse sections of forebrain of FoxG1 MO-injected (7.5 ng) embryos (st. 28) stained with DAPI (blue), anti-pH3 (green) and anti-FoxG1 (red). Note the reduction of FoxG1 staining and in pH3-positive cells on the MO-injected (left) side in the presumptive FoxG1 expression region. Dashed white line indicates the midline. (B) Schematic representation of the TLE2 splice MO (red) and location of PCR primers in relation to the exon-intron arrangement of TLE2. (C) Semi-quantitative PCR from embryos injected with 10 ng Control MO (lanes 1, 4), 10 ng TLE2 MO (lanes 2, 5) or 20 ng TLE2 MO (lanes 3, 6). Primers used were ornithine decarboxylase (ODC) as control (lanes 4-6) and TLE2 exon 1 and TLE2 exon 3 (lanes 1-3) (see B). (D-G) Nkx2.1 expression in the forebrain of st. 34 control embryos and embryos injected at the one-cell stage with 10 ng Control MO (E), 15 ng FoxG1 MO (F) and 15 ng TLE2 MO (G). The expression in the ventral telencephalon (red arrowhead) is reduced or missing in TLE2 and FoxG1 morphant embryos (F,G). di, diencephalon, dt, dorsal telencephalon, vt, ventral telencephalon. (H-N) Embryos injected in one cell at the two-cell stage with FoxG1 MO (7.5 ng) and TLE2 MO (7.5 ng) processed for in situ hybridisation for elrC (H-K) and TUNEL staining (red nuclei; L-N). Injected side is to the right, as marked by X-Gal staining (H-K) or FITC (L-N). (H,J) Frontal views; (I,K-N) transverse sections through the forebrain of st. 19 (H-K) or st. 32 (L-N) embryos. Reduced forebrain elrC expression on the MO-injected side is indicated by red arrows. There was no statistically significant increase in TUNEL staining. (O) In FoxG1 MO-injected forebrains there was a 40% decrease (P=0.003, paired t-test, n=12 embryos) in pH3-positive cells. (P-T) Transverse sections through the forebrain of FoxG1 MO-injected embryos, subsequently electroporated with wild-type FoxG1 and various FoxG1 mutated versions, as indicated, together with lacZ DNA and analysed for Nkx2.1 expression. Light blue (X-Gal staining) indicates cells that have taken up the electroporated DNA (red arrowheads indicate examples of electroporated cells); dark purple indicates cells expressing Nkx2.1. The experiment was repeated four times with similar results. See Materials and methods for details. Scale bars: 100 μm. |
|
|
Fig. 5. FoxG1 interacts physically and cooperates functionally with TLE2. (A-F) X. laevis embryos were injected at the two-cell stage and processed for X-Gal staining (light blue) and whole-mount in situ hybridisation for N-tubulin (purple) at st. 16. Low-dose injection of X. laevis FoxG1 (50 pg) gives rise to ectopic neurogenesis throughout the lateral ectoderm (A), whereas high-dose injection (250 pg) causes a complete suppression of endogenous neurogenesis on the injected site and ectopic neuronogenesis outside the X-Gal staining area (B,C). Injection of X. tropicalis FoxG1 mRNA gave rise to similar phenotypes (not shown). Co-expression of 200 pg X. tropicalis TLE2 with 50 pg X. laevis FoxG1 (E,F) gives rise to a phenotype that is similar to high-dose injections (250 pg) of FoxG1 alone (B,C). TLE2 alone has no effect (D). (A,B,D,E) Dorsal views; (C,F) lateral views. In all panels, anterior is to the left. (G) Percentage of low-dose and high-dose phenotypes resulting from each injection. (H) Co-immunoprecipitation of X. laevis FoxG1-HA and X. tropicalis TLE-Flag with anti-Flag antibody followed by western blotting with anti-HA. The bottom panel shows loading of equal amounts of lysates followed by western blotting with anti-Flag and anti-HA. TLE2-Flag strongly interacts with FoxG1-HA, whereas TLE1- Flag expressed at similar levels shows slightly weaker binding. |
|
|
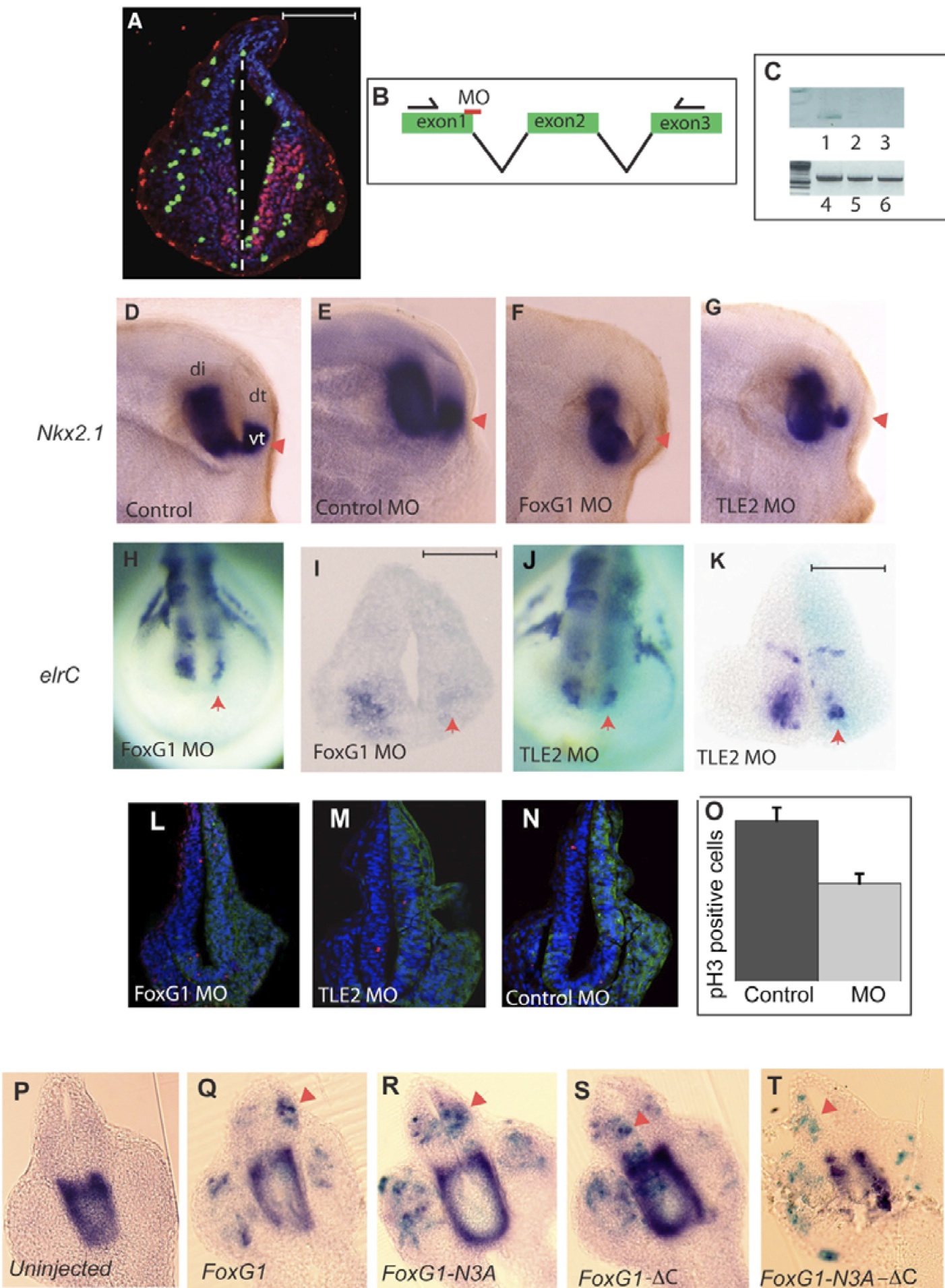
Fig. 6. Motifs in FoxG1 that are responsible for the binding and functional cooperativity of FoxG1 and TLE2. (A)ï Amino acid sequence of X. laevis FoxG1 and potential TLE binding motifs. The DNA-binding domain is shown in blue, the N-terminal eh1 motif is highlighted in red, the C- terminal WRPW-like motif in green and the cryptic eh1 motif in purple. (B)ï Schematic representation of the FoxG1 mutants. The N-terminal domain is shown in dark grey, the DNA-binding domain in blue, the potential TLE1 interaction domain in orange and the HA epitope in red. Beneath is shown the sequence of mutated motifs (same colour coding as in A). (C)ï Immunoprecipitation (IP) of HEK 293T cells transfected with FoxG1-HA or FoxG1 mutants together with TLE2-Flag, showing that mutation of the N-terminal eh1 motif (FoxG1-N3A-HA), either alone or simultaneously with the C-terminal motif (FoxG1-N3A-ïC-HA), leads to loss of binding to TLE2. The top two panels show IP with anti-Flag followed by western blotting with anti-HA and anti-Flag. Lower panels show the input (pre-IP lysates) analysed by western blotting with anti-Flag and anti-HA. (D)ï The phenotypes of embryos injected with the indicated amounts of X. tropicalis TLE2 and X. laevis FoxG1 or FoxG1 mutant mRNA were scored as low- dose or high-dose as in Fig. 5. TLE2 does not cooperate with any of the three mutants to convert a low-dose FoxG1 injection into a high-dose phenotype. (E)ï HEK 293T cells transfected with either FoxG1-HA or FoxG1-N3A-HA. Both proteins are nuclear. |
|
|
Fig. 7. The effect of FoxG1 and TLE2 MO on forebrain development. (A)Transverse sections of forebrain of FoxG1 MO-injected (7.5 ng) embryos (st. 28) stained with DAPI (blue), anti-pH3 (green) and anti-FoxG1 (red). Note the reduction of FoxG1 staining and in pH3-positive cells on the MO-injected (left) side in the presumptive FoxG1 expression region. Dashed white line indicates the midline. (B)Schematic representation of the TLE2 splice MO (red) and location of PCR primers in relation to the exon-intron arrangement of TLE2. (C)Semi-quantitative PCR from embryos injected with 10 ng Control MO (lanes 1, 4), 10 ng TLE2 MO (lanes 2, 5) or 20 ng TLE2 MO (lanes 3, 6). Primers used were ornithine decarboxylase (ODC) as control (lanes 4-6) and TLE2 exon 1 and TLE2 exon 3 (lanes 1-3) (see B). (D-G)Nkx2.1 expression in the forebrain of st. 34 control embryos and embryos injected at the one-cell stage with 10 ng Control MO (E), 15 ng FoxG1 MO (F) and 15 ng TLE2 MO (G). The expression in the ventral telencephalon (red arrowhead) is reduced or missing in TLE2 and FoxG1 morphant embryos (F,G). di, diencephalon, dt, dorsal telencephalon, vt, ventral telencephalon. (H-N)Embryos injected in one cell at the two-cell stage with FoxG1 MO (7.5 ng) and TLE2 MO (7.5 ng) processed for in situ hybridisation for elrC (H-K) and TUNEL staining (red nuclei; L-N). Injected side is to the right, as marked by X-Gal staining (H-K) or FITC (L-N). (H,J)Frontal views; (I,K-N) transverse sections through the forebrain of st. 19 (H-K) or st. 32 (L-N) embryos. Reduced forebrain elrC expression on the MO-injected side is indicated by red arrows. There was no statistically significant increase in TUNEL staining. (O)In FoxG1 MO-injected forebrains there was a 40% decrease (P0.003, paired t-test, n12 embryos) in pH3-positive cells. (P-T)Transverse sections through the forebrain of FoxG1 MO-injected embryos, subsequently electroporated with wild-type FoxG1 and various FoxG1 mutated versions, as indicated, together with lacZ DNA and analysed for Nkx2.1 expression. Light blue (X-Gal staining) indicates cells that have taken up the electroporated DNA (red arrowheads indicate examples of electroporated cells); dark purple indicates cells expressing Nkx2.1. The experiment was repeated four times with similar results. See Materials and methods for details. Scale bars: 100m |
|
|
Fig S3. Fig. S3. Effect of TLE2 MO and FoxG1 MO on emx1 and TUNEL staining after unilateral injection of X. tropicalis embryos. (A-D) One cell of a two-cell stage embryo was injected with 7.5 ng MO plus lacZ mRNA; the injected side is indicated by light-blue X-Gal staining in st. 32 embryos. (A,B) Frontal views of injected embryos. (C,D) Parasagittal sections of the embryo shown in B, at the levels indicated. emx1 is normally mainly expressed in the dorsal telencephalon (pallium), but the striatum (lge) and olfactory bulb, which are located more ventrally, also contain scattered emx1-positive cells (Bachy et al., 2002), giving the appearance of a 'gap' between dorsal and ventral expression (black arrow in B). In FoxG1 MO-injected embryos this gap does not exist (red arrow in B, 83%, n=12), indicating an expansion of the dorsal expression domain. This is not observed in the TLE2 MO-injected embryos, although the overall emx1 expression domain is often slightly reduced (50%, n=14). Note that the ventral and dorsal parts of the telencephalon are ontogenetically rostral and posterior, respectively; Bachy et al. (Bachy et al., 2002) use the term rostral to describe the subpallium, whereas we use the term ventral for consistency with the zebrafish and mouse literature. (E) Quantification of cell death by TUNEL staining. TUNEL-positive cells were counted on the injected and uninjected sides across two consecutive forebrain sections in at least five embryos and averaged. P-values are as follows: FoxG1 MO, 0.168; TLE2 MO, 0.64; Control MO, 0.1869. P>0.1 and, therefore, not significant in all cases. |
|
|
tle1 (transducin-like enhancer of split 1 (E(sp1) homolog)) gene expression in Xenopus laevis embryo, assayed via in situ hybridization, NF stage 16, anterior view, dorsal up. |
|
|
tle1 (transducin-like enhancer of split 1 (E(sp1) homolog)) gene expression in Xenopus laevis embryo, assayed via in situ hybridization, NF stage 23, anterior view, dorsal up. |
|
|
tle1 (transducin-like enhancer of split 1 (E(sp1) homolog)) gene expression in Xenopus laevis embryo, assayed via in situ hybridization, NF stage 28, lateral view, anterior left, dorsal up. |
|
|
tle2 (transducin-like enhancer of split 2) gene expression in Xenopus laevis embryo, assayed via in situ hybridization, NF stage 16, anterior view, dorsal up. |
|
|
tle2 (transducin-like enhancer of split 2) gene expression in Xenopus laevis embryo, assayed via in situ hybridization, NF stage 23, anterior view, dorsal up. |
|
|
tle2 (transducin-like enhancer of split 2) gene expression in Xenopus laevis embryo, assayed via in situ hybridization, NF stage 28, lateral view, anterior left, dorsal up. |
|
|
tle5 (TLE family member 5, transcriptional modulator) gene expression in Xenopus laevis embryo, assayed via in situ hybridization, NF stage 16, anterior view, dorsal up. |
|
|
tle5 (TLE family member 5, transcriptional modulator) gene expression in Xenopus laevis embryo, assayed via in situ hybridization, NF stage 22, anterior view, dorsal up. |
|
|
tle5 (TLE family member 5, transcriptional modulator) gene expression in Xenopus laevis embryo, assayed via in situ hybridization, NF stage 27/28, lateral view, dorsal up, anterior left. |
|
|
foxg1 (forkhead box G1) gene expression in Xenopus laevis embryo, assayed via in situ hybridization, NF stage 16, anterior view, dorsal up. |
|
|
foxg1 (forkhead box G1) gene expression in Xenopus laevis embryo, assayed via in situ hybridization, NF stage 23, anterior view, dorsal up. |
|
|
foxg1 (forkhead box G1 ) gene expression in Xenopus laevis embryo, assayed via in situ hybridization, NF stage 28, anterior left, lateral view, dorsal up. |
References [+] :
Ahlgren,
Excess FoxG1 causes overgrowth of the neural tube.
2003, Pubmed
Ahlgren, Excess FoxG1 causes overgrowth of the neural tube. 2003, Pubmed
Ahn, Covalent conjugation of Groucho with SUMO-1 modulates its corepressor activity. 2009, Pubmed
Bachy, Defining pallial and subpallial divisions in the developing Xenopus forebrain. 2002, Pubmed , Xenbase
Bajoghli, Evolution of the Groucho/Tle gene family: gene organization and duplication events. 2007, Pubmed
Bourguignon, XBF-1, a winged helix transcription factor with dual activity, has a role in positioning neurogenesis in Xenopus competent ectoderm. 1998, Pubmed , Xenbase
Buscarlet, The 'Marx' of Groucho on development and disease. 2007, Pubmed
Buscarlet, Inhibition of cortical neuron differentiation by Groucho/TLE1 requires interaction with WRPW, but not Eh1, repressor peptides. 2008, Pubmed
Carruthers, Depletion of the cell-cycle inhibitor p27(Xic1) impairs neuronal differentiation and increases the number of ElrC(+) progenitor cells in Xenopus tropicalis. 2003, Pubmed , Xenbase
Chen, A functional interaction between the histone deacetylase Rpd3 and the corepressor groucho in Drosophila development. 1999, Pubmed
Chen, Groucho/TLE family proteins and transcriptional repression. 2000, Pubmed
Choudhury, Cloning and developmental expression of Xenopus cDNAs encoding the Enhancer of split groucho and related proteins. 1997, Pubmed , Xenbase
Danesin, Integration of telencephalic Wnt and hedgehog signaling center activities by Foxg1. 2009, Pubmed , Xenbase
Dehni, TLE expression correlates with mouse embryonic segmentation, neurogenesis, and epithelial determination. 1995, Pubmed
Dou, BF-1 interferes with transforming growth factor beta signaling by associating with Smad partners. 2000, Pubmed
Eagleson, Mapping of the presumptive brain regions in the neural plate of Xenopus laevis. 1990, Pubmed , Xenbase
Gasperowicz, Mammalian Groucho homologs: redundancy or specificity? 2005, Pubmed
Goldstein, An eh1-like motif in odd-skipped mediates recruitment of Groucho and repression in vivo. 2005, Pubmed
Good, A conserved family of elav-like genes in vertebrates. 1995, Pubmed , Xenbase
Grbavec, Transducin-like Enhancer of split 2, a mammalian homologue of Drosophila Groucho, acts as a transcriptional repressor, interacts with Hairy/Enhancer of split proteins, and is expressed during neuronal development. 1998, Pubmed
Hanashima, Foxg1 suppresses early cortical cell fate. 2004, Pubmed
Hanashima, Brain factor-1 controls the proliferation and differentiation of neocortical progenitor cells through independent mechanisms. 2002, Pubmed
Hardcastle, Distinct effects of XBF-1 in regulating the cell cycle inhibitor p27(XIC1) and imparting a neural fate. 2000, Pubmed , Xenbase
Hasson, Crosstalk between the EGFR and other signalling pathways at the level of the global transcriptional corepressor Groucho/TLE. 2006, Pubmed
Hébert, The genetics of early telencephalon patterning: some assembly required. 2008, Pubmed
Hoffman, Expression of Groucho/TLE proteins during pancreas development. 2008, Pubmed
Houghton, Expression and regulation of Groucho-related genes in the embryonic chicken feather bud. 2003, Pubmed
Jennings, The Groucho/TLE/Grg family of transcriptional co-repressors. 2008, Pubmed
Kaestner, Unified nomenclature for the winged helix/forkhead transcription factors. 2000, Pubmed
Kobayashi, The homeobox protein Six3 interacts with the Groucho corepressor and acts as a transcriptional repressor in eye and forebrain formation. 2001, Pubmed
Larkin, Clustal W and Clustal X version 2.0. 2007, Pubmed
Leon, Grg3, a murine Groucho-related gene, is expressed in the developing nervous system and in mesenchyme-induced epithelial structures. 1997, Pubmed
Li, The oncogene qin codes for a transcriptional repressor. 1995, Pubmed
Manuel, The transcription factor Foxg1 regulates the competence of telencephalic cells to adopt subpallial fates in mice. 2010, Pubmed
Marçal, Antagonistic effects of Grg6 and Groucho/TLE on the transcription repression activity of brain factor 1/FoxG1 and cortical neuron differentiation. 2005, Pubmed
Martynoga, Foxg1 is required for specification of ventral telencephalon and region-specific regulation of dorsal telencephalic precursor proliferation and apoptosis. 2005, Pubmed
Molenaar, Differential expression of the Groucho-related genes 4 and 5 during early development of Xenopus laevis. 2000, Pubmed , Xenbase
Murphy, Human brain factor 1, a new member of the fork head gene family. 1994, Pubmed
Nuthall, Phosphorylation of serine 239 of Groucho/TLE1 by protein kinase CK2 is important for inhibition of neuronal differentiation. 2004, Pubmed
Nuthall, Role for Hes1-induced phosphorylation in Groucho-mediated transcriptional repression. 2002, Pubmed
Perron, Xenopus elav-like genes are differentially expressed during neurogenesis. 1999, Pubmed , Xenbase
Regad, The neural progenitor-specifying activity of FoxG1 is antagonistically regulated by CKI and FGF. 2007, Pubmed , Xenbase
Roose, The Xenopus Wnt effector XTcf-3 interacts with Groucho-related transcriptional repressors. 1998, Pubmed , Xenbase
Seoane, Integration of Smad and forkhead pathways in the control of neuroepithelial and glioblastoma cell proliferation. 2004, Pubmed
Shen, The timing of cortical neurogenesis is encoded within lineages of individual progenitor cells. 2006, Pubmed
Sonderegger, Binding of the corepressor TLE1 to Qin enhances Qin-mediated transformation of chicken embryo fibroblasts. 2003, Pubmed
Tan, Human PLU-1 Has transcriptional repression properties and interacts with the developmental transcription factors BF-1 and PAX9. 2003, Pubmed
Tao, Telencephalon-restricted expression of BF-1, a new member of the HNF-3/fork head gene family, in the developing rat brain. 1992, Pubmed
Xuan, Winged helix transcription factor BF-1 is essential for the development of the cerebral hemispheres. 1995, Pubmed
Yaklichkin, FoxD3 and Grg4 physically interact to repress transcription and induce mesoderm in Xenopus. 2007, Pubmed , Xenbase
Yaklichkin, Prevalence of the EH1 Groucho interaction motif in the metazoan Fox family of transcriptional regulators. 2007, Pubmed
Yamane, PLU-1 is an H3K4 demethylase involved in transcriptional repression and breast cancer cell proliferation. 2007, Pubmed
Yao, The winged-helix protein brain factor 1 interacts with groucho and hes proteins to repress transcription. 2001, Pubmed
Yao, Disrupted development of the cerebral hemispheres in transgenic mice expressing the mammalian Groucho homologue transducin-like-enhancer of split 1 in postmitotic neurons. 2000, Pubmed
Yao, Combinatorial expression patterns of individual TLE proteins during cell determination and differentiation suggest non-redundant functions for mammalian homologs of Drosophila Groucho. 1998, Pubmed
Zamparini, Hex acts with beta-catenin to regulate anteroposterior patterning via a Groucho-related co-repressor and Nodal. 2006, Pubmed , Xenbase
Zhao, Distinct expression of two foxg1 paralogues in zebrafish. 2009, Pubmed
