Click here to close
Hello! We notice that you are using Internet Explorer, which is not supported by Xenbase and may cause the site to display incorrectly.
We suggest using a current version of Chrome,
FireFox, or Safari.
PLoS One
2007 Feb 28;22:e244. doi: 10.1371/journal.pone.0000244.
Show Gene links
Show Anatomy links
Self-organization of anastral spindles by synergy of dynamic instability, autocatalytic microtubule production, and a spatial signaling gradient.
Clausen T, Ribbeck K.
???displayArticle.abstract???
Assembly of the mitotic spindle is a classic example of macromolecular self-organization. During spindle assembly, microtubules (MTs) accumulate around chromatin. In centrosomal spindles, centrosomes at the spindle poles are the dominating source of MT production. However, many systems assemble anastral spindles, i.e., spindles without centrosomes at the poles. How anastral spindles produce and maintain a high concentration of MTs in the absence of centrosome-catalyzed MT production is unknown. With a combined biochemistry-computer simulation approach, we show that the concerted activity of three components can efficiently concentrate microtubules (MTs) at chromatin: (1) an external stimulus in form of a RanGTP gradient centered on chromatin, (2) a feed-back loop where MTs induce production of new MTs, and (3) continuous re-organization of MT structures by dynamic instability. The mechanism proposed here can generate and maintain a dissipative MT super-structure within a RanGTP gradient.
???displayArticle.pubmedLink???
17330139 ???displayArticle.pmcLink???PMC1797610 ???displayArticle.link???PLoS One
Figure 1. During RanQ69L-mediated aster formation, MTs appear to accumulate exponentially at an initial seed MT. A. Quantification of RanQ69L-mediated MT production in meiotic Xenopus egg extract. RanQ69L was added to Xenopus extract to initiate the formation of spindle-like structures (asters). After fixation, asters were imaged by wide field microscopy at the indicated time points. The first detectable intermediates of aster formation were few individual MT bundles. Rapidly, more MTs were produced around these seed MTs. The diameter of the asters at 480 sec was 10–30 µm. B. Quantification of MT production mediated by RanQ69L. The plot shows fluorescence of the MTs at the prospective aster (with standard deviations) as a function of time. A logistic model can reproduce the initial exponential rise as well as the saturation of MT mass during aster formation. The logistic model with solution was fit to the experimental data of Figure 1 by minimizing A logistic model supports autocatalytic MT production where MT production is limited by resource depletion.
Figure 2. Taxol stabilized MT seeds strongly promote MT production and aster assembly in meiotic Xenopus egg extract. The two time series shown here were prepared as in Figure 1A but with addition of soluble Taxol (top series) or Taxol stabilized MT seeds (bottom series). Without MT seeds, the first traces of MTs were visible after ∼240 sec and organized asters (of 10–30 µm diameter) were visible after ∼480 sec. With MT seeds, organized asters were visible already after ∼240 sec. Thus, MT seeds speed up MT production by ∼240 sec. This supports a model where MTs induce the production of more MTs and that this mechanism is responsible for the assembly of MT super-structures.
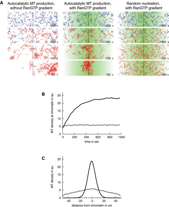
Figure 3. Autocatalytic MT production, dynamic instability, and a RanGTP gradient are necessary and sufficient to target MT production to the center of the gradient. A. MTs in a RanGTP gradient (green indicates high RanGTP concentration). Randomly positioned MTs (blue lines) disappear due to dynamic instability and new MTs are produced (red lines). Without coupling the MT production probability to the RanGTP gradient, MT patches form randomly (left panels). Without autocatalytic MT production, MTs distribute proportional to the RanGTP gradient and do not form patches (right panels). All three components can efficiently concentrate MTs in the center of the gradient (center panels). B. MT density at the centre of the gradient as a function of time with (black line) and without (dashed line) autocatalytic MT production. Without autocatalytic MT production, a constant low MT density is quickly reached, while autocatalytic MT production concentrates MTs in the center of the gradient. C. MT density after 1000 sec as a function of distance from the centre (lines as in B). Autocatalytic MT production efficiently localizes MTs to the center of the gradient.
Figure 4. Autocatalytic MT production, dynamic instability, and a RanGTP gradient render MT super-structures robust toward external perturbations. A. The MT super-structure can regenerate within a RanGTP gradient. A fully assembled MT super-structure (top) is divided in two, and one half is moved 20 µm to the right. As MTs disassemble due to dynamic instability, new MTs are produced preferentially in the centre of the gradient. Thereby the severed half disintegrates over time and the integrity of the MT super-structure is re-established. B. Time series of two different mechanisms to achieve autocatalytic MT production. The top series shows a nucleator (red) binding to MTs where it becomes activated and nucleates new MTs. The bottom series shows a MT severing protein (green) binding to MTs and cutting them into fragments. These fragments can grow into new MTs.
Bischoff,
RanGAP1 induces GTPase activity of nuclear Ras-related Ran.
1994,
Pubmed Brinkley,
Microtubule organizing centers.
1985,
Pubmed Carazo-Salas,
Generation of GTP-bound Ran by RCC1 is required for chromatin-induced mitotic spindle formation.
1999,
Pubmed
,
Xenbase Caudron,
Spatial coordination of spindle assembly by chromosome-mediated signaling gradients.
2005,
Pubmed
,
Xenbase Dasso,
The Ran GTPase: theme and variations.
2002,
Pubmed Desai,
The use of Xenopus egg extracts to study mitotic spindle assembly and function in vitro.
1999,
Pubmed
,
Xenbase Desai,
A method that allows the assembly of kinetochore components onto chromosomes condensed in clarified Xenopus egg extracts.
1997,
Pubmed
,
Xenbase Görlich,
Transport into and out of the cell nucleus.
1998,
Pubmed Hetzer,
The Ran GTPase as a marker of chromosome position in spindle formation and nuclear envelope assembly.
2002,
Pubmed Hopfield,
Kinetic proofreading: a new mechanism for reducing errors in biosynthetic processes requiring high specificity.
1974,
Pubmed Hyman,
Preparation of modified tubulins.
1991,
Pubmed Kalab,
The ran GTPase regulates mitotic spindle assembly.
1999,
Pubmed
,
Xenbase Karsenti,
The mitotic spindle: a self-made machine.
2001,
Pubmed
,
Xenbase Mahoney,
Making microtubules and mitotic spindles in cells without functional centrosomes.
2006,
Pubmed McNally,
Modulation of microtubule dynamics during the cell cycle.
1996,
Pubmed
,
Xenbase Mingot,
Importin 13: a novel mediator of nuclear import and export.
2001,
Pubmed Mitchison,
Dynamic instability of microtubule growth.
,
Pubmed Ohba,
Self-organization of microtubule asters induced in Xenopus egg extracts by GTP-bound Ran.
1999,
Pubmed
,
Xenbase Pearl,
On the Rate of Growth of the Population of the United States since 1790 and Its Mathematical Representation.
1920,
Pubmed Srayko,
Katanin disrupts the microtubule lattice and increases polymer number in C. elegans meiosis.
2006,
Pubmed
,
Xenbase Tirnauer,
Microtubule plus-end dynamics in Xenopus egg extract spindles.
2004,
Pubmed
,
Xenbase Wilde,
Stimulation of microtubule aster formation and spindle assembly by the small GTPase Ran.
1999,
Pubmed
,
Xenbase Zheng,
G protein control of microtubule assembly.
2004,
Pubmed