|
Fig. 1. Temporal and spatial expression patterns of Xenopus RCOR2. (A) The schematic structures of XRCOR1 and XRCOR2. (B) RT-PCR analysis of the developmental
expression of XRCOR2. E, unfertilized egg; N, negative control. (CâG) Whole-mount in situ hybridization analysis of XRCOR2 expression. (C) Four-cell stage, animal pole to the
top. (D) Stage 8, animal pole to the top. (E) Stage 15, dorsal view, anterior to the top. np, neural plate. (F) Stage 25, lateral view, anterior to the left. (G) Stage 30, lateral view,
anterior to the left. br, branchial arches; op, optic vesicle; ot, otic vesicle. |
|
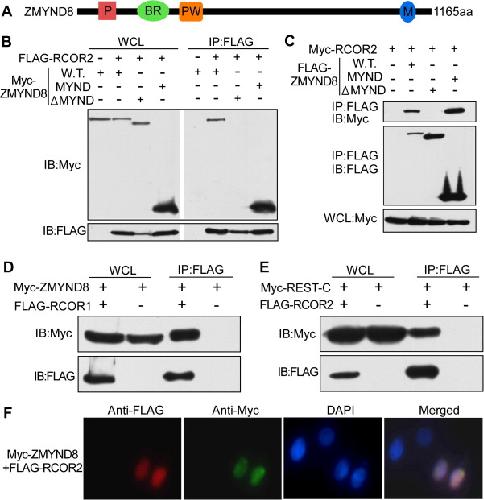
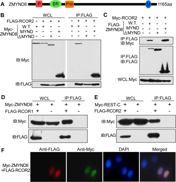
Fig. 2. XRCOR2 interacts with XZMYND8 and XREST. (A) The schematic structure of XZMYND8. P, PHD domain; BR, bromodomain; PW, PWWP domain; M, MYND domain. (B)
The wild-type XZMYND8 and the XZMYND8–MYND can be immunoprecipitated by XRCOR2, but not the XZMYND8–4MYND. WCL, whole cell lysate; IP, immunoprecipitation;
IB, immunoblot. (C) In the reverse co-IP assay, XRCOR2 is also pulled-down by XZMYND8 and the MYND domain, but not XZMYND8–4MYND. (D) Co-IP result
showing that XZMYND8 can be pulled-down by XRCOR1. (E) Co-IP result showing that the C-terminus of XREST interacts with XRCOR2. (F) XRCOR2 (red) colocalizes with
XZMYND8 (green) in the nuclei of transfected HeLa cells. The nuclei were stained using DAPI. (For interpretation of the references to colour in this figure legend, the reader is
referred to the web version of this article.) |
|
Fig. 3. XRCOR2 and XZMYND8 have repressor activities in 293T cells. (A) Schematic
diagram of the pGAL4-TK-Luc reporter construct. GAL4 BE, GAL4 binding elements.
(B) Luciferase reporter assay showing the repressor activities of XRCOR2 and
XZMYND8. 293T cells were transiently transfected with 100 ng pGAL4-TK-Luc, 10 ng
pRL-TK and increasing amounts (1 ng, 5 ng, and 50 ng) of GAL4-ZMYND8, GAL4-
RCOR2, and GAL4-ZMYND8–4MYND (4M in the figure) plasmids. Rep, reporter
plasmids alone; Co, control using the empty pCMV-BD vector (100 ng); RLU, relative
light units. (C) Luciferase reporter assay showing the co-operative effect between
XRCOR2 and XZMYND8. 293T cells were transiently transfected with plasmids as
indicated. Doses used: pGAL4-TK-Luc, 100 ng; pRL-TK, 10 ng; GAL4-ZMYND8 and
GAL4-ZMYND8–4MYND, 5 ng; Myc-RCOR2, 50 ng. |
|
Fig. 4. XZMYND8 is involved in neural differentiation. (A) RT-PCR analysis of the temporal expression of Xenopus ZMYND8. E, unfertilized egg; N, negative control. (BâF)
Whole-mount in situ hybridization analysis of XZMYND8. (B) Four-cell stage, animal pole to the top. (C) Stage 8, animal pole to the top. (D) Stage 15, dorsal view, anterior to
the top. np, neural plate. (E) Stage 25, lateral view, anterior to the left. br, branchial arches; op, optic vesicle; ot, otic vesicle. (F) Stage 30, lateral view, anterior to the left. (GâL)
Overexpression of ZMYND8 in Xenopus laevis embryos leads to neural tube defects. Two hundred picograms of XZMYND8 mRNA was injected into 1 dorsal blastomere at fourcell
stage. (G) A stage 17 embryo showing that the neural plate of the injected side (right) fails to fold towards the midline. Dorsal view, anterior to the top. (H) Neural tube
defects in stage 21 embryos injected with XZMYND8 mRNA. Dorsal view, anterior to the top. (I) The expression domain of Sox2 expanded on the ZMYND8 mRNA injected side
(right). (JâL) The expressions of N-tubulin (J), Slug (K), and Krox-20 (L) were all down-regulated on the injected sides (white arrowheads). The black arrowheads show the
normal expression domains of the marker genes on the control sides. LacZ mRNA was co-injected for tracing and the injected sides were stained in red (right sides in (GâL)).
(For interpretation of the references to colour in this figure legend, the reader is referred to the web version of this article.) |
|
zmynd8 (zinc finger, MYND-type containing 8) gene expression in Xenopus laevis embryo, assayed via in situ hybridization, NF stage 3, horizontal view, animal up. |
|
zmynd8 (zinc finger, MYND-type containing 8) gene expression in Xenopus laevis embryo, assayed via in situ hybridization, NF stage 8, horizontal view, animal up. |
|
zmynd8 (zinc finger, MYND-type containing 8) gene expression in Xenopus laevis embryo, assayed via in situ hybridization, NF stage 15, dorsal view, anterior up. |
|
zmynd8 (zinc finger, MYND-type containing 8) gene expression in Xenopus laevis embryo, assayed via in situ hybridization, NF stage 25, lateral view, anterior left, dorsal up. |
|
zmynd8 (zinc finger, MYND-type containing 8) gene expression in Xenopus laevis embryo, assayed via in situ hybridization, NF stage 30, lateral view, anterior left, dorsal up. |