XB-ART-41360
Development
2010 Apr 01;1378:1315-25. doi: 10.1242/dev.043190.
Show Gene links
Show Anatomy links
Nectin-2 and N-cadherin interact through extracellular domains and induce apical accumulation of F-actin in apical constriction of Xenopus neural tube morphogenesis.
???displayArticle.abstract???
Neural tube formation is one of the most dynamic morphogenetic processes of vertebrate development. However, the molecules regulating its initiation are mostly unknown. Here, we demonstrated that nectin-2, an immunoglobulin-like cell adhesion molecule, is involved in the neurulation of Xenopus embryos in cooperation with N-cadherin. First, we found that, at the beginning of neurulation, nectin-2 was strongly expressed in the superficial cells of neuroepithelium. The knockdown of nectin-2 impaired neural fold formation by attenuating F-actin accumulation and apical constriction, a cell-shape change that is required for neural tube folding. Conversely, the overexpression of nectin-2 in non-neural ectoderm induced ectopic apical constrictions with accumulated F-actin. However, experiments with domain-deleted nectin-2 revealed that the intracellular afadin-binding motif, which links nectin-2 and F-actin, was not required for the generation of the ectopic apical constriction. Furthermore, we found that nectin-2 physically interacts with N-cadherin through extracellular domains, and they cooperatively enhanced apical constriction by driving the accumulation of F-actin at the apical cell surface. Interestingly, the accumulation of N-cadherin at the apical surface of neuroepithelium was dependent on the presence of nectin-2, but that of nectin-2 was not affected by depletion of N-cadherin. We propose a novel mechanism of neural tube morphogenesis regulated by the two types of cell adhesion molecules.
???displayArticle.pubmedLink??? 20332149
???displayArticle.pmcLink??? PMC2847467
???displayArticle.link??? Development
???displayArticle.grants??? [+]
Species referenced: Xenopus laevis
Genes referenced: actl6a cdh1 cdh2 cdh3 ctnnb1 nectin2 rax snai1 sox2
???displayArticle.antibodies??? Cdh2 Ab1
???displayArticle.morpholinos??? cdh2 MO1 nectin2 MO1
???attribute.lit??? ???displayArticles.show???
|
|
Fig. 1. Expression pattern of nectin-2 during neurulation. (A-F) Expression pattern of nectin-2α in stages of early neural fold (stage 15; A,B), mid-neural fold (stage 16; C,D) and late neural fold (stage 18; E,F). (G,H) Negative control with sense probe (stage 15). Dorsal surface (A,C,E,G) and transverse sections through the trunk region (B,D,F,H) were observed. Arrowheads: nectin-2α expression in the superficial layer of the neuroepithelium. Dotted lines: borders between ectoderm (outer layer), notochord and prospective somites. no, notochord; so, somites. |
|
|
Knockdown of nectin-2 disrupts neural fold formation. (A) Nucleotide sequences of nectin-2 constructs and nec2-MO. Asterisks: nucleotides identical in each construct and nec2-MO. (B) Depletion of nectin-2 by nec2-MO. Lysates from injected embryos were subjected to western blot. (C) Resistance of nec2-res to nec2-MO. Lysates from injected embryos were subjected to western blot. (D-I) Phenotypes of developing neural fold in uninjected (D,E), nec2-MO-injected (F,G) or partially rescued (H,I) embryos. Asterisks: injected side. Arrowheads: neural ridges. (J) Summary of phenotypes. The MOs were injected at 0.25 pmol (B,C,F-J). |
|
|
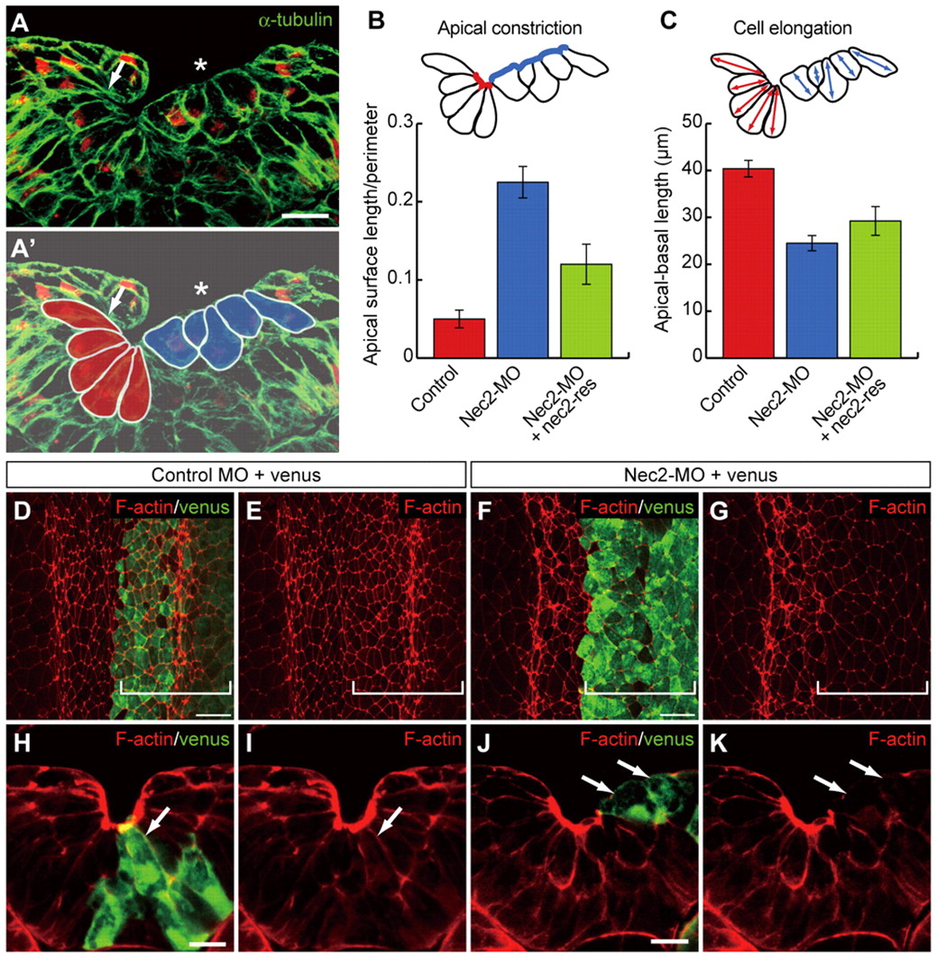
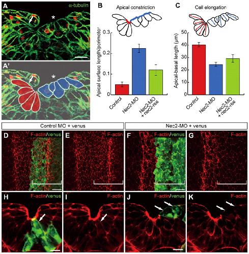
Figure 3. Apical constriction of neuroepithelium is inhibited by nec2-MO. (A,A′) Section through an embryo given a unilateral injection of nec2-MO. Arrow: cells on the uninjected side undergoing apical constriction. Asterisk: nec2-MO-injected side. Tubulin staining was used to trace the cortices of superficial cells (A′). (B,C) Ratio of apical surface length to perimeter (B) and cell height along the apicobasal axis (C). Each datum was obtained from 15 cells of three embryos. Nec2-res mRNA was injected at 12.5 pg. Error bars: mean ± s.e.m. (D-G) Dorsal surface views of the trunk region in control MO (D,E) and nec2-MO (F,G) injected embryos stained by phalloidin. White brackets: MO-injected side. (H-K) Sections of control MO (H,I) and nec2-MO-injected (J,K) embryos stained by phalloidin. Arrows: MO-containing superficial cells. MOs were injected at 0.25 pmol. Scale bars: 20 μm in A,H,J; 50 μm in D,F. |
|
|
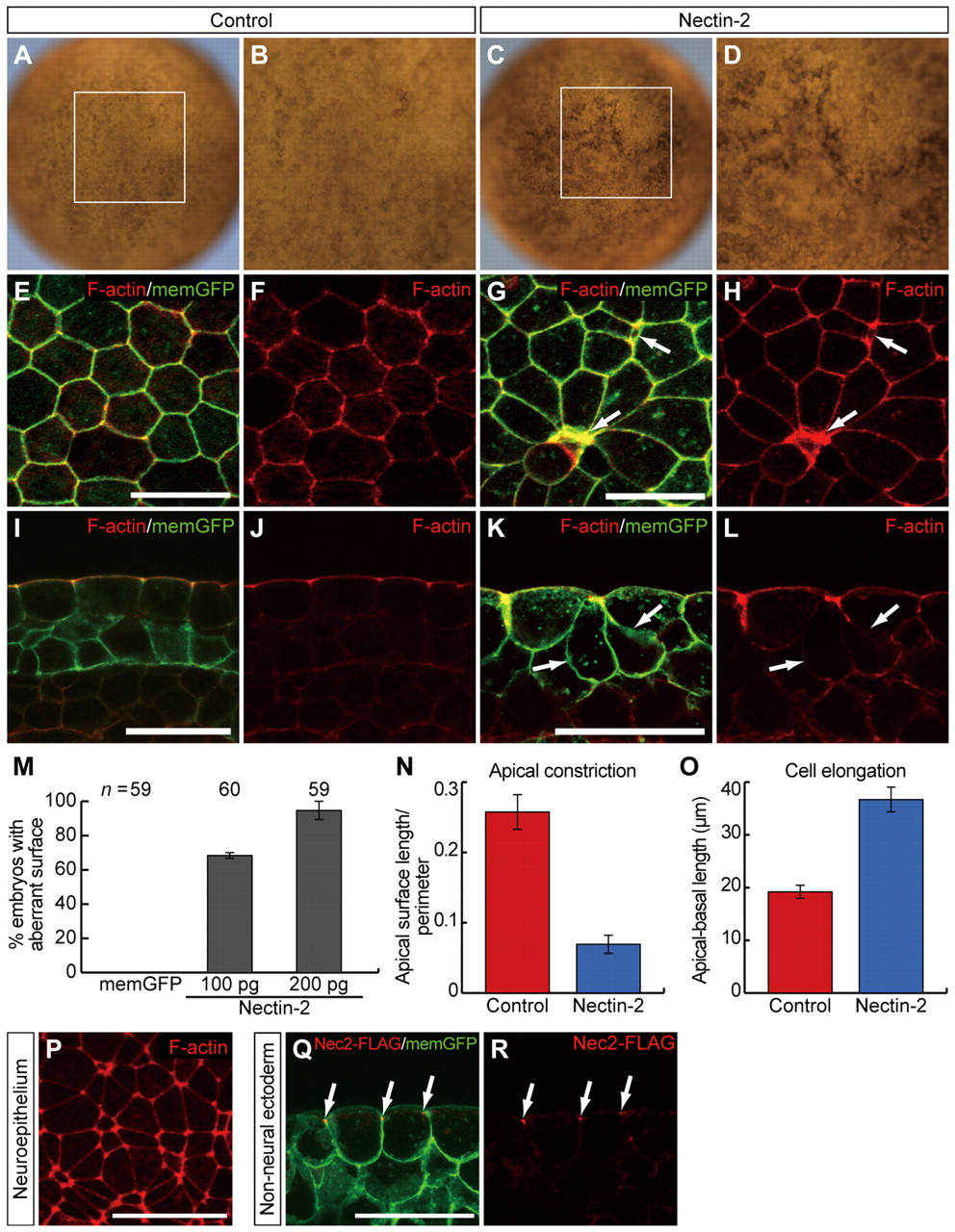
Figure 4. Overexpression of nectin-2 induces ectopic apical constriction. (A-D) Surface views of non-neural ectoderm of control (A,B) and nectin-2 mRNA-injected (C,D) embryos at stages 13-14 (early neurulae). B and D are magnified views of white boxes in A and C, respectively. (E-H) Non-neural ectoderm of control (E,F) and nectin-2-injected (G,H) embryos. Arrows: apically constricted cells. (I-L) Sections showing non-neural ectoderm of control (I,J) and nectin-2-injected (K,L) embryos. Arrows: apically constricted cells. (M) Aberrant surface phenotype in control (memGFP-injected) and nectin-2-injected embryos. Error bars: mean ± s.e.m. (N,O) Ratio of apical surface to perimeter (N) and cell height along the apicobasal axis (O). Error bars: mean ± s.e.m. (P) F-actin staining of normal neuroepithelium at stage 16 (mid-neurula). (Q,R) Subcellular localization of nec2-FLAG in non-neural ectoderm. Arrows: apically localized nectin-2. 100 pg of each mRNA was used, except for nectin-2 in M (100 pg or 200 pg) and nec2-FLAG in Q,R (20 pg). Scale bars: 50 μm. |
|
|
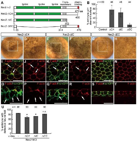
Figure 5. The extracellular domain of nectin-2 is required for apical constriction. (A) Schematic drawing of nectin-2 deletion constructs. (B) Aberrant surface phenotype in uninjected control and nec2-ΔC4-, -ΔIC- or -ΔEC-injected embryos. Error bars: mean ± s.e.m. (C-H) Surface views of non-neural ectoderm of embryos injected with nec2-ΔC4 (C,D), nec2-ΔIC (E,F) or nec2-ΔEC (G,H), observed at stages 13-14 (early neurulae). D, F and H are magnified views of the areas enclosed by white boxes in C, E and G, respectively. (I-N) Cell shape and F-actin staining of embryos injected with nec2-ΔC4 (I,J), -ΔIC (K,L), -ΔEC (M,N). Arrows: apically constricted cells. (O-T) Sections through embryos injected with nec2-ΔC4 (O,P), -ΔIC (Q,R) or -ΔEC (S,T). Arrows: apically constricted cells. (U) Rescue experiments for nectin-2 depletion with the nectin-2-deletion constructs. mRNAs were injected at 12.5 pg, and nec2-MO was 0.25 pmol. Error bars: mean ± s.e.m. *P<0.05, n.s.: not significant, t-test. 100 pg of each mRNA was injected (B-T). Scale bars: 50 μm. |
|
|
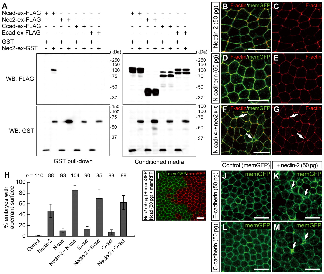
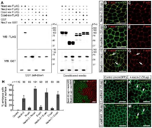
Figure 6. Nectin-2 interacts with N-cadherin, enhancing apical constriction. (A) A GST pull-down assay with nec2-ex and Ncad-ex, Ecad-ex or Ccad-ex performed using the 293T cell line. (B-G) Overexpression of nectin-2 or N-cadherin in non-neural ectoderm. Low doses of nectin-2 (50 pg; B,C) or N-cadherin (50 pg; D,E) alone and in combination (F,G) were injected and observed at stages 13-14 (early neurulae). Arrows: apically constricted cells. (H) Embryos with aberrant surface in the overexpression experiments with 50 pg of nectin-2 and 50 pg of N-, E- or C-cadherin. Error bars: mean ± s.e.m. (I) Nectin-2 (50 pg) and N-cadherin (50 pg) were separately injected into adjacent blastomeres of four-cell-stage embryos with memGFP and memRFP, respectively. The injected embryos were observed at the early neurula stage. (J-M) Overexpression of E- (J,K) or C-cadherin (L,M) with or without 50 pg of nectin-2. Arrows: apically constricted cells. Scale bars: 50 μm. |
|
|
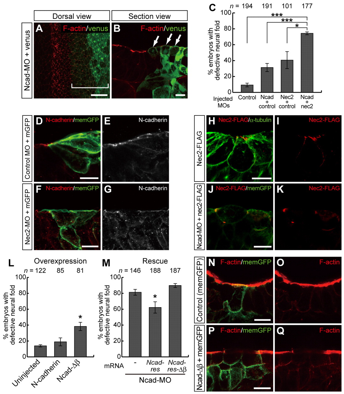
Figure 7. N-cadherin is functionally associated with nectin-2 in the apical constriction of the neuroepithelium. (A,B) F-actin staining of Ncad-MO-injected embryos. Dorsal (A) and section (B) views. White brackets: MO-injected side. Arrows: MO-containing superficial cells. Ncad-MO was injected at 1.2 pmol. (C) Embryos with defective neural fold in the knockdown with either nec2-MO or Ncad-MO, or both. Control MO and nec2-MO were injected at 0.13 pmol; Ncad-MO was 0.6 pmol. Error bars: mean ± s.e.m. *P<0.05, ***P<0.001, t-test. (D-G) Localization of N-cadherin in the neuroepithelium of control (D,E) and nec2-MO-injected (F,G) embryos. MOs were injected at 0.25 pmol. (H-K) Localization of nec2-FLAG in the neuroepithelium of control (H,I) and Ncad-MO-injected (J,K) embryos. Nec2-FLAG mRNA was injected at 20 pg, and Ncad-MO was 1.2 pmol. (L) Defective neural fold phenotype in embryos injected with 50 pg of full-length N-cadherin or Ncad-Δβ mRNA. Error bars: mean ± s.e.m. *P<0.05, t-test. (M) A rescue experiment for N-cadherin depletion with Ncad-res or Ncad-res-Δβ. mRNAs were injected at 50 pg and Ncad-MO was 1.2 pmol. Error bars: mean ± s.e.m. *P<0.05, t-test. (N-Q)F-actin staining of neural ectoderm in control (N,O) and Ncad-Δβ-injected (P,Q) embryos. Ncad-Δβ mRNA was injected at 50 pg. Scale bars: 20 μm, except for 100 μm in A. |
|
|
Fig. S1. Conserved features of Xenopus nectin-2. (A) Phylogenic tree of the nectin family from Xenopus, mouse and human. (B) Expression levels of nectin genes in Xenopus laevis and Xenopus tropicalis. EST expression profiles from the oocyte to tailbud stages in the NCBI database showed the predominant expression of nectin-2 in both species. (C) RT-PCR analysis for nectin-2 transcripts. Nectin-2 was stably expressed throughout the morphogenetic stages from the early gastrula (stage 10) to the late neurula (stage 20). (D) Amino acid sequences of nectin-2 from Xenopus laevis, mouse and human. The similarity among the sequences is shown as bars just below each residue. Yellow boxes represent Ig-like domains. Xenopus nectin-2α and -2β share high homology at the amino acid level in the extracellular region (86.5% identity) and relatively low homology in the cytoplasmic region (33.3% identity). (E) Subcellular localization of venus-tagged nectin-2 (nec2-vns). Nec2-vns colocalizes with memRFP in animal cap cells. Scale bar: 50 µm. |
|
|
Fig. S2. Nec2-MO does not affect expression patterns of neural differentiation marker genes. (A,B) Expression patterns of sox2 as a neural differentiation marker in the mid neurula (stage 16; A) and late neurula (stage 18; B). Dorsal views. (C) Rx2A as an early eye marker in the mid-neurula. Anterior view. (D) snail as a neural crest marker in the late neurula. Anterior view. The expression patterns of these genes were not affected by the injection of nec2-MO, compared with their patterns on the uninjected side, even though the geography of the patterns was partly deformed on the injected side, which might have resulted from the defective neural tube closure. Embryos were unilaterally injected with 0.25 pmol nec2-MO and 125 pg of β-galactosidase and processed for β-galactosidase staining before WISH. |
|
|
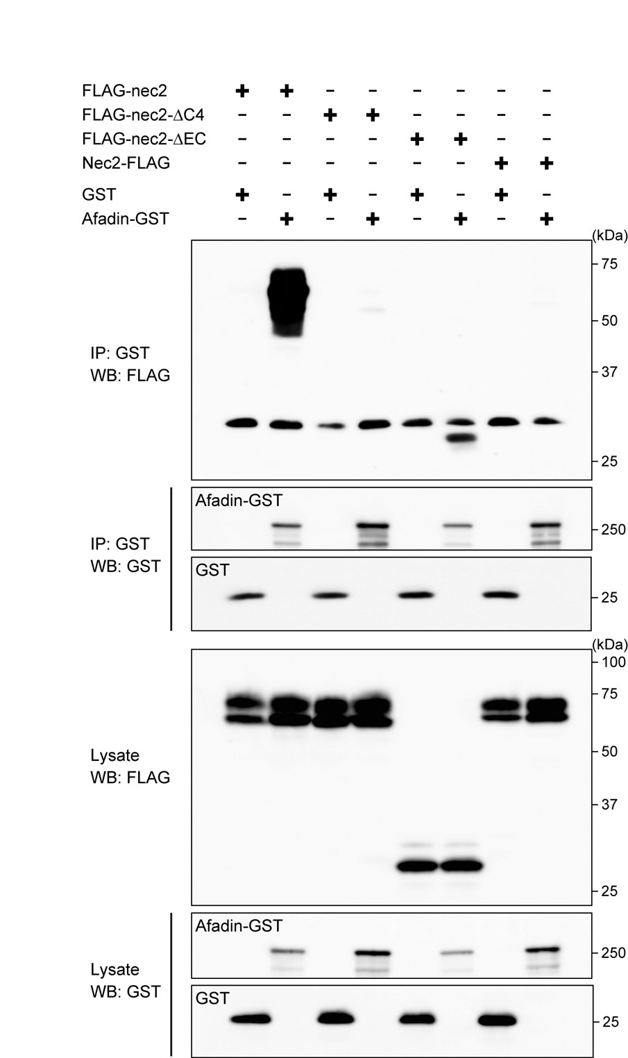
Fig. S3. Afadin-binding ability of nectin-2 constructs. A GST pull-down assay was performed using 293T cells transfected with FLAG-tagged nectin-2 constructs and GST or afadin-GST. FLAG-nec2 and FLAG-nec2-ΔEC discernibly bound to afadin-GST, whereas FLAG-nec2-ΔC4 did not show a significant association with afadin, even though a small amount of the protein was detected. Furthermore, a C-terminally FLAG-tagged nectin-2 construct (nec2-FLAG), the afadin-binding motif of which was flanked by FLAG, did not bind to afadin. These results confirm that both the presence and the appropriate exposure of the four C-terminal amino acids of nectin-2 are crucially important for the binding between nectin-2 and afadin. |
|
|
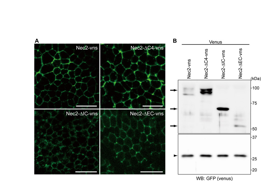
Fig. S4. Subcellular localization and expression of nectin-2 constructs. (A) Subcellular localization of venus-tagged nectin-2 constructs. Embryos were injected with 100 pg of each mRNA into the prospective non-neural ectoderm at the four-cell stage and observed at the early neurulae (stage 13). The venus signals were predominantly localized to the plasma membrane, and the expression levels were not obviously different among the constructs, even though some signals were found in the cytoplasm (nec2-ΔIC-vns). These images were obtained by confocal microscopy, using the same settings in all cases. (B) Western blot with lysates from embryos injected with each nectin-2 construct. 100 pg of each mRNA was injected into the prospective non-neural ectoderm of four-cell stage embryos. The expression levels of nec2-vns and nec2-ΔEC-vns were lower than those of ΔC4 and ΔIC. Arrows, nectin-2 constructs. Arrowhead, venus protein used as a loading control. Scale bars: 50 µm. |
|
|
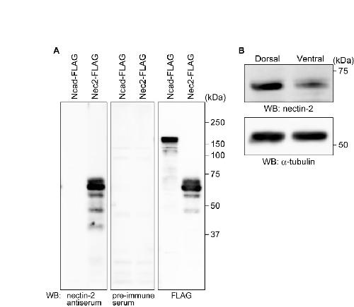
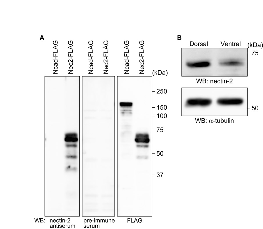
Fig. S5. Expression level of nectin-2 protein in the dorsal or ventral side of neurula embryos. (A) A specificity check for nectin-2 antibody. 293T cells were transiently transfected with Ncad-FLAG or nec2-FLAG. Cell lysates were subjected to western blot with the indicated sera or antibody. The nectin-2 antiserum specifically detected nec2-FLAG. (B) Expression of endogenous nectin-2 in the neurula embryos. Fertilized eggs were cultured without any manipulations. At stage 15 (early neural-fold stage), their neural (dorsal) and ventral portions were excised at the same size, lysed and subjected to western blot. Nectin-2 was detected by mouse anti-Xenopus-nectin-2 antibody. |
|
|
Fig. S6. Expression of N-cadherin protein in MO-injected embryos. Embryos were injected with MO and venus mRNA into the dorsal side at the four-cell stage. Once they reached mid-neurulation (stage 16), the neuroepithelium was dissected, followed by western blot. Control MO and nec2-MO were injected at 0.5 pmol, Ncad-MO at 2.4 pmol. |
|
|
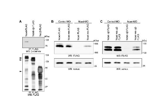
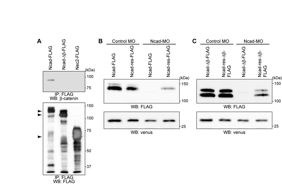
Fig. S7. Biochemical analyses for N-cadherin constructs. (A) Co-immunoprecipitation assay with Ncad-FLAG, Ncad-Îβ-FLAG and nec2-FLAG. Endogenous β-catenin did not bind to Ncad-Îβ. Arrowheads, precipitated FLAG-tagged proteins. (B,C) Western blot to assess the resistance of Ncad-res (B) or Ncad-res-Îβ (C) to Ncad-MO. Lysates from injected embryos were used. The wild-type constructs (Ncad-FLAG and Ncad-Îβ-FLAG) were depleted by Ncad-MO, but the rescue constructs (Ncad-res-FLAG and Ncad-res-Îβ-FLAG) were less susceptible to the MO. |
References [+] :
Barrett,
The Rho GTPase and a putative RhoGEF mediate a signaling pathway for the cell shape changes in Drosophila gastrulation.
1997, Pubmed
Barrett, The Rho GTPase and a putative RhoGEF mediate a signaling pathway for the cell shape changes in Drosophila gastrulation. 1997, Pubmed
Bouchard, Defects in nuclear and cytoskeletal morphology and mitochondrial localization in spermatozoa of mice lacking nectin-2, a component of cell-cell adherens junctions. 2000, Pubmed
Burnside, Microtubules and microfilaments in newt neuralation. 1971, Pubmed
Choi, Expression of cell adhesion molecule E-cadherin in Xenopus embryos begins at gastrulation and predominates in the ectoderm. 1989, Pubmed , Xenbase
Chung, FGF signal regulates gastrulation cell movements and morphology through its target NRH. 2005, Pubmed , Xenbase
Colas, Towards a cellular and molecular understanding of neurulation. 2001, Pubmed
Corrigall, Hedgehog signaling is a principal inducer of Myosin-II-driven cell ingression in Drosophila epithelia. 2007, Pubmed
Davidson, Neural tube closure in Xenopus laevis involves medial migration, directed protrusive activity, cell intercalation and convergent extension. 1999, Pubmed , Xenbase
Dawes-Hoang, folded gastrulation, cell shape change and the control of myosin localization. 2005, Pubmed
Dejana, Endothelial cell-to-cell junctions. 1995, Pubmed
Dent, A whole-mount immunocytochemical analysis of the expression of the intermediate filament protein vimentin in Xenopus. 1989, Pubmed , Xenbase
Detrick, The effects of N-cadherin misexpression on morphogenesis in Xenopus embryos. 1990, Pubmed , Xenbase
Drees, Alpha-catenin is a molecular switch that binds E-cadherin-beta-catenin and regulates actin-filament assembly. 2005, Pubmed
Fairbank, Shroom2 (APXL) regulates melanosome biogenesis and localization in the retinal pigment epithelium. 2006, Pubmed , Xenbase
Fujimori, Ectopic expression of N-cadherin perturbs histogenesis in Xenopus embryos. 1990, Pubmed , Xenbase
Gates, Can 1000 reviews be wrong? Actin, alpha-Catenin, and adherens junctions. 2005, Pubmed
Ginsberg, Expression of a novel cadherin (EP-cadherin) in unfertilized eggs and early Xenopus embryos. 1991, Pubmed , Xenbase
Goda, Xenopus Rnd1 and Rnd3 GTP-binding proteins are expressed under the control of segmentation clock and required for somite formation. 2009, Pubmed , Xenbase
Gumbiner, Regulation of cadherin-mediated adhesion in morphogenesis. 2005, Pubmed
Häcker, DRhoGEF2 encodes a member of the Dbl family of oncogenes and controls cell shape changes during gastrulation in Drosophila. 1998, Pubmed
Haigo, Shroom induces apical constriction and is required for hingepoint formation during neural tube closure. 2003, Pubmed , Xenbase
Halbleib, Cadherins in development: cell adhesion, sorting, and tissue morphogenesis. 2006, Pubmed
Harland, In situ hybridization: an improved whole-mount method for Xenopus embryos. 1991, Pubmed , Xenbase
Helvik, Identification and characterization of two zebrafish nectin-1 genes that are differentially expressed in the developing eye and brain. 2009, Pubmed
Hildebrand, Shroom regulates epithelial cell shape via the apical positioning of an actomyosin network. 2005, Pubmed
Inagaki, Roles of cell-adhesion molecules nectin 1 and nectin 3 in ciliary body development. 2005, Pubmed
Karfunkel, The activity of microtubules and microfilaments in neurulation in the chick. 1972, Pubmed
Kinoshita, Apical accumulation of Rho in the neural plate is important for neural plate cell shape change and neural tube formation. 2008, Pubmed , Xenbase
Laplante, Differential expression of the adhesion molecule Echinoid drives epithelial morphogenesis in Drosophila. 2006, Pubmed
Lecuit, Cell surface mechanics and the control of cell shape, tissue patterns and morphogenesis. 2007, Pubmed
Lee, Disruption of gastrulation movements in Xenopus by a dominant-negative mutant for C-cadherin. 1995, Pubmed , Xenbase
Lee, Shroom family proteins regulate gamma-tubulin distribution and microtubule architecture during epithelial cell shape change. 2007, Pubmed , Xenbase
Lee, Actomyosin contractility and microtubules drive apical constriction in Xenopus bottle cells. 2007, Pubmed , Xenbase
Levi, The distribution of E-cadherin during Xenopus laevis development. 1991, Pubmed , Xenbase
Lin, Cell adhesion molecule Echinoid associates with unconventional myosin VI/Jaguar motor to regulate cell morphology during dorsal closure in Drosophila. 2007, Pubmed
Miyahara, Interaction of nectin with afadin is necessary for its clustering at cell-cell contact sites but not for its cis dimerization or trans interaction. 2000, Pubmed
Nagai, A variant of yellow fluorescent protein with fast and efficient maturation for cell-biological applications. 2002, Pubmed
Nandadasa, N- and E-cadherins in Xenopus are specifically required in the neural and non-neural ectoderm, respectively, for F-actin assembly and morphogenetic movements. 2009, Pubmed , Xenbase
Nishimura, Shroom3-mediated recruitment of Rho kinases to the apical cell junctions regulates epithelial and neuroepithelial planar remodeling. 2008, Pubmed
Okabe, Expression patterns of nectins and afadin during epithelial remodeling in the mouse embryo. 2004, Pubmed
Ozawa, Uvomorulin-catenin complex formation is regulated by a specific domain in the cytoplasmic region of the cell adhesion molecule. 1990, Pubmed
Pokutta, Structure and mechanism of cadherins and catenins in cell-cell contacts. 2007, Pubmed
Pokutta, Biochemical and structural definition of the l-afadin- and actin-binding sites of alpha-catenin. 2002, Pubmed
Satoh-Horikawa, Nectin-3, a new member of immunoglobulin-like cell adhesion molecules that shows homophilic and heterophilic cell-cell adhesion activities. 2000, Pubmed
Sawyer, The Drosophila afadin homologue Canoe regulates linkage of the actin cytoskeleton to adherens junctions during apical constriction. 2009, Pubmed
Tachibana, Two cell adhesion molecules, nectin and cadherin, interact through their cytoplasmic domain-associated proteins. 2000, Pubmed
Takahashi, Nectin/PRR: an immunoglobulin-like cell adhesion molecule recruited to cadherin-based adherens junctions through interaction with Afadin, a PDZ domain-containing protein. 1999, Pubmed
Takai, Nectin and afadin: novel organizers of intercellular junctions. 2003, Pubmed
Takai, The immunoglobulin-like cell adhesion molecule nectin and its associated protein afadin. 2008, Pubmed
Takeichi, The cadherins: cell-cell adhesion molecules controlling animal morphogenesis. 1988, Pubmed
Wallingford, Neural tube closure requires Dishevelled-dependent convergent extension of the midline. 2002, Pubmed , Xenbase
Wei, Echinoid is a component of adherens junctions that cooperates with DE-Cadherin to mediate cell adhesion. 2005, Pubmed
Wei, Rho kinases play an obligatory role in vertebrate embryonic organogenesis. 2001, Pubmed
Wheelock, Cadherins as modulators of cellular phenotype. 2003, Pubmed
Yamada, Deconstructing the cadherin-catenin-actin complex. 2005, Pubmed
