|
Figure 2. etv2 is expressed in hematopoietic and endothelial precursor cells in the Xenopus embryo. A-F prime : Transcripts of etv2 (A-F) and flk1 (A prime -F prime ) were detected by in situ hybridization. flk1 is an established marker of the hematopoietic and endothelial lineages. Developmental stage of the embryos is indicated at the lower right of each panel. Embryos shown in A,A prime ,C,C prime , and insets in D,D prime are ventral views. All other views are lateral with anterior to the left. vbi, ventral blood island; pcv, posterior cardinal vein; plx, vascular plexus; isv, intersegmental vessel; rls, rostral lymphatic sac. |
|
Figure 3. Forced expression of ETV2 in the Xenopus embryos results in ectopic expression of endothelial and myeloid marker genes. A-D: Control embryo, injected with enhanced green fluorescent protein (EGFP) mRNA and assayed for flk1 transcripts. A,B: View of whole embryo (A), and enlarged view (B) of ventral posterior region of embryo showing near absence of endothelial (flk1-expressing) cells. C,D: Transverse section through embryo (C) and enlarged view (D), showing absence of flk1 marker expression in posterior of embryo. E-H: Embryo injected with etv2 mRNA and assayed for flk1 expression. E,F: View of whole embryo (E) and enlarged view (F), showing high levels of ectopic flk1 transcript. G,H: Transverse section through embryo (G) and enlarged view (H), showing large domains of ectopic flk1 transcripts. Scale bar in both G and H = 100 microns. I,J: Control embryo, and embryo injected with etv2 mRNA, assayed for aplnr expression. I: View of embryo injected with EGFP mRNA. J: View of embryo expressing ETV2 and showing ectopic aplnr transcripts. K,L: Control embryo (K) and embryo injected with etv2 mRNA (L), assayed for erg expression. K: View of embryo injected with EGFP mRNA. L: View of embryo expressing ETV2 and showing ectopic erg transcripts. For etv2 mRNA-injected embryos shown in E,J,L, in addition to ectopic marker expression, note the disruption of the normal patterning of endothelial structures, relative to controls. M,N: Control embryo (M) and embryo injected with etv2 mRNA (N), assayed for runx1 expression. M: View of embryo injected with EGFP mRNA. N: View of embryo expressing ETV2 and showing ectopic expression of runx1. In N, in addition to ectopic expression, note reduced expression and altered distribution of endogenous runx1. O,P: Control embryo (O) and embryo injected with etv2 mRNA (P), assayed for spib expression. O: View of embryo injected with EGFP mRNA. P: View of embryo expressing ETV2 and showing ectopic expression of spib. Q,R: Control embryo and embryo injected with etv2 mRNA, assayed for alpha -globin expression. Q: Control embryo injected with EGFP mRNA. R: Whole embryo expressing ETV2, showing no appreciable difference in expression of alpha -globin transcripts. In all panels, arrows indicate regions of ectopic marker expression. |
|
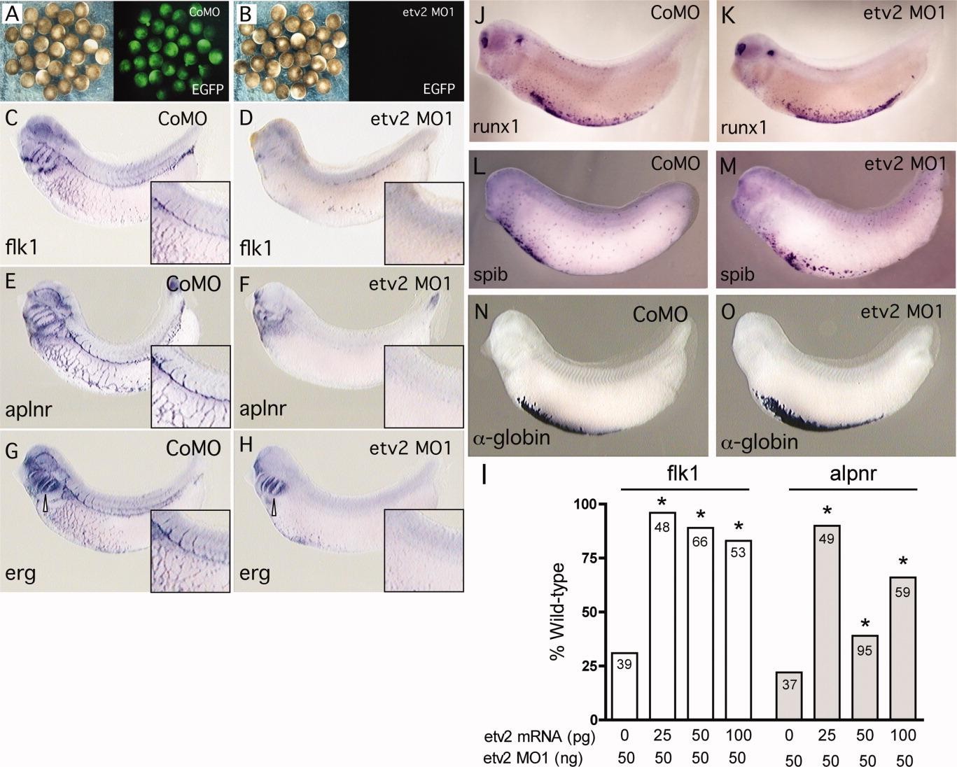
Figure 5. Inhibition of ETV2 function strongly reduces endothelial, but not hematopoietic marker expression. A,B: Antisense etv2 morpholino oligomer 1 (MO1) efficiently inhibits enhanced green fluorescent protein (EGFP) expression from a target transcript in control experiments. A: Brightfield and fluorescent image of embryos injected with etv2-EGFP fusion transcript and etv2 mismatch control MO (CoMO), showing strong EGFP fluorescence. B: Brightfield and fluorescent image of embryos injected with etv2-EGFP fusion transcript and etv2 MO1. EGFP fluorescence is almost eliminated. C-M: Embryos injected with control MO (CoMo) or etv2 MO1 and assayed for marker gene expression (as indicated) by in situ hybridization. All embryos were assayed at approximately stage 32. Inset boxes in panels C-H, show slightly enlarged and/or increased contrast views centered on the intersegmental vessels and posterior cardinal vein. C-H: Treatment with etv2 MO1 effectively eliminated expression of the endothelial marker genes flk1, aplnr, and erg. In H, expression of erg in neural crest cells in the branchial arch region (open arrowhead) is unchanged. I: etv2 MO1 knockdown of endothelial marker expression is efficiently rescued with etv2 mRNA. All embryos were injected with 50 ng of MO1 plus varying amounts of etv2 mRNA as indicated. Marker gene expression was assayed by in situ hybridization and embryos showing mostly normal endothelial pattern were scored as wild-type. The number in each bar indicates the number of embryos scored for each treatment. Asterisks show statistically significant differences relative to value of MO1 alone, analyzed using Chi-squared test. J-O: Treatment with etv2 MO1 had no detectable effect on expression of myeloid (runx1 and spib) or erythroid (tadpole alpha -globin) markers. |
|
|
|
spib (Spi-B transcription factor (Spi-1/PU.1 related)) gene expression in Xenopus laevis embryo, assayed via in situ hybridization, NF stage 28, lateral view, anterior left, dorsal up. |
|
hba1 (alpha-globin) gene expression in Xenopus laevis embryo, assayed via in situ hybridization, NF stage 33 7 34, lateral view, anterior left, dorsal up. |
|
etv2 (ETS variant transcription factor 2) gene expression in Xenopus laevis embryo, assayed via in situ hybridization, NF stage 22, lateral view, anterior left, dorsal up. |
|
|
|
|
|
etv2 (ets variant 2) > gene expression in Xenopus laevis embryo, assayed via in situ hybridization, NF stage 39, lateral view, anterior left, dorsal up. |
|
kdr (kinase insert domain receptor (a type III receptor tyrosine kinase) gene expression in Xenopus laevis embryo, assayed via in situ hybridization, NF stage 29, lateral view, anterior left, dorsal up. |
|
|
|
kdr (kinase insert domain receptor (a type III receptor tyrosine kinase) gene expression in Xenopus laevis embryo, assayed via in situ hybridization, NF stage 39, lateral view, anterior left, dorsal up. |
|
kdr (kinase insert domain receptor (a type III receptor tyrosine kinase) gene expression in Xenopus laevis embryo, assayed via in situ hybridization, NF stage 22, lateral view, anterior left, dorsal up. |