|
Figure 1. Blockers affect Kcv-dependent rescue of potassium transport deficient yeast.A, Cartoon showing the Kcv topology. The two transmembrane segments (M1 and M2) and the pore-forming region (P) are indicated. Four monomers assemble to make a functional channel. B, Examples of the effects of blockers applied at the indicated concentrations to yeast grown on selective media containing 0.5 mM KCl. Yeast express the transporter TRK1 and Kcv, as indicated. TRK1 image for barium is identical to [9]. C, Barium-resistant rescue of growth by the mutant Kcv* on 0.5 mM KCl media in the presence of 10 mM BaCl2. D, Amantadine-resistant rescue of growth by the mutant Kcv* on 0.5 mM KCl media in the presence of 500 mM amantadine. Chemical structure of amantadine is shown (left). |
|
Figure 2. Kcv Blocker-resistant mutants of potassium transport deficient yeast.Rescue in the presence of barium (10 mM BaCl2) A, and amantadine (500 mM) B, by the Kcv* and Kcv_Back mutant identified by backcrossing. Kcv_Back contains a single point mutation, T63S. Kcv P-Stuffer is a non-functional Kcv construct (see Materials and Methods). C, Sequence alignment of the selectivity filter regions of Kcv, Kir2.1, and select potassium channels. The positions of Kcv T63 and Kir2.1 T142 are highlighted in yellow. The selectivity filter ‘GYG’ sequence is also highlighted. D, Model indicating the position of the conserved T63 position (shown in sticks and having one of the copies indicated by the arrow) using KcsA [31]. The site 4 ion, which is coordinated by both backbone and sidechain oxygens from the T63 position is shown as a blue sphere. The front subunit of the KcsA tetramer is not shown. |
|
Figure 3. Functional characterization of Kcv mutants.A, Two electrode voltage clamp recording of Kcv, Kcv*, and Kcv T63S in 50 mM external KCl (control) and external KCl with 1 mM Ba2+. Test voltage is −60 mV from a holding potential of −20 mV. B, Current-voltage relations for Kcv, Kcv*, and Kcv T63S in the presence of different concentrations of external barium. Currents are normalized to the value at −100 mV for the barium-free solution. External barium concentrations (in mM) are indicated next to each I-V curve. C, Comparison of the relative barium affinities for Kcv (black), Kcv* (blue), and Kcv T63S (red) at −80 mV. Lines indicate fits to the Hill equation If = Kdn/(Kdn+[Ba2+]n). D, Comparison of the relative barium dissociation constants at −80 mV. E, Voltage dependence of steady-state barium block. Lines show fits to the Woodhull equation [63]. Kd(V) = Kd(0)exp(zFδ/RT x V), Kd(0) and δ values are: 0.09±0.48 mM, 28.0±0.9 mM, and 2.3±0.2 mM; δ = 0.33±0.04, 0.53±0.02 and 0.17±0.02 for Kcv, Kcv*, and T63S, respectively. Errors are s.d. |
|
Figure 4. Selectivity to K+ and relative permeability to monovalent cations of Kcv and T63S.A, Potassium selectivity of Kcv and Kcv T63S channels. Mean values±s.e. (n = 3) for the current reversal potentials (Erev) of Kcv (○) and T63S (•)obtained in 10, 20, 50 and 100 mM external K+ are plotted as a function of log K+ concentration ([K+]out). Line represents the theoretical Nernst equation EK = RT/zF ln [K+]out/[K+]in with a slope of 59.2 mV, assuming that in oocytes [K+]in = 108.6 mM [64]. B, Permeability of wt Kcv and T63S mutant to different univalent cations. All cations were tested at 50 mM as chloride salts. PX/P K+ is the permeability of the ion X+ relative to K+, calculated from current reversal potentials (see Material and Methods). Values are the means±s.e.; number of tested oocytes is indicated in brackets. Values for wt Kcv are from [65]. |
|
Figure 5. Functional characterization of amantadine sensitivity.A, Current traces at +40 mV and −140 mV in the absence (black) and presence (grey) of 10 mM amantadine for Kcv, Kcv*, and Kcv T63S. B, Comparison of the relative amantadine dissociation constants at +40 mV (2±0.2, wt; 22.4±1.4 Kcv*, 20.5±1.7 T63S) and −140 mV (0.8±0.1, wt; 6.9±0.9 Kcv*, 11.8±0.7 T63S). Errors are s.d. |
|
Figure 6. Stability analysis of Kcv and Kcv T63S.Western blot of microsomal membranes containing Kcv or Kcv T63S following treatment with the indicated concentrations of K+ or Ba2+ prior to loading onto an SDS gel. Positions of the tetramer and monomer forms, and the size of the molecular weight markers are indicated. Additional band in T63S is assigned as the dimer. Channels bear an N-terminal His9 tag and were detected using an anti-polyhistidine antibody (see Material and Methods). |
|
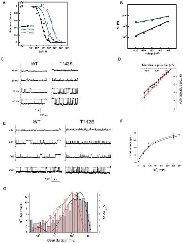
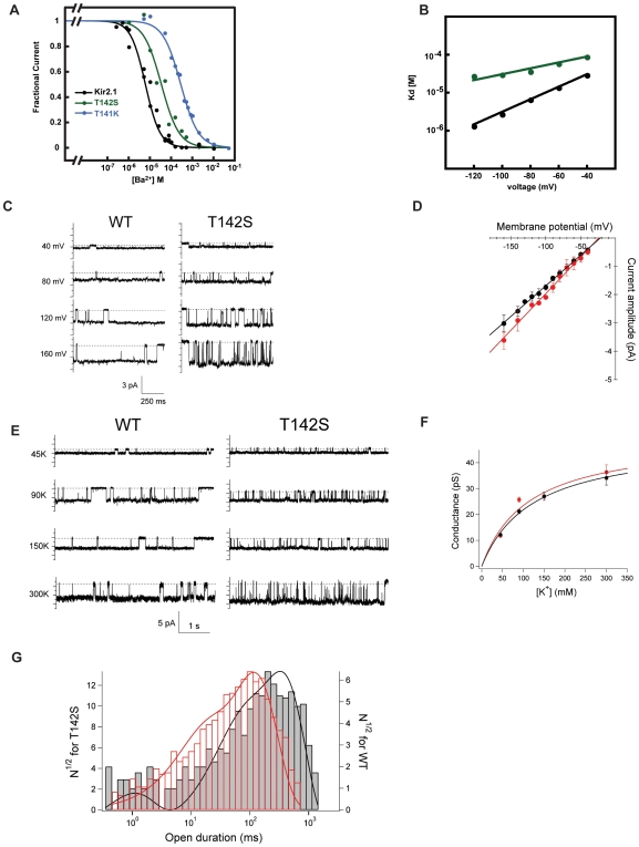
Figure 7. Kir2.1 T142S functional analysis.A, Comparison of the barium Kds for Kir2.1, Kir2.1 T142S (green), and Kir2.1 T141K (blue, data from [9]) B, Woodhull comparison for Kir2.1 and Kir2.1 T142S (green). Lines show fits to the Woodhull equation [63]. Kd(V) = Kd(0)exp(zFδ/RT x V). Kd(0) values are: 131±3 µM and 172±22 µM; δ = 0.56±0.02 and 0.22±0.02 for Kir2.1 and Kir2.1 T142S, respectively. C, Representative current traces of Kir2.1 and Kir2.1 T142S in 90 mM KCl. D, Plot of single channel amplitudes versus membrane potential. E, Single channel current traces for Kir2.1 and Kir2.1 T142S as a function of potassium concentration. F, Single channel conductance as a function of [K+]. Fits are to the Michelis-Menten equation and yielded values of Km = 123 mM, 120 mM, and γmax = 48.5 pS and 51.3 pS for Kir2.1 and Kir2.1-T142S, respectively. G, Gating kinetics analysis of Kir2.1 (black) and Kir2.1-T142s (red). Mean open times Kir2.1 298.7±292.2 ms (n = 416) and Kir2.1-T142S 93.4±92.6 ms (n = 1890). Intraburst probability was not changed (0.84±0.041 n = 8, 0.88±0.042 n = 8, Kir2.1 and Kir2.1-T142S, respectively). Errors are s.d. |
|
Figure 8. Coupling between Kcv residues 62 and 63 influences barium block.A, Comparison of the relative barium dissociation constants at −80 mV for Kcv, T63S, S62T, and S62T/T63S mutants. Brackets show the two positions under investigation. Red indicates the sites of the mutation. B, Double mutant cycle analysis [42], [43] shows that the changes at positions 62 and 63 are coupled. Ω = 1 for mutations that are energetically independent. Errors are s.d. |