Click here to close
Hello! We notice that you are using Internet Explorer, which is not supported by Xenbase and may cause the site to display incorrectly.
We suggest using a current version of Chrome,
FireFox, or Safari.
???displayArticle.abstract???
When transplanted into Xenopus oocytes, the nuclei of mammalian somatic cells are reprogrammed to express stem cell genes such as Oct4, Nanog, and Sox2. We now describe an experimental system in which the pluripotency genes Sox2 and Oct4 are repressed in retinoic acid-treated ES cells but are reprogrammed up to 100% within 24 h by injection of nuclei into the germinal vesicle (GV) of growing Xenopus oocytes. The isolation of GVs in nonaqueous medium allows the reprogramming of individual injected nuclei to be seen in real time. Analysis using fluorescence recovery after photobleaching shows that nuclear transfer is associated with an increase in linker histone mobility. A simultaneous loss of somatic H1 linker histone and incorporation of the oocyte-specific linker histone B4 precede transcriptional reprogramming. The loss of H1 is not required for gene reprogramming. We demonstrate both by antibody injection experiments and by dominant negative interference that the incorporation of B4 linker histone is required for pluripotency gene reactivation during nuclear reprogramming. We suggest that the binding of oocyte-specific B4 linker histone to chromatin is a key primary event in the reprogramming of somatic nuclei transplanted to amphibian oocytes.
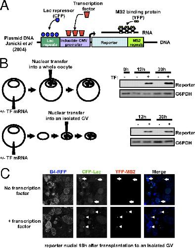
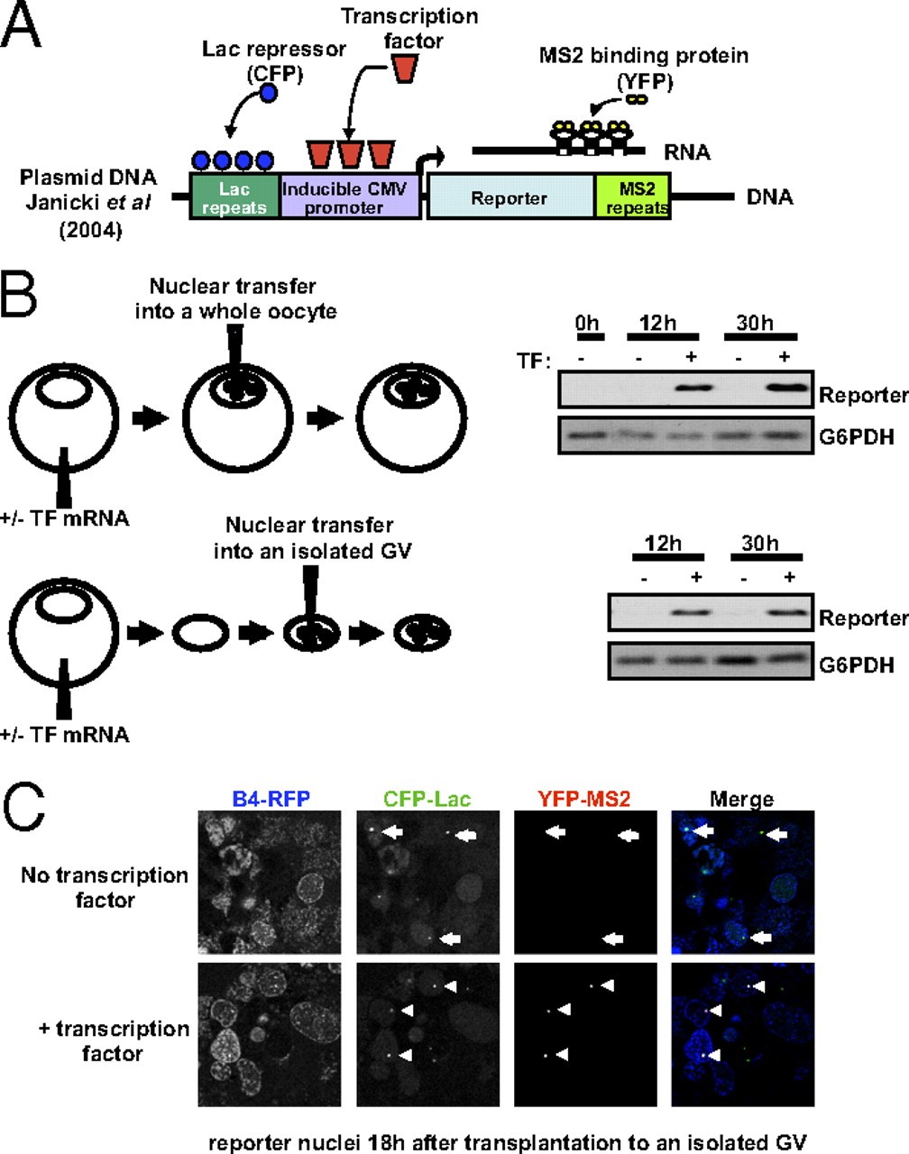
Fig. 2. Real-time monitoring of gene activation in nuclei transplanted to isolated Xenopus oocyte GVs. (A) The diagram shows an inducible CMV promoter (24) flanked by lacR binding site repeats thereby allowing visualization of the reporter gene in cells (by binding of CFP-LacR chimeric protein). The promoter drives the expression of a reporter mRNA containing MS2 binding site repeats, so that the transcribed mRNA at the transcription site can be visualized using a MS2-YFP chimeric protein. Nuclei containing this reporter gene for real-time imaging of transcription (24) were used for transplantation into isolated GVs. (B) Genes are reactivated in nuclei transplanted into a GV that already has been isolated from a Xenopus oocyte. Nuclei containing a reporter gene (diagram in A) were transplanted into the GV of a whole oocyte or into an isolated GV. Transplantation was carried out into GVs expressing or not expressing a transcription factor (TF) that is required to activate the reporter gene. RT-PCR analysis shows transcription factor-dependent activation of the reporter gene from both sets of transplanted nuclei. (C) Expression of the B4-RFP protein in the GV allows visualization of transplanted nuclei (Fig. 3), whereas expression of CFP-LacR shows the position of the reporter genes in these nuclei (dots in CFP-Lac channel). The MS2-YFP protein also expressed in the GV shows newly synthesized mRNA at the gene loci, but only when the GV contains the transcription factor specific to the reporter gene (Compare arrows in Upper with arrowheads on Lower Merge image).
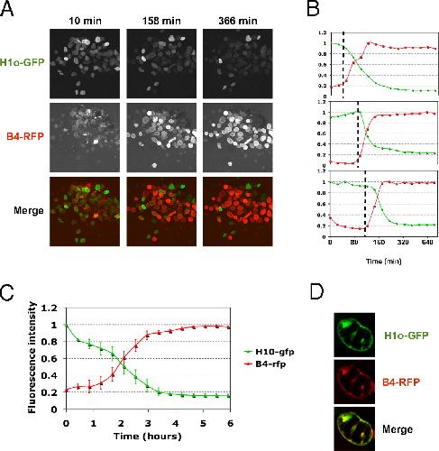
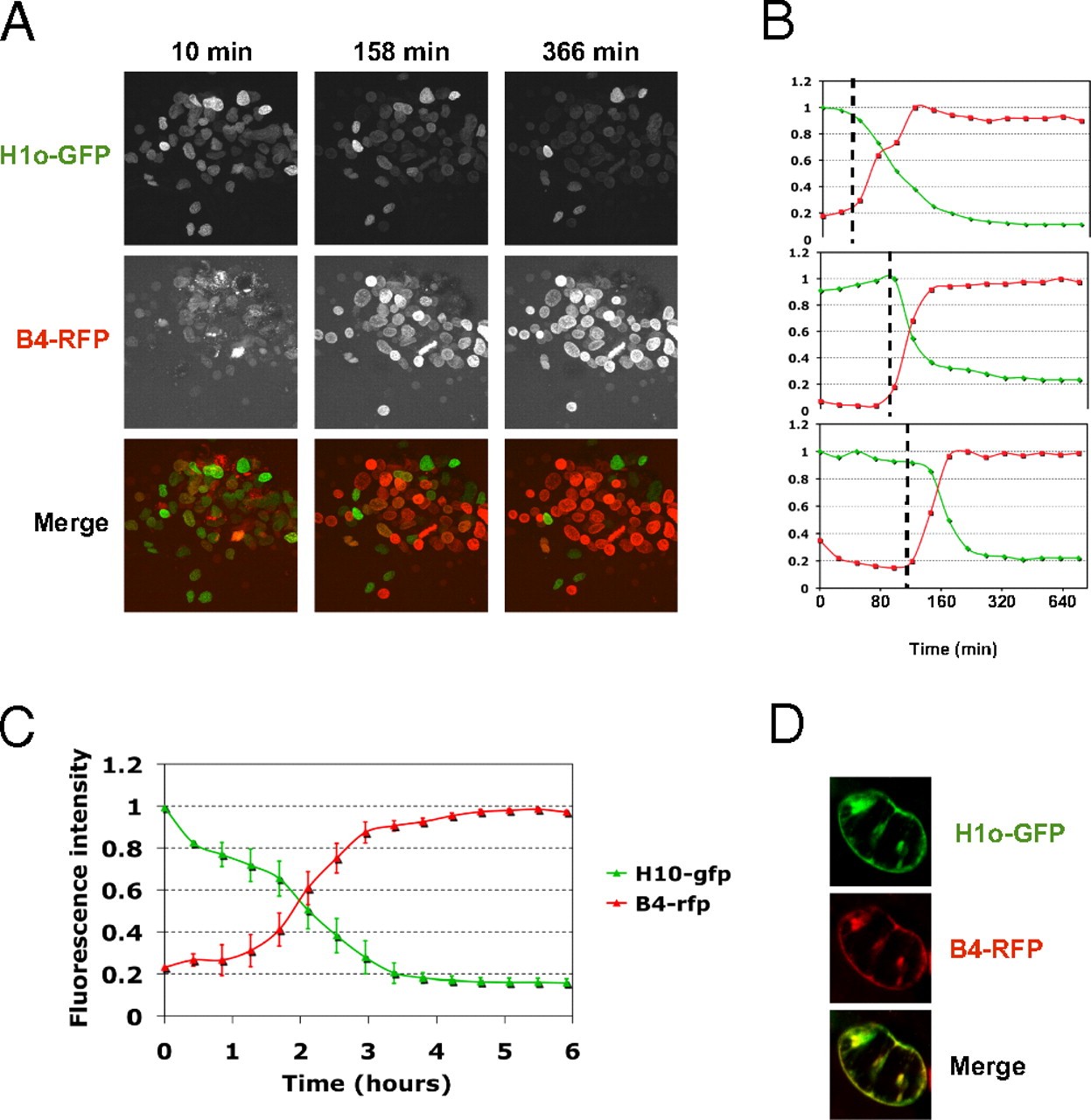
Fig. 3. Real-time monitoring of linker histone exchange during nuclear reprogramming, (A) Xenopus oocyte linker histone (B4) replaces somatic linker histone (H1) following NT. Real-time monitoring of H1o-GFP (present in NIH 3T3 nuclei before transplantation) (27) and B4-RFP (expressed in the oocyte by mRNA injection) was carried out during the first 6 h of reprogramming. (A complete series of images is shown in Video S1). (B) Three individual nuclei from the sequence depicted in A were quantified for fluorescence intensity of H1 (green line) and B4 (red line). (C) Average change in fluorescence intensity with time in the experiment shown in A. Errors bars indicate ± SEM (n = 11 nuclei). (D) Confocal images of a nucleus at a time point following transplantation into an oocyte when B4 starts to be incorporated into chromatin and H1 is not yet completely lost from the nucleus.
Fig. 5. Loss of somatic H1 from transplanted nuclei is not required for gene reactivation. (A) H1 overexpression in the oocyte maintains H1 presence in transplanted nuclei but does not inhibit B4 incorporation. C2C12 nuclei were transplanted into control or H1-GFP-expressing oocytes. B4-RFP was detected by immunolabeling 24 h after NT. Loss of H1 from transplanted nuclei (Fig. 3A) can be prevented by expressing H1-GFP in the oocyte before NT (Upper Row, Center). B4 is loaded onto chromatin (Right), whereas H1-GFP is maintained (Upper Row, Center) or not (Bottom Row, Center). (B) Pluripotency genes are reactivated even when H1 is maintained in transplanted ES or C2C12 nuclei. RT-PCR analysis was carried out under conditions depicted in A. Pluripotency genes are reactivated whether H1 is maintained or not in transplanted nuclei (compare columns 5 and 7). Data are from three experiments. B, oocyte injected with B4 mRNA; C, control oocyte; H, oocyte injected with H1 mRNA.
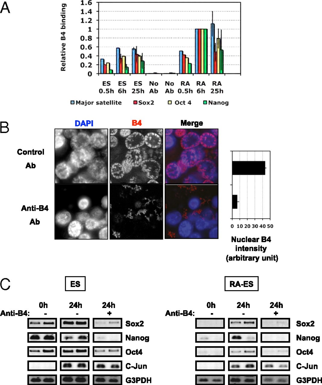
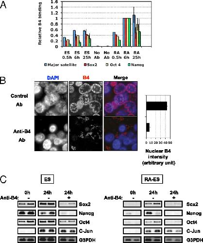
Fig. 7. Incorporation of B4 into transplanted nuclei is necessary for pluripotency gene expression in oocytes. (A) ChIP analysis of B4 binding to pluripotency genes in transplanted nuclei. B4 binding to pluripotency gene promoters and to the major satellite region of ES or RA-ES nuclei was analyzed by ChIP 0.5 h, 6 h, and 25 h following transplantation. Error bars represent mean ± SEM. Data are from two experiments. No Ab, control chip performed in the absence of antibody. (B) Incorporation of B4 in transplanted nuclei (control Ab) can be prevented by injection of anti-B4 antibody into the oocyte GV (Lower Row, Center). C2C12 nuclei were transplanted with or without anti-B4 antibody into oocytes expressing B4-GFP. Then B4-GFP labeling of transplanted nuclei was detected by confocal microscopy. The graph on the right shows quantification of the B4-GFP signal. Error bars indicate mean ± SEM (n = 15 nuclei). (C) Pluripotency gene reactivation requires incorporation of B4 into transplanted nuclei. RT-PCR analysis was carried out in conditions depicted in B. Gene reactivation is inhibited in anti-B4 samples at 24 h in both ES and RA-ES transplanted nuclei. Data are from three experiments.
Astrand,
Histone acetylation characterizes chromatin presetting by NF1 and Oct1 and enhances glucocorticoid receptor binding to the MMTV promoter.
2009, Pubmed,
Xenbase
Astrand,
Histone acetylation characterizes chromatin presetting by NF1 and Oct1 and enhances glucocorticoid receptor binding to the MMTV promoter.
2009,
Pubmed
,
Xenbase Becker,
Differential in vivo binding dynamics of somatic and oocyte-specific linker histones in oocytes and during ES cell nuclear transfer.
2005,
Pubmed Belikov,
Mechanism of histone H1-stimulated glucocorticoid receptor DNA binding in vivo.
2007,
Pubmed
,
Xenbase Bian,
Epigenetic marks in somatic chromatin are remodelled to resemble pluripotent nuclei by amphibian oocyte extracts.
2009,
Pubmed Briggs,
Transplantation of Living Nuclei From Blastula Cells into Enucleated Frogs' Eggs.
1952,
Pubmed Byrne,
From intestine to muscle: nuclear reprogramming through defective cloned embryos.
2002,
Pubmed
,
Xenbase Byrne,
Nuclei of adult mammalian somatic cells are directly reprogrammed to oct-4 stem cell gene expression by amphibian oocytes.
2003,
Pubmed
,
Xenbase Campbell,
Sheep cloned by nuclear transfer from a cultured cell line.
1996,
Pubmed Catez,
Network of dynamic interactions between histone H1 and high-mobility-group proteins in chromatin.
2004,
Pubmed Cho,
Xenopus laevis B4, an intron-containing oocyte-specific linker histone-encoding gene.
1994,
Pubmed
,
Xenbase Dimitrov,
Remodeling somatic nuclei in Xenopus laevis egg extracts: molecular mechanisms for the selective release of histones H1 and H1(0) from chromatin and the acquisition of transcriptional competence.
1996,
Pubmed
,
Xenbase Dimitrov,
Chromatin transitions during early Xenopus embryogenesis: changes in histone H4 acetylation and in linker histone type.
1993,
Pubmed
,
Xenbase Fan,
Genetic analysis of H1 linker histone subtypes and their functions in mice.
2004,
Pubmed Fan,
Histone H1 depletion in mammals alters global chromatin structure but causes specific changes in gene regulation.
2005,
Pubmed Gao,
Rapid H1 linker histone transitions following fertilization or somatic cell nuclear transfer: evidence for a uniform developmental program in mice.
2004,
Pubmed GURDON,
The developmental capacity of nuclei taken from differentiating endoderm cells of Xenopus laevis.
1960,
Pubmed
,
Xenbase Janicki,
From silencing to gene expression: real-time analysis in single cells.
2004,
Pubmed Jullien,
A natural oocyte component required for the reprogramming of somatic cell nuclei.
2011,
Pubmed Korn,
The reactivation of developmentally inert 5S genes in somatic nuclei injected into Xenopus oocytes.
1981,
Pubmed
,
Xenbase Krishnakumar,
Reciprocal binding of PARP-1 and histone H1 at promoters specifies transcriptional outcomes.
2008,
Pubmed Lund,
Nonaqueous isolation of transcriptionally active nuclei from Xenopus oocytes.
1990,
Pubmed
,
Xenbase Martens,
The profile of repeat-associated histone lysine methylation states in the mouse epigenome.
2005,
Pubmed Meshorer,
Hyperdynamic plasticity of chromatin proteins in pluripotent embryonic stem cells.
2006,
Pubmed Mikkelsen,
Dissecting direct reprogramming through integrative genomic analysis.
2008,
Pubmed Misteli,
Dynamic binding of histone H1 to chromatin in living cells.
2000,
Pubmed Miyamoto,
Reprogramming events of mammalian somatic cells induced by Xenopus laevis egg extracts.
2007,
Pubmed
,
Xenbase Pereira,
Heterokaryon-based reprogramming of human B lymphocytes for pluripotency requires Oct4 but not Sox2.
2008,
Pubmed Robinett,
In vivo localization of DNA sequences and visualization of large-scale chromatin organization using lac operator/repressor recognition.
1996,
Pubmed Saeki,
Linker histone variants control chromatin dynamics during early embryogenesis.
2005,
Pubmed
,
Xenbase Smith,
Expression of a histone H1-like protein is restricted to early Xenopus development.
1988,
Pubmed
,
Xenbase Steinbach,
Somatic linker histones cause loss of mesodermal competence in Xenopus.
1997,
Pubmed
,
Xenbase Takahashi,
Induction of pluripotent stem cells from mouse embryonic and adult fibroblast cultures by defined factors.
2006,
Pubmed Tanaka,
A mammalian oocyte-specific linker histone gene H1oo: homology with the genes for the oocyte-specific cleavage stage histone (cs-H1) of sea urchin and the B4/H1M histone of the frog.
2001,
Pubmed Teranishi,
Rapid replacement of somatic linker histones with the oocyte-specific linker histone H1foo in nuclear transfer.
2004,
Pubmed
,
Xenbase Ura,
Differential association of HMG1 and linker histones B4 and H1 with dinucleosomal DNA: structural transitions and transcriptional repression.
1996,
Pubmed
,
Xenbase Woodland,
The synthesis and storage of histones during the oogenesis of Xenopus laevis.
1977,
Pubmed
,
Xenbase