|
Fig. 1. Downregulation of FMR1 results in defects during eye as well as cranial cartilage development. A. Injection of FMR1 MO led to abnormal eye development (white and black arrows) in a dose-dependent manner as judged by the RPE. Control MO injection did not interfere with eye development. Vibratome sections showed disorganized layers of the retina as well as missing ventral RPE (black arrowheads). The coinjection of FMR1 MO with δ5â²UTR FMR1 or δ5â²UTR FXR1 RNA resulted in a rescue of the eye phenotype, see also Suppl. Fig. 4. B. Downregulation of FMR1 function resulted in reduced cranial cartilage structures on the injected side (arrows) shown by Alcian blue staining. Control MO did not interfere with cartilage development. Quantitative presentations are given. Abbreviations: ac = auditory cap; apc = anterior parachordal cartilage; ba = branchial arches; ic = infrarostral cartilage; mc = Meckels cartilage; n = number of independent experiments; N = number of analyzed embryos; ng = nanogram; ta = tectum anterius. |
|
Fig. 2. FMR1 interferes with late eye and NC cell development. A. Injection of FMR1 and Control MO had no effect on the expression of neural marker genes at stages 13 and 17. B. FMR1 deficient embryos showed a reduced expression of eye marker genes Rx1 and Pax6 on the injected side (arrows) at stage 23. A quantitative representation is given. C. Inhibition of FMR1 resulted in defects in NC cell migration at stage 20 (FoxD3 expression, arrow) and stage 23 (expression of Krox20 and Twist, arrows). The red brackets highlight the difference of migrating Krox20-positive NC cells between uninjected and FMR1 MO injected sides. A quantitative presentation is shown. n = number of independent experiments; N = number of analyzed embryos. |
|
Fig. 4. Dicer function on a molecular level. A. The injection of 20Â ng Dicer MO1 had no effect on Rx1, Pax6 and Sox3 at stage 13 as well as FoxD3 and Slug at stage 17. B. At stage 23, loss of Dicer function by injecting Dicer MO1 and MO2 led to the reduction of eye marker gene expression (black arrows). Control MO injected embryos showed a normal expression pattern. A quantitative presentation is given. C. The migration of NC cells was disturbed upon Dicer MO1 and MO2 injection (black arrows). FoxD3 at stage 20 and Krox20 and Twist at stage 23 were reduced upon loss of Dicer function (black arrows). Control MO injected embryos served as control. A quantitative presentation is given. n = number of independent experiments; N = number of analyzed embryos. |
|
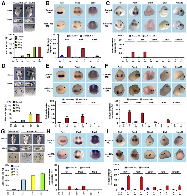
Fig. 5. Phenotype of miR-130a, miR-219 and miR-23b MO injections. A. Injection of miR-130a MO resulted in smaller eyes on the injected side (white and black arrows) in a dose-dependent manner. Histological sections showed that the different layers of the retina were not disturbed (black arrow). Control MO injection did not affect eye development. B. Loss of miR-130a function did not alter the expression of the pan-neural marker gene Sox3 at stage 13, but the expression of Rx1 and Pax6 (back arrows). C. MiR-130a MO injected embryos revealed a downregulation of Rx1 and Pax6 at stage 23 (black arrows), but no chance in the expression of brain marker genes. D. MiR-219 deficient embryos showed smaller eyes (white and black arrows) in contrast to the control embryos (Control MO). E. The injection of 20Â ng miR-219 MO led to a reduced expression of Rx1 and Pax6 (black arrows), but not of Sox3 at stage 13. F. The expression of Rx1 and Pax6 (black arrows) at stage 23 was downregulated upon loss of miR-219, whereas Emx1, En2 and Krox20 were not affected. G. The injection of miR-23b MO resulted in the development of abnormal eyes which are completely deformed (white arrows). In many embryos, the RPE was not closed at the ventral side of the embryo (right panel). The quantitative representation shows that this effect was dose-dependent. H. Expression of Rx1, Pax6 and Sox3 at stage 13. Loss of miR-23b led to a slight reduction in Rx1 and Pax6 expression. Sox3 was not affected. I. MiR-23b deficient embryos showed a strong downregulation of Rx1 and Pax6 and a slight reduction of Emx1, En2 and Krox20 on the injected side at stage 23 (black arrows). For all experiments a quantitative representation is shown. n = number of independent experiments; N = number of analyzed embryos. |
|
Fig. 6. miR-200b MO phenotype. A. The injection of miR-200b MO led to abnormal eye structures or even absent eyes on the injected side (white arrows). Histological sections confirmed this observation. A quantitative representation depicts the dose-dependency of this MO effect. B. The expression of Rx1, Pax6 and Sox3 was not affected upon injection of 40Â ng miR-200b MO. C. At stage 23, Rx1 and Pax6 expression are downregulated after loss of miR-200b (black arrows). Other examined brain markers were not affected. D. Alcian blue staining at stage 46. MiR-200b deficient embryos showed smaller cranial cartilage structures on the injected side (black arrows). A quantitative representation is given. E. Slug and FoxD3 expression at stage 17 was not affected upon miR-200b depletion. F. The injection of 40Â ng miR-200b MO had no effect on the expression of FoxD3 at stage 20 and Krox20 and Twist at stage 23. A quantitative representation is shown. n = number of independent experiments; N = number of analyzed embryos. |
|
Fig. 7. miR-96 MO phenotype. A. Loss of miR-96 function was accompanied by eye malformations (white arrows). B. Injection of 20Â ng miR-96 MO resulted in a slight downregulation of Rx1 and Pax6 on the injected side at stage 13 (black arrows). C. At stage 23, depletion of miR-96 led to a strong downregulation of Rx1 and Pax6 on the injected side (black arrows). Emx1 and Krox20 were not affected, whereas the expression domain of En2 was broadened in around 27% of the analyzed embryos (black arrow). D. The downregulation of miR-96 was followed by a reduction of the cranial cartilage on the MO-injected side of the embryo (black arrows). The cartilage preparation of the control MO injected embryo is identical to Fig. 6D. E. At stage 17, the expression of Slug and FoxD3 was disturbed after loss of miR-96 function (black arrows). E. At stage 20, FoxD3 expression was downregulated on the injected side. At stage 23, Krox20 and Twist were reduced after the injection of 20Â ng miR-96 MO (black arrows). For all shown experiments, quantitative representations are given. n = number of independent experiments; N = number of analyzed embryos. |
|
Fig. 8. miR-196a MO phenotype. A. The injection of miR-196a MO led to a strong eye phenotype on the injected side in a dose-dependent manner (black and white arrows). B. The early eye marker genes Rx1 and Pax6 were slightly affected upon loss of miR-196a function. C. The injection of 20Â ng miR-196a MO resulted in a diffused and broadened expression pattern of Rx1, Pax6, Emx1, En2 and Krox20 at stage 23. D. Loss of miR-196a led to reduced cranial cartilage at stage 46 (black arrows). E. At stage 17, the expression of Slug and FoxD3 was strongly affected upon miR-196a depletion. E. FoxD3 at stage 20 and Krox20 and Twist at stage 23 were downregulated after injection of 20Â ng miR-196a MO. For all shown experiments, quantitative representations are given. n = number of independent experiments; N = number of analyzed embryos. |
|
Suppl. Fig. 1. Spatial expression pattern of FMR1 and FXR1. A. WMISH detecting FMR1. At stage 15 a weak FMR1 expression can be detected in anterior neural tissue (white arrowhead). At stage 20, FMR1 transcripts can be visualized in the neural tube (red arrow), the migrating cranial NC cells (white arrow) and the eye anlage (black arrow). Expression in the eye and the NC is maintained at later stages 25, 28, and 33. FMR1 is also expressed in the otic vesicle (stage 25, green arrow) and the pronephric nephrostomes (stage 33, green arrowheads). At stage 33 FMR1 is expressed in the lens and the ciliary marginal zone of the eyes (left vibratome section on the level of the white dotted line) and parts of the pharyngeal arches (right vibratome section on the level of the yellow dotted line, white arrow). B. Spatial expression pattern of FXR1. In all examined stages, FXR1 transcripts can be detected in the somites (e.g. stage 28 red arrowhead) and at stage 40 in the migrating hypaxial muscle cells (red arrowhead). At stage 20, FXR1 is additionally expressed in the anterior neural tissue (white arrowhead). |
|
Suppl. Fig. 2. FMR1 MO binding sites. FMR1 MO specifically inhibits the translation of FMR1 mRNA as shown by a coupled invitro transcription and translation reaction (Promega). In contrast the translation of the δ5â²UTR FMR1 construct is not inhibited by the FMR1 MO. |
|
Suppl. Fig. 3. The injection of FXR1 MO led to defects during eye as well as cranial cartilage development (black and white arrowheads). A quantitative presentation is given. n = number of independent experiments; N = number of analyzed embryos. |
|
Suppl. Fig. 4. The coinjection of FMR1 MO together with δ5′UTR FMR1 or δ5′UTR FXR1 RNA led to a rescue of the FMR1 MO-induced eye phenotype. Two representative embryos for each injection are given. |
|
Suppl. Fig. 5. The downregulation of FMR1 had no effect on the expression of brain-specific marker genes. The FMR1 MO injected sides are at the right. FMR1-depletion affects the migration of Krox20-positive NC cells (red brackets) but not staining of Krox20 in the hindbrain. A quantitative presentation is given. n = number of independent experiments; N = number of analyzed embryos. |
|
Suppl. Fig. 6. Spatial expression pattern of Dicer. Dicer is expressed ubiquitously but transcripts are accumulated in anterior neural tissue (black arrowheads). |
|
Suppl. Fig. 7. Dicer MO 1 and MO2 binding sites. Both MOs are able to block the translation of a Dicer-GFP fusion construct in-vivo. |
|
Suppl. Fig. 8. Dicer-depleted embryos reveal no change in brain marker gene expression. Quantitative presentation is given. n = number of independent experiments; N = number of analyzed embryos. |
|
Suppl. Fig. 9. The downregulation of Dicer results in defects during NC cell migration. A quantitative presentation is given. n = number of independent experiments; N = number of analyzed embryos. |
|
dicer1 (dicer 1, ribonuclease type III ) gene expression in Xenopus laevis embryo, via in situ hybridization, NF stage 15, anterior view, dorsal up. |
|
dicer1 (dicer 1, ribonuclease type III ) gene expression in a Xenopus laevis embryo, via in situ hybridization, NF stage 20, anterior view, dorsal up.
|
|
dicer1 (dicer 1, ribonuclease type III ) gene expression in Xenopus laevis embryo, assayed via in situ hybridization, NF stage 24, lateral view, anterior right, dorsal up. |
|
dicer1 (dicer 1, ribonuclease type III ) gene expression in Xenopus laevis/ embryo, via in situ hybridization, NF stage 31, anterior right, lateral view, dorsal up. |
|
fmr1 (fragile X mental retardation 1) gene expression in Xenopus laevis embryo via in situ hybridization, NF stage 15, anterior view, dorsal up. |
|
fmr1 (fragile X mental retardation 1) gene expression in Xenopus laevis embryo, assayed via in situ hybridization, NF stage 20, anterior view, dorsal up. |
|
fmr1 (fragile X mental retardation 1 ) gene expression in Xenopus laevis embryo, assayed via in situ hybridization, NF stage 25, lateral view, anterior right, dorsal up. |
|
fmr1 (fragile X mental retardation 1) gene expression in Xenopus laevis embryo via in situ hybridization, NF stage 28, lateral view, anterior right, dorsal up. |
|
|
|
fxr1 (FMR1 autosomal homolog 1) gene expression in Xenopus laevis embryo via in situ hybridization, NF stage 15, anterior view, dorsal up. |
|
fxr1 (FMR1 autosomal homolog 1) gene expression in Xenopus laevis embryo via in situ hybridization, NF stage 20, anterior view, dorsal up. |
|
fxr1 (FMR1 autosomal homolog 1) gene expression in Xenopus laevis embryo via in situ hybridization, NF stage 25, lateral view, anterior right, dorsal up. |
|
fxr1 (FMR1 autosomal homolog 1) gene expression in Xenopus laevis embryo via in situ hybridization, NF stage 28, lateral view, anterior right, dorsal up. |
|
fxr1 (FMR1 autosomal homolog 1) gene expression in Xenopus laevis embryo via in situ hybridization, NF stage 40, lateral view, anterior right, dorsal up. |
|
Fig. 3. Loss of Dicer function leads to eye and cartilage malformations. A. Dicer deficient embryos showed defects in eye development (white arrows) in a dose-dependent manner. Injection of 20 ng Control MO had no effect on eye development. A quantitative presentation is given. B. Injection of 20 ng Dicer MO1 or MO2 resulted in abnormal cranial cartilage structures on the injected side (black arrows). Control MO injection did not influence cartilage development. A quantitative evaluation is given. Abbreviations: ac = auditory cap; apc = anterior parachordal cartilage; ba = branchial arches; ic = infrarostral cartilage; mc = Meckels cartilage; n = number of independent experiments; N = number of analyzed embryos; ng = nanogram; ta = tectum anterius. |