Click here to close
Hello! We notice that you are using Internet Explorer, which is not supported by Xenbase and may cause the site to display incorrectly.
We suggest using a current version of Chrome,
FireFox, or Safari.
Nat Cell Biol
2010 Feb 01;122:164-9. doi: 10.1038/ncb2016.
Show Gene links
Show Anatomy links
The Nup107-160 complex and gamma-TuRC regulate microtubule polymerization at kinetochores.
Mishra RK, Chakraborty P, Arnaoutov A, Fontoura BM, Dasso M.
???displayArticle.abstract???
The metazoan nuclear pore complex (NPC) disassembles during mitosis, and many of its constituents distribute onto spindles and kinetochores, including the Nup107-160 sub-complex. We have found that Nup107-160 interacts with the gamma-tubulin ring complex (gamma-TuRC), an essential and conserved microtubule nucleator, and recruits gamma-TuRC to unattached kinetochores. The unattached kinetochores nucleate microtubules in a manner that is regulated by Ran GTPase; such microtubules contribute to the formation of kinetochore fibres (k-fibres), microtubule bundles connecting kinetochores to spindle poles. Our data indicate that Nup107-160 and gamma-TuRC act cooperatively to promote spindle assembly through microtubule nucleation at kinetochores: HeLa cells lacking Nup107-160 or gamma-TuRC were profoundly deficient in kinetochore-associated microtubule nucleation. Moreover, co-precipitated Nup107-160- gamma-TuRC complexes nucleated microtubule formation in assays using purified tubulin. Although Ran did not regulate microtubule nucleation by gamma-TuRC alone, Nup107-160-gamma-TuRC complexes required Ran-GTP for microtubule nucleation. Collectively, our observations show that Nup107-160 promotes spindle assembly through Ran-GTP-regulated nucleation of microtubules by gamma-TuRC at kinetochores, and reveal a relationship between nucleoporins and the microtubule cytoskeleton.
Figure 2. γ-TuRC is recruited to kinetochores by Nup107-160(a) HeLa cells were depleted of GCP2 (second row) or Nup160 (third row) by siRNA. The cells were treated with nocodazole for 16 hrs and processed for indirect immunofluorescence with antibodies against GCP2 (second column, green) and kinetochore marker CREST serum (third column, red) and counterstained with Hoechst 33342 dye to visualize chromosomal DNA (left, blue). Inset shows enlarged, merged image of kinetochores. Top row shows HeLa cells transfected with a control siRNA, treated in an identical manner. Scale bar = 5 µm.(b) HeLa cells were treated as in (a), stained with antibodies against Nup107 (second row, green) and counterstained with Hoechst 33342 dye to visualize chromosomal DNA (top row, blue).(c) Whole cell extracts from control HeLa cells (left), cells depleted of Nup160 (center) or cells depleted of GCP2 (right) were analyzed by Western blotting with the indicated antibodies to monitor the overall level of depletion through siRNAs.
Figure 3. Nup107-160 is critical for MT nucleation at kinetochores in HeLa cells(a) HeLa cells transfected with a control siRNA (top panels), a siRNA against Nup160 (middle panels) or an siRNA directed against GCP2 (bottom panels). The cells were analyzed in a MT re-growth assay at 2 minutes after being returned to 37°C, with staining for α-tubulin (red) and Nup107 (green). Mitotic cells were identified by chromosome morphology through counterstaining with Hoechst 33342 dye (blue). Scale bar= 5 µm(b) Whole cell extracts were made from control HeLa cells (left), or cells depleted of Nup107-160 (center) or of GCP2 (right). The extracts were analyzed by Western blotting with the indicated antibodies to monitor the overall level of depletion through siRNAs. ). Uncropped images of the blots are shown in Supplementary Information, Fig. S3.
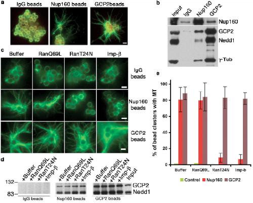
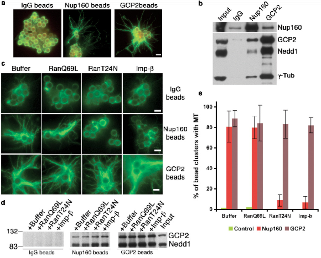
Figure 4. Ran-GTP regulates MT nucleation by xNup107-160 / γ-TuRC complexes(a) Magnetic beads coated with control IgG, anti-xNup160 or anti-xGCP2 antibodies were incubated in CSF XEEs for 90 minutes. The beads were re-isolated, washed and incubated with tubulin and GTP for 10 minutes. After fixation, the beads were pelleted onto coverslips and stained with antibodies against α-tubulin. Scale bar = 2.8 µm(b) Proteins associated with beads prepared as in (a) were eluted with low pH. Eluted fractions and untreated XEE (input) were analyzed by Western blotting for xNup160 and γ-TuRC components. Uncropped images of the blots are shown in Supplementary Information, Fig. S3.(c) Magnetic beads coated with control IgG, anti-xGCP2 or anti-xNup160 antibodies were incubated for 90 minutes in Control, Ran-T24N, Ran-Q69L or Importin-b-treated CSF XEEs. The beads were re-isolated, washed and incubated with tubulin and GTP for 10 minutes. After fixation, the beads were pelleted onto coverslips and stained with antibodies against α-tubulin. Scale bar = 2.8 µm(d) Proteins bound to beads as in (c) were eluted with low pH and analyzed along with untreated XEE (input) by western blotting for GCP2 and Nedd1 (γ-TuRC components). Uncropped images of the blots are shown in Supplementary Information, Fig. S3.(e) To quantitate the extent of MT nucleation, magnetic beads coated with control IgG, anti-xGCP2 or anti-xNup160 antibodies were in incubated in untreated, Ran-T24N-, Ran-Q69L or Importin-β-treated CSF XEEs, as in (c). In three independent experiments, we scored clusters containing three to six beads for associated MTs. The graph shows the mean percentage of clusters showing MTs in each case, +/− SD.
Figure 5. Model for Nup107-160 and γ-TuRC regulation at kinetochoresStep 1: Nup107-160 (dark blue) and active γ-TuRC (purple) bind to unattached kinetochores. We postulate that a transport cargo (plum) may be released in the high Ran-GTP environment that maintains γ-TuRC in an active state.Step 2: Nup107-160 and γ-TuRC nucleate MTs (green lines) at kinetochores, promoting the assembly of k-fibers.Step 3: RanGAP1 (magenta) is recruited along k-fibers. Its recruitment lowers Ran-GTP levels near kinetochores. The lower Ran-GTP levels in turn allow Importin-b or another import receptor to bind the cargo protein.Step 4: After the cargo molecule is sequestered, γ-TuRC becomes inactive (pale lilac), but k-fibers remain stable.
Aitchison,
Nup120p: a yeast nucleoporin required for NPC distribution and mRNA transport.
1995, Pubmed
Aitchison,
Nup120p: a yeast nucleoporin required for NPC distribution and mRNA transport.
1995,
Pubmed Arnaoutov,
Crm1 is a mitotic effector of Ran-GTP in somatic cells.
2005,
Pubmed Belgareh,
An evolutionarily conserved NPC subcomplex, which redistributes in part to kinetochores in mammalian cells.
2001,
Pubmed Desai,
The use of Xenopus egg extracts to study mitotic spindle assembly and function in vitro.
1999,
Pubmed
,
Xenbase Earnshaw,
Identification of a family of human centromere proteins using autoimmune sera from patients with scleroderma.
1985,
Pubmed Goshima,
Augmin: a protein complex required for centrosome-independent microtubule generation within the spindle.
2008,
Pubmed Goshima,
Genes required for mitotic spindle assembly in Drosophila S2 cells.
2007,
Pubmed Harel,
Removal of a single pore subcomplex results in vertebrate nuclei devoid of nuclear pores.
2003,
Pubmed
,
Xenbase Heald,
Self-organization of microtubules into bipolar spindles around artificial chromosomes in Xenopus egg extracts.
1996,
Pubmed
,
Xenbase Joseph,
The RanGAP1-RanBP2 complex is essential for microtubule-kinetochore interactions in vivo.
2004,
Pubmed Klebe,
Interaction of the nuclear GTP-binding protein Ran with its regulatory proteins RCC1 and RanGAP1.
1995,
Pubmed
,
Xenbase Knop,
Microtubule organization by the budding yeast spindle pole body.
1999,
Pubmed Kutay,
Reorganization of the nuclear envelope during open mitosis.
2008,
Pubmed Loïodice,
The entire Nup107-160 complex, including three new members, is targeted as one entity to kinetochores in mitosis.
2004,
Pubmed Lüders,
Microtubule-organizing centres: a re-evaluation.
2007,
Pubmed Maiato,
Kinetochore-driven formation of kinetochore fibers contributes to spindle assembly during animal mitosis.
2004,
Pubmed O'Connell,
Cooperative mechanisms of mitotic spindle formation.
2007,
Pubmed Orjalo,
The Nup107-160 nucleoporin complex is required for correct bipolar spindle assembly.
2006,
Pubmed
,
Xenbase Rebollo,
Contribution of noncentrosomal microtubules to spindle assembly in Drosophila spermatocytes.
2004,
Pubmed Resendes,
Centrin 2 localizes to the vertebrate nuclear pore and plays a role in mRNA and protein export.
2008,
Pubmed
,
Xenbase Seltzer,
Arabidopsis GCP2 and GCP3 are part of a soluble gamma-tubulin complex and have nuclear envelope targeting domains.
2007,
Pubmed Stewart,
Molecular mechanism of the nuclear protein import cycle.
2007,
Pubmed Torosantucci,
Localized RanGTP accumulation promotes microtubule nucleation at kinetochores in somatic mammalian cells.
2008,
Pubmed Tulu,
Molecular requirements for kinetochore-associated microtubule formation in mammalian cells.
2006,
Pubmed Walther,
The conserved Nup107-160 complex is critical for nuclear pore complex assembly.
2003,
Pubmed
,
Xenbase Wiese,
Microtubule nucleation: gamma-tubulin and beyond.
2006,
Pubmed Wilde,
Stimulation of microtubule aster formation and spindle assembly by the small GTPase Ran.
1999,
Pubmed
,
Xenbase Zheng,
Nucleation of microtubule assembly by a gamma-tubulin-containing ring complex.
1995,
Pubmed
,
Xenbase Zuccolo,
The human Nup107-160 nuclear pore subcomplex contributes to proper kinetochore functions.
2007,
Pubmed