Click here to close
Hello! We notice that you are using Internet Explorer, which is not supported by Xenbase and may cause the site to display incorrectly.
We suggest using a current version of Chrome,
FireFox, or Safari.
???displayArticle.abstract???
When the nuclei of mammalian somatic cells are transplanted to amphibian oocytes in the first meiotic prophase, they are rapidly induced to begin transcribing several pluripotency genes, including Sox2 and Oct4. The more differentiated the donor cells of the nuclei, the longer it takes for the pluripotency genes to be activated after the nuclear transfer to oocytes. We have used this effect in order to investigate the role of histone modifications in this example of nuclear reprogramming. Reverse transcription polymerase chain reaction analysis shows that the transcriptional reprogramming of pluripotency genes, such as Sox2 and Oct4, takes place in transplanted nuclei from C3H10T1/2 cells and from newly differentiated mouse embryonic stem cells. We find that the reprogramming of 10T1/2 nuclei is accompanied by an increased phosphorylation, an increased methylation and a rapidly reduced acetylation of several amino acids in H3 and other histones. These results are obtained by the immunofluorescent staining of transplanted nuclei and by Western blot analysis. We have also used chromatin immunoprecipitation analysis to define histone modifications associated with the regulatory or coding regions of pluripotency genes in transplanted nuclei. Histone phosphorylation is increased and histone acetylation is decreased in several regulatory and gene coding regions. An increase of histone H3 lysine 4 dimethylation (H3K4 me2) is seen in the regulatory regions and gene coding region of pluripotency genes in reprogrammed nuclei. Furthermore, histone H3 lysine 4 trimethylation (H3K4 me3) is observed more strongly in the regulatory regions of pluripotency genes in transplanted nuclei that are rapidly reprogrammed than in nuclei that are reprogrammed slowly and are not seen in beta-globin, a gene that is not reprogrammed. When 10T1/2 nuclei are incubated in Xenopus oocyte extracts, histone H3 serine 10 (H3S10) is strongly phosphorylated within a few hours. Immunodepletion of Aurora B prevents this phosphorylation. We conclude that H3K4 me2 and me3 are likely to be important for the efficient reprogramming of pluripotency genes in somatic nuclei by amphibian oocytes and that Aurora B kinase is required for H3S10 phosphorylation which is induced in transplanted somatic cell nuclei.
Figure 1. Procedures for immunofluorescent staining and Western blotting on mouse somatic nuclei transplanted to Xenopus laevis oocyte germinal vesicles (GVs). Mouse somatic cells were permeabilized and injected to GVs. Injected oocytes were cultured for the desired time. Whole oocytes were collected for isolating RNA or for chromatin immunoprecipitation assay. For immunofluorescent staining or Western blotting, injected oocytes were manually dissected to isolate GVs. The isolated GVs were either fixed to be stained or dispersed by vortexing to collect only injected somatic nuclei.
Figure 2. Reverse transcription polymerase chain reaction analysis of embryonic stem (ES) cell marker genes in transplanted 10T1/2 cell nuclei and mouse ES cell nuclei. 10T1/2 cell nuclei (a) or differentiated mouse ES cell nuclei (b) were injected into Xenopus oocyte germinal vesicles and incubated at 14°C for the times indicated. Expression of Sox2, Oct4 and Sall4 were analysed as pluripotency genes. Expression of β-globin was tested as a non-reprogrammed gene. GAPDH expression was examined as a reference gene.
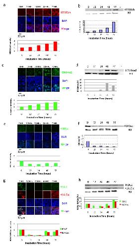
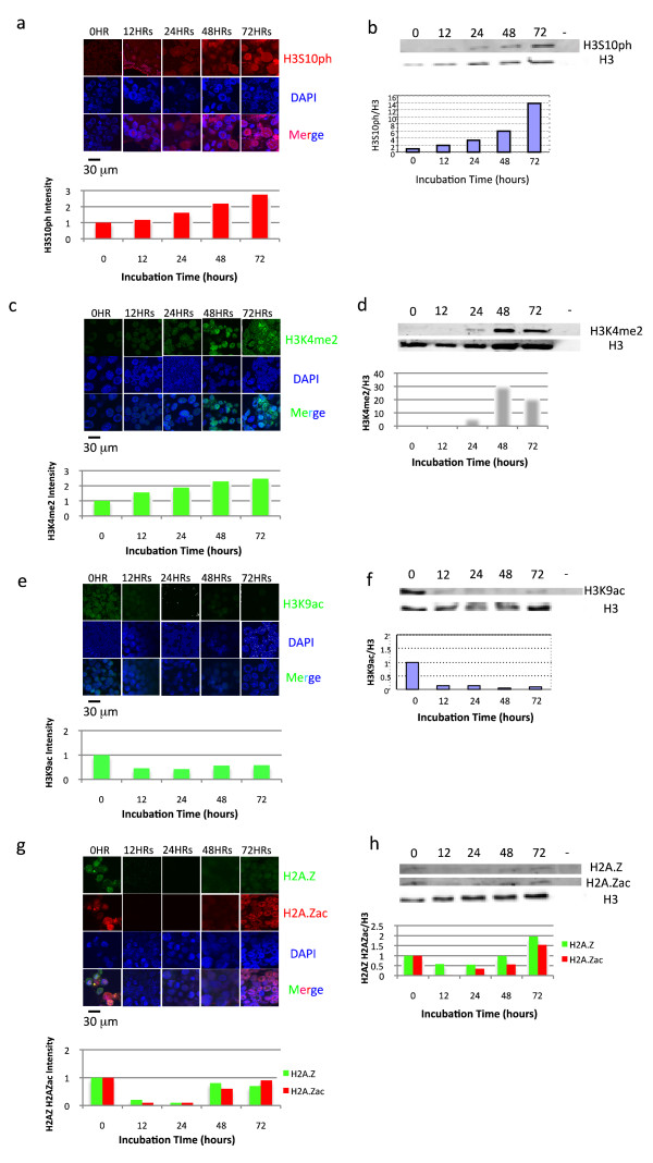
Figure 3. Global changes in histone modifications in somatic cell nuclei injected to germinal vesicles (GVs). GVs containing transplanted 10T1/2 nuclei were isolated from oocytes. The isolated GVs with nuclei were fixed by 4%PFA and stained by antibodies against H3S10ph as shown in red (a), H3K4 me2 shown in green (c), H3K9ac shown in green (e), H2A.Z shown in green (g) and H2A.Zac shown in red (g). All nuclei were counterstained by DAPI shown in blue. The intensity of staining, which was measured by ImageJ, is shown as columns below the pictures. Re-isolated nuclei were also subject to Western blotting, shown in b, d, f and h. In each case, the far right panel which has no signal is from GVs without transplanted 10T1/2 cell nuclei. In each case the values for modified histones were normalized by reference to values for H3 histones.
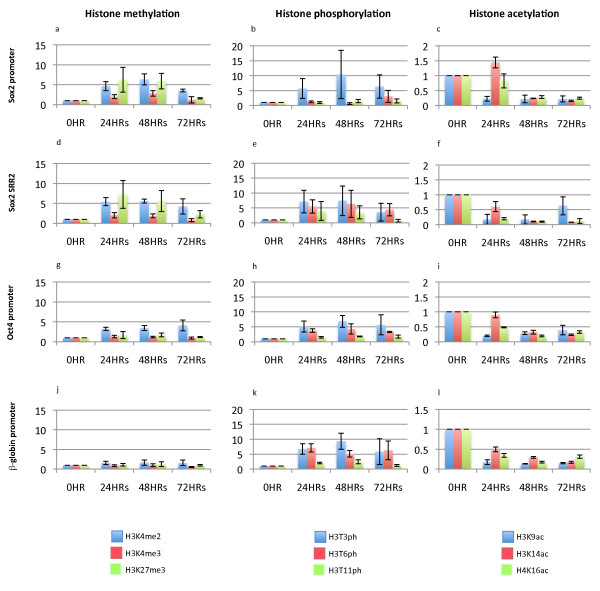
Figure 4. Chromatin immunoprecipitation analyses of histone modifications in 10T1/2 cell nuclei transplanted to germinal vesicles. Histone methylations, phosphorylations and acetylations in the promoter (a, b and c) or regulatory regions (d, e and f) of Sox2, Oct4 (g, h and i) and β-globin (j, k and l) in transplanted 10T1/2 nuclei were analyzed. H3K4 me2, H3T3ph and H3K9ac are shown in blue; H3K4 me3, H3T6ph and H3K14ac are shown in red; H3K27 me3, H3T11ph, and H4K16ac are shown in light green. The Y axis is the fold enrichment of modified histone over non-modified histone H3. The X axis is the incubation time after nuclear transfer.
Figure 5. Chromatin immunoprecipitation analyses of histone modifications in differentiated mouse embryonic stem (DmES) cell nuclei transplanted to Xenopus germinal vesicles. Histone methylations in the promoter or regulatory regions of Sox2 (a and b), Sall4 (c), Oct4 (d) and β-globin (e) in transplanted DmES nuclei were analysed. H3K4 me2 is shown in blue, H3K4 me3 in red and H3K27 me3 in light green. The Y axis is the fold enrichment of modified histone over non-modified histone H3. The X axis is incubation time after nuclear transfer.
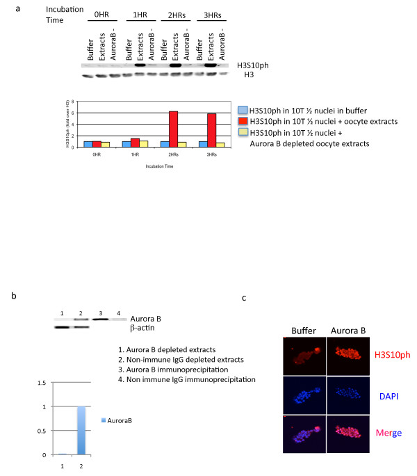
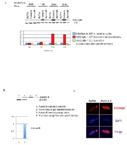
Figure 6. Aurora B kinase is required and sufficient to phosphorylate H3S10ph in 10T1/2 cell nuclei transplanted to germinal vesicles. (a) A Western blot of H3S10ph in nuclei incubated in buffer, oocyte extracts or in Aurora B immunodepleted oocyte extracts is shown. The quantitative analysis of these bands is shown below the Western blot; H3S10ph normalized to H3 in nuclei incubated in buffer is shown in blue, in oocyte extracts is shown in red and in nuclei in depleted extracts in yellow.(b) Aurora B immunodepletion from oocyte extracts. The level of Aurora B protein in Aurora B depleted oocyte extracts (lane 1), in non-depleted extracts (lane 2), in depleted Aurora B (lane3), or non-depleted Aurora B (lane 4) is shown. β-actin was also examined as a reference protein. The bar-chart shows the ratio of Aurora B:β-actin. (c) Aurora B protein can phosphorylate H3S10 in 10T1/2 nuclei. 10T1/2 nuclei were incubated with Aurora B protein for 1 h. H3S10ph is shown in red. 10T1/2 nuclei are stained with DAPI and shown in blue.
Figure 7. Schematic illustration of histone modification changes during transcriptional reprogramming in mouse somatic cell nuclei transplanted to Xenopus germinal vesicles. A green oval represents nucleosomes. Horizontal blue bars represent DNA in promoter regions. Blue bars represent genes that are reprogrammed, such as Sox2 or Oct4. Red bars represent genes that are not reprogrammed, such as β-globin. Short vertical bars representing histone tails and modifications that take place in each condition are shown above the tails. ac indicates various histone acetylations; ph indicates various histone phosphorylations; K4 me2 indicates H3K4 me2; K4 me3 indicates H3K4 me3; and K27 me3 indicates H3K27 me3.
Alberio,
Differential nuclear remodeling of mammalian somatic cells by Xenopus laevis oocyte and egg cytoplasm.
2005, Pubmed,
Xenbase
Alberio,
Differential nuclear remodeling of mammalian somatic cells by Xenopus laevis oocyte and egg cytoplasm.
2005,
Pubmed
,
Xenbase Barski,
High-resolution profiling of histone methylations in the human genome.
2007,
Pubmed Bernstein,
A bivalent chromatin structure marks key developmental genes in embryonic stem cells.
2006,
Pubmed Bian,
Epigenetic marks in somatic chromatin are remodelled to resemble pluripotent nuclei by amphibian oocyte extracts.
2009,
Pubmed Biddle,
Xenopus oocytes reactivate muscle gene transcription in transplanted somatic nuclei independently of myogenic factors.
2009,
Pubmed
,
Xenbase Brand,
Dynamic changes in transcription factor complexes during erythroid differentiation revealed by quantitative proteomics.
2004,
Pubmed Bui,
The cytoplasm of mouse germinal vesicle stage oocytes can enhance somatic cell nuclear reprogramming.
2008,
Pubmed Byrne,
Nuclei of adult mammalian somatic cells are directly reprogrammed to oct-4 stem cell gene expression by amphibian oocytes.
2003,
Pubmed
,
Xenbase Creyghton,
H2AZ is enriched at polycomb complex target genes in ES cells and is necessary for lineage commitment.
2008,
Pubmed Davis,
Expression of a single transfected cDNA converts fibroblasts to myoblasts.
1987,
Pubmed Gadea,
Aurora kinase inhibitor ZM447439 blocks chromosome-induced spindle assembly, the completion of chromosome condensation, and the establishment of the spindle integrity checkpoint in Xenopus egg extracts.
2005,
Pubmed
,
Xenbase Giet,
Drosophila aurora B kinase is required for histone H3 phosphorylation and condensin recruitment during chromosome condensation and to organize the central spindle during cytokinesis.
2001,
Pubmed GURDON,
The developmental capacity of nuclei taken from differentiating endoderm cells of Xenopus laevis.
1960,
Pubmed
,
Xenbase Hajkova,
Chromatin dynamics during epigenetic reprogramming in the mouse germ line.
2008,
Pubmed Hanna,
Direct cell reprogramming is a stochastic process amenable to acceleration.
2009,
Pubmed Kimura,
Histone code modifications on pluripotential nuclei of reprogrammed somatic cells.
2004,
Pubmed Meissner,
Mammalian nuclear transfer.
2006,
Pubmed Mikkelsen,
Dissecting direct reprogramming through integrative genomic analysis.
2008,
Pubmed Nolen,
X chromosome reactivation and regulation in cloned embryos.
2005,
Pubmed Pereira,
Heterokaryon-based reprogramming of human B lymphocytes for pluripotency requires Oct4 but not Sox2.
2008,
Pubmed Pinney,
Myogenic lineage determination and differentiation: evidence for a regulatory gene pathway.
1988,
Pubmed Stock,
Ring1-mediated ubiquitination of H2A restrains poised RNA polymerase II at bivalent genes in mouse ES cells.
2007,
Pubmed Takahashi,
Induction of pluripotent stem cells from adult human fibroblasts by defined factors.
2007,
Pubmed Tamada,
Chromatin decondensation and nuclear reprogramming by nucleoplasmin.
2006,
Pubmed
,
Xenbase Wakayama,
Full-term development of mice from enucleated oocytes injected with cumulus cell nuclei.
1998,
Pubmed Wang,
Dynamic reprogramming of histone acetylation and methylation in the first cell cycle of cloned mouse embryos.
2007,
Pubmed Zilberman,
Histone H2A.Z and DNA methylation are mutually antagonistic chromatin marks.
2008,
Pubmed