Click here to close
Hello! We notice that you are using Internet Explorer, which is not supported by Xenbase and may cause the site to display incorrectly.
We suggest using a current version of Chrome,
FireFox, or Safari.
???displayArticle.abstract???
The definitive retinal progenitors of the eye field are specified by transcription factors that both promote a retinal fate and control cell movements that are critical for eye field formation. However, the molecular signaling pathways that regulate these movements are largely undefined. We demonstrate that both the FGF and ephrin pathways impact eye field formation. Activating the FGF pathway before gastrulation represses cellular movements in the presumptive anterior neural plate and prevents cells from expressing a retinal fate, independent of mesoderm induction or anterior-posterior patterning. Inhibiting the FGF pathway promotes cell dispersal and significantly increases eye field contribution. ephrinB1 reverse signaling is required to promote cellular movements into the eye field, and can rescue the FGF receptor-induced repression of retinal fate. These results indicate that FGF modulation of ephrin signaling regulates the positioning of retinal progenitor cells within the definitive eye field.
Figure 4. ephrinB1 Rescues the cFGFR Retinal Phenotype(A) Anterior views at stage 16 show control expression domains of pax6, ephrinB1, and fgfr2. Asterisks indicate the anterior tip of the neural groove, allowing an anatomical comparison of the domains.(B) Blastomeres that contribute large numbers (D1.1.1, top) or very small numbers (V1.2.1, bottom) of cells to the retina were injected with β-gal mRNA, and the location of anterior descendants (red) compared to the expression domains of pax6, ephrinB1, and fgfr2 (blue patches, arrows). Top, frontal views; bottom, pax6 is frontal; ephrinB1 and fgfr2 are side views.(C) Animal poles at stage 12 showing D1.1.1 clone (red) coexpressing cFGFR2 and ephrinB1.(D) Anterior view at stage 16 showing D1.1.1 clone (red) coexpressing cFGFR2 and ephrinB1.(E) Coexpression of ephrinB1 rescues the cFGFR2 repression of D1.1.1 contribution to the retina in a dose-dependent manner. ephrinB1-60AA does not rescue.(F) Coexpression of ephrinB1 with cFGFR2 allows D1.1.1 progeny (green) to populate the retina.
Figure 2. Activation of FGFR2 Signaling Increases the Size of the Neural Tube and Changes Retinal Fates to Ventral Neural Fates(A and B) Neural tube is thicker on the cFGFR2-injected side (*). os, expanded optic stalk.(C) White lines indicate extent of sox3 expression on control (right) and cFGFR2-injected (*) sides of neural plate.(D) D1.1.1 clone (green) in stage 14 forebrain region of control. Arrow denotes midline.(E) D1.1.1 clone (green) in the same region of cFGFR2-injected embryo.(F) Expanded neural tube on cFGFR2-injected side (*). Brown stain indicates HNK-1 expression.(G) Expression of cFGFR2 in D1.1.1 clone (red) expands pax2 expression on the injected side (*) of neural plate.(H) Expression of cFGFR2 in D1.1.1 expands forebrainpax2 expression (white bracket) on the injected side (inj) of tail bud embryos. un, uninjected.(I) Number of dopamine cells in the hypothalamus of cFGFR2-injected embryos. *, p < 0.001.(J) The lengths of dorsal (black line) and ventral (Nkx2.4+; white line) forebrain domains in cFGFR2-injected and wild-type (wt) embryos.
Figure 3. Gastrulation Movements Are Altered in Clones with Enhanced or Repressed FGF Signaling(A) Animal pole at stage 12 showing control D1.1.1 clone (red).(B) Stage 12 embryos expressing cFGFR2 in D1.1.1 clone (red).(C) Stage 12 embryo expressing XFD in D1.1.1 clone (red).(D) Anterior view at stage 14 showing control D1.1.1 clone (red).(E) Stage 14 embryos expressing cFGFR2 in D1.1.1 clone (red).(F) Control stage 15 embryo showing control D1.2.1 clone (bright blue) at lateral edge of eye field (rx1 expression).(G) Embryos expressing XFD in D1.2.1 clones that extensively populate the eye field.(H) Percentage of embryos with D1.1.1 progeny in retina after coexpression of cFGFR2 and anterior neural plate transcription factors. *, p < 0.05.
Figure 5. ephrinB1 Causes Epidermal Progenitors to Move into the Eye Field and Populate the Retina(A) Percentage of embryos in which progeny from ventral blastomeres populated the retina. GFP indicates control embryos.(B) Expression of ephrinB1(Y305, Y310) in V1.2.1 progeny (green) in retina.(C) Progeny of V1.1.2 (green) do not normally populate the retina.(D) Expression of ephrinB1(Y305, Y310) in V1.1.2 progeny (green) in retina.(E) Expression of XFD in V1.1.1 progeny (green) in retina.(F) Stage 12 embryos showing control V1.1.1 lineage (red). Asterisk indicates the animal pole. Dorsal is to the top.(G) Stage 12 embryos expressing ephrinB1(Y305, Y310) in the V1.1.1 lineage.(H) Stage 12 embryos expressing ephrinB1(0AA) in the V1.1.1 lineage.(I) Stage 12 embryos expressing XFD in the V1.1.1 lineage.(J) Anterior view of stage 15 control V1.1.1 lineage (bright blue) ventral to eye field (rx1).(K) Stage 15 embryos showing XFD-expressing V1.1.1 cells (bright blue) within eye field.
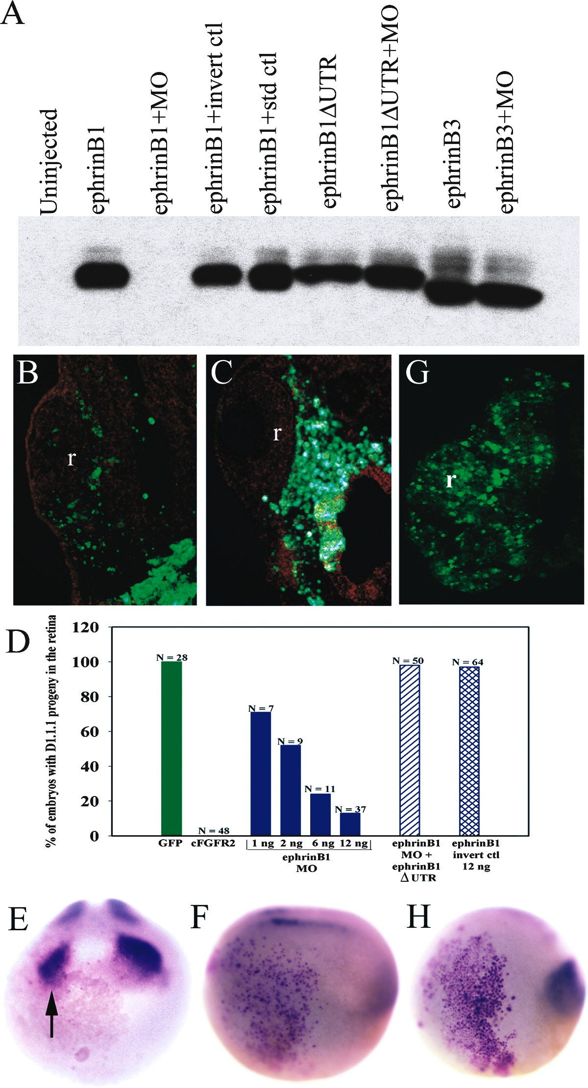
Figure 6. ephrinB1 Is Necessary for Retinal Progenitors to Move into the Eye Field(A) Embryos were injected with ephrinB1 mRNA alone, or plus an ephrinB1 morpholino (MO), inverted ephrinB1-MO (invert ctl), or standard control MO (std ctl), and analyzed by Western blot. The ephrinB1-MO does not block the translation of a 5Ⲡtruncated ephrinB1 (ephrinB1δUTR) or of ephrinB3, which is recognized by the same antibody.(B and C) ephrinB1-MO injected into D1.1.1 (green) represses population of retina.(D) Percentage of embryos with D1.1.1 clones in retina. ephrinB1-MO caused a dose-dependent reduction (p < 0.05 at all doses).(E) ephrinB1-MO injection into D1.1.1 represses pax6 expression (arrow).(F) Ectopic expression of pax6 (red) does not induce ectopic ephrinB1 (blue).(G) Expression of pax6 in an ephrinB1-MO-injected embryo restores D1.1.1 clone (green) to retina.(H) Ectopic expression of ephrinB1 (red) does not induce ectopic pax6 expression (blue).
Figure S1. (A) cFGFR2 expression in the D1.1.1 lineage caused ectopic notochord (n) formation on the injected side (*).(B) cFGFR2 expression in the D1.1.1 lineage (red) did not alter chordin expression (purple) on the injected side (*). Anterior view.(C) cFGFR2 expression in the D1.1.1 lineage (red) did not alter Xbra expression (purple) on the injected side (*). Posterior view.(D) Xbra is weakly expressed in animal cap explants injected with noggin mRNA (arrow; middle panel), and the frequency of expression is only slightly elevated upon coexpression of cFGFR2 (arrows, bottom panel).(E) Xbra expression in animal cap explants is weakly induced after noggin mRNA injection, and this level is only slightly increased upon coexpression of cFGFR2. Coexpression of ephrinB1 also did not alter Xbra expression levels.(F and G) Anterior views of stage 16/17 embryos expressing cFGFR2 in the D1.1.1 lineage (red) and assayed for either otx2 (F) or en2 (G) expression (purple). Neither is altered on the injected side (*).(H) Dorsal view of a stage 26 embryo expressing cFGFR2 in the D1.1.1 lineage (red). en2 expression (purple) is not altered on the injected side (*).(I and J) Dorsal views of stage 16/17 embryos expressing cFGFR2 in the D1.1.1 lineage (red). Neither Krox20 (I) nor hoxB9 (J) expression (purple) is altered on the injected side (*).
Figure S2. (A) Animal cap explants injected with noggin mRNA expressed rx1, pax6, and ephrinB1. Coexpression of cFGFR2 did not repress this expression, nor did added expression of ephrinB1 alter it. WE, whole embryo sample at stages 14 or 15/16. EF1a served as a loading control. T, without reverse transcription step. ctrl, uninjected animal cap explants.(B) Animal cap explants injected with noggin mRNA expressed rx1 and ephrinB1, and coexpression of cFGFR2 did not repress this expression. Ctrl, uninjected animal cap explants.(C) Injection of ephrinB1-MO into blastomere D1.1.1 repressed rx1 expression (blue) on side of injection (arrow).(D) Ectopic expression of rx1 (red) either in neural plate (left; frontal view) or in lateralepidermis (right; side view) did not induce ectopic ephrinB1 expression (blue).(E) Ectopic expression of ephrinB1 (red) either in neural plate (left; frontal view) or in lateralepidermis (right; side view) did not induce ectopic or alter the endogenous rx1 expression domain (blue).
Figure 1. Activation of FGFR2 Signaling Prevents Cells from Adopting Retinal Fates
(A) Nomenclature of animal 32-cell blastomeres (Jacobson and Hirose, 1981). Dorsal is to the top.
(B) GFP-labeled D1.1.1 descendants in retina of control embryo. L, lens; di, diencephalon.
(C) Wild-type FGFR2-expressing D1.1.1 cells in retina.
(D) cFGFR2-expressing D1.1.1 cells are not in retina.
(E) Retinal volumes after expression of gfp or test mRNAs. Asterisk indicates significant difference (p ô° 0.05) from controls. (F) Anterior view showing ô°-gal-injected D1.1.1 clone (red) in eye field (rx1, blue).
(G) In cFGFR2-injected embryo, rx1 expression (blue) is missing on the injected side (arrow). (H) In XFD-injected embryo, rx1 expression (pink) is larger on the injected side (arrow).