XB-ART-41154
Neuron
2010 Feb 11;653:341-57. doi: 10.1016/j.neuron.2010.01.017.
Show Gene links
Show Anatomy links
E3 ligase Nedd4 promotes axon branching by downregulating PTEN.
???displayArticle.abstract???
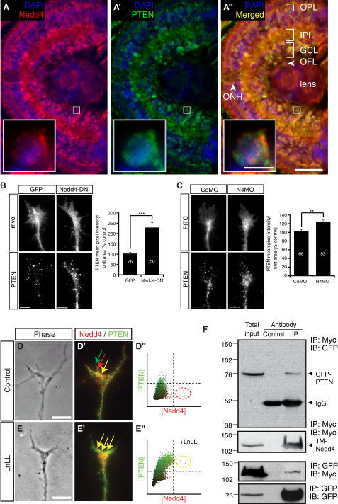
Regulated protein degradation via the ubiquitin-proteasome system (UPS) plays a central role in building synaptic connections, yet little is known about either which specific UPS components are involved or UPS targets in neurons. We report that inhibiting the UPS in developing Xenopus retinal ganglion cells (RGCs) with a dominant-negative ubiquitin mutant decreases terminal branching in the tectum but does not affect long-range navigation to the tectum. We identify Nedd4 as a prominently expressed E3 ligase in RGC axon growth cones and show that disrupting its function severely inhibits terminal branching. We further demonstrate that PTEN, a negative regulator of the PI3K pathway, is a key downstream target of Nedd4: not only does Nedd4 regulate PTEN levels in RGC growth cones, but also, the decrease of PTEN rescues the branching defect caused by Nedd4 inhibition. Together our data suggest that Nedd4-regulated PTEN is a key regulator of terminal arborization in vivo.
???displayArticle.pubmedLink??? 20159448
???displayArticle.pmcLink??? PMC2862300
???displayArticle.link??? Neuron
???displayArticle.grants??? [+]
Species referenced: Xenopus
Genes referenced: myc nedd4 ntn1 pik3ca pten ugcg zic1
???displayArticle.morpholinos??? nedd4l MO1 pten MO1
???attribute.lit??? ???displayArticles.show???
References [+] :
Ahn,
The tumour suppressor PTEN mediates a negative regulation of the E3 ubiquitin-protein ligase Nedd4.
2008, Pubmed
Ahn, The tumour suppressor PTEN mediates a negative regulation of the E3 ubiquitin-protein ligase Nedd4. 2008, Pubmed
Alsina, Visualizing synapse formation in arborizing optic axons in vivo: dynamics and modulation by BDNF. 2001, Pubmed , Xenbase
Arévalo, Cell survival through Trk neurotrophin receptors is differentially regulated by ubiquitination. 2006, Pubmed
Bloom, The requirement for Phr1 in CNS axon tract formation reveals the corticostriatal boundary as a choice point for cortical axons. 2007, Pubmed
Brose, Slit proteins: key regulators of axon guidance, axonal branching, and cell migration. 2000, Pubmed
Campbell, Apoptotic pathway and MAPKs differentially regulate chemotropic responses of retinal growth cones. 2003, Pubmed , Xenbase
Campbell, Chemotropic responses of retinal growth cones mediated by rapid local protein synthesis and degradation. 2001, Pubmed , Xenbase
Campbell, Slit1a inhibits retinal ganglion cell arborization and synaptogenesis via Robo2-dependent and -independent pathways. 2007, Pubmed
Campbell, Semaphorin 3A elicits stage-dependent collapse, turning, and branching in Xenopus retinal growth cones. 2001, Pubmed , Xenbase
Cohen-Cory, BDNF in the development of the visual system of Xenopus. 1994, Pubmed , Xenbase
Cohen-Cory, Effects of brain-derived neurotrophic factor on optic axon branching and remodelling in vivo. 1995, Pubmed , Xenbase
Colón-Ramos, Glia promote local synaptogenesis through UNC-6 (netrin) signaling in C. elegans. 2007, Pubmed
Cosker, Phosphoinositide 3-kinase signalling events controlling axonal morphogenesis. 2007, Pubmed
Crowder, Glycogen synthase kinase-3 beta activity is critical for neuronal death caused by inhibiting phosphatidylinositol 3-kinase or Akt but not for death caused by nerve growth factor withdrawal. 2000, Pubmed
Das, In vivo time-lapse imaging of cell divisions during neurogenesis in the developing zebrafish retina. 2003, Pubmed
de la Torre, Turning of retinal growth cones in a netrin-1 gradient mediated by the netrin receptor DCC. 1997, Pubmed , Xenbase
Dent, Netrin-1 and semaphorin 3A promote or inhibit cortical axon branching, respectively, by reorganization of the cytoskeleton. 2004, Pubmed
DiAntonio, Ubiquitination-dependent mechanisms regulate synaptic growth and function. 2001, Pubmed
DiAntonio, Nedd4 branches out. 2010, Pubmed
Dingwell, The multiple decisions made by growth cones of RGCs as they navigate from the retina to the tectum in Xenopus embryos. 2000, Pubmed , Xenbase
Dunn, Multiple roles for Rsp5p-dependent ubiquitination at the internalization step of endocytosis. 2001, Pubmed
Falk, Electroporation of cDNA/Morpholinos to targeted areas of embryonic CNS in Xenopus. 2007, Pubmed , Xenbase
Finley, Inhibition of proteolysis and cell cycle progression in a multiubiquitination-deficient yeast mutant. 1994, Pubmed
Fotia, The ubiquitin-protein ligases Nedd4 and Nedd4-2 show similar ubiquitin-conjugating enzyme specificities. 2006, Pubmed
Fouladkou, The ubiquitin ligase Nedd4-1 is dispensable for the regulation of PTEN stability and localization. 2008, Pubmed
Gitai, The netrin receptor UNC-40/DCC stimulates axon attraction and outgrowth through enabled and, in parallel, Rac and UNC-115/AbLIM. 2003, Pubmed
Glickman, The proteasome and the delicate balance between destruction and rescue. 2004, Pubmed
Guan, Signalling mechanisms mediating neuronal responses to guidance cues. 2003, Pubmed
Guertin, Defining the role of mTOR in cancer. 2007, Pubmed
Harvey, Caspase-mediated cleavage of the ubiquitin-protein ligase Nedd4 during apoptosis. 1998, Pubmed
Hay, The Akt-mTOR tango and its relevance to cancer. 2005, Pubmed
Holt, Lipofection of cDNAs in the embryonic vertebrate central nervous system. 1990, Pubmed , Xenbase
Ing, Regulation of Commissureless by the ubiquitin ligase DNedd4 is required for neuromuscular synaptogenesis in Drosophila melanogaster. 2007, Pubmed
Jaworski, Control of dendritic arborization by the phosphoinositide-3'-kinase-Akt-mammalian target of rapamycin pathway. 2005, Pubmed
Kim, PTEN modulates GDNF/RET mediated chemotaxis and branching morphogenesis in the developing kidney. 2007, Pubmed
Konishi, Cdh1-APC controls axonal growth and patterning in the mammalian brain. 2004, Pubmed
Kumar, Identification of a set of genes with developmentally down-regulated expression in the mouse brain. 1992, Pubmed
Kumar, cDNA cloning, expression analysis, and mapping of the mouse Nedd4 gene. 1997, Pubmed
Kwon, Pten regulates neuronal arborization and social interaction in mice. 2006, Pubmed
Lee, The HECT domain of the ubiquitin ligase Rsp5 contributes to substrate recognition. 2009, Pubmed
Leung, Asymmetrical beta-actin mRNA translation in growth cones mediates attractive turning to netrin-1. 2006, Pubmed , Xenbase
Lewcock, The ubiquitin ligase Phr1 regulates axon outgrowth through modulation of microtubule dynamics. 2007, Pubmed
Liu, Abnormal development of the neuromuscular junction in Nedd4-deficient mice. 2009, Pubmed
Maehama, The tumor suppressor, PTEN/MMAC1, dephosphorylates the lipid second messenger, phosphatidylinositol 3,4,5-trisphosphate. 1998, Pubmed
Manitt, Netrin participates in the development of retinotectal synaptic connectivity by modulating axon arborization and synapse formation in the developing brain. 2009, Pubmed , Xenbase
Marler, A TrkB/EphrinA interaction controls retinal axon branching and synaptogenesis. 2008, Pubmed
Marshak, Cell-autonomous TrkB signaling in presynaptic retinal ganglion cells mediates axon arbor growth and synapse maturation during the establishment of retinotectal synaptic connectivity. 2007, Pubmed , Xenbase
Meyer, Evidence from in vivo imaging that synaptogenesis guides the growth and branching of axonal arbors by two distinct mechanisms. 2006, Pubmed
Moody, Cell lineage analysis in Xenopus embryos. 2000, Pubmed , Xenbase
Myat, Drosophila Nedd4, a ubiquitin ligase, is recruited by Commissureless to control cell surface levels of the roundabout receptor. 2002, Pubmed
Narimatsu, Regulation of planar cell polarity by Smurf ubiquitin ligases. 2009, Pubmed
Park, Promoting axon regeneration in the adult CNS by modulation of the PTEN/mTOR pathway. 2008, Pubmed
Patrick, Ubiquitin-mediated proteasome activity is required for agonist-induced endocytosis of GluRs. 2003, Pubmed
Piper, Signaling mechanisms underlying Slit2-induced collapse of Xenopus retinal growth cones. 2006, Pubmed , Xenbase
Piper, Endocytosis-dependent desensitization and protein synthesis-dependent resensitization in retinal growth cone adaptation. 2005, Pubmed , Xenbase
Plant, The C2 domain of the ubiquitin protein ligase Nedd4 mediates Ca2+-dependent plasma membrane localization. 1997, Pubmed
Poggi, Influences on neural lineage and mode of division in the zebrafish retina in vivo. 2005, Pubmed
Roskies, Control of topographic retinal axon branching by inhibitory membrane-bound molecules. 1994, Pubmed
Ruthazer, Stabilization of axon branch dynamics by synaptic maturation. 2006, Pubmed , Xenbase
Schaefer, rpm-1, a conserved neuronal gene that regulates targeting and synaptogenesis in C. elegans. 2000, Pubmed
Schmitz, Axon guidance genes identified in a large-scale RNAi screen using the RNAi-hypersensitive Caenorhabditis elegans strain nre-1(hd20) lin-15b(hd126). 2007, Pubmed
Shewan, Age-related changes underlie switch in netrin-1 responsiveness as growth cones advance along visual pathway. 2002, Pubmed , Xenbase
Sieburth, Systematic analysis of genes required for synapse structure and function. 2005, Pubmed
Smear, Vesicular glutamate transport at a central synapse limits the acuity of visual perception in zebrafish. 2007, Pubmed
Thomas, Mutations altering synaptic connectivity between identified neurons in Drosophila. 1984, Pubmed
Ueno, PTEN is required for the normal progression of gastrulation by repressing cell proliferation after MBT in Xenopus embryos. 2006, Pubmed , Xenbase
van Roessel, Independent regulation of synaptic size and activity by the anaphase-promoting complex. 2004, Pubmed
Vignali, HNF1(beta) is required for mesoderm induction in the Xenopus embryo. 2000, Pubmed , Xenbase
Walz, Essential role of heparan sulfates in axon navigation and targeting in the developing visual system. 1997, Pubmed , Xenbase
Wan, Highwire regulates synaptic growth in Drosophila. 2000, Pubmed
Wang, Biochemical purification of a mammalian slit protein as a positive regulator of sensory axon elongation and branching. 1999, Pubmed
Wang, Crucial role of the C-terminus of PTEN in antagonizing NEDD4-1-mediated PTEN ubiquitination and degradation. 2008, Pubmed
Wang, NEDD4-1 is a proto-oncogenic ubiquitin ligase for PTEN. 2007, Pubmed
Wang, Requirement of TRPC channels in netrin-1-induced chemotropic turning of nerve growth cones. 2005, Pubmed , Xenbase
Yao, An essential role for beta-actin mRNA localization and translation in Ca2+-dependent growth cone guidance. 2006, Pubmed , Xenbase
Yi, Emerging roles for ubiquitin and protein degradation in neuronal function. 2007, Pubmed
Yim, Rak functions as a tumor suppressor by regulating PTEN protein stability and function. 2009, Pubmed
Zhen, Regulation of presynaptic terminal organization by C. elegans RPM-1, a putative guanine nucleotide exchanger with a RING-H2 finger domain. 2000, Pubmed
