|
FIGURE 1. dP2X receptors are inhibited by Na+. Two-electrode voltage clamp recordings at a holding membrane potential of −70 mV were made from Xenopus oocytes expressing dP2X receptors. A, comparison of peak current amplitudes recorded in response to 3 mm ATP in extracellular recording solutions consisting either of ND96 (Na+ based) or ND98K+ (K+ based) with both solutions at pH 6.2. Note inhibition of currents by Na+ particularly for dP2XB and dP2XE channels. “Trace select” denotes ND96 extracellular recording solution made with ultrapure NaCl (Fluka 38979) for dP2XB. *, significant difference, p < 0.05, compared with respective ND98K+ current (n = 7). B, direct comparison of current amplitudes in ND96 and ND98K+ extracellular recording solutions (both pH 6.2) in the same dP2XB-expressing oocyte. Application of ATP (3 mm indicated by the bar) in ND96 was followed 5 min later by ATP application in ND98K+. C, mean current amplitudes in dP2XB-expressing oocytes after substitution of Na+ in ND96 with NH4+. ND76 denotes ND96 with 20 mm NH4Cl substituting for 20 mm NaCl. ND0 denotes solution with zero Na+ and 96 mm NH4Cl (n = 7). |
|
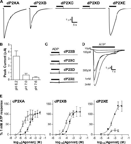
FIGURE 2. ATP-evoked currents in dP2X receptors. Two-electrode voltage clamp recordings from Xenopus oocytes expressing dP2X receptors. Agonist applications are indicated by bars. A, example membrane currents in dP2X-expressing oocytes recorded in response to 3 mm ATP. Extracellular recording solution was ND98K+. ATP resulted in inward currents that decayed during the continued presence of agonist in dP2XA, dP2XB, and dP2XE receptors. No currents were detected for dP2XC- and dP2XD-expressing oocytes. B, effect of pH on dP2XB currents recorded in ND98K+ (n = 5). C, dP2XB, -C, -D, and -E receptors are unresponsive to ADP (tested at 3 mm). D, example concentration-dependent currents for ATP in a dP2XE-expressing oocyte (application were 5 min apart). E, concentration response curves for ATP (black circles) and β,γ-imido-ATP (white triangles) in dP2XA-, dP2XB-, and dP2XE-expressing oocytes. Mean currents (±S.E.) were normalized to the response given by 1 mm ATP (n = 7 oocytes for dP2XE and 10–15 oocytes per data point for dP2XA and dP2XB). |
|
FIGURE 3. dP2XB and dP2XE receptors are not inhibited by copper, suramin, or PPADS. Peak current responses for each receptor were normalized to the mean of the control response to 3 mm ATP with no inhibitor present (n = 6–10 oocytes for each data point). CuCl2 (100 nm), suramin (100 μm), or PPADS (100 μm) were present in both the bath solution (5-min incubation prior to agonist application) and the 3 mm ATP solution. Unlike dP2XA (5) (**, p < 0.01), dP2XB and dP2XE are not inhibited by nanomolar concentrations of copper, and neither receptor is sensitive to the common P2 receptor antagonists PPADS and suramin. |
|
FIGURE 4. dP2XA and dP2XB are permeable to chloride ions. Reversal potentials were determined in external solutions with differing [Cl−] by substitution of KCl with potassium gluconate so as to keep [K+] constant while lowering [Cl−]. A, examples of current traces for dP2XB in 98 mm KCl. The reversal potential was taken as the mean value of the two crossover points (arrows) between the current in the absence of ATP and the current in the presence of ATP (3 mm). The voltage ramp protocol is indicated above the current trace. B, plot of reversal potential against [Cl−]. Note the reversal potential for dP2XE is not affected by changes in [Cl−], whereas with dP2XA and dP2XB reversal potential becomes more positive with decreasing [Cl−]. Values are plotted as mean ± S.E., n > 6 from at least two independent experiments for each data point. Theoretical reversal potentials (dotted lines) for the experimental chloride concentrations were estimated using the Goldman-Hodgkin-Katz equation (see “Experimental Procedures”) using relative (PK+/PNa+) values of 1.10 and 0.98 (as calculated in Table 4) for dP2XA and dP2XB, respectively. |
|
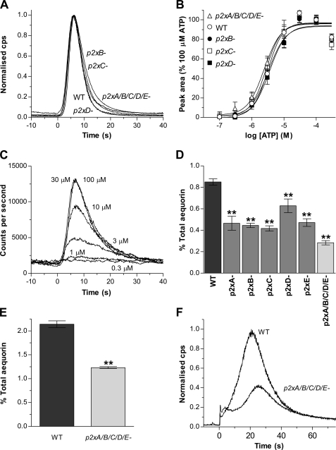
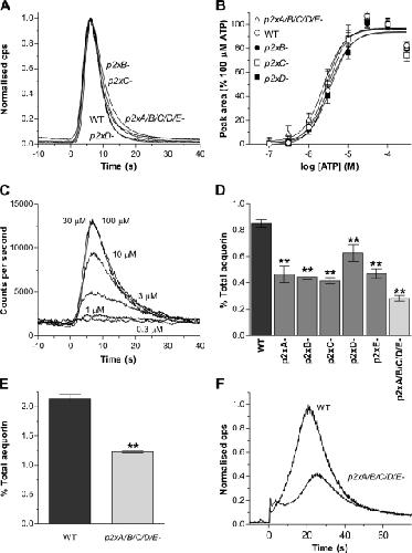
FIGURE 5. The response to extracellular purine nucleotides persist in p2x null strains. A, representative aequorin responses to ATP (30 μm) in p2xB, p2xC, and p2xD single and p2xA/B/C/D/E quintuple null strains compared with wild type (WT). Cells were incubated with the cofactor benzyl-coelenterazine in HL-5 media (1 × 107 cells/ml) to reconstitute functional aequorin and then transferred to MES development buffer (10 mm MES, 10 mm KCl, 0.25 mm CaCl2 pH 6.8) (5 × 106 cells/ml), and responses to ATP were monitored using a luminometer. The kinetics of the response to ATP is unaffected by p2x gene deletion. Traces are normalized to the maximal response for each individual strain to provide a direct comparison of time course. Time 0 corresponds to the application of agonist. B, ATP concentration response curves for WT and p2x null strains. Data are normalized to 100 μm ATP for each strain (mean ± S.E., n ≥ 5 for each data point from at least two independent experiments). C, representative concentration-dependent ATP responses in p2xA/B/C/D/E quintuple null cells. D, response magnitudes to ATP (30 μm) expressed as percent total aequorin consumption for wild-type (WT) and p2x null strains. Data are presented as means ± S.E. from 18 independent experiments for wild-type and six independent experiments with two independent clones for p2x null strains (n ≥ 30). E, the magnitude of the response to calmidazolium (2.5 μm) is reduced in p2xA/B/C/D/E quintuple null cells compared with wild type (WT). Data are presented as mean percent total aequorin consumption from four independent experiments with two independent clones assayed for p2xA/B/C/D/E null cells (n ≥ 20). F, representative aequorin responses to calmidazolium (2.5 μm) in wild-type and p2xA/B/C/D/E null cells. **, significant difference (p < 0.01) compared with wild type. |
|
FIGURE 6. Intracellular localization of dP2XB–E receptors. Ax2 Dictyostelium co-transformed with RFP-tagged dP2XB–E receptors and eGFP-tagged vatM (14) were visualized by confocal microscopy. RFP-tagged dP2XB–E receptors localized to membranes of an intracellular organelle (Column A) with no detectable expression on the plasma membrane. eGFP-tagged vatM, which corresponds to the 100-kDa subunit of the contractile vacuole vH+ATPase (14) localized to the same intracellular membranes as RFP-tagged dP2X receptors (Columns B and C), showing that dP2X receptors are enriched on the membranes of the contractile vacuole. Scale bars, 5 μm. |
|
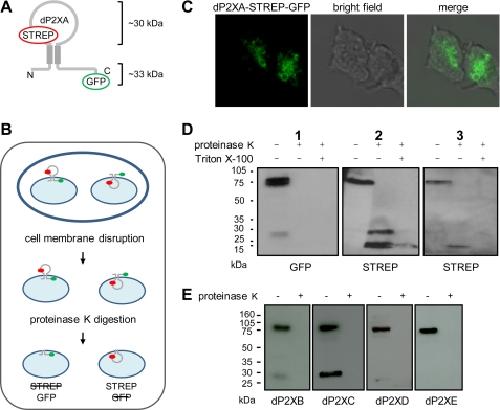
FIGURE 7. Orientation of dP2X proteins in contractile vacuole membranes. A, schematic of the dual-tagged dP2XA construct. Predicted sizes of fragments protected from proteinase K digestion are ∼30 kDa for the inter-transmembrane loop region and ∼33 kDa for the GFP-tagged C-terminal domain. B, overview of the protease protection assay. Cells were disrupted by passage through a 5-μm pore membrane so as to keep intracellular organelles intact prior to exposure to proteinase K (100 μg/ml). The inability of this enzyme to cross the membrane of intact organelles allows a distinction to be made between protein elements that reside in the cytosol (exposed proteinase K) and those that reside within the vacuole lumen (protected from proteinase K). The left side of the diagram depicts the scenario if the orientation was such that the inter-transmembrane domain is exposed to the cytosol (the STREP tag would be digested while the GFP tag would remain intact). The right side depicts the converse where the inter-transmembrane domain resides inside the vacuole lumen resulting in digestion of the GFP tag while STREP remains intact. C, representative confocal image of the dual-tagged dP2XA protein in vegetative cells confirming that contractile vacuole localization has not been disrupted by insertion of epitope tags. Scale bar is 5 μm. D, Western blot analysis of dual-tagged dP2XA incubated in the presence and absence of proteinase K. Both GFP and STREP epitopes are detectable in the full-length undigested receptor. However, after proteinase K digestion only the STREP epitope remains intact. A short pre-treatment with 1% Triton X-100, to disrupt vacuole membranes, permitted proteinase K access to the lumen and digestion of the STREP tag. An additional band containing the STREP epitope smaller than the expected ∼30 kDa was also detected (gels 2 and 3). This band was often the most prominent of the two digestion products observed and in samples where a higher proteinase K:protein ratio was used represented the only band detected (gel 3). E, loss of the GFP epitope following proteinase K digestion of intact vacuoles containing dP2XB–eGFP confirms an equivalent orientation for all five receptors. In some undigested samples the GFP antibody also detected a lower molecular weight protein of unknown origin (prominent in dP2XC example gel and also visible in dP2XB gel and gel 1). |
|
FIGURE 8. dP2X receptors are not essential for osmoregulation. A, differential interference contrast images of wild-type (top panel) and quintuple p2x null (bottom panel) cells in HL5 media and distilled water at 10 and 60 min. Both wild-type and mutant cells swell within the first 10 min and recover after 60 min. B, in the presence of 10 μm copper both wild-type and quintuple p2x null cells remain swollen after 60 min. Scale bar, 20 μm. C, time course of cell swelling and recovery in wild type (black circles) and quintuple p2x null (white circles) cells in distilled water. p2x null cells remain swollen slightly longer than wild type but are still able to recover. Data are presented as means of four independent experiments for wild type and six independent experiments with two independent clones (three experiments for each clone) for p2x null cells (n = 80–240 cells for each data point). |