XB-ART-41091
Cell
2010 Feb 05;1403:349-59. doi: 10.1016/j.cell.2009.12.049.
Show Gene links
Show Anatomy links
Treslin collaborates with TopBP1 in triggering the initiation of DNA replication.
???displayArticle.abstract???
TopBP1 has important roles in both DNA replication and checkpoint regulation in vertebrates. We have identified a protein called Treslin that associates with TopBP1 in Xenopus egg extracts. Depletion of Treslin from egg extracts strongly inhibits chromosomal DNA replication. Binding of Treslin to chromatin in egg extracts occurs independently of TopBP1. However, loading of the initiator protein Cdc45 onto chromatin cannot take place in the absence of Treslin. Prior to the initiation of DNA replication, Treslin associates with TopBP1 in a Cdk2-dependent manner. Ablation of Treslin from human cells also strongly inhibits DNA replication. Taken together, these results indicate that Treslin and TopBP1 collaborate in the Cdk2-mediated loading of Cdc45 onto replication origins. Thus, Treslin regulates a pivotal step in the initiation of DNA replication in vertebrates.
???displayArticle.pubmedLink??? 20116089
???displayArticle.pmcLink??? PMC2857569
???displayArticle.link??? Cell
???displayArticle.grants??? [+]
GM043974 NIGMS NIH HHS , GM070891 NIGMS NIH HHS , R01 GM070891-05 NIGMS NIH HHS , R37 GM043974-18 NIGMS NIH HHS , R01 GM070891 NIGMS NIH HHS , R37 GM043974 NIGMS NIH HHS , R01 GM043974 NIGMS NIH HHS
Species referenced: Xenopus
Genes referenced: atr cdc45 cdk2 chek1 gmnn h2ax h2axl kit orc2 ticrr topbp1 znrd2
???displayArticle.antibodies??? Ticrr Ab1
???attribute.lit??? ???displayArticles.show???
|
|
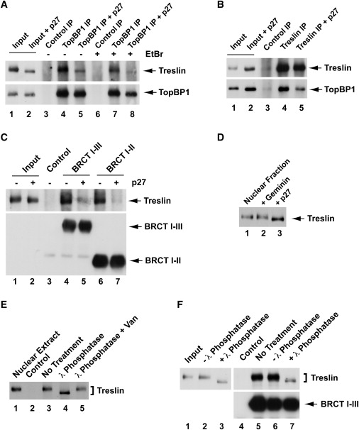
Figure 1. Identification of Treslin as a TopBP1-Interacting Protein in Xenopus Egg Extracts (A) Nuclear lysates were incubated without (lane 1) or with HF-TopBP1(I-VI) (lane 2) in the presence of anti-FLAG antibody beads. Beads were retrieved and processed for silver staining. (B) Interphase egg extract (lane 1) and recombinant Xenopus Treslin from insect cells (lane 2) were immunoblotted with anti-Xenopus Treslin antibodies. Lanes are aligned from the same gel. (C) Nuclear lysates from egg extracts lacking (lanes 2, 4, and 6) or containing aphidicolin (APH) (lanes 3, 5, and 7) were incubated with anti-FLAG beads containing no recombinant protein (lanes 4 and 5) or full-length HF-TopBP1 (lanes 6 and 7). Beads were reisolated and immunoblotted for Treslin and TopBP1. Lane 1 shows an aliquot of initial egg extract. (D) M phase extracts (M) from unactivated eggs were left unactivated (lanes 1, 8, and 15) or activated with calcium (lanes 2â7, 9â14, 16, and 17). Extracts were incubated with (lanes 1â14) or without sperm nuclei (lanes 15â17). Chromatin fractions from activated extracts were isolated at the indicated times. Chromatin from M phase extracts was incubated for 30 min (lanes 8 and 15). Mock chromatin fractions were isolated from extracts lacking sperm nuclei (lanes 15â17) at the indicated times. Samples were immunoblotted for the indicated proteins. (E) Egg extracts were incubated in the presence (lanes 1â4 and 6â9) or absence of sperm nuclei (lane 5) with no inhibitor (lanes 1, 5, and 6), geminin (lanes 2 and 7), p27 (lanes 3 and 8), or both geminin and p27 (lanes 4 and 9). Soluble nuclear fractions (lanes 1â4) and chromatin fractions (lanes 5â9) were immunoblotted for the indicated proteins. See also Table S1. |
|
|
Figure 2. Treslin Interacts with a Region of TopBP1 that Is Essential for DNA Replication (A) Regions of TopBP1 necessary for DNA replication. Egg extracts (lane 1) were mock depleted with control antibodies (lane 2) or immunodepleted with anti-TopBP1 antibodies (lanes 3â10). TopBP1-depleted extracts were supplemented with no recombinant protein (lane 3), full-length (WT) HF-TopBP1 (lane 4), or deletion mutants of TopBP1 lacking the indicated BRCT domains or the ATR-activating domain (AAD) (lanes 5â10). DNA replication was determined by incorporation of 32P into chromosomal DNA after 120 min. Labeling of both the upper and lower bands was quantitated. (B) Egg extracts (lane 1) were subjected to mock depletion (lane 2) or immunodepletion of TopBP1 (lanes 3â8). TopBP1-depleted extracts were supplemented with no recombinant protein (lane 3), full-length HF-TopBP1 (lane 4), or fragments containing BRCT domains I-II (lane 5), III (lane 6), or I-III (lane 8). For lane 7, two fragments containing domains I-II or III were added together. (C) Quantitation of the data from (A) and (B). Results were compiled from seven independent experiments. Values are from at least two independent experiments (mean ± standard deviation). Replication in mock-depleted extracts is denoted as 100%. (D) Nuclear lysates from egg extracts containing no tagged protein (lane 1) or the indicated versions of HF-TopBP1 (lanes 2â6) were immunoprecipitated with anti-FLAG beads. Samples were processed for immunoblotting with anti-Treslin (top) and anti-FLAG antibodies (bottom). (E) Nuclear lysates (lane 1) from egg extracts containing no tagged protein (lane 2) or the indicated fragments of TopBP1 (lanes 3â5) were incubated with anti-FLAG beads. Beads were retrieved and immunoblotted with anti-Treslin (top) and anti-FLAG antibodies (bottom). Asterisk denotes cross-reacting IgG heavy chain. See also Figure S1. |
|
|
Figure 3. Treslin Is Required for Chromosomal DNA Replication in Xenopus Egg Extracts (A) Egg extracts (lane 1) were mock depleted with control antibodies (lane 2) or immunodepleted with anti-Treslin antibodies (lane 3) and immunoblotted for Treslin. (B) Mock-depleted (lanes 1â6) and Treslin-depleted (lanes 7â12) extracts were assayed for chromosomal DNA replication at the indicated times. (C) Compilation of results (mean ± standard deviation) from four independent experiments on the extent of replication in mock-depleted (left) and Treslin-depleted (right) extracts at the indicated times. Replication at 120 min in mock-depleted extracts is denoted as 100%. (D) Mock-depleted extracts (lanes 1, 5, and 6), Treslin-depleted extracts (lanes 2 and 7), TopBP1-depleted extracts (lanes 3 and 8), and TopBP1-depleted extracts supplemented with HF-TopBP1(I-III) (lanes 4 and 9) were incubated for 90 min in the absence (lane 5) or presence (lanes 6â9) of sperm nuclei. Extracts (lanes 1â4) and chromatin fractions (lanes 5â9) were immunoblotted for the indicated proteins. (E) Chromatin fractions from mock-depleted (lane 1), Treslin-depleted (lane 2), and TopBP1-depleted (lane 3) extracts were immunoblotted for the indicated proteins. See also Figure S2. |
|
|
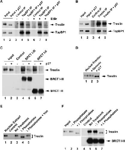
Figure 4. Association of Treslin with TopBP1 Depends Upon Cdk2 (A) Nuclear lysates were prepared from egg extracts incubated without (lanes 1, 3, 4, 6, and 7) or with p27 (lanes 2, 5, and 8). Input lysates (lanes 1 and 2), control immunoprecipitates (lanes 3 and 6), and anti-TopBP1 immunoprecipitates (lanes 4, 5, 7, and 8) were immunoblotted for Treslin and TopBP1. Immunoprecipitations were carried out in the absence (lanes 3â5) or presence of 50 μg/ml ethidium bromide (EtBr) (lanes 6â8). (B) Nuclear lysates were prepared from egg extracts incubated without (lanes 1, 3, and 4) or with p27 (lanes 2 and 5). Input lysates (lanes 1 and 2), control immunoprecipitates (lanes 3), and anti-Treslin immunoprecipitates (lanes 4 and 5) were immunoblotted for Treslin and TopBP1. (C) Nuclear lysates from egg extracts lacking (lanes 1, 3, 4, and 6) or containing p27 (lanes 2, 5, and 7) were incubated with anti-FLAG antibody beads containing no tagged protein (lane 3) or the indicated fragments of TopBP1 (lanes 4â7). Beads were retrieved and immunoblotted with anti-Treslin and anti-FLAG antibodies. Lanes 1 and 2 depict input nuclear lysates. (D) Nuclear fractions were prepared from extracts that were mock treated (lane 1) or treated with geminin (lane 2) or p27 (lane 3). Samples were immunoblotted for Treslin. (E) Nuclear lysates (lane 1) containing no tagged protein (lane 2) or the HF-TopBP1(I-III) fragment (lanes 3â5) were incubated with anti-FLAG beads. Beads were retrieved and incubated without (lanes 2 and 3) or with 20 U/μl lambda phosphatase (lanes 4 and 5) in the absence (lane 4) or presence of 10 mM sodium vanadate (lane 5) for 30 min at room temperature. Vanadate is an inhibitor of lambda phosphatase. Samples were immunoblotted for Treslin. (F) Eluates of chromatin treated with 0.45 M NaCl (lane 1) were incubated in the absence (lanes 2 and 6) or presence of lambda phosphatase (lanes 3 and 7) for 30 min at room temperature or left on ice (lanes 4 and 5). Subsequently, eluates were mixed with anti-FLAG beads in the absence (lane 4) or presence of HF-TopBP1(I-III) (lanes 5â7). Beads were retrieved and immunoblotted with anti-Treslin (top) or anti-FLAG antibodies (bottom). See also Figure S3. |
|
|
Figure 5. Depletion of Treslin from Human Cells Results in Defective S Phase (A) Human U2OS cells were treated with control siRNA (lanes 1â3) or Treslin siRNA #1 (lanes 4â6) for 48, 72, and 96 hr. Cell lysates were immunoblotted for Treslin, α-tubulin, and γ-H2AX. (B) Cell numbers in control and Treslin siRNA-treated cultures were counted at indicated times after transfection. (C) DNA content of cells treated with siRNA was analyzed by flow cytometry. Cells were stained with propidium iodide. DNA content is shown on the x axis. The y axis indicates the relative number of cells. (D) Cells treated with control or Treslin siRNA were incubated in the absence or presence of BrdU for 60 min at 72 hr after transfection. Intensity of BrdU incorporation is indicated on the logarithmic y axis; DNA content is shown on the x axis. The boxed area indicates cells incorporating BrdU. See also Figure S4. |
|
|
Figure 6. Treslin-Depleted Cells Defective for DNA Replication Also Accumulate Damaged DNA (A) Cells treated with control siRNA or Treslin siRNA #1 for 72 hr were stained with Hoechst dye to detect DNA, Click-iT reagent to detect incorporated EdU, and antibodies against γ-H2AX. (B) Chromatin fractions were prepared at 48 and 72 hr from U2OS cells transfected with control siRNA (lanes 1 and 2) or Treslin siRNA #1 (lanes 3 and 4). Fractions were immunoblotted for Cdc45 (top) and Orc2 (bottom). (C) Control (lanes 1 and 2) and Treslin siRNA-treated cultures (lanes 3 and 4) were incubated for 15 min in the absence (lanes 1 and 3) or presence of 10 μg/ml aphidicolin (lanes 2 and 4). Cultures were processed for immunoblotting with antibodies that detect Chk1 or phosphorylation of Chk1 on Ser345 or Ser317. See also Figure S5. |
|
|
Figure 7. Model for the Role of Treslin in DNA Replication See main text for details. |
|
|
Highlights: Treslin is a newly identified factor for initiation of vertebrate DNA replication ► Treslin interacts with TopBP1, a protein required for initiation of DNA replication ► Association of Treslin and TopBP1 requires cyclin-dependent kinase activity ► Treslin and TopBP1 collaborate in loading the initiator protein Cdc45 onto DNA |
|
|
Figure S2. Immunodepletion of Treslin Does Not Irreversibly Compromise the Functional Integrity of Egg Extracts—Related to Figure 3 (A) Nuclei in mock-depleted and Treslin-depleted extracts were visualized at 90 min by phase-contrast microscopy (top). Scale bar indicates 10 μm. Nuclear diameter (mean ± standard deviation) was determined using the ImageJ program (bottom). More than 100 nuclei were measured in each sample in two independent experiments. (B) Mock-depleted (lane 1), Treslin-depleted (lane 2), and Treslin-depleted extracts that had been supplemented with salt extracts of replicating nuclei (lane 3) were immunoblotted for Treslin. (C) The extracts from panel B were assayed for chromosomal DNA replication at indicated times. As expected, the salt extract from replicating nuclei was incapable of DNA replication by itself (data not shown). |
|
|
Figure S3. Time-Course for Binding of Treslin and TopBP1—Related to Figure 4 M-phase extracts (lanes 1 and 7) and interphase extracts containing sperm nuclei (lanes 2-6 and 8-11) were incubated for the indicated times after activation with calcium. Extracts were diluted with buffer to a final concentration of 0.5% NP-40 and 0.4 M NaCl to dissolve nuclear membranes and release Treslin and TopBP1 from chromatin. Samples were then diluted and immunoprecipitated with control (lane 6) or anti-TopBP1 antibodies (lanes 7-11). Extracts and immunoprecipitates were immunoblotted for Treslin and TopBP1. |
|
|
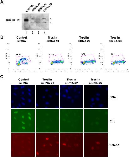
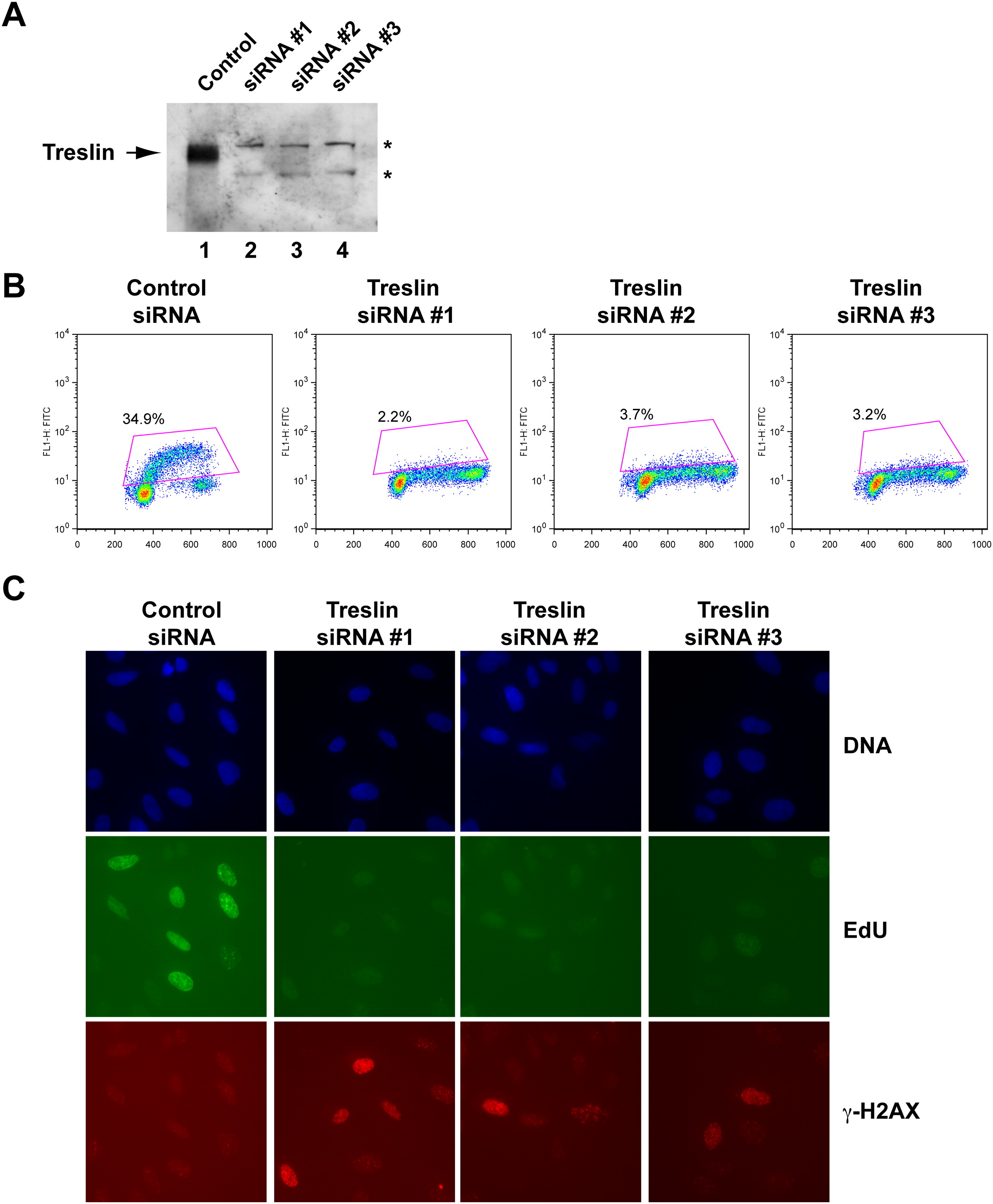
Figure S4. Multiple Treslin siRNAs Elicit a Similar Inhibition of DNA Replication in Human CellsâRelated to Figure 5 (A) Lysates from U2OS cells treated with control siRNA and the indicated Treslin siRNAs for 72 hr were immunoblotted for Treslin. Asterisks denote cross-reacting bands. (B) U2OS cells treated with the indicated siRNAs for 72 hr were labeled with EdU for 1 hr and stained with the Click-iT EdU flow cytometry staining kit. DNA was stained with 7-AAD. The y axis indicates fluorescence intensity, and the x axis indicates DNA content. (C) U2OS cells were treated with the indicated siRNAs for 72 hr and labeled with EdU for 1 hr. Cells were fixed and processed for detection of DNA (top), EdU (middle), or γ-H2AX (bottom). |
|
|
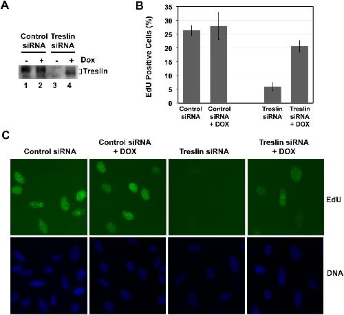
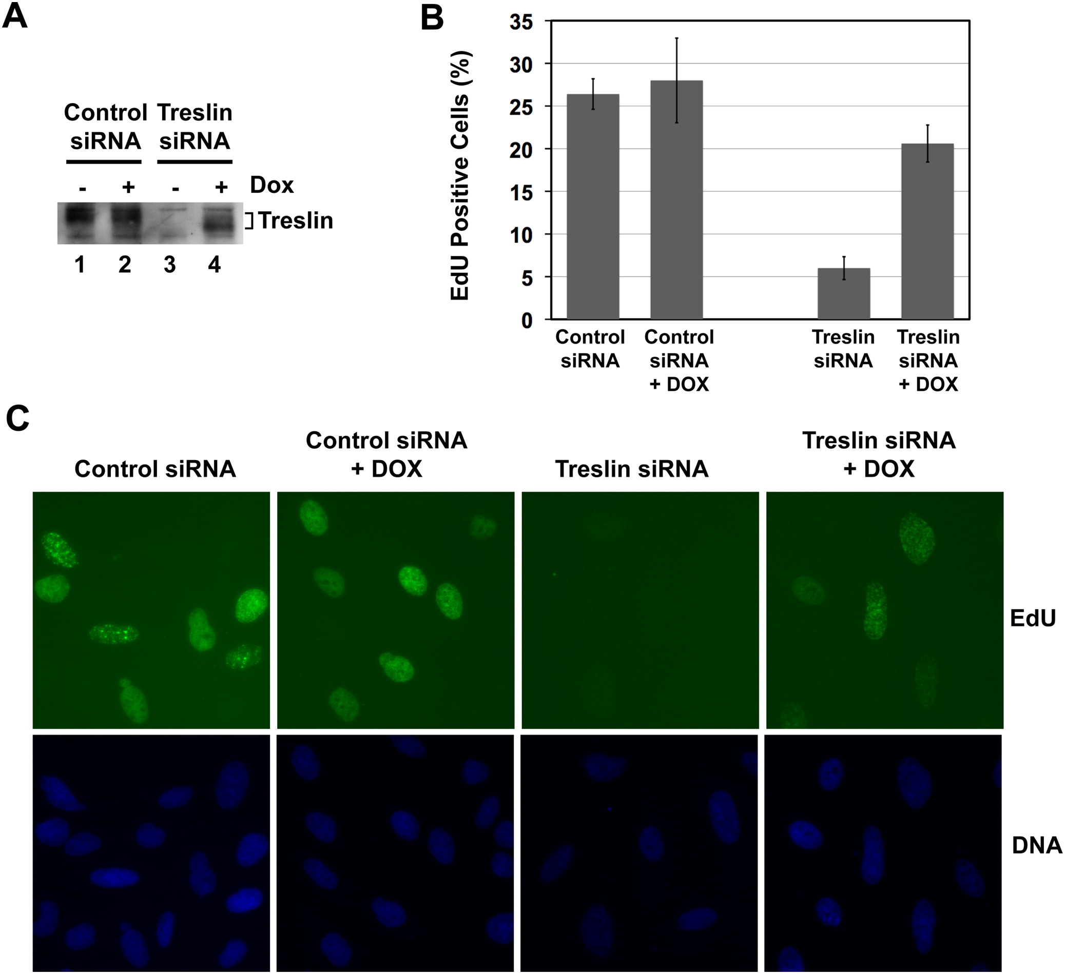
Figure S5. Rescue of DNA Replication in Treslin-Ablated Cells with Recombinant Treslin—Related to Figure 6 (A) U2OS T-REx cells capable of expressing an siRNA-resistant form of Treslin in a doxycycline-inducible manner were incubated for 24 hr in the absence (lanes 1 and 3) or presence of doxycycline (DOX) (lanes 2 and 4). The cells were then transfected with control siRNA (lanes 1 and 2) or Treslin siRNA #1 (lanes 3 and 4). After an additional 72 hr, cell lysates were prepared and immunoblotted for Treslin. (B) Quantitation of the percentage of cells incorporating EdU under the indicated conditions. Values were obtained from three independent experiments (mean ± standard deviation). (C) The indicated cultures were processed for visualization of incorporated EdU (top) or total DNA (bottom). |
References [+] :
Bell,
DNA replication in eukaryotic cells.
2002, Pubmed
Bell, DNA replication in eukaryotic cells. 2002, Pubmed
Botchan, Cell biology: a switch for S phase. 2007, Pubmed
Caldecott, Cell signaling. The BRCT domain: signaling with friends? 2003, Pubmed
Delacroix, The Rad9-Hus1-Rad1 (9-1-1) clamp activates checkpoint signaling via TopBP1. 2007, Pubmed
Diffley, Regulation of early events in chromosome replication. 2004, Pubmed , Xenbase
Garcia, Identification and functional analysis of TopBP1 and its homologs. 2005, Pubmed
Hashimoto, The phosphorylated C-terminal domain of Xenopus Cut5 directly mediates ATR-dependent activation of Chk1. 2006, Pubmed , Xenbase
Hashimoto, Xenopus Cut5 is essential for a CDK-dependent process in the initiation of DNA replication. 2003, Pubmed , Xenbase
Jares, Xenopus cdc7 function is dependent on licensing but not on XORC, XCdc6, or CDK activity and is required for XCdc45 loading. 2000, Pubmed , Xenbase
Junqueira, Separating the wheat from the chaff: unbiased filtering of background tandem mass spectra improves protein identification. 2008, Pubmed
Kumagai, Claspin, a novel protein required for the activation of Chk1 during a DNA replication checkpoint response in Xenopus egg extracts. 2000, Pubmed , Xenbase
Kumagai, TopBP1 activates the ATR-ATRIP complex. 2006, Pubmed , Xenbase
Lee, The Rad9-Hus1-Rad1 checkpoint clamp regulates interaction of TopBP1 with ATR. 2007, Pubmed , Xenbase
Matsuno, The N-terminal noncatalytic region of Xenopus RecQ4 is required for chromatin binding of DNA polymerase alpha in the initiation of DNA replication. 2006, Pubmed , Xenbase
McGarry, Geminin, an inhibitor of DNA replication, is degraded during mitosis. 1998, Pubmed , Xenbase
Méndez, Perpetuating the double helix: molecular machines at eukaryotic DNA replication origins. 2003, Pubmed , Xenbase
Mimura, Xenopus Cdc45-dependent loading of DNA polymerase alpha onto chromatin under the control of S-phase Cdk. 1998, Pubmed , Xenbase
Mimura, Central role for cdc45 in establishing an initiation complex of DNA replication in Xenopus egg extracts. 2000, Pubmed , Xenbase
Monroe, Estrogen receptor isoform-specific regulation of endogenous gene expression in human osteoblastic cell lines expressing either ERalpha or ERbeta. 2003, Pubmed
Mordes, TopBP1 activates ATR through ATRIP and a PIKK regulatory domain. 2008, Pubmed
Pacek, A requirement for MCM7 and Cdc45 in chromosome unwinding during eukaryotic DNA replication. 2004, Pubmed , Xenbase
Sangrithi, Initiation of DNA replication requires the RECQL4 protein mutated in Rothmund-Thomson syndrome. 2005, Pubmed , Xenbase
Sclafani, Cell cycle regulation of DNA replication. 2007, Pubmed
Shevchenko, In-gel digestion for mass spectrometric characterization of proteins and proteomes. 2006, Pubmed
Tanaka, The role of CDK in the initiation step of DNA replication in eukaryotes. 2007, Pubmed
Tanaka, CDK-dependent phosphorylation of Sld2 and Sld3 initiates DNA replication in budding yeast. 2007, Pubmed
Tercero, DNA synthesis at individual replication forks requires the essential initiation factor Cdc45p. 2000, Pubmed
Van Hatten, The Xenopus Xmus101 protein is required for the recruitment of Cdc45 to origins of DNA replication. 2002, Pubmed , Xenbase
Walter, Initiation of eukaryotic DNA replication: origin unwinding and sequential chromatin association of Cdc45, RPA, and DNA polymerase alpha. 2000, Pubmed , Xenbase
Yan, Direct requirement for Xmus101 in ATR-mediated phosphorylation of Claspin bound Chk1 during checkpoint signaling. 2006, Pubmed , Xenbase
Yoo, The Mre11-Rad50-Nbs1 complex mediates activation of TopBP1 by ATM. 2009, Pubmed , Xenbase
Yoo, Mcm2 is a direct substrate of ATM and ATR during DNA damage and DNA replication checkpoint responses. 2004, Pubmed , Xenbase
Zegerman, Phosphorylation of Sld2 and Sld3 by cyclin-dependent kinases promotes DNA replication in budding yeast. 2007, Pubmed
Zou, Formation of a preinitiation complex by S-phase cyclin CDK-dependent loading of Cdc45p onto chromatin. 1998, Pubmed
