|
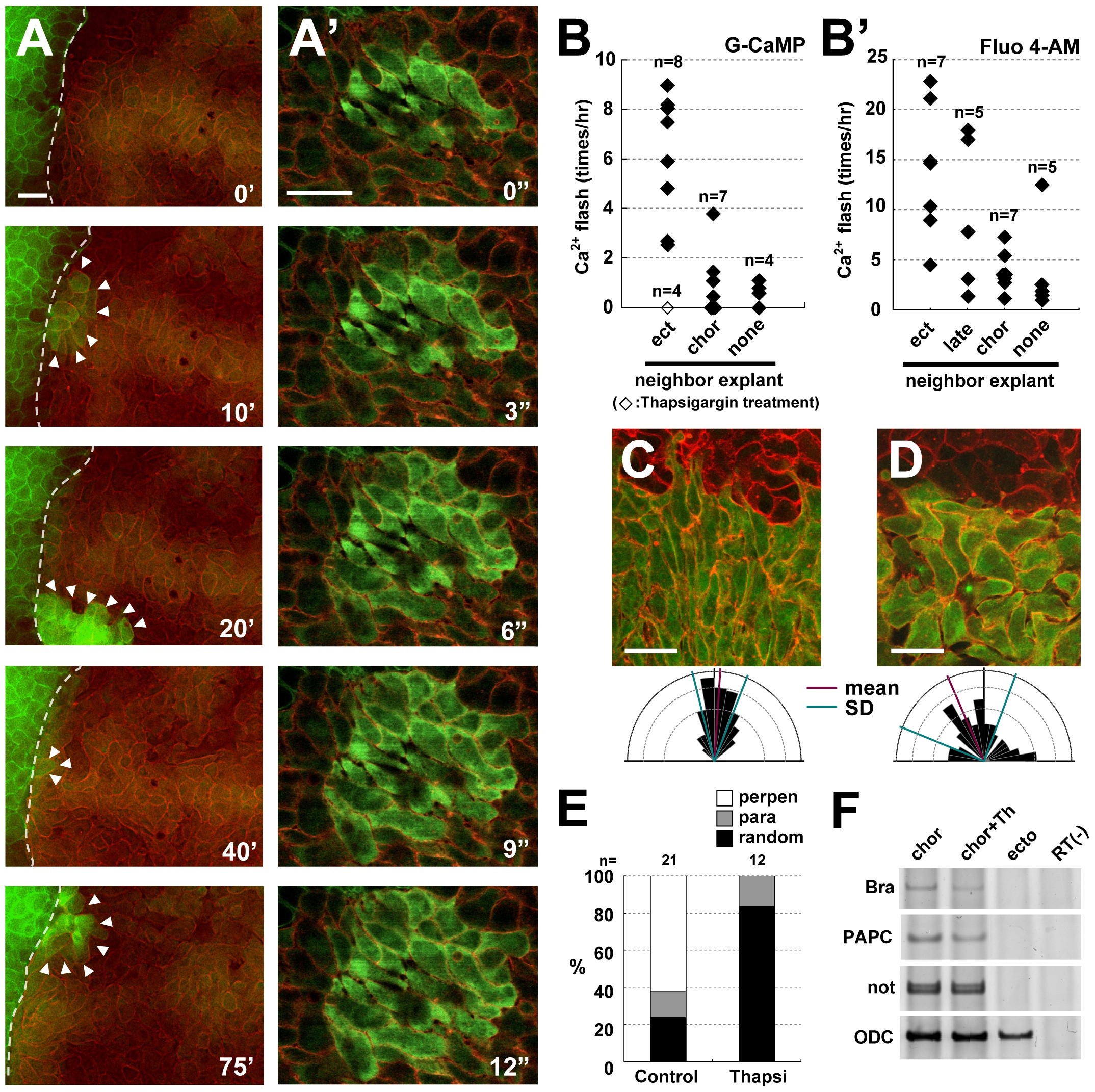
Figure 1. Increased intracellular calcium is induced in chordamesodermal cells by tissue attachment and is required for cell polarization.
(A) Time-lapse analysis of the calcium dynamics in a heterogeneous conjugation assay taken by each 40 seconds. The right side of the explant (the cytoplasmic membranes were marked by RFP (red), co-injected with G-CaMP (green)) was chordamesoderm induced by the overexpression of nodal mRNA (150 pg), and the left side (the cytoplasmic membranes marked by GFP (green)) was ectoderm. The dotted line shows the boundary between the two explants, and the arrowheads indicate G-CaMP signals. (A′) The time-lapse images showing the calcium propagation indicated by G-CaMP in the chordamesoderm tissue taken by each 3 seconds. (B, B′) The frequency of calcium flashes in chordamesodermal tissues conjugated with heterogeneous neighboring explants, indicated by G-CaMP (B) or Fluo 4-AM (B′). Each diamonds show the average number of G-CaMP or Fluo-4 signals observed per hour in 10 cells at the boundary in each explants, and the open square in B shows the frequency under treatment with thapsigargin. (ect: ectoderm, chor: chordamesoderm, late: lateral mesoderm, none: no neighboring explant) (C) Perpendicular alignment of chordamesodermal cells in the conjugation assay with ectoderm. The upper part marked by membrane-RFP was ectoderm, and the lower part marked by GFP cytoplasm and membrane-RFP was chordamesoderm. The directions of the long axis of each cell were indicated by a rose diagram. (D) Abnormal cell alignment caused by thapsigargin treatment. The cells were aligned randomly compared with C. (E) Proportion of alignment types in relation to the border in the chordamesoderm shown in (C) and in the thapsigargin-treated sample shown in (D). (para: parallel, perpen: perpendicular) (F) RT-PCR analysis of mesodermal induction by the overexpression of nodal mRNA. Thapsigargin treatment did not affect the mesodermal induction. (bra: brachyury, Th: Thapshigargin) (bar: 50 ). |
|
Figure 2. The cell mass is required for the intracellular calcium increase in chordamesodermal cells.
(A) Single frames picked from the time-lapse analysis of calcium dynamics in isolated single chordamesodermal cells (G-CaMP (green cytoplasm) and membrane RFP (red)) upon their attachment to ectodermal tissue (below the dotted line, membrane RFP) taken by each 40 seconds. (B) Calcium dynamics of the chordamesodermal tissue (Fluo 4-AM (green cytoplasm) and membrane RFP (red)) when isolated single ectodermal cells (surrounded by a dotted line) were attaching to it. The same experiments were performed using G-CaMP. They did not show the active signals in either (A) or (B). (iso.meso: isolated chordamesoderm, ecto: ectoderm, iso.ecto: isolated ectoderm, meso: chordamesoderm).
doi:10.1371/journal.pone.0008897.g002 |
|
Figure 3. Geometry of the vertical section of the explants in the conjugation assay.
(A) Diagram showing the area observed by section. The red box indicates the observed area, which is the vertical plane of the boundary between the chordamesoderm and the contiguous tissue. (B, C, D) Vertical sections of the chordamesoderm (red) and its neighboring tissue (green). The chordamesodermal tissue had a wedge-like shape (dotted lines)when conjugated with ectoderm (B) and lateral mesoderm (C), but the edge of the tissue remained essentially vertical in homogeneous conjugation assays (D). (E) Graph showing the average angle of chordamesodermal tissues conjugated with neighboring tissues. (n = 14 in each group, ecto: ectoderm, late: lateral mesoderm, chor: chordamesoderm) (F, G) Model for the creation of the boundary geometry. The chordamesodermal tissue crawled under the ectoderm or lateral mesodermal tissues because of its strong adhesion to the fibronectin, creating a wedge-like shape, and attachment of the apical side of the chordamesodermal cells to the neighboring explant (F). On the other hand, the orthogonal-like shape was formed because of the cells' equal adhesion to the fibronectin when chordamesoderm was conjugated to itself (G). |
|
Figure 4. Mechanical stimuli change the intracellular calcium dynamics and cell polarity.
(A, B) Increase in the intracellular calcium in the chordamesodermal tissue by glass needle pushing. The dotted lines show the edge of the glass needle. Before the pushing of the glass needle (0 sec), the calcium did not show any activated signals. Just after the pushing of the needle (9 sec in A, 6 sec in B), the cells responded to the stimulus by an increase in intracellular calcium (arrowheads). The calcium propagation was either restricted to a single cell (A), or to several cells (B), and disappeared within a minute. (C) Increase in intracellular calcium (arrowheads) in the chordamesodermal tissue by cells crawling underneath a block of silicone. (D) Cell alignment after silicone block attachment. One hour after the attachment in (C), the cells behind the crawling cells (arrowhead) aligned perpendicular to the silicone block (area indicated by a). The horizontal dotted line indicates the edge of the silicone block. (D′, D″) Rose diagrams showing the distribution of the cells' angles in D. The cells behind the cells that received the stimulus (a in D) aligned almost perpendicular to the edge of the silicone block (D′), but cells that did not receive the stimulus (b in D), did not (D″). |
|
Figure 5. Calcium signals in the notochord-somite boundary area.
(A, A′) Single frame picked from the time-lapse analysis of CE in the DMZ taken by each 40 seconds (Movie S10). The cells were rounded at st. 11.5 12, and the boundary was partially visible (A). The cells elongated and intercalated with each other to form the notochord after about 3 hours, and the boundary was clearly formed (A′). (B, B′) Single frames picked from the same movie as (A) and (A′). The calcium signals near the boundary indicated by an arrowhead. (C) Locus of the cells in the last frame that showed calcium increase during (A) to (A′) were indicated by dots. The dotted line indicates the boundary at stage (A′). (D) Another explants showing the same tendency as (C). (E) The sequential shots from time-lapse movie of calcium signals in DMZ taken by each 3 seconds. (bar: 50 ). |
|
Figure 6. P2Y11 was expressed in the notochord, and was required for normal CE.
(A) Expression pattern of P2Y11, from the dorsal view (upper), and the cross section of the whole embryo at stage 11 and of the dorsal region at stage 17 (lower). (B) In vitro transcription/translation system showing the effect of P2Y11-MO on the transcription of P2Y11 mRNA. P2Y11-MO specifically inhibited the transcription of UTR-including P2Y11 mRNA (UTR-P2Y11-vns), constructed to generate a fusion protein with eYFP (vns). The effect of P2Y11-MO was restored by coexpression of a rescue construct (res-P2Y11-vns). P2Y11 protein was detected by western blotting with an anti-GFP antibody. Vns protein was detected as a loading control. (C) The proportion of phenotypes in control or P2Y11 morpholino (30 ng) -injected embryos at stage 28. Full length of P2Y11 mRNA lacking MO-targeting site (res- P2Y11 mRNA) rescued the phenotype with dose dependency. (D) Inhibition of nodal-expressing animal cap and Keller Explant elongation by the P2Y11-morpholino. The inhibition was rescued by res- P2Y11 mRNA overexpression. (E) The average length () of nodal-expressing animal caps. The elongation of animal cap was attenuated by P2Y11-morpholino and rescued by res- P2Y11 mRNA overexpression. (** p<0.01) (F) The average of the neck length () of Keller Explant with control or P2Y11 morpholino. The P2Y11-morpholino-injected explants were shorter and thicker than control morpholino-injected explants, and res- P2Y11 mRNA rescued its inhibition. (** p<0.01) (H) RT-PCR analysis of the nodal-overexpressing animal cap. |
|
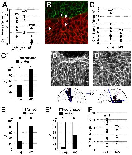
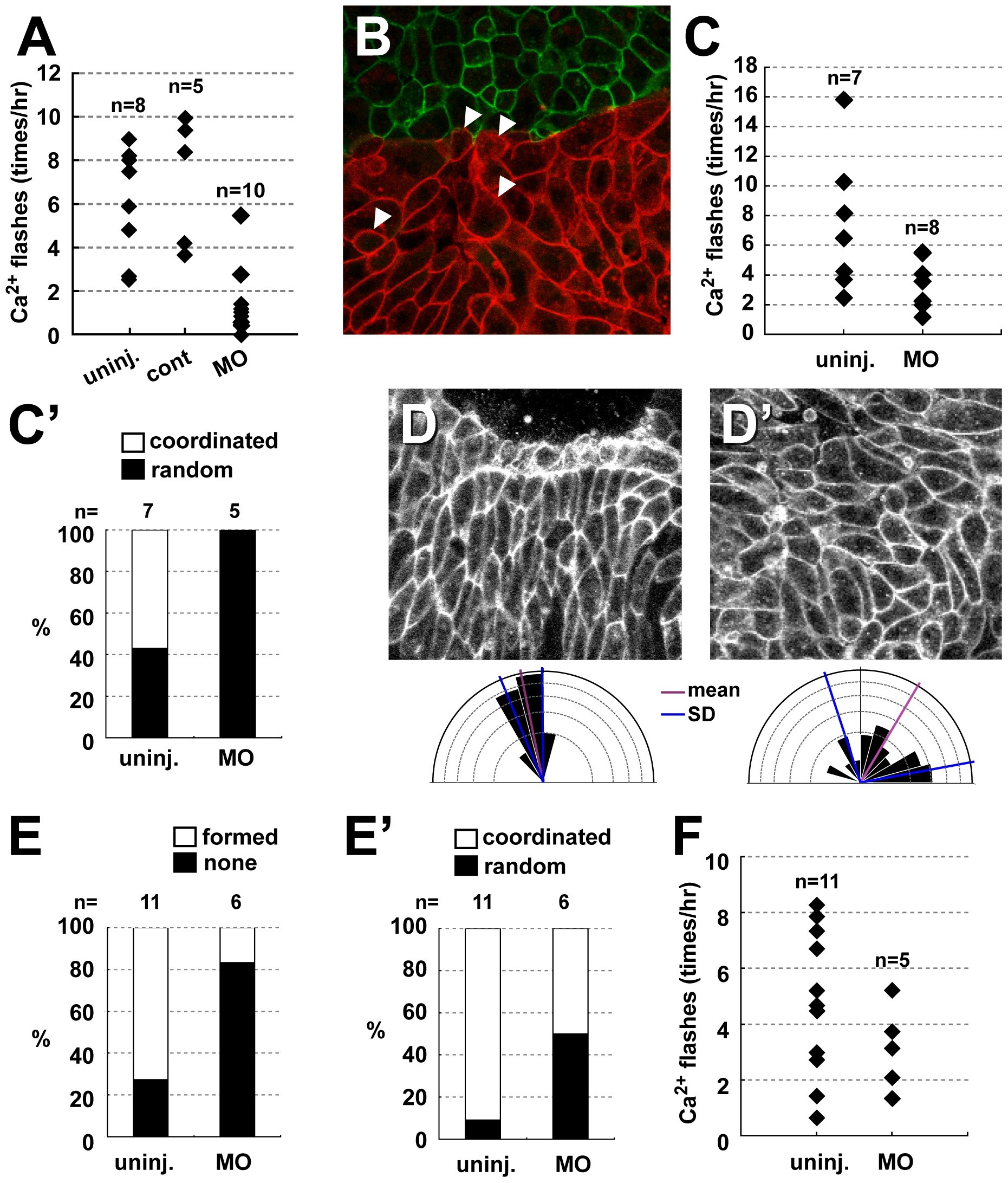
Figure 7. P2Y11 is required for frequent calcium elevation and coordinated cell polarization.
(A) The effect of P2Y11-MO on the frequency of calcium flashes in chordamesodermal tissues near the boundary with ectoderm explants. (uninj.: morpholino-uninjected, cont: control morpholino, MO: morpholino) (B) The cell alignment in the P2Y11-MO-injected chordamesodermal tissue (RFP-membrane (red)) near the boundary with ectoderm (GFP-membrane (green)). The several rounded cells were contained (arrowheads) and the perpendicular alignment was relatively disturbed. (C) The effect of P2Y11-MO on the frequency of calcium flashes in the chordamesodermal tissues at the area of crawling cells under the furrow of silicone block. (C′) The ratio of cell alignment in (C), and coordinated cell alignment was not established in the MO-injected explants under the silicone furrow. (D, D′) cell alignment after CE in wild type DMZ (D), and morpholino-injected DMZ (D′). The cells showed coordinated alignment with proper polarity in D while their polarity was disrupted in D′. The lower rose diagrams show the angles of long axis of each cells in (D) and (D′). (E) The ratio of coordinated cell alignment in wild type DMZ and P2Y11-MO-injected DMZ. In the morpholino-injected DMZ showed random cell alignment compared with wild type. (E′) The ratio of boundary formation in wild type DMZ and P2Y11-MO-injected DMZ. Most of the morpholino-injected explants did not form clear boundary. (F) The number of calcium flashes in wild type DMZ and P2Y11-MO-injected DMZ. |