Click here to close
Hello! We notice that you are using Internet Explorer, which is not supported by Xenbase and may cause the site to display incorrectly.
We suggest using a current version of Chrome,
FireFox, or Safari.
PLoS One
2010 Jan 21;51:e8820. doi: 10.1371/journal.pone.0008820.
Show Gene links
Show Anatomy links
ChIP-chip designs to interrogate the genome of Xenopus embryos for transcription factor binding and epigenetic regulation.
Akkers RC, van Heeringen SJ, Manak JR, Green RD, Stunnenberg HG, Veenstra GJ.
???displayArticle.abstract???
Chromatin immunoprecipitation combined with genome tile path microarrays or deep sequencing can be used to study genome-wide epigenetic profiles and the transcription factor binding repertoire. Although well studied in a variety of cell lines, these genome-wide profiles have so far been little explored in vertebrate embryos. Here we report on two genome tile path ChIP-chip designs for interrogating the Xenopus tropicalis genome. In particular, a whole-genome microarray design was used to identify active promoters by close proximity to histone H3 lysine 4 trimethylation. A second microarray design features these experimentally derived promoter regions in addition to currently annotated 5' ends of genes. These regions truly represent promoters as shown by binding of TBP, a key transcription initiation factor. A whole-genome and a promoter tile path microarray design was developed. Both designs can be used to study epigenetic phenomena and transcription factor binding in developing Xenopus embryos.
???displayArticle.pubmedLink???
20098671 ???displayArticle.pmcLink???PMC2809088 ???displayArticle.link???PLoS One ???displayArticle.grants???[+]
Figure 1. Whole-genome H3K4me3 ChIP-chip of gastrula embryos.(A) Overview of the whole-genome tile path microarray design. (B) H3K4me3 profile for peptidylprolyl isomerase cyclophilin-like 2 (ppil2), yippee-like 1 (ypel1) and mitogen-activated protein kinase 1 (mapk1) that are enriched with H3K4me3 signals at the 5′ end visualized using the UCSC Genome Browser. (C) Overview of the promoter tile path microarray design.
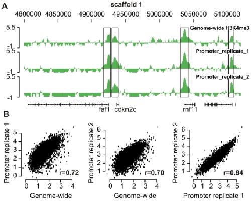
Figure 2. Promoter microarray H3K4me3 ChIP-chip.(A) Part of scaffold_1 is visualized using the UCSC Genome Browser. The four H3K4me3 enriched regions; Fas associated factor 1 (faf1), cyclin-dependent kinase inhibitor 2C (cdkn2c), ring finger protein 11 (rnf11) and an unknown protein are preserved in the three independent experiments. (B) Correlation of the genome-wide tiling and promoter microarray design ChIP-chip experiments; Pearson correlation r = 0.72, 0.70 and 0.94 respectively (p<2.2 * 10−16).
Figure 3. Analyses of H3K4me3 triplicate.(A) Distributions of H3K4me3 at annotated Xtev genes. (B) ChIP-qPCR validation of randomly selected enriched H3K4me3 regions on three new generated biological replicates. 16 out of 17 of H3K4me3 enriched regions are validated as true positives with an average enrichment >2.5-fold over background (genomic locus on scaffold_1:6458583-6458633). Asterisk indicates a locus with <2.5-fold enrichment (experimental FDR <0.06). Error bars represent the SEM of three independent ChIP experiments. (C) Overlap of H3K4me3-enriched regions and Xtev genes (p<10−25). (D) Overlap of H3K4me3 ChIP-chip and ChIP-seq peaks. Of the peaks found with ChIP-chip, 88% are also detected with ChIP-seq [9] (p<10−25). (E) ‘Orphan’ H3K4me3 peaks linking different scaffolds. Schematic overview of orphan linkage of two scaffolds using H3K4me3 signals and the EST database. The start site is determined by the H3K4me3 peak and the transcription unit combined with the EST information of the other scaffold. (F) RT-PCR validation of ESTs linking two scaffolds using primers that align to two different scaffolds: scaffold 649 and 145 (EST AL847047), scaffold 675 and 1278 (EST DC172702), scaffold 716 and 1312 (EST CX475139) and scaffold 1393 and 307 (uxs1). cDNA used for validation was generated from RNA isolated from stage 11–12 embryos.
Figure 4. TBP-enrichment at loci of promoter microarray design.(A) Independent genes visualized in the UCSC Genome Browser for H3K4me3 (green) and TBP (pink). Left panel represents tubulin, alpha 1c (tuba1c) and the right panel human chromosome 12 open reading frame 41 (c12orf41). (B) Correlation of H3K4me3 ChIP-chip and TBP promoter ChIP-chip. Spearman rank r = 0.40 (p<2.2 * 10−16).
Akkers,
A hierarchy of H3K4me3 and H3K27me3 acquisition in spatial gene regulation in Xenopus embryos.
2009, Pubmed,
Xenbase
Akkers,
A hierarchy of H3K4me3 and H3K27me3 acquisition in spatial gene regulation in Xenopus embryos.
2009,
Pubmed
,
Xenbase Barski,
High-resolution profiling of histone methylations in the human genome.
2007,
Pubmed Bennett,
Solexa Ltd.
2004,
Pubmed Berger,
Histone modifications in transcriptional regulation.
2002,
Pubmed Bernstein,
A bivalent chromatin structure marks key developmental genes in embryonic stem cells.
2006,
Pubmed Bernstein,
Genomic maps and comparative analysis of histone modifications in human and mouse.
2005,
Pubmed Edgar,
Gene Expression Omnibus: NCBI gene expression and hybridization array data repository.
2002,
Pubmed Jacobi,
TBP paralogs accommodate metazoan- and vertebrate-specific developmental gene regulation.
2007,
Pubmed
,
Xenbase Jallow,
Specialized and redundant roles of TBP and a vertebrate-specific TBP paralog in embryonic gene regulation in Xenopus.
2004,
Pubmed
,
Xenbase Ji,
TileMap: create chromosomal map of tiling array hybridizations.
2005,
Pubmed Liu,
Development and validation of a T7 based linear amplification for genomic DNA.
2003,
Pubmed Mendenhall,
Chromatin state maps: new technologies, new insights.
2008,
Pubmed Mikkelsen,
Genome-wide maps of chromatin state in pluripotent and lineage-committed cells.
2007,
Pubmed Pan,
Whole-genome analysis of histone H3 lysine 4 and lysine 27 methylation in human embryonic stem cells.
2007,
Pubmed Ren,
Genome-wide location and function of DNA binding proteins.
2000,
Pubmed Roh,
High-resolution, genome-wide mapping of chromatin modifications by GMAT.
2008,
Pubmed Santos-Rosa,
Active genes are tri-methylated at K4 of histone H3.
2002,
Pubmed Schuettengruber,
Functional anatomy of polycomb and trithorax chromatin landscapes in Drosophila embryos.
2009,
Pubmed Veenstra,
Distinct roles for TBP and TBP-like factor in early embryonic gene transcription in Xenopus.
2000,
Pubmed
,
Xenbase Wang,
Combinatorial patterns of histone acetylations and methylations in the human genome.
2008,
Pubmed Wardle,
Zebrafish promoter microarrays identify actively transcribed embryonic genes.
2006,
Pubmed Zhao,
Whole-genome mapping of histone H3 Lys4 and 27 trimethylations reveals distinct genomic compartments in human embryonic stem cells.
2007,
Pubmed