XB-ART-41051
J Biol Chem
2010 Apr 02;28514:10890-901. doi: 10.1074/jbc.M109.058347.
Show Gene links
Show Anatomy links
Xenopus skip modulates Wnt/beta-catenin signaling and functions in neural crest induction.
Wang Y, Fu Y, Gao L, Zhu G, Liang J, Gao C, Huang B, Fenger U, Niehrs C, Chen YG, Wu W.
???displayArticle.abstract???
The beta-catenin-lymphoid enhancer factor (LEF) protein complex is the key mediator of canonical Wnt signaling and initiates target gene transcription upon ligand stimulation. In addition to beta-catenin and LEF themselves, many other proteins have been identified as necessary cofactors. Here we report that the evolutionally conserved splicing factor and transcriptional co-regulator, SKIP/SNW/NcoA62, forms a ternary complex with LEF1 and HDAC1 and mediates the repression of target genes. Loss-of-function studies showed that SKIP is obligatory for Wnt signaling-induced target gene transactivation, suggesting an important role of SKIP in the canonical Wnt signaling. Consistent with its involvement in beta-catenin signaling, the C-terminally truncated forms of SKIP are able to stabilize beta-catenin and enhance Wnt signaling. In Xenopus embryos, both overexpression and knockdown of Skip lead to reduced neural crest induction, consistent with down-regulated Wnt signaling in both cases. Our results indicate that SKIP is a novel component of the beta-catenin transcriptional complex.
???displayArticle.pubmedLink??? 20103590
???displayArticle.pmcLink??? PMC2856295
???displayArticle.link??? J Biol Chem
Species referenced: Xenopus laevis
Genes referenced: actl6a axin2 en2 hdac1 inpp5k isyna1 lef1 myc ncam1 nog otx2 pin1 snai2 snw1 sox3 sult2a1 tbx2 tbxt uts2r wnt1 wnt3a wnt8a
GO keywords: beta-catenin binding [+]
Wnt signaling pathway
canonical Wnt signaling pathway involved in neural crest cell differentiation
canonical Wnt signaling pathway
???displayArticle.morpholinos??? snw1 MO1 snw1 MO2
???attribute.lit??? ???displayArticles.show???
|
|
FIGURE 2. Skip inhibits neural crest development. A, Xenopus skip expression at the indicated development stages was analyzed by RT-PCR. âRT, minus reverse transcription. Histone H4 was used for normalization. B, expression profile of skip in Xenopus embryos was shown by whole mount in situ hybridization. st, stage. C, Skip inhibits β-catenin signaling in a dose-dependent manner in Xenopus embryos. 4-Cell-stage embryos were injected equatorially with 250 pg of β-catenin and/or 50, 250, or 500 pg of skip mRNA, together with a TOPflash reporter plasmid, in each blastomere as indicated. Embryos were gathered at stage 11.5 and analyzed by the Dual-Luciferase assay system. D, skip mRNA injection causes inhibition of slug expression. 2-Cell-stage embryos were injected in one blasteomere with control (Con) or skip mRNA (2 ng) and fixed at the early neurula stage for whole mount in situ hybridization analysis with slug, Sox3, and engrailed2 (en2) probes. lacZ mRNA (0.5 ng) was co-injected as a lineage tracer. Light blue, lacZ staining; dark blue and brown, hybridization signal. E, Skip blocks slug induction by Wnt signaling in Xenopus animal caps. 100 pg of noggin, 50 pg of wnt8, and 1 ng of skip mRNA were injected animally into each blastomere at the 4-cell-stage as indicated. At stage 8, animal caps were dissected, cultured until stage 14, and analyzed for expressions of slug, NCAM, Xbra, and H4 by RT-PCR. H4 was used as the loading control, and Xbra was used to confirm that the animal caps were without mesoderm contamination. âRT, minus reverse transcription; WE, whole embryo. This research was originally published in The Journal of Biological Chemistry. Wang et al âXenopus skip modulates Wnt/beta-catenin signaling and functions in neural crest induction.â April 2, 2010; 285 (14):10890-10901. © The American Society for Biochemistry and Molecular Biology. Reproduced with permission. |
|
|
FIGURE 3. Skip forms a ternary complex with LEF1 and HDAC1. A, Skip interacts with TCF/LEF family members. HEK293T cells were transfected as indicated, and lysates were immunoprecipitated by FLAG-M2 beads. Total lysates and IP samples were analyzed by Western blot (IB, immunoblot). HC, heavy chain of immunoglobulin. B, Skip interacts with HDAC1. 293T cells were transfected as indicated, and IP was performed as in A. C, Skip, HDAC1, and LEF1 are in the same complex. 293T cells were transfected as indicated, and two-step IP was performed as described under xperimental Procedures.Equal amount of myc-xLef1 was recovered after the first-step IP (IP1); however, after the second-step IP (IP2), LEF1 was recovered only when all three proteins were co-transfected but not when HDAC1 was absent. D, Skip enhances the interaction between LEF1 and HDAC1. 293T cells were transfected as indicated, and IPs were performed with anti-Myc antibody. E, overexpressed Skip protein associates with the promoter of Wnt target gene. 293T cells were transfected as indicated, and ChIP was performed with the indicated antibodies followed by PCR with specific primers against WRE on the c-myc promoter. This research was originally published in The Journal of Biological Chemistry. Wang et al âXenopus skip modulates Wnt/beta-catenin signaling and functions in neural crest induction.â April 2, 2010; 285 (14):10890-10901. © The American Society for Biochemistry and Molecular Biology. Reproduced with permission. |
|
|
FIGURE 4. Skip is required for Wnt signaling in HEK293T cells. A, two independent siRNAs against human SKIP efficiently down-regulate endogenous SKIP in 293T cells. 100 nm siRNAs were transfected, and 72 h later total cell lysates were examined by Western blot (IB, immunoblot) with antibody against endogenous human SKIP. B and C, SKIP siRNAs down-regulate both β-catenin and Wnt signaling. TOPflash signaling was tested 72 h after siRNA transfection. Con, control siRNA. D, Xenopus Skip partially rescues Wnt1 signaling reduced by SKIP siRNA in 293T cells. E, SKIP siRNAs do not affect Wnt3A conditioned medium-induced accumulation of β-catenin. Cytosolic fractions were subjected to Western blot. Wnt3A CM, Wnt3A conditioned medium. F, SKIP is required for Wnt signal-induced target gene expression in 293T cells. 293T cells were transfected with SKIP siRNAs and 48 h later were treated with LiCl for 12 h. AXIN2 expression was analyzed by real-time PCR. This research was originally published in The Journal of Biological Chemistry. Wang et al âXenopus skip modulates Wnt/beta-catenin signaling and functions in neural crest induction.â April 2, 2010; 285 (14):10890-10901. © The American Society for Biochemistry and Molecular Biology. Reproduced with permission. |
|
|
FIGURE 5. Skip is required for neural crest induction in Xenopus embryos. A, antisense morpholino oligos against each of the two pseudoalleles of the X. laevis skip gene efficiently inhibit Skip translation. 4-Cell-stage embryos were injected equatorially with 2 ng of 5â²-UTR1 mRNA, 1 ng of 5â²-UTR2 mRNA, and 12.5 ng of MO in each blastomere as indicated. Embryos were cultured until stage 11.5 and analyzed by Western blot (IB, immunoblot). B, skip-MO injection causes failure of neural crest formation. 4-Cell-stage embryos were injected animally with 2.5 ng of MO and/or 1 ng of skip mRNA in each blastomere as indicated. C, the percentage of embryos with the phenotypes indicated in B is shown as bars (n > 40). D, skip-MO injection inhibits neural crest marker gene expression. Whole mount in situ hybridization analysis of slug, Sox3, and engrailed2 (en2) is shown. lacZ staining was used as a lineage tracer. The blue color stands for lacZ staining and the brown color for the hybridization signal. 2.5 ng of MO and/or 0.5 ng of lacZ mRNA was injected into one blastomere at the 2-cell stage. Early neurula stage embryos were shown in a dorsal view with the anterior side up. E, skip-MO injection blocks slug induction by Wnt signaling in animal caps. 100 pg of noggin, 50 pg of wnt8, and 2.5 and/or 5 ng of MO were injected animally into each blastomere at the 4-cell stage as indicated. At stage 8, animal caps were dissected, cultured until stage 14, and analyzed for expression of slug, NCAM, and H4 by RT-PCR. H4 was used as the loading control. âRT, minus reverse transcription; WE, whole embryo; Std, standard. This research was originally published in The Journal of Biological Chemistry. Wang et al âXenopus skip modulates Wnt/beta-catenin signaling and functions in neural crest induction.â April 2, 2010; 285 (14):10890-10901. © The American Society for Biochemistry and Molecular Biology. Reproduced with permission. |
|
|
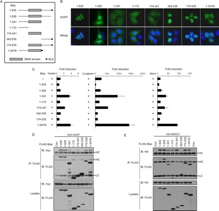
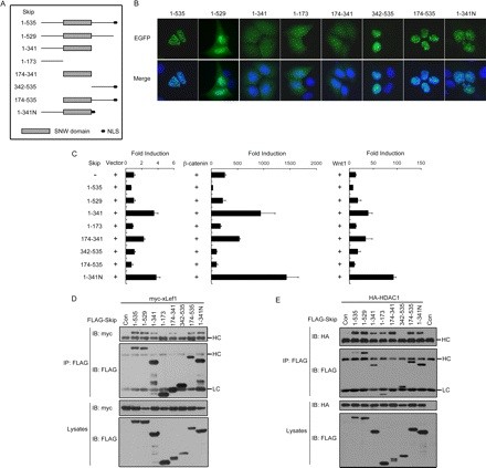
FIGURE 6. Domain analysis of Skip effect on Wnt signaling. A, schematic showing Skip deletions. B, cellular localization of Skip deletions. EGFP-tagged Skip and its deletions were transfected into HeLa cells. The nucleus was stained with 4,6-diamidino-2-phenylindole. C, Skip and its deletions affect Wnt signaling. The skip plasmids were co-transfected with vector, β-catenin, or Wnt as indicated, and a luciferase reporter assay was performed. D, the SNW domain likely mediates the interaction between Skip and LEF1. E, both the N-terminal and SNW domains are required for the interaction between Skip and HDAC1. Transfected 293T cells were lysed, immunoprecipitated by FLAG-M2 beads, and analyzed by Western blot (IB, immunoblot). HC, high chain of immunoglobulin; LC, light chain of immunoglobulin. This research was originally published in The Journal of Biological Chemistry. Wang et al âXenopus skip modulates Wnt/beta-catenin signaling and functions in neural crest induction.â April 2, 2010; 285 (14):10890-10901. © The American Society for Biochemistry and Molecular Biology. Reproduced with permission. |
|
|
FIGURE 7. C-terminally truncated Skip enhances Wnt signaling. A, some of the Skip deletions cause β-catenin accumulation. Myc-β-catenin was co-transfected with Skip deletions in 293T cells, and cell lysates were analyzed by Western blot (IB, immunoblot). B, Skip-(141) promotes β-catenin accumulation without affecting its mRNA level or co-transfected GFP. Skip-(141), GFP, and β-catenin were transfected in 293T cells as indicated. Total cell suspension was divided into two parts; one was analyzed by Western blot (WB) and the other by RT-PCR. Actin and glyceraldehyde-3-phosphate dehydrogenase (GAPDH) were used as loading controls. C, β-catenin degradation is drastically blocked in the presence of Skip-(141). 100 μg/ml cycloheximide (CHX) was added 40 h after transfection; cells were then collected every 2 h, and the total lysates were analyzed by Western blot. D, Skip-(141) induces posteriorization of Xenopus embryos. 4-Cell-stage embryos were injected animally with 250 pg of skip-(141) mRNA and/or 10 pg of Wnt8 plasmid DNA in each blastomere as indicated. Tail bud-stage embryos were shown from a lateral view with the anterior side toward the left. A closer look at the head region is shown on the right. ppl, preprolactin was used as the injection control. |
|
|
FIGURE 8. Skip colocalizes and weakly interacts with β-catenin. A, β-catenin is co-immunoprecipitated with Skip and its deletions. 293T cells was transfected as indicated, and total cell lysates were immunoprecipitated by anti-Myc antibody and analyzed by Western blot (IB, immunoblot). HC, heavy chain of immunoglobulin; LC, light chain of immunoglobulin, B, full-length Skip colocalizes with β-catenin in the nucleus. HeLa cells were co-transfected with EGFP-Skip and red fluorescent protein-β-catenin. The green color stands for Skip and red for β-catenin. The nucleus stained by 4,6-diamidino-2-phenylindole (DAPI) is shown in blue. This research was originally published in The Journal of Biological Chemistry. Wang et al âXenopus skip modulates Wnt/beta-catenin signaling and functions in neural crest induction.â April 2, 2010; 285 (14):10890-10901. © The American Society for Biochemistry and Molecular Biology. Reproduced with permission. |
|
|
Supplementary Figure 5. skip antisense Morpholino oligos. A. Skip antisense Morpholino oligos and their target sequences. The 5TR sequences of the two pseudoalleles of Xenopus laevis skip gene were shown, in which (ATG) stands for translational start site and Morpholino target site is underlined. 5MM stands for 5 nucleotide mismatch Morpholino. B. Statistics analysis about the results of in situ hybridization assays. Skip-MO injection inhibits neural crest marker slug expression. High MO injection resulted in totally down-regulated slug expression. This research was originally published in The Journal of Biological Chemistry. Wang et al âXenopus skip modulates Wnt/beta-catenin signaling and functions in neural crest induction.â April 2, 2010; 285 (14):10890-10901. © The American Society for Biochemistry and Molecular Biology. Reproduced with permission. |
|
|
Supplementary Figure 4. Expression of Xenopus skip during early embryonic development. Expression profile of skip in Xenopus embryos is shown by whole-mount in situ hybridization. The stages of the shown embryos are indicated. This research was originally published in The Journal of Biological Chemistry. Wang et al enopus skip modulates Wnt/beta-catenin signaling and functions in neural crest induction.April 2, 2010; 285 (14):10890-10901. The American Society for Biochemistry and Molecular Biology. Reproduced with permission. |
|
|
snw1 ( SNW domain containing 1 ) gene expression in Xenopus laevis embryos, NF stage 6, as assayed by in situ hybridization, animal and vegetal view. This research was originally published in The Journal of Biological Chemistry. Wang et al enopus skip modulates Wnt/beta-catenin signaling and functions in neural crest induction.April 2, 2010; 285 (14):10890-10901. The American Society for Biochemistry and Molecular Biology. Reproduced with permission. |
|
|
snw1 ( SNW domain containing 1 ) gene expression in Xenopus laevis embryos, NF stage 9, as assayed by in situ hybridization, animal and vegetal view. This research was originally published in The Journal of Biological Chemistry. Wang et al enopus skip modulates Wnt/beta-catenin signaling and functions in neural crest induction.April 2, 2010; 285 (14):10890-10901. The American Society for Biochemistry and Molecular Biology. Reproduced with permission. |
|
|
snw1 ( SNW domain containing 1 ) gene expression in Xenopus laevis embryos, NF stage 18, as assayed by in situ hybridization, anterior view and dorsal view, anterior up. This research was originally published in The Journal of Biological Chemistry. Wang et al enopus skip modulates Wnt/beta-catenin signaling and functions in neural crest induction.April 2, 2010; 285 (14):10890-10901. The American Society for Biochemistry and Molecular Biology. Reproduced with permission. |
|
|
snw1 ( SNW domain containing 1 ) gene expression in Xenopus laevis embryos, NF stage 23, as assayed by in situ hybridization, lateral view, anterior right. This research was originally published in The Journal of Biological Chemistry. Wang et al enopus skip modulates Wnt/beta-catenin signaling and functions in neural crest induction.April 2, 2010; 285 (14):10890-10901. The American Society for Biochemistry and Molecular Biology. Reproduced with permission. |
|
|
snw1 ( SNW domain containing 1 ) gene expression in Xenopus laevis embryos, NF stage 28, as assayed by in situ hybridization, lateral view, anterior right. This research was originally published in The Journal of Biological Chemistry. Wang et al enopus skip modulates Wnt/beta-catenin signaling and functions in neural crest induction.April 2, 2010; 285 (14):10890-10901. The American Society for Biochemistry and Molecular Biology. Reproduced with permission. |
References [+] :
Abu-Elmagd,
Frizzled7 mediates canonical Wnt signaling in neural crest induction.
2006, Pubmed,
Xenbase
Abu-Elmagd, Frizzled7 mediates canonical Wnt signaling in neural crest induction. 2006, Pubmed , Xenbase
Agius, Endodermal Nodal-related signals and mesoderm induction in Xenopus. 2000, Pubmed , Xenbase
Albers, Identification and characterization of Prp45p and Prp46p, essential pre-mRNA splicing factors. 2003, Pubmed
Ambrozková, The fission yeast ortholog of the coregulator SKIP interacts with the small subunit of U2AF. 2001, Pubmed
Bagheri-Fam, Long-range upstream and downstream enhancers control distinct subsets of the complex spatiotemporal Sox9 expression pattern. 2006, Pubmed
Baudino, Isolation and characterization of a novel coactivator protein, NCoA-62, involved in vitamin D-mediated transcription. 1998, Pubmed
Bellmeyer, The protooncogene c-myc is an essential regulator of neural crest formation in xenopus. 2003, Pubmed , Xenbase
Billin, Beta-catenin-histone deacetylase interactions regulate the transition of LEF1 from a transcriptional repressor to an activator. 2000, Pubmed
Blitz, Anterior neurectoderm is progressively induced during gastrulation: the role of the Xenopus homeobox gene orthodenticle. 1995, Pubmed , Xenbase
Brembeck, Balancing cell adhesion and Wnt signaling, the key role of beta-catenin. 2006, Pubmed
Brès, A human splicing factor, SKIP, associates with P-TEFb and enhances transcription elongation by HIV-1 Tat. 2005, Pubmed
Cadigan, Wnt signaling: complexity at the surface. 2006, Pubmed
Cavallo, Drosophila Tcf and Groucho interact to repress Wingless signalling activity. 1998, Pubmed
Chen, Groucho/TLE family proteins and transcriptional repression. 2000, Pubmed
Clevers, TCF/LEF factor earn their wings. 1997, Pubmed , Xenbase
Clevers, Wnt/beta-catenin signaling in development and disease. 2006, Pubmed
Dahl, The Ski oncoprotein interacts with Skip, the human homolog of Drosophila Bx42. 1998, Pubmed
Davidson, Casein kinase 1 gamma couples Wnt receptor activation to cytoplasmic signal transduction. 2005, Pubmed , Xenbase
Deardorff, A role for frizzled 3 in neural crest development. 2001, Pubmed , Xenbase
Eastman, Regulation of LEF-1/TCF transcription factors by Wnt and other signals. 1999, Pubmed
Folk, Transcriptional coregulator SNW/SKIP: the concealed tie of dissimilar pathways. 2004, Pubmed
Gawantka, Antagonizing the Spemann organizer: role of the homeobox gene Xvent-1. 1995, Pubmed , Xenbase
Harland, In situ hybridization: an improved whole-mount method for Xenopus embryos. 1991, Pubmed , Xenbase
Hecht, The p300/CBP acetyltransferases function as transcriptional coactivators of beta-catenin in vertebrates. 2000, Pubmed , Xenbase
Heeg-Truesdell, Neural induction in Xenopus requires inhibition of Wnt-beta-catenin signaling. 2006, Pubmed , Xenbase
Hong, Fgf8a induces neural crest indirectly through the activation of Wnt8 in the paraxial mesoderm. 2008, Pubmed , Xenbase
Huelsken, The Wnt signalling pathway. 2002, Pubmed
Jurica, Purification and characterization of native spliceosomes suitable for three-dimensional structural analysis. 2002, Pubmed
Kim, The product of an oculopharyngeal muscular dystrophy gene, poly(A)-binding protein 2, interacts with SKIP and stimulates muscle-specific gene expression. 2001, Pubmed
Knöchel, Structure and expression of Xenopus tropicalis BMP-2 and BMP-4 genes. 2001, Pubmed , Xenbase
Korinek, Constitutive transcriptional activation by a beta-catenin-Tcf complex in APC-/- colon carcinoma. 1997, Pubmed
Kostrouchova, SKIP is an indispensable factor for Caenorhabditis elegans development. 2002, Pubmed
LaBonne, Neural crest induction in Xenopus: evidence for a two-signal model. 1998, Pubmed , Xenbase
Leong, Ski-interacting protein interacts with Smad proteins to augment transforming growth factor-beta-dependent transcription. 2001, Pubmed
Li, TBL1-TBLR1 and beta-catenin recruit each other to Wnt target-gene promoter for transcription activation and oncogenesis. 2008, Pubmed
Liu, Control of beta-catenin phosphorylation/degradation by a dual-kinase mechanism. 2002, Pubmed , Xenbase
Logan, The Wnt signaling pathway in development and disease. 2004, Pubmed
MacDonald, Wnt/beta-catenin signaling: components, mechanisms, and diseases. 2009, Pubmed , Xenbase
Martinkova, Functional mapping of Saccharomyces cerevisiae Prp45 identifies the SNW domain as essential for viability. 2002, Pubmed
Moon, WNT and beta-catenin signalling: diseases and therapies. 2004, Pubmed
Morin, Activation of beta-catenin-Tcf signaling in colon cancer by mutations in beta-catenin or APC. 1997, Pubmed
Mosimann, Parafibromin/Hyrax activates Wnt/Wg target gene transcription by direct association with beta-catenin/Armadillo. 2006, Pubmed
Negeri, Inducible RNA interference uncovers the Drosophila protein Bx42 as an essential nuclear cofactor involved in Notch signal transduction. 2002, Pubmed
Nelson, Convergence of Wnt, beta-catenin, and cadherin pathways. 2004, Pubmed
Prathapam, Ski interacts with the evolutionarily conserved SNW domain of Skip. 2001, Pubmed
Prathapam, The HPV-16 E7 oncoprotein binds Skip and suppresses its transcriptional activity. 2001, Pubmed
Prathapam, Skip interacts with the retinoblastoma tumor suppressor and inhibits its transcriptional repression activity. 2002, Pubmed
Raible, Development of the neural crest: achieving specificity in regulatory pathways. 2006, Pubmed
Reya, Wnt signalling in stem cells and cancer. 2005, Pubmed
Rubinfeld, Stabilization of beta-catenin by genetic defects in melanoma cell lines. 1997, Pubmed
Ryo, Pin1 regulates turnover and subcellular localization of beta-catenin by inhibiting its interaction with APC. 2001, Pubmed
Sakai, Regulation of Slug transcription in embryonic ectoderm by beta-catenin-Lef/Tcf and BMP-Smad signaling. 2005, Pubmed
Sauka-Spengler, A gene regulatory network orchestrates neural crest formation. 2008, Pubmed
Shang, Cofactor dynamics and sufficiency in estrogen receptor-regulated transcription. 2000, Pubmed
Städeli, Transcription under the control of nuclear Arm/beta-catenin. 2006, Pubmed
Tamai, LDL-receptor-related proteins in Wnt signal transduction. 2000, Pubmed , Xenbase
Vallin, Cloning and characterization of three Xenopus slug promoters reveal direct regulation by Lef/beta-catenin signaling. 2001, Pubmed , Xenbase
Wang, Oncogenic function of ATDC in pancreatic cancer through Wnt pathway activation and beta-catenin stabilization. 2009, Pubmed
Willert, Beta-catenin: a key mediator of Wnt signaling. 1998, Pubmed
Willert, Wnt signaling: is the party in the nucleus? 2006, Pubmed
Wu, Neural crest induction by the canonical Wnt pathway can be dissociated from anterior-posterior neural patterning in Xenopus. 2005, Pubmed , Xenbase
Wu, Rac1 activation controls nuclear localization of beta-catenin during canonical Wnt signaling. 2008, Pubmed
Zhang, Nuclear coactivator-62 kDa/Ski-interacting protein is a nuclear matrix-associated coactivator that may couple vitamin D receptor-mediated transcription and RNA splicing. 2003, Pubmed
Zhang, Ternary complexes and cooperative interplay between NCoA-62/Ski-interacting protein and steroid receptor coactivators in vitamin D receptor-mediated transcription. 2001, Pubmed
Zhou, A role for SKIP in EBNA2 activation of CBF1-repressed promoters. 2000, Pubmed
Zhou, SKIP, a CBF1-associated protein, interacts with the ankyrin repeat domain of NotchIC To facilitate NotchIC function. 2000, Pubmed
