|
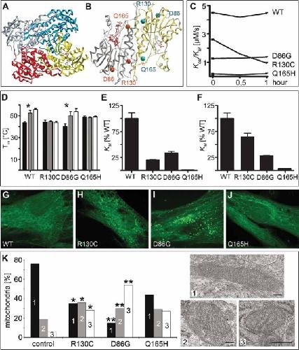
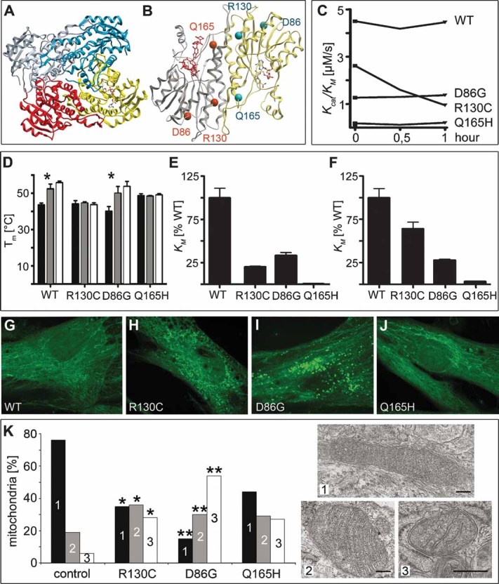
Figure 1. Crystal structure, stability and activity of the HSD10 homotetramer and mitochondrial morphology in fibroblasts from MHBDD patientsCrystal structure of HSD10. (A) Diagram of the homotetramer. A NADH cofactor is bound to one monomer. (B) Diagram of a HSD10 dimer with the location of the mutations. The active centre is marked by the substrate in red.C. Enzyme activity of HSD10 over time. Kcat/KM of HSD10 WT and mutations measured in a 30 min interval; substrate 2-methyl-3-hydroxybutyryl-CoA.D. Stability of HSD10 WT and mutations. Mean value of Tm determined by differential scanning fluorimetry (DSF)-experiments and standard deviation are shown. Black column: no cofactor/substrate, grey column: cofactor NAD+, white column: cofactor NADH (* indicates significant cofactor binding).E, F. Enzyme activity of HSD10 with different substrates. (E) Kcat/KM of HSD10 mutations with hydroxybutyryl-CoA as substrate (WT enzyme is taken as 100%). (F) Kcat/KM of HSD10 mutations with 2-methyl-3-hydroxybutyryl-CoA as substrate in relativity to the WT enzyme.G–J. Mitochondrial staining in patient fibroblasts. 300 nM Mitotracker Green FM were used on cells fixed with 3.7% formaldehyde on coverslips and mitochondria were visualized on a Perkin Elmer spinning disc confocal ERS-FRET on Nikon TE2000 inverted microscope. (G) Control, (H) R130C, (I) D86G, (J) Q165H.K. Fibroblasts were sectioned for electron microscopy. Pictures of 10–43 random systematically chosen visual fields were taken in a magnification of 11.5 × 103, scale bars: 100 nm. Mitochondria were classified into three groups (1—dense, dark; 2—loosely packed; 3—depleted cristae) with group 3 not only being morphologically distinct but also characterized by smaller mitochondria. Total numbers per sample and an overview of the cells are given in Supporting Information Fig 3. ** Indicate significance at p < 0.0001, * gives significance at p = 0.0366–0.0857 adjusted for multiple comparisons within the experiment compared to control fibroblasts. Normal human dermal fibroblasts served as controls. |
|
Figure 2. Mitochondrial morphology in brains of mice with a conditional knock-out in noradrenergic neurons (DBH-Cre)A. Brains from knock-out mice were Vibratome sectioned (50 µm), the loci coerulei, which could be identified by pigmentation, were dissected and prepared for electron microscopy. Scale bar: 100 µm.B, C. Mitochondria were classified into three groups (1—dense, dark; 2—loosely packed/swollen cristae; 3—depleted cristae). Total numbers per sample and an overview of the cells are given in Supporting Information Fig 5. Sections of the cerebellum, which lacks noradrenergic neurons, served as a control. * Indicates significance (p < 0.0001) of differences to the cerebellum.Pictures of 33 random systematically chosen visual fields were taken in a magnification of 11.5 × 103, scale bars: 100 nm. |
|
Figure 3. Mitochondrial function and morphology in Xenopus animal capsA. Functionality and specificity of antisense Mo oligonucleotides is shown. Antisense Mo oligonucleotides and Myc-tagged HSD10 cDNA were injected in Xenopus embryos. Protein extract from these embryos was subjected to Western blot using 9E10 anti-Myc antibody. Antisense Mo oligonucleotide Mo5â²UTR can block the translation of 5â²xHSD10 cDNA including the 5â²UTR, but not the translation of ATGxHSD10 cDNA starting with the start codon. MoATG can block translation of both constructs.B. Effect of HSD10 knock-down on mitochondrial function. Animal caps were dissected from injected Xenopus embryos and the turnover of 1-C14 pyruvate was measured. Counts per minute (CPM) is shown in relation to uninjected control (100%) and the standard error is given.C, D. Animal caps were dissected from injected Xenopus embryos and sectioned for electron microscopy. Pictures of 24 random systematically chosen visual fields were taken in a magnification of 6.6 Ã 103, scale bars: 100 nm (C). Mitochondria were classified into three groups (1âdense, dark; 2âloosely packed; 3âdepleted cristae) and the distribution is shown in (D). * Indicates significance at p < 0.0001 compared to uninjected control animal caps. Total numbers per sample and an overview of the cells are given in Supporting Information Fig 9. |
|
Figure 4. Loss-of-function analysis of xHSD10 using Mo antisense oligonucleotidesA. The phenotype of embryos injected with xHSD10 MoATG and its rescue with hHSD10 are shown. The injection of MoATG resulted in small or no eyes and reduced anterior structures in 99% (n = 60) of the injected embryos compared with control embryos. Differences in pigmentation are due to slightly differing developmental stages of the MoATG injected and the rescued embryo. Rescue of this phenotype was shown in two independent experiments (n = 40) where 92% of the embryos were WT and only 8% showed the knock-down phenotype.B, C. The reduction of forebrain and mid-/hindbrain tissue is shown by in situ hybridization of embryos injected with MoATG in comparison to uninjected controls using BF1 and otx2 as a markers. Fourteen out of 15 embryos (otx2) and 13 out of 15 embryos (BF1), respectively, showed reduction of forebrain and mid-/hindbrain tissue but brain patterning is not disturbed.D. The increase of apoptosis after knock-down of xHSD10 is shown by TUNEL staining (arrowheads). Embryos were injected with HSD10 MoATG on the right side (R). The left side (L) served as an internal control. |
|
Figure 5. Quantitative analysis of the effect of HSD10 loss-of-function on the apoptosis rate and rescueExperimental scheme.Quantification of TUNEL staining on the right (injected) side of tailbud stage embryos (NF St. 33/34) normalized against the left (control) side. The standard error of four individual experiments (n = 45â52 embryos) is shown. * Denotes significance of mean difference from uninjected control at p < 0.0001.Dendritic cells from WT mice and mice with a conditional knock-out in endothelial cells and haematopoietic stem cells (Tie2) were transfected with plasmids (pT-Rex-DEST30) bearing human HSD10 WT or mutations for 48 h before TUNEL assay was performed. The percentage of TUNEL positive cells of three independent experiments and standard error are shown. Statistical significance (*) of difference from WT cells was determined at p < 0.0001. The increase in apoptosis rate caused by HSD10 knock-down can be rescued by human HSD10 WT and the Q165H mutation but not by R130C and D86G cDNA. |
|
Supplementary Figure 8
Expression pattern of HSD10 mRNA. (A) The spatial expression pattern of HSD10 mRNA is shown by wholemount
in situ hybridization. Signal is observed in early stages (NF5 to 10.5) and in tadpole stages (NF41) in
ventral parts of the somites, neural tube, pronephros and eye. DIG-labelled antisense RNA as a probe for in situ
hybridization was synthesized using Digoxygenin RNA labelling Kit (Roche) with pCS2+_myc/xHSD10
digested with SalI as a template. (B) The temporal expression pattern of HSD10 mRNA is shown by reverse
transcription PCR analysis. cDNA for reverse transcription PCR was synthesized from total RNA of Xenopus
embryos of different NF stages using Revert Aid M-MuLV RT (Fermentas). For the detection of HSD10, the
following primer combinations and a standardized PCR protocol with 30 cycles and a T
m
of 56,3°C were used:
HSD10 5âcaccctgtcactgctctgaa3â and 5âcatcttggatttgcccaagt3â and ODC 5âgtcaatgatggagtgtatggatc3â and
5âtccattccgctctcctgagcac3â. Maternal mRNA for HSD10 exists until stage NF10.5, zygotic expression starts at
stage NF19.5. |
|
Supplementary Figure 10
Effect of HSD10 loss-of-function on the apoptosis rate in Xenopus embryos. (A) Xenopus embryos were injected
on the right side with MoCo, Mo5âUTR
and Fadd (Fas-associated protein with death domain) as a positive
control, respectively. Embryos were subjected to TUNEL staining and quantified for apoptotic spots on each
side. The uninjected (left) side served as an internal control and the injected side (right) was normalized against
the internal control. Embryos shown and numbers are exemplarily. Knock-down of xHSD10 causes an increase
in apoptosis. (B-E) frontal view of embryos (B) uninjected control (C) MoCo
(D) Fadd (E) Mo5âUTR. |
|
Supplementary Figure 12
Localization of HSD10 in Xenopus A6 cells. A6 cells were cultivated in DMEM low glucose medium diluted
with 15% water at 24°C and 5% CO2. Transient transfection of A6 cells was achieved with
pCS2+_myc/xHSD10 or pT-Rex-DEST30 containing cDNA for hHSD10 wt and the mutations R130C, D86G,
Q165H, respectively, using lipofectamine (Invitrogen) according to the manufacturer’s instructions. (A-E)
Transfected cells were cultured for 48 h, fixed on coverslips with 3.7% formaldehyde and permeabilized with
0.5% Triton X-100 and 3.7% formaldehyde in PBS for 5 min. Unspecific binding sites were blocked with 20%
newborn calf serum in IIF buffer (2% newborn calf serum, 2.5% cold water fish gelatine, 10% glycerol, 0.1%
Tween-20, 2% normal serum according to the second antibody in PBS). Overexpressed proteins were detected
using 9E10 anti-myc antibody and mouse monoclonal anti-HSD10 antibody (Abcam). After incubation with
secondary antibody cells were washed and transferred to 200 nM Mitotracker Red 580 (Invitrogen) for 30 min.
The cells were then fixed in 3.7% formaldehyde, mounted in Mowiol and observed by fluorescent microscopy
(Olympus SZX12). Fluorescent signal of HSD10 is seen as puncta within the cytosol. Visualization of
mitochondria using Mitotracker Red 580. Merged images show clear co-localization between Mitotracker Red
and HSD10 in A6 cells regardless of the protein being human (wt or mutated) or Xenopus. The anti-HSD10
antibody does not recognize the endogenous Xenopus HSD10 protein but the transfected human proteins. All
proteins (wt and mutations) are stably expressed and show a similar cellular distribution pattern. |
|
hsd17b10 (hydroxysteroid (17-beta) dehydrogenase 10 ) gene expression in Xenopus laevis embryo, assayed via in situ hybridization, NF stage 5, ?????view. |
|
hsd17b10 (hydroxysteroid (17-beta) dehydrogenase 10 ) gene expression in Xenopus laevis embryo, assayed via in situ hybridization, NF stage 10.5, vegetal view. |
|
hsd17b10 (hydroxysteroid (17-beta) dehydrogenase 10 ) gene expression in Xenopus laevis embryo, assayed via in situ hybridization, NF stage 19, dorsal view, anterior left. |
|
hsd17b10 (hydroxysteroid (17-beta) dehydrogenase 10 ) gene expression in Xenopus laevis embryo, assayed via in situ hybridization, NF stage 41, lateral view, anterior left, dorsal up. |