XB-ART-40993
J Cell Biol
2010 Jan 25;1882:209-21. doi: 10.1083/jcb.200911037.
Show Gene links
Show Anatomy links
Replication factory activation can be decoupled from the replication timing program by modulating Cdk levels.
Thomson AM, Gillespie PJ, Blow JJ.
???displayArticle.abstract???
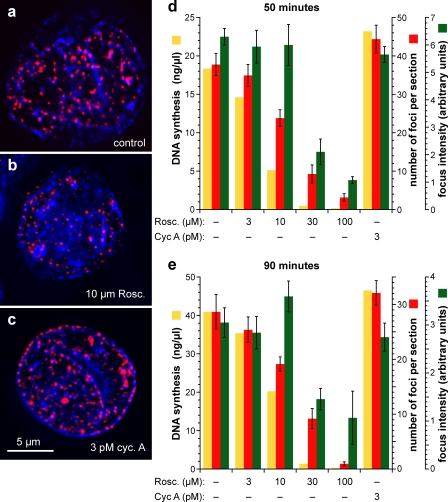
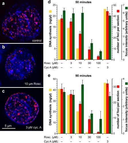
In the metazoan replication timing program, clusters of replication origins located in different subchromosomal domains fire at different times during S phase. We have used Xenopus laevis egg extracts to drive an accelerated replication timing program in mammalian nuclei. Although replicative stress caused checkpoint-induced slowing of the timing program, inhibition of checkpoint kinases in an unperturbed S phase did not accelerate it. Lowering cyclin-dependent kinase (Cdk) activity slowed both replication rate and progression through the timing program, whereas raising Cdk activity increased them. Surprisingly, modest alteration of Cdk activity changed the amount of DNA synthesized during different stages of the timing program. This was associated with a change in the number of active replication factories, whereas the distribution of origins within active factories remained relatively normal. The ability of Cdks to differentially effect replication initiation, factory activation, and progression through the timing program provides new insights into the way that chromosomal DNA replication is organized during S phase.
???displayArticle.pubmedLink??? 20083602
???displayArticle.pmcLink??? PMC2812520
???displayArticle.link??? J Cell Biol
???displayArticle.grants??? [+]
A3135 Cancer Research UK, A5434 Cancer Research UK, A7399 Cancer Research UK, BBS/S/P/2003/10310 Biotechnology and Biological Sciences Research Council , C303/A3135 Cancer Research UK, C303/A5434 Cancer Research UK, C303/A7399 Cancer Research UK, Biotechnology and Biological Sciences Research Council , BB_BBS/S/P/2003/10310 Biotechnology and Biological Sciences Research Council , CRUK_A5434 Cancer Research UK, CRUK_A7399 Cancer Research UK, CRUK_A3135 Cancer Research UK
Species referenced: Xenopus laevis
Genes referenced: gmnn
???attribute.lit??? ???displayArticles.show???
References [+] :
Berezney,
Heterogeneity of eukaryotic replicons, replicon clusters, and replication foci.
2000, Pubmed
Berezney, Heterogeneity of eukaryotic replicons, replicon clusters, and replication foci. 2000, Pubmed
Blasina, Caffeine inhibits the checkpoint kinase ATM. 1999, Pubmed
Blow, A model for DNA replication showing how dormant origins safeguard against replication fork failure. 2009, Pubmed
Blow, Preventing re-replication of chromosomal DNA. 2005, Pubmed
Boutros, CDC25 phosphatases in cancer cells: key players? Good targets? 2007, Pubmed
Brown, The crystal structure of cyclin A. 1995, Pubmed
Chong, Characterization of the Xenopus replication licensing system. 1997, Pubmed , Xenbase
Cohen, Genome-wide sequence and functional analysis of early replicating DNA in normal human fibroblasts. 2006, Pubmed
Dimitrova, Mammalian nuclei become licensed for DNA replication during late telophase. 2002, Pubmed , Xenbase
Dimitrova, The spatial position and replication timing of chromosomal domains are both established in early G1 phase. 1999, Pubmed , Xenbase
Dimitrova, Temporally coordinated assembly and disassembly of replication factories in the absence of DNA synthesis. 2000, Pubmed
Dimitrova, Regulation of mammalian replication origin usage in Xenopus egg extract. 1998, Pubmed , Xenbase
Donaldson, Shaping time: chromatin structure and the DNA replication programme. 2005, Pubmed
Eshaghi, Global profiling of DNA replication timing and efficiency reveals that efficient replication/firing occurs late during S-phase in S. pombe. 2007, Pubmed
Farkash-Amar, Global organization of replication time zones of the mouse genome. 2008, Pubmed
Feijoo, Activation of mammalian Chk1 during DNA replication arrest: a role for Chk1 in the intra-S phase checkpoint monitoring replication origin firing. 2001, Pubmed
Ferenbach, Functional domains of the Xenopus replication licensing factor Cdt1. 2005, Pubmed , Xenbase
Frouin, DNA replication: a complex matter. 2003, Pubmed
Ge, Dormant origins licensed by excess Mcm2-7 are required for human cells to survive replicative stress. 2007, Pubmed
Gilbert, Site-specific initiation of DNA replication in Xenopus egg extract requires nuclear structure. 1995, Pubmed , Xenbase
Goldberg, The Open Microscopy Environment (OME) Data Model and XML file: open tools for informatics and quantitative analysis in biological imaging. 2005, Pubmed
Goren, Replicating by the clock. 2003, Pubmed
Hartley, In vivo regulation of the early embryonic cell cycle in Xenopus. 1996, Pubmed , Xenbase
Hayashi, Genome-wide localization of pre-RC sites and identification of replication origins in fission yeast. 2007, Pubmed
Heichinger, Genome-wide characterization of fission yeast DNA replication origins. 2006, Pubmed
Hiratani, Global reorganization of replication domains during embryonic stem cell differentiation. 2008, Pubmed
Howe, Identification of a developmental timer regulating the stability of embryonic cyclin A and a new somatic A-type cyclin at gastrulation. 1995, Pubmed , Xenbase
Jackson, Replicon clusters are stable units of chromosome structure: evidence that nuclear organization contributes to the efficient activation and propagation of S phase in human cells. 1998, Pubmed
Jeon, Temporal profile of replication of human chromosomes. 2005, Pubmed
Karlsson-Rosenthal, Cdc25: mechanisms of checkpoint inhibition and recovery. 2006, Pubmed
Kitamura, Live-cell imaging reveals replication of individual replicons in eukaryotic replication factories. 2006, Pubmed
Krasinska, Cdk1 and Cdk2 activity levels determine the efficiency of replication origin firing in Xenopus. 2008, Pubmed , Xenbase
Labit, DNA replication timing is deterministic at the level of chromosomal domains but stochastic at the level of replicons in Xenopus egg extracts. 2008, Pubmed , Xenbase
Luciani, Characterization of a novel ATR-dependent, Chk1-independent, intra-S-phase checkpoint that suppresses initiation of replication in Xenopus. 2004, Pubmed , Xenbase
MacAlpine, Coordination of replication and transcription along a Drosophila chromosome. 2004, Pubmed
Masumoto, S-Cdk-dependent phosphorylation of Sld2 essential for chromosomal DNA replication in budding yeast. 2002, Pubmed
Mickle, Checkpoint independence of most DNA replication origins in fission yeast. 2007, Pubmed
Moore, Identification of the nuclear localization signal in Xenopus cyclin E and analysis of its role in replication and mitosis. 2002, Pubmed , Xenbase
Nishitani, DNA replication licensing. 2004, Pubmed , Xenbase
O'Keefe, Dynamic organization of DNA replication in mammalian cell nuclei: spatially and temporally defined replication of chromosome-specific alpha-satellite DNA sequences. 1992, Pubmed
Okuno, Stability, chromatin association and functional activity of mammalian pre-replication complex proteins during the cell cycle. 2001, Pubmed , Xenbase
Platani, In vivo analysis of Cajal body movement, separation, and joining in live human cells. 2000, Pubmed
Raghuraman, Cell cycle-dependent establishment of a late replication program. 1997, Pubmed
Raghuraman, Replication dynamics of the yeast genome. 2001, Pubmed
Rempel, Maternal Xenopus Cdk2-cyclin E complexes function during meiotic and early embryonic cell cycles that lack a G1 phase. 1995, Pubmed , Xenbase
Santocanale, A Mec1- and Rad53-dependent checkpoint controls late-firing origins of DNA replication. 1998, Pubmed
Sarkaria, Inhibition of ATM and ATR kinase activities by the radiosensitizing agent, caffeine. 1999, Pubmed
Schübeler, Genome-wide DNA replication profile for Drosophila melanogaster: a link between transcription and replication timing. 2002, Pubmed
Shechter, ATR and ATM regulate the timing of DNA replication origin firing. 2004, Pubmed , Xenbase
Shirahige, Regulation of DNA-replication origins during cell-cycle progression. 1998, Pubmed
Strausfeld, Cip1 blocks the initiation of DNA replication in Xenopus extracts by inhibition of cyclin-dependent kinases. 1994, Pubmed , Xenbase
Strausfeld, Both cyclin A and cyclin E have S-phase promoting (SPF) activity in Xenopus egg extracts. 1996, Pubmed , Xenbase
Swedlow, Quantitative fluorescence microscopy and image deconvolution. 2003, Pubmed
Tanaka, CDK-dependent phosphorylation of Sld2 and Sld3 initiates DNA replication in budding yeast. 2007, Pubmed
Vernon, The developmental expression of cell cycle regulators in Xenopus laevis. 2003, Pubmed , Xenbase
White, DNA replication-timing analysis of human chromosome 22 at high resolution and different developmental states. 2004, Pubmed
Woodfine, Replication timing of the human genome. 2004, Pubmed
Woodfine, Replication timing of human chromosome 6. 2005, Pubmed
Woodward, Excess Mcm2-7 license dormant origins of replication that can be used under conditions of replicative stress. 2006, Pubmed , Xenbase
Wu, Origin-specific initiation of mammalian nuclear DNA replication in a Xenopus cell-free system. 1997, Pubmed , Xenbase
Zegerman, Phosphorylation of Sld2 and Sld3 by cyclin-dependent kinases promotes DNA replication in budding yeast. 2007, Pubmed
Zink, The temporal program of DNA replication: new insights into old questions. 2006, Pubmed
