Click here to close
Hello! We notice that you are using Internet Explorer, which is not supported by Xenbase and may cause the site to display incorrectly.
We suggest using a current version of Chrome,
FireFox, or Safari.
???displayArticle.abstract???
The vertebrate body plan is established in two major steps. First, mesendoderm induction singles out prospective endoderm, mesoderm and ectoderm progenitors. Second, these progenitors are spatially rearranged during gastrulation through numerous and complex movements to give rise to an embryo comprising three concentric germ layers, polarised along dorsoventral, anteroposterior and left-right axes. Although much is known about the molecular mechanisms of mesendoderm induction, signals controlling gastrulation movements are only starting to be revealed. In vertebrates, Nodal signalling is required to induce the mesendoderm, which has precluded an analysis of its potential role during the later process of gastrulation. Using time-dependent inhibition, we show that in Xenopus, Nodal signalling plays sequential roles in mesendoderm induction and gastrulation movements. Nodal activity is necessary for convergent extension in axial mesoderm and for headmesoderm migration. Using morpholino-mediated knockdown, we found that the Nodal ligands Xnr5 and Xnr6 are together required for mesendoderm induction, whereas Xnr1 and Xnr2 act later to control gastrulation movements. This control is operated via the direct regulation of key movement-effector genes, such as papc, has2 and pdgfralpha. Interestingly, however, Nodal does not appear to mobilise the Wnt/PCP pathway, which is known to control cell and tissue polarity. This study opens the way to the analysis of the genetic programme and cell behaviours that are controlled by Nodal signalling during vertebrate gastrulation. It also provides a good example of the sub-functionalisation that results from the expansion of gene families in evolution.
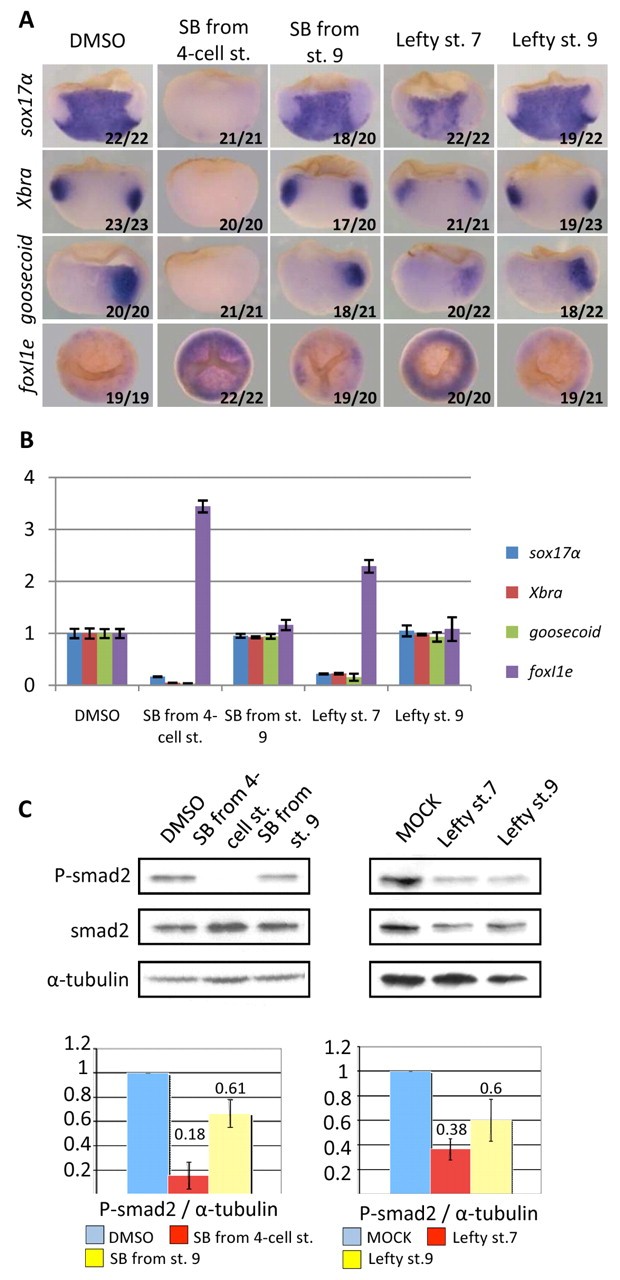
Fig. 1. Time-window of requirement for Nodal activity in mesendoderm induction. (A) Xenopus embryos were subjected to 200 μM SB-505124 (SB) or injected with 5 ng Lefty recombinant protein at the indicated stage (st.), and analysed by WISH at early gastrula stage. Control embryos were treated with DMSO. In this and the following figures, the number of embryos exemplified by the photograph over the total number of embryos analysed is indicated. For sox17α, Xbra and goosecoid, embryos were bisected prior to WISH and are viewed dorsal to the right, animal to the top. For foxI1e, views are animal, with dorsal to the top. (B) Q-PCR analysis was performed on the same embryos as in A. (C) Western blotting was performed on the same embryos as in A. The bar charts present the ratio of pSmad2 to α-tubulin levels, with respect to controls (DMSO and MOCK), which were set to 1.
Fig. 2. Nodal signalling controls gastrulation independently of mesendoderm induction. (A) Xenopus embryos were subjected to 200 μM SB-505124 as indicated and analysed by WISH at early neurula stage. Notochord elongation, visualised by Xbra and Xnot-2 staining (dashed lines), is reduced upon drug treatment prior to stage 11. The distance between the blastopore and the prechordal mesoderm expressing goosecoid (dashed line) is reduced in these embryos. (B) Late gastrula (stage 12) embryos were sectioned (50 μm) and stained for Xlim-1 to reveal the extending notochord, and for sox2 to mark the neural plate. The notochord was wider in drug-treated embryos, whereas the thickness of the neural tissue was unaffected. Note the absence of Brachet's cleft (arrows). (C) Immunostaining was used to reveal differentiated somitic muscles (12.101) and notochord (MZ15) at late tailbud stage. Horizontal sectioning, prior to staining, revealed the persistent reduction of convergent extension in notochordal tissue (insets).
Fig. 5. Xnr1 and Xnr2 act redundantly to control gastrulation but not mesendoderm induction. (A) Xenopus 4-cell embryos were injected in the two dorsal cells with 5 ng/cell of the indicated MOs, alone or in combination (2.5 ng each), together with 2.5 ng/cell FLDx. Embryos were fixed at stage 15 and processed for WISH and FLDx staining. Dorsal views, anterior to the top. Extending notochord (Xbra, Xnot-2) and prechordal mesoderm (goosecoid) were present but abnormally positioned. (B) DMZ was explanted at stage 10 from the same embryos as in A and cultured for 12 hours. For the purposes of rescue, 5 μg/ml recombinant Nodal protein was added to the culture medium after explantation. Elongation was significantly suppressed in double Xnr1/Xnr2 morphant explants, but was rescued by Nodal protein. (C) Headmesoderm was explanted at stage 10.25 from the same embryos as in A, plated on fibronectin-coated dishes and cultured for 3 hours. Spreading was severely impaired in double Xnr1/Xnr2 morphant explants, but was rescued in the presence of 5 μg/ml recombinant Nodal protein.
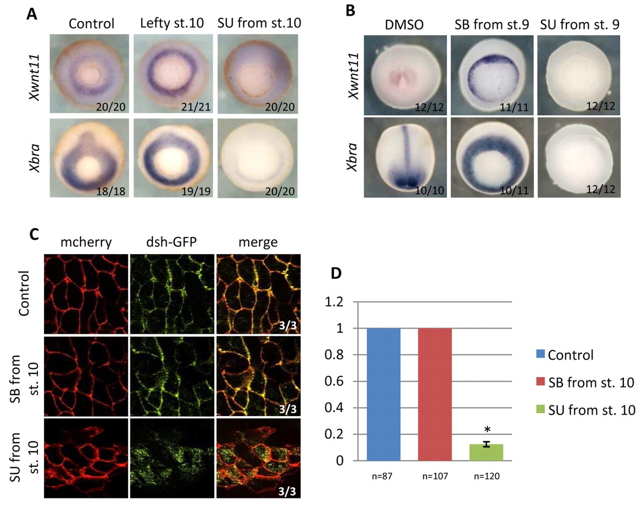
Fig. 6. The Nodal pathway does not regulate the Wnt/PCP pathway. (A,B) Xenopus embryos were injected with 10 ng Lefty recombinant protein, treated with 200 μM SU5402 or 200 μM SB-505124 at the indicated stages, and analysed by WISH at stage 12 (A) or 14 (B). SU5402, but not SB-505124, repressed Xbra and Xwnt11. All views are vegetal. (C) Four-cell embryos were marginally injected with a mixture of 250 pg/blastomere dsh-GFP and 1 ng/blastomere mcherry mRNAs in the two dorsal cells. Stage 12 embryos were fixed, sectioned, stained with an anti-GFP antibody and imaged with an apotome microscope. (D) The percentage of cells that displayed Dsh-GFP fluorescence predominantly at the cell membrane among the mCherry-positive cells. Three embryos were analysed per condition, and the total number of cells analysed is indicated. *, P=0.0314.
Fig. 7. Nodal signalling directly activates movement-effector genes. (A) Xenopus embryos were injected with 10 ng Lefty recombinant protein or treated with 200 μM SU5402 at stage 9, and analysed by WISH at stage 12. Vegetal views, dorsal to the top. (B) Four-cell embryos were injected in the two dorsal cells with 15 ng/cell of the indicated MOs, alone or in combination (7.5 ng each), together with 2.5 ng/cell FLDx. For the purposes of rescue, 5 ng of Nodal recombinant protein was injected into the blastocoele at stage 9. Injected embryos were fixed at stage 10.25 and bisected prior to WISH. Dorsal to the right (injected side), animal to the top. Movement-effector gene expression was severely downregulated in Xnr1/Xnr2 double-morphant embryos, but was rescued by the reintroduction of Nodal protein. (C) Animal caps were prepared at stage 8.5, preincubated in the presence of CHX for 1 hour, exposed to 5 ng/ml Activin A and CHX for another 2 hours, and then harvested and processed for real-time RT-PCR. Nodal activated all genes in a CHX-independent manner, except rnd1, a known indirect target of Activin signalling.