Click here to close
Hello! We notice that you are using Internet Explorer, which is not supported by Xenbase and may cause the site to display incorrectly.
We suggest using a current version of Chrome,
FireFox, or Safari.
Dev Cell
2009 Dec 01;176:788-99. doi: 10.1016/j.devcel.2009.11.006.
Show Gene links
Show Anatomy links
Cell cycle control of wnt receptor activation.
Davidson G, Shen J, Huang YL, Su Y, Karaulanov E, Bartscherer K, Hassler C, Stannek P, Boutros M, Niehrs C.
???displayArticle.abstract???
Low-density lipoprotein receptor related proteins 5 and 6 (LRP5/6) are transmembrane receptors that initiate Wnt/beta-catenin signaling. Phosphorylation of PPPSP motifs in the LRP6 cytoplasmic domain is crucial for signal transduction. Using a kinome-wide RNAi screen, we show that PPPSP phosphorylation requires the Drosophila Cyclin-dependent kinase (CDK) L63. L63 and its vertebrate homolog PFTK are regulated by the membrane tethered G2/M Cyclin, Cyclin Y, which mediates binding to and phosphorylation of LRP6. As a consequence, LRP6 phosphorylation and Wnt/beta-catenin signaling are under cell cycle control and peak at G2/M phase; knockdown of the mitotic regulator CDC25/string, which results in G2/M arrest, enhances Wnt signaling in a Cyclin Y-dependent manner. In Xenopus embryos, Cyclin Y is required in vivo for LRP6 phosphorylation, maternal Wnt signaling, and Wnt-dependent anteroposterior embryonic patterning. G2/M priming of LRP6 by a Cyclin/CDK complex introduces an unexpected new layer of regulation of Wnt signaling.
Figure 5. Cyclin Y Is Required for Wnt/β-Catenin Signaling during Xenopus A-P Patterning(A) Western blots of endogenous proteins from early neurula (stage 14) Xenopus embryos injected equatorially into each blastomere at the four-cell stage with Morpholino oligonucleotides (MO) targeting either lrp6 or both cyclin Y (cycY MO) transcripts. Asterisks indicate nonspecific bands.(B) TOPFLASH reporter assays in stage 13 embryos injected as in (A) with cycY MOs alone or together with either 500 pg hCCNY mRNA or 63 pg β-catenin-GFP mRNA.(C) Tailbud (stage 32) embryos microinjected with cycY MOs or lrp6 MO as in (A). 0% (n = 39) of control, 61% (n = 38) of cycY, and 70% (n = 53) of lrp6 MO injected embryos were anteriorized.(D) Early tailbud (stage 28) embryos injected as in (A) with limiting MO doses. 0% (n = 30) of control, 0% (n = 42) of cycY, 0% (n = 63) of lrp6, and 91% (n = 53) of cycY + lrp6 MO-injected embryos showed strong anteriorization (dorsoanterior index > 6; Kao and Elinson, 1988).(E) qPCR analysis of otx2 mRNA in stage 15 embryos injected as in (A) with limiting MO doses. mRNA levels were normalized to odc.(F) Whole-mount in situ hybridizations for the forebrain marker bf1 on mid-neurula (stage 15/16) embryos injected in one blastomere at the two-cell stage with either control or cycY MOs and/or lrp6 MO. Beta-galactosidase mRNA was coinjected as tracer (blue/green staining).(G) Western blots of endogenous proteins from mature oocytes injected equatorially with cycY MOs alone or together with 125 pg hCCNY mRNA.(H) TOPFLASH reporter assays in Xenopus embryos injected equatorially as oocytes with control MO or β-catenin MO or cycY MOs. For rescue, fertilized embryos were injected with 50 pg β-catenin-GFP mRNA.(I) qPCR analysis of the indicated genes in Xenopus embryos injected equatorially as oocytes as in (H).
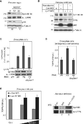
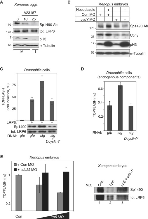
Figure 6. Cell Cycle Regulation of Lrp6 Phosphorylation and Wnt Signaling In Vivo(A) Western blots of endogenous proteins from Xenopus eggs treated with the calcium ionophore A23187 for indicated times (minutes). M, metaphase II; I, interphase.(B) Western blots of endogenous proteins from lysates of late neurula stage (stage 18) Xenopus embryos injected with control or cycY MOs as in Figure 5A, and, where indicated, treated for 8 hr with nocodazole.(C) Wg reporter assay (upper graph) and LRP6 western blots (lower panels) from the same LRP6 transfected Drosophila S2R+ cells treated with the indicated dsRNA (RNAi).(D) Wg reporter assay of S2R+ cells transfected with reporter plasmids only (measuring endogenous Wnt activity) and treated with the indicated dsRNA (RNAi).(E) Wnt reporter assays (left panel) in stage 11+Xenopus embryos injected equatorially at the four-cell stage with control MO or lrp6 MOs alone or together with cdc25B MO. Western blots (right panel) of endogenous proteins from stage 11+Xenopus embryos injected with control MO, or lrp6 MO alone or together with cdc25B MO. Note the strong increase of Sp1490 by cdc25 MO (compare lanes 2 and 3).