|
FIGURE 1. The NSD SET domain methylates H3K36 on nucleosomes. A, the left panel shows the schematic of human NSD1–3 domain organization. NID denotes the nuclear receptor interaction domain (12). PWWP denotes the PWWP domain which contains the proline-tryptophan-tryptophan-proline motif in the consensus amino acid sequence. The region of the SET domain protein expressed and used in the following enzymatic assays is indicated above the sequences. All of the proteins include the pre-SET, SET, and post-SET domain and flanking regions. The right panel shows CBB staining of the purified GST-NSD1–3 SET domain fusion proteins and the SET2 C-terminal fragment separated on SDS-PAGE. B, HKMT assay on nucleosomes (Nuc) and octamers (Oct) with enzymes analyzed in A using [3H]SAM as the methyl donor. The protein concentrations used for NSD1–3 SET were 0.05, 0.1, 0.2, and 0.4 μm; those for SET2-C were 0.01, 0.02, 0.04, and 0.08 μm. Nucleosomes and octamers contained recombinant, unmodified histones, and their final concentrations in the reactions were 0.35 μm unless otherwise noted. The assay mixtures were separated by SDS-PAGE. The lower panel shows CBB staining of the histones, and the upper panel shows results with fluorography. The asterisk denotes a proteolyzed form of H3 (see text). C, HKMT assays were performed on wild type (WT) or H3K36A nucleosomes using enzymes described in A; bovine serum albumin (BSA) and full-length recombinant PR-SET7 served as controls. The final concentrations for NSD1–3 SET in these and subsequent reactions were 0.15 μm unless otherwise noted. |
|
FIGURE 2. Short dsDNA stimulates NSD2-SET HKMT activity on H3K36 and inhibits activity on H4. A and B, increasing amounts of 41 bp dsDNA were added to HKMT assays containing octamers and NSD1-SET or NSD2-SET (A) or NSD2-SET with WT octamers or octamers bearing various lysine to alanine point mutations (B). Wild type (WT) octamers were used in the minus (−) enzyme controls. The bottom panels show CBB staining of histones. C, 0.4 μm 41 bp dsDNA was incubated alone or with 6 μm GST or with 0.3, 1.0, or 2.0 μm NSD2-SET domain. As positive control, RAR-RXR dimers were incubated with 0.4 μm oligo containing the RAR-RXR-specific DNA binding sequence. The products of the reaction were resolved by 5% native polyacrylamide gel electrophoresis. The upper panel shows the SYBR Gold stained DNA, and the lower panel shows CBB-stained proteins. |
|
FIGURE 3. HKMT assay comparing octamers and nucleosomes assembled from HeLa native histones, bearing natural histone modifications (A) or recombinant histones without modifications (B). The amount of enzyme was titrated as indicated. The middle and bottom panels show CBB staining of histones and enzyme, respectively. The asterisk denotes a proteolyzed form of H3. |
|
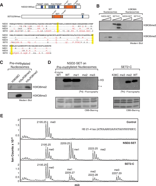
FIGURE 4. NSD2-SET domain dimethylates H3K36 on nucleosomes. A, a schematic representation of NSD2 and SET2 domain organization is shown on top, and the sequence alignment of the SET domains of NSD1–3 and SET2 is shown on the bottom. Identical residues are replaced by dots, similar residues are shown in black, and others are in red. The active site residues described in previous SET domain structures are highlighted in yellow. PWWP, PWWP domain containing proline-tryptophan-tryptophan-proline motif in consensus amino acid sequence. B, HKMT assays were performed with NSD2-SET and SET2-C on wild type (WT) and H3K36A nucleosomes using unlabeled SAM, and the product of the reaction was analyzed by Western blot using anti-H3K36me3 (upper panel) and anti-H3K36me2 (lower panel) antibodies. C, recombinant histones bearing methyl analogs mimicking different degrees of methylation on H3K36 were generated by chemical reaction as described under “Experimental Procedures” and analyzed by Western blot using anti-H3K36me2 and anti-H3K36me3 antibodies. D, premethylated histones were assembled into nucleosomes and used as substrates in HKMT assays with NSD2-SET (left panel) and SET2-C (right panel). Me1, monomethyl-H3ϕK36; Me2, dimethyl-H3ϕK36; Me3, trimethyl-H3ϕK36. E, MALDI-TOF mass spectra for chymotyptic digests of H3 (top panel), H3 methylated by NSD2 (middle panel), and H3 methylated by SET2-C (bottom panel). HKMT assays were performed on nucleosomes, and the products of the reaction were separated by SDS-PAGE. The H3 bands were excised and digested in-gel using chymotrypsin, and the resulting peptides were analyzed using MALDI-TOF MS. The calculated protonated monoisotopic masses of peptide 21–41 carrying zero to three methylations are 2195.25, 2209.27, 2223.28, and 2237.30, respectively. The asterisk denotes a proteolyzed form of H3. |
|
FIGURE 5. NSD2 carried out dimethylation of H3K36 in vivo. siRNA silencing experiment was carried out in HeLa cells using two different siRNA oligos against NSD2 and a control (Ctr) siRNA oligo. A, nuclear extracts of the siRNA-treated cells were prepared and analyzed by Western blot using antibodies against NSD1, NSD2, and β-tubulin. Histones were acid-extracted from the treated cells and analyzed by Western blot using the antibodies specified. B, histones isolated from cells treated with NSD2- or control (Ctr)-siRNA were loaded in two amounts, and the methylation levels on H3K36 and H4K20 were analyzed by Western blot using specific antibodies. |
|
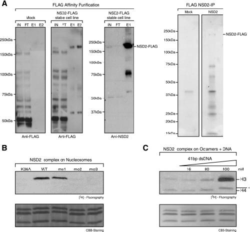
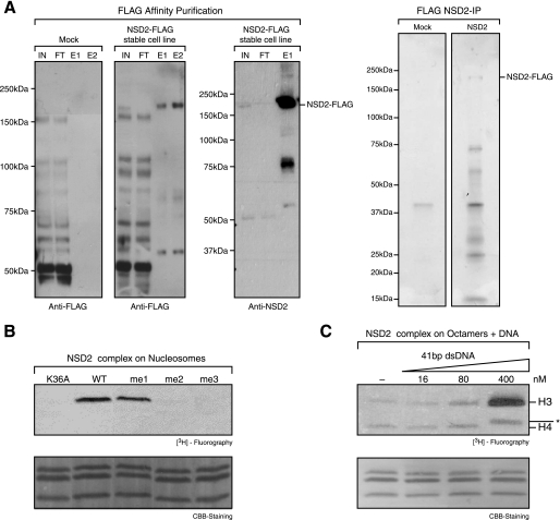
FIGURE 6. NSD2 complex dimethylates H3K36 on nucleosomes or octamers plus DNA. A, NSD2 complex was purified from HT1080 cells stably expressing FLAG- and Myc-tagged NSD2 by anti-FLAG resin. As a control, a similar purification from a stable cell line with empty vector was carried out, side by side (Mock). The input (IN), flow though (FL), and eluate (E) from the FLAG purification were separated by SDS-PAGE and analyzed by Western blots (left panel) using anti-FLAG M2 or anti-NSD2 antibodies as indicated at the bottom and by silver staining (right panel). B and C, HKMT assay performed with the isolated NSD2 complex and nucleosomes composed of wild type (WT), H3K36A, or premethylated H3K36 as indicated (B, top panel) or with octamers as a function of increasing amounts of 41-bp dsDNA (C, top panel). The asterisk denotes a proteolyzed form of H3. CBB staining of histones is shown (bottom panels). |
|
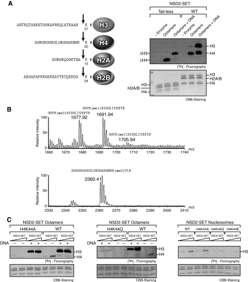
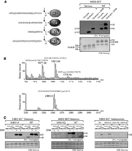
FIGURE 7. NSD2-SET domain can methylate H4K44 on octamers. A, schematic of tail-less histones (left panel). ΔH3 lacks amino acid 1–26, ΔH4 lacks amino acid 1–19, ΔH2A lacks amino acid 1–12, and ΔH2B lacks amino acid 1–23. The tail-less histones were assembled into octamers, and the HKMT assay was carried out on wild type (WT) or tail-less octamers (right panel). 41-bp dsDNA was added in some reactions as indicated. The reactions without enzyme were included as negative controls. B, mapping of the H4 methylation site by mass spectrometry. MALDI-TOF mass spectra for Arg-C digests (upper panel) and Asp-N digests (lower panel) of H4 methylated by NSD2-SET. The peptide identified as H4 (amino acids 42–54) exhibited mono- and dimethylation (upper panel), whereas the peptide identified as H4 (amino acids 1–23) was unmethylated (lower panel). The calculated protonated monoisotopic masses of peptide 41–55 carrying zero to two methylations are 1677.92, 1691.94, and 1705.95, respectively. Tandem mass spectra of precursor ions with m/z of 1691.94 and 1705.95 confirmed the mono- and dimethylation on Lys44 (data not shown). Unmodified peptide 1–23 has a calculated protonated monoisotopic mass of 2360.43. C, HKMT assay with octamers composed of WT H4 or H4K44A (left panel) or H4K44Q (middle panel). The enzyme was titrated at two different amounts, and 41-bp dsDNA was added to the assays as indicated. HKMT assays performed with WT H4, H4K44A, H4K44Q, or H4K44E octamers assembled onto nucleosomes (right panel). |