XB-ART-40829
Mol Cell
2009 Dec 11;365:872-84. doi: 10.1016/j.molcel.2009.11.017.
Show Gene links
Show Anatomy links
Evidence that fold-change, and not absolute level, of beta-catenin dictates Wnt signaling.
???displayArticle.abstract???
In response to Wnt stimulation, beta-catenin accumulates and activates target genes. Using modeling and experimental analysis, we found that the level of beta-catenin is sensitive to perturbations in the pathway, such that cellular variation would be expected to alter the signaling outcome. One unusual parameter was robust: the fold-change in beta-catenin level (post-Wnt/pre-Wnt). In Xenopus, dorsal-anterior development and target gene expression are robust to perturbations that alter the final level but leave the fold-change intact. These suggest, first, that despite cellular noise, the cell responds reliably to Wnt stimulation by maintaining a robust fold-change in beta-catenin. Second, the transcriptional machinery downstream of the Wnt pathway does not simply read the beta-catenin level after Wnt stimulation but computes fold-changes in beta-catenin. Analogous to Weber's Law in sensory physiology, some gene transcription networks must respond to fold-changes in signals, rather than absolute levels, which may buffer stochastic, genetic, and environmental variation.
???displayArticle.pubmedLink??? 20005849
???displayArticle.pmcLink??? PMC2921914
???displayArticle.link??? Mol Cell
???displayArticle.grants??? [+]
Species referenced: Xenopus
Genes referenced: axin1 ctnnb1 frat1 gsk3b nodal3 psmd6 sia1 sult2a1 wnt1 wnt3a
GO keywords: beta-catenin binding
???attribute.lit??? ???displayArticles.show???
|
|
Figure 1. What Is the Cellular Reporter of Wnt Stimulation? (A) Wnt stimulation induces accumulation of β-catenin. (B) Together with the Tcf/Lef transcription factor, β-catenin activates transcription of specific target genes. (C) We found that the absolute level of β-catenin is sensitive to nonspecific variation that may naturally occur in cells. (D) Interestingly, the fold-change in β-catenin induced by Wnt stimulation is buffered against variation in parameters. (E) Together with functional data from Xenopus embryos, we propose that fold-changes in β-catenin, and not absolute levels of β-catenin, are the output of Wnt signaling. |
|
|
Figure 2. Fold-Change in β-Catenin, Not Absolute Levels, Is Predicted to Be Insensitive to Variation in Cellular Parameters (A) A kinetic model of the Wnt pathway (modified from Lee et al., 2003). (B and C) Parameter sensitivity analysis. The parameters measured in the Xenopus extracts are used as the âunperturbed setpointâ (the first column). From this setpoint, each parameter was increased by 5-fold, one at a time (corresponds to each column). For each parameter set, we simulated the accumulation of β-catenin induced by a step Wnt stimulation and recorded the level of β-catenin after Wnt stimulation (B) and fold-change in β-catenin induced by Wnt (C). (D and E) For example, when Axin1 synthesis rate is increased by 5-fold (D) and the system is then stimulated with Wnt, the Wnt-induced level of β-catenin is 30 nM, and the Wnt-induced fold-change in β-catenin is 6-fold. When β-catenin synthesis rate is increased by 5-fold (E) and the system is then stimulated with Wnt, the Wnt-induced level of β-catenin is 1200 nM, and the Wnt-induced fold-change in β-catenin is 9-fold. Please see Figure S1 for a more complete sensitivity analysis. |
|
|
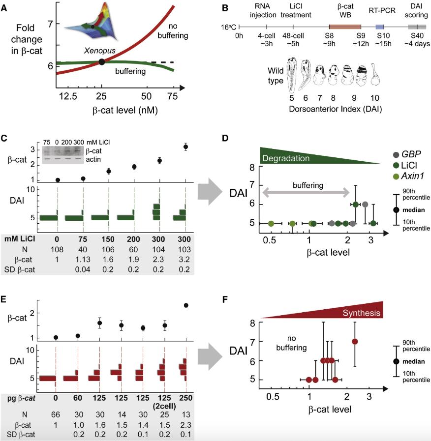
Figure 3. There Is a Region of Parameters where the Wnt-Induced Fold-Change in β-Catenin Is Insensitive to Variation in Parameters (A and B) Analytical solutions for the level of β-catenin after Wnt stimulation (A) and the Wnt-induced fold-change in β-catenin (B). These surfaces were computed analytically using equations 29-30 derived in the Supplemental Data. The black dot denotes the Xenopus parameters (α = 66, γ = 1). (C) The light blue shading indicates the region where the fold-change in β-catenin varies by less than ± 10%. Suppose that the cells reside within this region (point a), and we gradually inhibit degradation (α), thereby moving from point a to b to c. At each point, we stimulate the cells with Wnt, shown in the right panel. The absolute levels of β-catenin vary immediately, but the fold-change in β-catenin is identical for points a and b, which reside within the blue-shaded region. |
|
|
Figure 4. The Wnt-Induced Fold-Change in β-Catenin Is Insensitive to Perturbations in the Degradation Machinery In human RKO cells, most β-catenin is cytoplasmic due to absence of cadherin (Breen et al., 1993, Giannini et al., 2000). In each experiment, two to three biological replicates were examined, each analyzed using two to four dot blots. Unless noted, error bars are standard deviation (SD) across biological samples. (A) A typical Wnt stimulation in RKO cells (i.e., incubation with Wnt3A-conditioned media). Level of β-catenin was quantified using dot blot. (B) Redrawn from Figure 3B. This figure predicts how the Wnt-induced fold-change in β-catenin would respond to various perturbations, depicted by the arrows. (C) Definition of the quantities measured in the experiments. (D) Cells overexpressing Axin1 were stimulated with Wnt. Three independent experiments were performed. 95% CI = 1.96 à SD across experiments. (E and F) Cells were pretreated with different doses of lithium (3 hr) and then stimulated with Wnt in the presence of lithium. (E) Representative profiles of Wnt-induced β-catenin accumulation in the control and treated cells. (F) Results from four independent experiments. Please see Figure S4 for a detailed experimental protocol and S6 for similar results using BIO, another GSK3β inhibitor. (G) Cells overexpressing β-catenin were stimulated with Wnt. Two independent experiments were performed. 95% CI = 1.96 à SD across experiments. (H) Cells overexpressing β-catenin were pretreated with different doses of lithium (3 hr) and then stimulated with Wnt in the presence of lithium. Three independent experiments were performed. |
|
|
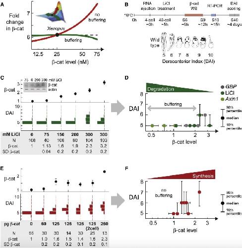
Figure 5. Phenotypic Outcome of Wnt Signaling in Xenopus Patterning Is Insensitive to Perturbations in the Degradation Machinery (A) Model prediction. To facilitate comparison with experimental data, we plot the Wnt-induced fold-change in β-catenin against the basal level of β-catenin. (Please also see Figure S8 to help visualize this.) From the Xenopus setpoint, perturbing degradation (α, green) will vary β-catenin level without initially affecting the Wnt-induced fold-change in β-catenin. However, increasing synthesis (γ, red) will increase both β-catenin level as well as the Wnt-induced fold-change. (B) RNA was injected to all four cells at 4-cell stage. Lithium treatment was performed at 48-cell stage for 5 min. Dorsoanterior phenotype was scored using the DAI index (Kao and Elinson, 1988). Cadherin-free pool of β-catenin was quantified using western blot on stage 8, around the onset of target gene expression. (C) Lithium treatment. (D) Plotting median DAI versus measured level of β-catenin for lithium treatment, GBP RNA injection, and Axin1 RNA injection. (E and F) β-catenin injection. (F) Plotting median DAI versus measured level of β-catenin for β-catenin RNA injection. Note: Phenotypic scoring, β-catenin quantitation, and RT-PCR (in Figure 6) were performed in sibling embryos. SD of β-catenin is from two to four western blots. For more raw data and controls, see Table S1. Sixty percent of the DAI 7/8 embryos developed as Janus twins (Kao and Elinson, 1988). Image in (B) is reprinted from Kao and Elinson (1988). |
|
|
Figure 6. Transcriptional Outcome of Wnt Signaling Is Insensitive to Variations in the Degradation Parameters (A and B) Quantitative RT-PCR analysis of two direct target genes of the Wnt pathway, siamois and Xnr3, in embryos treated with lithium (A) and injected with β-catenin RNA (B). RT-PCR was performed at stage 10. SD = 2â3 measurements. Cadherin-free pool of β-catenin was quantified at stage 8â9 using quantitative western blot. SD = 2â4 blots. (C) Embryos were injected with TopFlash and RL-TK constructs at 4-cell stage and then treated with lithium. Luciferase activity was assayed at stage 10. (D) RKO cells stably expressing BAR reporter and Renilla luciferase (Major et al., 2007) were treated with lithium. β-catenin and luciferase profiles were measured in the same experiment. |
|
|
Figure S1. Other Features of β-Catenin Accumulation Are Sensitive to Parameters |
|
|
Figure S2. The Insensitivity to Parameters Can Still Be Seen when the Total Pool of β-Catenin (the Measurable Quantity) Is Examined Instead. Same as Figure S1, except that the total pool of β-catenin is plotted here, as opposed to free, un-phosphorylated β-catenin in Figure S1. The total pool of β-catenin is the quantity that can be measured using Western blot. |
|
|
Figure S3. Sensitivity to Ligand Concentration As a control, the basal level of β-catenin is not affected by variations in δ (~ligand stimulation). The Wnt-induced level and fold-change in β-catenin is sensitive to δ. The higher γ (~higher Wnt concentration), the higher the Wnt-induced level of βcatenin, and consequently the fold-change in β-catenin. γ=1 is used in these calculations. |
|
|
Figure S4. Experimental Protocol of the Inhibitor Treatment RKO cells were pre-treated with different doses of LiCl (0-80mM) for 3h (in growth media). After that, the cells were transferred into control media or Wnt3A-conditioned media (WCM) + 0-80mM lithium. Cells were harvested usually at 24h, lysed, and analyzed using dot blot. β-catenin (-Wnt) = level of β-catenin in cells incubated in control media + 0-80mM lithium. This normally changed little from 0h onward (i.e., the effects of lithium equilibrated rapidly). β-catenin (+Wnt) = level of β-catenin in cells incubated in WCM + 0-80mM lithium after the new plateau in β-catenin was reached. The time to reach the new Wnt-induced plateau varied from ~3h (in untreated cells) to ~20-24h (in cells treated with the highest dose of lithium). It was most efficient to harvest all cells at the same time and it gave the same result as when the cells were harvested as soon as β-catenin reached the new plateau. Wnt-induced fold-change in β-catenin = β-cat (+Wnt) / Basal β-cat (-Wnt) Control media: Using DMEM+serum or L-cell-conditioned media gave the same results. L cell line is the parental line for the L-Wnt3A cell line. Pre-treatment period: 3h or 6h pre-treatment gave the same result. The same protocol was used for BIO treatment. |
|
|
Figure S5. The Basal Level of β-Catenin Increased in a Dose-Dependent Manner with Lithium Treatment RKO cells treated with different doses of lithium showed a dose-dependent increase in the level of β-catenin. Level of βcatenin was quantified using dot blot. The measurements reported here were taken after 24h incubation, but the same results were obtained from measurements at various time points (6h, 12h, 24h). |
|
|
Figure S6. The Wnt-Induced Fold-Change in β-Catenin Is Insensitive to Moderate Doses of BIO (GSK3 β Inhibitor) Cells were pre-incubated with BIO for 3 hours, followed by Wnt treatment in the presence of BIO for 6-24 hours. The level of β-catenin was quantified using dot blot. As a negative control, treatment with DMSO or MeBIO gave no significant changes in the level of β-catenin. |
|
|
Figure S7. More on Inhibiting GSK3 β in Cells Overexpressing β-Catenin These measurements were performed in the same experiment, side by side. For each data point, 2 biological replicates were examined; SD is the std. dev. from 3 independent dot blots. In the main text, these data are included in Figures 4EG. Here, they are presented side by side to show more directly that: 1) Cells overexpressing β-catenin responded more to Wnt stimulation (i.e., gave a higher fold-change). 2) Cells overexpressing β-catenin were less buffered when treated with lithium (i.e., fold-change decreased more readily). More repeat experiments are shown in the main text. |
|
|
Figure S8. Step-by-Step Details on How Figure 5A Was Generated To illustrate how Figure 5A was generated, let us decrease α from the Xenopus setpoint. As depicted by the green arrow in Figure A, the basal level of β-catenin will increase whereas the Wnt-induced fold-change in β-catenin will remain constant initially. As shown in Figure B, we then plot independently β-catenin level and fold-change as a function of α. Figure C merges the two plots in Figure B. For each value of α, we plot fold-change against basal level. |
|
|
Figure S9. More Protocol Details on Experiments in the Xenopus laevis Embryos |
|
|
Figure S10. Separating Cadherin-Bound Pool of βCatenin (A) To separate the cadherin-bound pool of β-catenin, a standard protocol was followed (Guger and Gumbiner, 2000; McCrea et al., 1991). 100 uL of embryo lysates (10 embryos) were rotated at 4oC for 1h with 100uL Concanavalin AâSepharose 4B slurry (Sigma C9017). Supernatant and beads were separated by centrifugation (three 5min spin at 16,000g). (B) The supernatant showed trace bands with monoclonal anti-cadherin 6B6 (Hybridoma Bank, 1:500). The 6B6 detects C-/U-/EP-cadherin, the cadherins expressed in early embryos (Heasman et al., 1994). The lower bands (<100kDa) are likely to be cadherin degradation products because they disappear with RIPA-extraction. (C) Calibrating the volume of ConA to use. Equal volumes were loaded for each lane. Ratio does not necessarily correspond to actual membrane/cytoplasmic ratio of β-catenin in the embryo. |
|
|
Figure S11. The Phenotypic Buffering in Response to ≤200 mM Lithium Treatment Is Highly Reproducible |
|
|
Figure S12. Quantitation of β-Catenin at Earlier Stages Does Not Alter Conclusions At all stages measured, β-catenin mRNA injection has lower effect on β-catenin protein level, and yet gives more severe phenotypes. |
|
|
Figure S13. Transcription Is Not Saturated |
References [+] :
Aberle,
beta-catenin is a target for the ubiquitin-proteasome pathway.
1997, Pubmed
Aberle, beta-catenin is a target for the ubiquitin-proteasome pathway. 1997, Pubmed
Bar-Even, Noise in protein expression scales with natural protein abundance. 2006, Pubmed
Barkai, Robustness in simple biochemical networks. 1997, Pubmed
Behrens, Functional interaction of beta-catenin with the transcription factor LEF-1. 1996, Pubmed , Xenbase
Bhanot, A new member of the frizzled family from Drosophila functions as a Wingless receptor. 1996, Pubmed
Blake, Phenotypic consequences of promoter-mediated transcriptional noise. 2006, Pubmed
Blake, Noise in eukaryotic gene expression. 2003, Pubmed
Breen, Poorly differentiated colon carcinoma cell lines deficient in alpha-catenin expression express high levels of surface E-cadherin but lack Ca(2+)-dependent cell-cell adhesion. 1993, Pubmed
Elowitz, Stochastic gene expression in a single cell. 2002, Pubmed
Funayama, Embryonic axis induction by the armadillo repeat domain of beta-catenin: evidence for intracellular signaling. 1995, Pubmed , Xenbase
Giannini, alpha-catenin inhibits beta-catenin signaling by preventing formation of a beta-catenin*T-cell factor*DNA complex. 2000, Pubmed
Guger, A mode of regulation of beta-catenin signaling activity in Xenopus embryos independent of its levels. 2000, Pubmed , Xenbase
Hart, Downregulation of beta-catenin by human Axin and its association with the APC tumor suppressor, beta-catenin and GSK3 beta. 1998, Pubmed , Xenbase
Heasman, Overexpression of cadherins and underexpression of beta-catenin inhibit dorsal mesoderm induction in early Xenopus embryos. 1994, Pubmed , Xenbase
Ikeda, Axin, a negative regulator of the Wnt signaling pathway, forms a complex with GSK-3beta and beta-catenin and promotes GSK-3beta-dependent phosphorylation of beta-catenin. 1998, Pubmed
Itoh, Axis determination in Xenopus involves biochemical interactions of axin, glycogen synthase kinase 3 and beta-catenin. 1998, Pubmed , Xenbase
Kao, The entire mesodermal mantle behaves as Spemann's organizer in dorsoanterior enhanced Xenopus laevis embryos. 1988, Pubmed , Xenbase
Klaus, Wnt signalling and its impact on development and cancer. 2008, Pubmed
Klein, A molecular mechanism for the effect of lithium on development. 1996, Pubmed , Xenbase
Kofron, The role of maternal axin in patterning the Xenopus embryo. 2001, Pubmed , Xenbase
Korinek, Depletion of epithelial stem-cell compartments in the small intestine of mice lacking Tcf-4. 1998, Pubmed
Lee, The roles of APC and Axin derived from experimental and theoretical analysis of the Wnt pathway. 2003, Pubmed , Xenbase
Lee, Transcriptional regulatory networks in Saccharomyces cerevisiae. 2002, Pubmed
Lemaire, Expression cloning of Siamois, a Xenopus homeobox gene expressed in dorsal-vegetal cells of blastulae and able to induce a complete secondary axis. 1995, Pubmed , Xenbase
Liu, Control of beta-catenin phosphorylation/degradation by a dual-kinase mechanism. 2002, Pubmed , Xenbase
McCrea, A homolog of the armadillo protein in Drosophila (plakoglobin) associated with E-cadherin. 1991, Pubmed , Xenbase
McKendry, LEF-1/TCF proteins mediate wnt-inducible transcription from the Xenopus nodal-related 3 promoter. 1997, Pubmed , Xenbase
McMahon, Ectopic expression of the proto-oncogene int-1 in Xenopus embryos leads to duplication of the embryonic axis. 1989, Pubmed , Xenbase
Meijer, GSK-3-selective inhibitors derived from Tyrian purple indirubins. 2003, Pubmed , Xenbase
Molenaar, XTcf-3 transcription factor mediates beta-catenin-induced axis formation in Xenopus embryos. 1996, Pubmed , Xenbase
Orford, Serine phosphorylation-regulated ubiquitination and degradation of beta-catenin. 1997, Pubmed
Ozbudak, Regulation of noise in the expression of a single gene. 2002, Pubmed
Paulsson, Summing up the noise in gene networks. 2004, Pubmed
Peifer, Phosphorylation of the Drosophila adherens junction protein Armadillo: roles for wingless signal and zeste-white 3 kinase. 1994, Pubmed
Peifer, wingless signal and Zeste-white 3 kinase trigger opposing changes in the intracellular distribution of Armadillo. 1994, Pubmed
Pinson, An LDL-receptor-related protein mediates Wnt signalling in mice. 2000, Pubmed
Raser, Control of stochasticity in eukaryotic gene expression. 2004, Pubmed
Riggleman, Spatial expression of the Drosophila segment polarity gene armadillo is posttranscriptionally regulated by wingless. 1990, Pubmed
Rubinfeld, Association of the APC gene product with beta-catenin. 1993, Pubmed
Rubinfeld, The APC protein and E-cadherin form similar but independent complexes with alpha-catenin, beta-catenin, and plakoglobin. 1995, Pubmed
Salic, Control of beta-catenin stability: reconstitution of the cytoplasmic steps of the wnt pathway in Xenopus egg extracts. 2000, Pubmed , Xenbase
Satoh, AXIN1 mutations in hepatocellular carcinomas, and growth suppression in cancer cells by virus-mediated transfer of AXIN1. 2000, Pubmed
Schneider, Beta-catenin translocation into nuclei demarcates the dorsalizing centers in frog and fish embryos. 1996, Pubmed , Xenbase
Stelling, Robustness of cellular functions. 2004, Pubmed
Su, Association of the APC tumor suppressor protein with catenins. 1993, Pubmed
Takacs, Dual positive and negative regulation of wingless signaling by adenomatous polyposis coli. 2008, Pubmed
Tamai, LDL-receptor-related proteins in Wnt signal transduction. 2000, Pubmed , Xenbase
Tao, Maternal wnt11 activates the canonical wnt signaling pathway required for axis formation in Xenopus embryos. 2005, Pubmed , Xenbase
van Leeuwen, Biological activity of soluble wingless protein in cultured Drosophila imaginal disc cells. 1994, Pubmed
van Noort, Wnt signaling controls the phosphorylation status of beta-catenin. 2002, Pubmed
Wehrli, arrow encodes an LDL-receptor-related protein essential for Wingless signalling. 2000, Pubmed
Yost, The axis-inducing activity, stability, and subcellular distribution of beta-catenin is regulated in Xenopus embryos by glycogen synthase kinase 3. 1996, Pubmed , Xenbase
Yost, GBP, an inhibitor of GSK-3, is implicated in Xenopus development and oncogenesis. 1998, Pubmed , Xenbase
Zeng, The mouse Fused locus encodes Axin, an inhibitor of the Wnt signaling pathway that regulates embryonic axis formation. 1997, Pubmed , Xenbase
