Click here to close
Hello! We notice that you are using Internet Explorer, which is not supported by Xenbase and may cause the site to display incorrectly.
We suggest using a current version of Chrome,
FireFox, or Safari.
???displayArticle.abstract???
Cell-surface-localized receptors and their extracellular ligands usually comprise distinct families and promote diversity of signal transduction regulation. The number of available ligand molecules is often the limiting factor for receptor activation during interpretation of the signal by the responding cell. Limited ligand availability in a particular area of tissue should lead to local competition between different members of a receptor family for binding and subsequent activation. Fibroblast growth factor receptor (FGFR) 4 (FGFR4) is a less potent activator of downstream pathways than FGFR1, the major subtype of FGFR. Regional expression of Xenopus FGFR1 and FGFR4 (XFGFR1 and XFGFR4, respectively) overlap in the anterior part of prospective and developing neural tissue. In this paper we show that XFGFR1 and XFGFR4 have opposing effects on the positioning of expression domains of mid- and hindbrain markers when the expression levels of the receptors are altered. We present a line of evidence to support our hypothesis that competition between XFGFR1 and XFGFR4 for ligands is required for correct positioning of marker expression. Local competition between receptors with different potencies should provide an efficient means for a cell to interpret the ligand signal correctly, and may constitute a more general mechanism for regulating signal transduction.
Fig. 1. Differential expression of XFGFR1 and XFGFR4 on the dorsal side of embryos. (A) RT-PCR analysis of XFGFR1 and XFGFR4 mRNAs in the prospective anterior region (I) and posterior region (II) (each 0.45 mm wide and 0.2 mm long) excised from the dorsal side of stage-10 embryos. W: whole embryos. (B,C) XFGFR1 (B) and XFGFR4 (C) expression in stage-11 embryos. Arrowheads indicate the dorsal blastopore groove. (D) A stage-11 embryo was sagitally bisected through the dorsal blastopore groove (arrowheads), and the halves were hybridized for XFGFR1 (left) or XFGFR4 (right). Dotted lines indicate the ectoderm/ mesoendoderm boundary. (E) A stage-11 embryo was sagitally bisected, and the halves were hybridized for XFGFR4 (left) or XHR1 (right). Before bisection, the dorsal side was flattened by gentle pressure to compare the distances between the posterior limits of the expression regions and the blastopore groove (arrowheads).
Fig. 2. Expression levels of XFGFR1 and XFGFR4 are important for normal development of the anterior neural region. (A) The site of microinjection at the 8-cell stage (animal view with dorsal side up) is indicated by the red arrow. (B-I) The embryos were examined for Xpax2 expression (blue) and β-galactosidase activity (red on the injected side). Green arrows indicate Xpax2 expression on the injected side. Xpax2 expression is shifted anteriorly by XFGFR1 mRNA (B left) and XFGFR4-MO (E), and posteriorly by XFGFR4 mRNA (C) and XFGFR1-MO (D). Some of the XFGFR1 mRNA- injected embryos exhibited a miling phenotype(B right). The phenotypes induced by MOs were reversed by the rescue constructs, resXFGFR1 mRNA (F) and resXFGFR4 mRNA (G). The directions of the shifts are determined by the ICDs, as shown by injecting XFGFR1/4 (H) and XFGFR4/1 (I) mRNAs. (J) MO-mediated translational inhibition. UTRXFGFR1-GFP and UTRXFGFR4-GFP are the 5untranslated regions of XFGFR1 (plus the first 4 codons) and XFGFR4 (plus the first 8 codons) fused to GFP, respectively. Whole lysates from stage-11 embryos injected with mRNA (500 pg) and MO (35 ng) were analyzed by western blotting for GFP. myc-GFP mRNA was injected as an injection control. (K) Structures of the wild-type and chimeric XFGFRs. The regions of XFGFR1 and XFGFR4 are shown in red and blue, respectively. (L) Summary of injections. Preprolactin (pplactin) mRNA was injected as a control RNA.
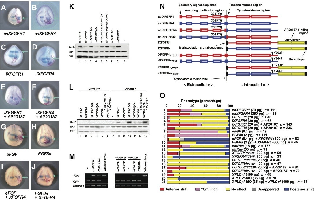
Fig. 4. Competition for ligands between XFGFR1 and XFGFR4 regulates the development of the anterior neural region. (A,B) caXFGFR1 mRNA and XFGFR4 mRNA shifted Xpax2 expression anteriorly. (C-F) iXFGFR mRNA shifted Xpax2 expression anteriorly when AP20187 was added at stage 10 to dimerize the iXFGFRs. (G-J) When XFGFR4 mRNA was coinjected, the effect of FGF overexpression (reduced size of the anterior neural structure in a cell-autonomous manner; G,H) disappeared, and Xpax2 expression was shifted posteriorly (I,J). (K,L) ERK assay in animal caps injected with mRNAs encoding caXFGFRs and iXFGFRs. caXFGFR mRNA- and GFP mRNA-injected caps excised from blastulae were incubated at 23oC for 110 min (K). AP20187 was added to iXFGFR mRNA- and GFP mRNA-injected caps at stage 10, and the caps were incubated at 23oC for an additional 110 min (L). Cell lysates were analyzed by western blotting for phosphorylated ERK (pERK), pan-ERK, and GFP. (M) Induction of Xbra expression in animal caps injected with mRNAs encoding caXFGFRs and iXFGFRs. AP20187 was added at stage 9 for dimerization of iXFGFRs. RNA for RT-PCR analysis was extracted at stage 11. (N) Structures of caXFGFRs, iXFGFRs and their derivatives. (O) Summary of injections.
Fig. 6. Heterodimers between the intracellular domains of XFGFR1 and XFGFR4 activate for signaling. (A) Constructs for inducible heterodimerization. (B-D) Heterodimers between XFGFR1-ICD and XFGFR4-ICD as well as homodimers of XFGFR1-ICD shifted Xpax2 expression anteriorly. (E) The positioning of Xpax2 expression was unaffected by AP21967-induced homodimerized XFGFR4-ICD. (F) ERK assay in animal caps injected with different combinations of XFGFR-ICD mRNAs. Dimerization was induced by AP21967 at stage 10. (G) Summary of injections.
Fig. 7. Involvement of convergent extension in the positioning of Xpax2 expression and the differential activities of the ICDs of XFGFR1 and XFGFR4. (A,B) Xpax2 expression was shifted anteriorly by caCDC42 under the regulation of a CMV promoter (A), whereas dnCDC42 mRNA induced a posterior shift (B). (C) Summary of injections of CDC42 constructs. (D,E) Dimerization of iXFGFRs was induced by AP20187 at stage 11.5 in animal caps that had been injected with noggin mRNA. Cap elongation was assessed based on the ratio of the maximum width to the minimum width of the cap at stage 19 (E). Data are expressed as means +/- s.d.