XB-ART-40806
PLoS Biol
2009 Dec 01;712:e1000265. doi: 10.1371/journal.pbio.1000265.
Show Gene links
Show Anatomy links
A neuronal acetylcholine receptor regulates the balance of muscle excitation and inhibition in Caenorhabditis elegans.
Jospin M, Qi YB, Stawicki TM, Boulin T, Schuske KR, Horvitz HR, Bessereau JL, Jorgensen EM, Jin Y.
???displayArticle.abstract???
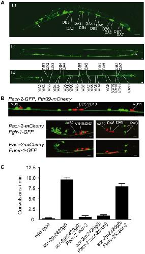
In the nematode Caenorhabditis elegans, cholinergic motor neurons stimulate muscle contraction as well as activate GABAergic motor neurons that inhibit contraction of the contralateral muscles. Here, we describe the composition of an ionotropic acetylcholine receptor that is required to maintain excitation of the cholinergic motor neurons. We identified a gain-of-function mutation that leads to spontaneous muscle convulsions. The mutation is in the pore domain of the ACR-2 acetylcholine receptor subunit and is identical to a hyperactivating mutation in the muscle receptor of patients with myasthenia gravis. Screens for suppressors of the convulsion phenotype led to the identification of other receptor subunits. Cell-specific rescue experiments indicate that these subunits function in the cholinergic motor neurons. Expression of these subunits in Xenopus oocytes demonstrates that the functional receptor is comprised of three alpha-subunits, UNC-38, UNC-63 and ACR-12, and two non-alpha-subunits, ACR-2 and ACR-3. Although this receptor exhibits a partially overlapping subunit composition with the C. elegans muscle acetylcholine receptor, it shows distinct pharmacology. Recordings from intact animals demonstrate that loss-of-function mutations in acr-2 reduce the excitability of the cholinergic motor neurons. By contrast, the acr-2(gf) mutation leads to a hyperactivation of cholinergic motor neurons and an inactivation of downstream GABAergic motor neurons in a calcium dependent manner. Presumably, this imbalance between excitatory and inhibitory input into muscles leads to convulsions. These data indicate that the ACR-2 receptor is important for the coordinated excitation and inhibition of body muscles underlying sinusoidal movement.
???displayArticle.pubmedLink??? 20027209
???displayArticle.pmcLink??? PMC2787625
???displayArticle.link??? PLoS Biol
???displayArticle.grants??? [+]
GM024663 NIGMS NIH HHS , NS034307 NINDS NIH HHS , NS035546 NINDS NIH HHS , Howard Hughes Medical Institute , R01 NS035546 NINDS NIH HHS , HHMI_JIN_Y Howard Hughes Medical Institute , R01 GM024663 NIGMS NIH HHS , R37 NS034307 NINDS NIH HHS , R01 NS034307 NINDS NIH HHS , R37 GM024663 NIGMS NIH HHS
Species referenced: Xenopus
Genes referenced: nudt16
???attribute.lit??? ???displayArticles.show???
References [+] :
Albuquerque,
Mammalian nicotinic acetylcholine receptors: from structure to function.
2009, Pubmed
Albuquerque, Mammalian nicotinic acetylcholine receptors: from structure to function. 2009, Pubmed
Bamber, The Caenorhabditis elegans unc-49 locus encodes multiple subunits of a heteromultimeric GABA receptor. 1999, Pubmed , Xenbase
Baylis, ACR-3, a Caenorhabditis elegans nicotinic acetylcholine receptor subunit. Molecular cloning and functional expression. 1997, Pubmed , Xenbase
Bertrand, Mutations at two distinct sites within the channel domain M2 alter calcium permeability of neuronal alpha 7 nicotinic receptor. 1993, Pubmed , Xenbase
Boulin, Eight genes are required for functional reconstitution of the Caenorhabditis elegans levamisole-sensitive acetylcholine receptor. 2008, Pubmed , Xenbase
Brenner, The genetics of Caenorhabditis elegans. 1974, Pubmed
Brown, Contributions from Caenorhabditis elegans functional genetics to antiparasitic drug target identification and validation: nicotinic acetylcholine receptors, a case study. 2006, Pubmed
Charnet, An open-channel blocker interacts with adjacent turns of alpha-helices in the nicotinic acetylcholine receptor. 1990, Pubmed
Cinar, Expression profiling of GABAergic motor neurons in Caenorhabditis elegans. 2005, Pubmed
Coulson, Toward a physical map of the genome of the nematode Caenorhabditis elegans. 1986, Pubmed
Culetto, The Caenorhabditis elegans unc-63 gene encodes a levamisole-sensitive nicotinic acetylcholine receptor alpha subunit. 2004, Pubmed
Davis, Rapid single nucleotide polymorphism mapping in C. elegans. 2005, Pubmed
Drisdel, Neuronal alpha-bungarotoxin receptors are alpha7 subunit homomers. 2000, Pubmed
Eimer, Regulation of nicotinic receptor trafficking by the transmembrane Golgi protein UNC-50. 2007, Pubmed
Engel, New mutations in acetylcholine receptor subunit genes reveal heterogeneity in the slow-channel congenital myasthenic syndrome. 1996, Pubmed
Fleming, Caenorhabditis elegans levamisole resistance genes lev-1, unc-29, and unc-38 encode functional nicotinic acetylcholine receptor subunits. 1997, Pubmed , Xenbase
Galzi, The multiple phenotypes of allosteric receptor mutants. 1996, Pubmed
Galzi, Mutations in the channel domain of a neuronal nicotinic receptor convert ion selectivity from cationic to anionic. 1992, Pubmed , Xenbase
Gottschalk, Identification and characterization of novel nicotinic receptor-associated proteins in Caenorhabditis elegans. 2005, Pubmed
Halevi, The C. elegans ric-3 gene is required for maturation of nicotinic acetylcholine receptors. 2002, Pubmed , Xenbase
Hansen, Galanthamine and non-competitive inhibitor binding to ACh-binding protein: evidence for a binding site on non-alpha-subunit interfaces of heteromeric neuronal nicotinic receptors. 2007, Pubmed
Hille, Negative surface charge near sodium channels of nerve: divalent ions, monovalent ions, and pH. 1975, Pubmed
Jin, The Caenorhabditis elegans gene unc-25 encodes glutamic acid decarboxylase and is required for synaptic transmission but not synaptic development. 1999, Pubmed
Jones, The nicotinic acetylcholine receptor gene family of the nematode Caenorhabditis elegans: an update on nomenclature. 2007, Pubmed
Jones, Functional genomics of the nicotinic acetylcholine receptor gene family of the nematode, Caenorhabditis elegans. 2004, Pubmed
Jospin, The L-type voltage-dependent Ca2+ channel EGL-19 controls body wall muscle function in Caenorhabditis elegans. 2002, Pubmed
Karlin, Emerging structure of the nicotinic acetylcholine receptors. 2002, Pubmed
Keramidas, Ligand-gated ion channels: mechanisms underlying ion selectivity. 2004, Pubmed
Lee, Nicotinic receptor interloop proline anchors beta1-beta2 and Cys loops in coupling agonist binding to channel gating. 2008, Pubmed
Lewis, Levamisole-resistant mutants of the nematode Caenorhabditis elegans appear to lack pharmacological acetylcholine receptors. 1980, Pubmed
Mann, The multifaceted role of inhibition in epilepsy: seizure-genesis through excessive GABAergic inhibition in autosomal dominant nocturnal frontal lobe epilepsy. 2008, Pubmed
McIntire, Genes required for GABA function in Caenorhabditis elegans. 1993, Pubmed
Mello, Efficient gene transfer in C.elegans: extrachromosomal maintenance and integration of transforming sequences. 1991, Pubmed
Rand, Acetylcholine. 2007, Pubmed
Richmond, One GABA and two acetylcholine receptors function at the C. elegans neuromuscular junction. 1999, Pubmed
Ruaud, Activation of nicotinic receptors uncouples a developmental timer from the molting timer in C. elegans. 2006, Pubmed
Schuske, The GABA nervous system in C. elegans. 2004, Pubmed
Squire, Molecular cloning and functional co-expression of a Caenorhabditis elegans nicotinic acetylcholine receptor subunit (acr-2). 1995, Pubmed , Xenbase
Stitzel, Naturally occurring genetic variability in the nicotinic acetylcholine receptor alpha4 and alpha7 subunit genes and phenotypic diversity in humans and mice. 2008, Pubmed
Towers, The Caenorhabditis elegans lev-8 gene encodes a novel type of nicotinic acetylcholine receptor alpha subunit. 2005, Pubmed
Treinin, A mutated acetylcholine receptor subunit causes neuronal degeneration in C. elegans. 1995, Pubmed
Unwin, Refined structure of the nicotinic acetylcholine receptor at 4A resolution. 2005, Pubmed
Varanda, The acetylcholine receptor of the neuromuscular junction recognizes mecamylamine as a noncompetitive antagonist. 1985, Pubmed
Vashlishan, An RNAi screen identifies genes that regulate GABA synapses. 2008, Pubmed
Wang, SLO-1 potassium channels control quantal content of neurotransmitter release at the C. elegans neuromuscular junction. 2001, Pubmed , Xenbase
White, The structure of the nervous system of the nematode Caenorhabditis elegans. 1986, Pubmed
White, The structure of the ventral nerve cord of Caenorhabditis elegans. 1976, Pubmed
White, The sensory circuitry for sexual attraction in C. elegans males. 2007, Pubmed
Wicks, Rapid gene mapping in Caenorhabditis elegans using a high density polymorphism map. 2001, Pubmed
