Click here to close
Hello! We notice that you are using Internet Explorer, which is not supported by Xenbase and may cause the site to display incorrectly.
We suggest using a current version of Chrome,
FireFox, or Safari.
???displayArticle.abstract???
BACKGROUND: Paraxial protocadherin (PAPC) and fibronectin leucine-rich domain transmembrane protein-3 (FLRT3) are induced by TGFbeta signaling in Xenopus embryos and both regulate morphogenesis by inhibiting C-cadherin mediated cell adhesion.
PRINCIPAL FINDINGS: We have investigated the functional and physical relationships between PAPC, FLRT3, and C-cadherin. Although neither PAPC nor FLRT3 are required for each other to regulate C-cadherin adhesion, they do interact functionally and physically, and they form a complex with cadherins. By itself PAPC reduces cell adhesion physiologically to induce cell sorting, while FLRT3 disrupts adhesion excessively to cause cell dissociation. However, when expressed together PAPC limits the cell dissociating and tissue disrupting activity of FLRT3 to make it effective in physiological cell sorting. PAPC counteracts FLRT3 function by inhibiting the recruitment of the GTPase RND1 to the FLRT3 cytoplasmic domain.
CONCLUSIONS/SIGNIFICANCE: PAPC and FLRT3 form a functional complex with cadherins and PAPC functions as a molecular "governor" to maintain FLRT3 activity at the optimal level for physiological regulation of C-cadherin adhesion, cell sorting, and morphogenesis.
???displayArticle.pubmedLink???
20027292 ???displayArticle.pmcLink???PMC2791867 ???displayArticle.link???PLoS One ???displayArticle.grants???[+]
Figure 1. FLRT3 inhibits C-cadherin adhesion activity and induces cell sorting at low expression levels. A) The effect of FLRT3
expression on blastomere adhesion to C-cadherin coated substrates. Blastomeres were collected from stage 9 embryos that were mock-injected (as
control), injected with FLRT3 RNA (160 pg) alone, or co-injected with FLRT3 RNA (160 pg) and C-cadherin RNA (1.5 ng). A portion of the FLRT3
expressing blastomeres was further treated with the Fab fragment of C-cadherin activating antibody, AA5 (1 mg/ml), for 30 min. Nt/No = the ratio of
the number of blastomeres remaining attached to the C-cadherin substrate after shaking to the number before shaking. B) Dose effects of FLRT3 on
its cell sorting activity. Different amounts of FLRT3 RNA, together with NLS-GFP mRNA (200 pg) for a lineage tracer, were injected into one animal
blastomere of embryos at the 16-cell stage. The cell sorting activity of FLRT3 was evaluated at stage 13 by observing how much the GFP labeled cells
disperse into the uninjected region. C) Representative cell sorting images of embryos injected with 25 pg, 50 pg or 100 pg of FLRT3 RNA.
doi:10.1371/journal.pone.0008411.g001
Figure 3. Effects of PAPC expression on the cell sorting and adhesion regulating function of FLRT3. A) PAPC and FLRT3 cooperate in
causing cell sorting. Cell sorting (cell dispersal) assays were performed by injecting 100 pg of FLRT3 RNA, 50 pg of M-PAPC RNA, 100 pg of PAPC-TMC
or 100 pg of FL-PAPC RNA separately or in combination into one animal blastomere at the 16 cell stage along with NLS-GFP RNA. B) PAPC expression
suppresses the FLRT3-induced disintegration of the blastocoel roof. The indicated RNAs (FLRT3 RNA: 0.4 ng, FL-PAPC or M-PAPC RNA: 1.6 ng) were
injected into the animal hemispheres of the 2-4 cell stage embryos, the animal cap explants were excised at stage 9, and the cells of the blastocoel
roof were examined and photographed as shown in the diagram. C) Graphical summary of 3 independent experiments examining the PAPC-rescue of
the FLRT3 phenotype as shown in B. The results were categorized in terms of severe, mild or no cell adhesion disruption. D) PAPC expression
suppresses the downregulation of C-cadherin mediated cell adhesion by FLRT3. Blastomere adhesion assay on C-cadherin coated substrates were
performed with cells from embryos injected as in B.
doi:10.1371/journal.pone.0008411.g003
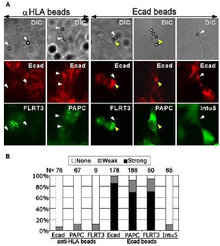
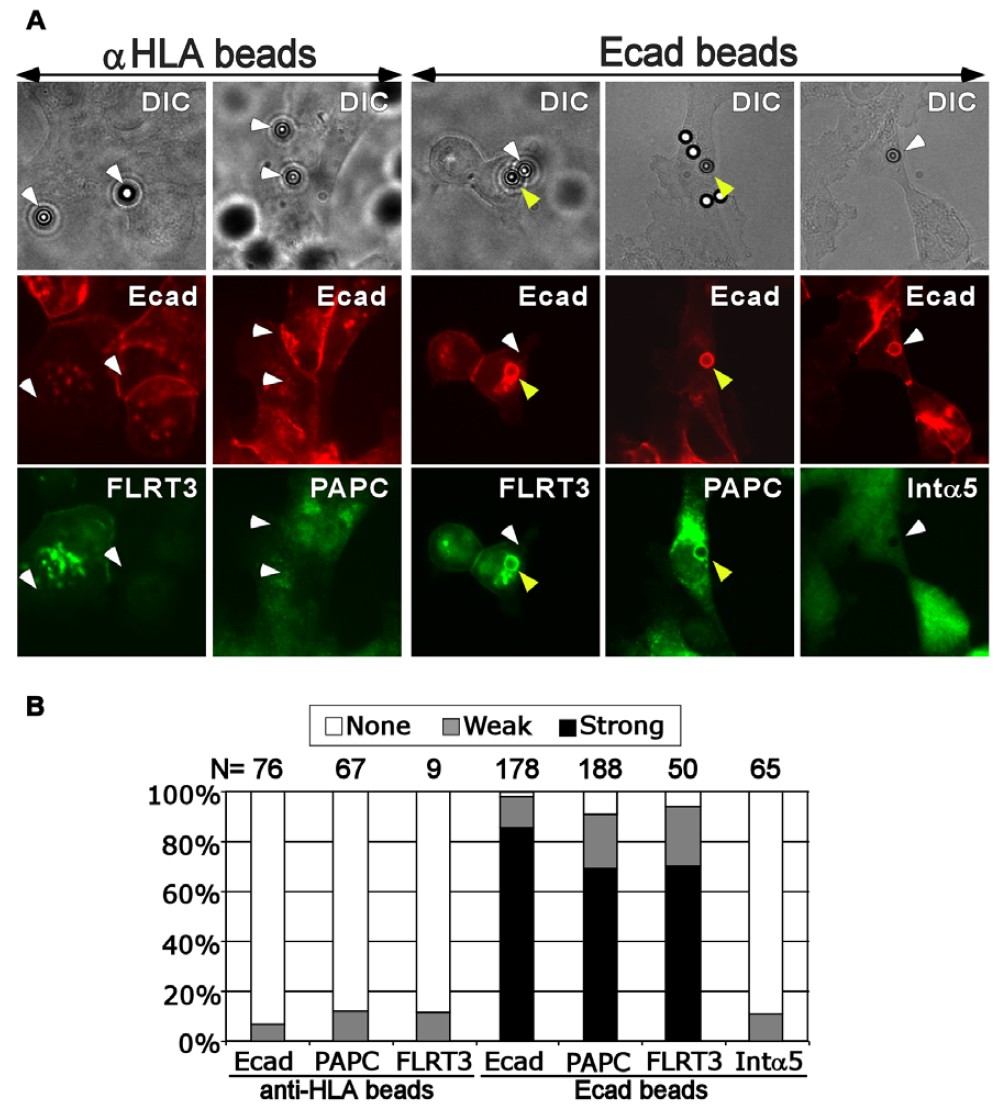
Figure 4. PAPC, FLRT3 and E-cadherin physically interact shown by bead recruitment assay.A) E-cadherin coated beads specifically recruit PAPC and FLRT3, but not integrin α5 (Intα5), at the surface of transfected A431 cells. Protein A-coupled microbeads were coated with purified human E-cad-EC·Fc and attached to sub-confluent A431 cells that express Xenopus PAPC and/or FLRT3. Double immunofluorescence staining against E-cadherin (red) and PAPC (green), E-cadherin (red) and FLRT3 (green), or E-cadherin (red) and integrin α5 (green). Anti-HLA coated protein A beads were used as negative control. The positions of beads determined by DIC microscopy are marked with arrowheads. White arrowheads indicate beads that did not recruit at least one of the stained proteins, whereas the yellow ones point to those that did recruit E-cadherin, PAPC, and/or FLRT3. B) Quantification of the recruitment of E-cadherin, PAPC and FLRT3 by both anti-HLA control beads and E-cadherin beads as well as the recruitment of integrin α5 by E-cadherin beads.
Figure 5. PAPC, FLRT3 and E-cadherin physically interact shown by co-immunoprecipitation (co-IP) assays. A) PAPC and FLRT3 co-IP
with E-cadherin in transfected A431 cells. Parental A431 cells and A431 cells exogenously expressing FLRT3 alone, PAPC alone, or both were grown to
confluence in 10 cm petri dishes, lysed in lysis buffer, and IPed with mouse IgG or anti-E-cadherin IgG and analyzed by Western blots against
E-cadherin, PAPC, FLRT3 or integrin a5 (as negative control). B) PAPC co-IPs with FLRT3. The same cells as in A) were lysed in lysis buffer, and IPed with
rabbit IgG or anti-FLRT3 IgG and analyzed by Western blots for FLRT3 and PAPC.
doi:10.1371/journal.pone.0008411.g005
Figure 6. PAPC expression inhibits the binding of RND1 to
FLRT3. A) Effect of full length PAPC on the binding of RND1 to FLRT3.
FLRT3-Flag RNA (0.3 ng) and RND1-HA RNA (0.15 ng) was co-injected
into 4-cell stage embryos with or without FL-PAPC RNA (1.5 ng) and
extracts of embryos were subject to anti-Flag IP and Western blotting
(WB) for the proteins shown. B) The extracellular and transmembrane
domains of PAPC inhibit FLRT3 recruitment of RND1. Expression of FLPAPC
and M-PAPC, but not PAPC-TMC, in the Xenopus embryo inhibits
FLRT3 recruitment of RND1. Co-IP and Western blot analysis were done
as in A.
doi:10.1371/journal.pone.0008411.g006
C-cadherin remains at the cell surface after FLRT3
expression. A) The effect of FLRT3 expression on the accessibility
of C-cadherin to trypsin treatment of the cell surface. Blastomeres
collected from stage 9 embryos that had been injected with either
GFP RNA (as control) or FLRT3 RNA (0.2 ng) at the 4 cell stage
were either mock-treated or treated with trypsin/EDTA. Samples
were analyzed by western blotting against C-cadherin and
FLRT3. Duplicates were independent experiments. B) The effect
of activin treatment, FLRT3 expression, or PAPC expression on
the accessibility of C-cadherin to cell surface biotinylation. Stage
9 blastomeres, which were either untreated (Con), treated with 5
ng/ml activin for 1 hr, or from embryos that had been injected
with 0.2 ng of FLRT3 RNA (FLRT3) or 1.5 ng of FL-PAPC
(PAPC) at 4-cell stage, were incubated with surface biotinylation
reagent, NHS-sulfo-s-s-Biotin. The labeled surface proteins were
pulled down with neutravidin beads and analyzed by western
blotting against C-cadherin. Each lane of triplet is an independent
experiment. C) The quantification of the percentage of
biotinylated C-cadherin in samples from B. D) Anti-C-cadherin
confocal immunofluorescence microscopy of the dorsal marginal
zone cryosection of a stage 12 embryo. ec = ectoderm; me =
mesoderm; en = endoderm; yp = yolk plug.
Found at: doi:10.1371/journal.pone.0008411.s002 (9.14 MB TIF)
Figure S3 FLRT3 morpholinos effectively knocks down FLRT3
expression in Xenopus embryos. FLRT3 RNA (0.5 ng) was
injected with or without 40 ng of FLRT3 morpholinos (FLRTMO)
into the embryos at the 2 cell stage. At stage 9, the embryos
were lysed and the protein extracts were analyzed by SDS-PAGE
and western blots against FLRT3. GFP RNA (0.5 ng) injected
embryos were used as control to show that no endogenous FLRT3
was detectable by western blot at stage 9. Duplicate samples in the
gel were from independent experiments.
Found at: doi:10.1371/journal.pone.0008411.s003 (1.89 MB TIF)
Figure S4 FL-PAPC and M-PAPC, but not PAPC-TMC
(transmembrane+cytoplasmic domain), can rescue FLRT3-TMC
induced cell dissociation. 1 ng of control (GFP) RNA (A and E),
FL-PAPC RNA (B and F), M-PAPC RNA (C and G) or PAPCTMC
RNA (D and H) was co-injected with 0.25 ng of FLRT3-
TMC RNA into the animal hemispheres of 4-cell stage embryos.
At stage 9, pictures of the outer (A�D) and inner (E�H) surfaces of
the animal cap region or explants of the injected embryos were
taken and the severity of the cell adhesion disruption was
compared.
Found at: doi:10.1371/journal.pone.0008411.s004 (8.64 MB TIF)
Figure S5 Detection of PAPC, FLRT3 and C-cadherin
interactions by crosslinking and co-IP. Total membranes prepared
from stage 10.5 embryos that were injected with PAPC and
FLRT3 RNAs were crosslinked with 0.5 mM Sulfo-DST,
dissolved in Ripa buffer, and IPed with preimmune IgG, anti-
PAPC IgG, or anti-FLRT3 IgG and analyzed by Western blotting
for PAPC, C-cadherin, FLRT3 or integrin a5 (as negative
control).
Found at: doi:10.1371/journal.pone.0008411.s005 (1.89 MB TIF)
Brieher,
Regulation of C-cadherin function during activin induced morphogenesis of Xenopus animal caps.
1994, Pubmed,
Xenbase
Brieher,
Regulation of C-cadherin function during activin induced morphogenesis of Xenopus animal caps.
1994,
Pubmed
,
Xenbase Chen,
Structural elements necessary for oligomerization, trafficking, and cell sorting function of paraxial protocadherin.
2007,
Pubmed
,
Xenbase Chen,
Paraxial protocadherin mediates cell sorting and tissue morphogenesis by regulating C-cadherin adhesion activity.
2006,
Pubmed
,
Xenbase Fukuhara,
Involvement of nectin in the localization of junctional adhesion molecule at tight junctions.
2002,
Pubmed Ishikawa,
A role of Rnd1 GTPase in dendritic spine formation in hippocampal neurons.
2003,
Pubmed Izumi,
Endocytosis of E-cadherin regulated by Rac and Cdc42 small G proteins through IQGAP1 and actin filaments.
2004,
Pubmed Karaulanov,
A role for fibronectin-leucine-rich transmembrane cell-surface proteins in homotypic cell adhesion.
2006,
Pubmed
,
Xenbase Kartenbeck,
Endocytosis of junctional cadherins in bovine kidney epithelial (MDBK) cells cultured in low Ca2+ ion medium.
1991,
Pubmed Kim,
The role of paraxial protocadherin in selective adhesion and cell movements of the mesoderm during Xenopus gastrulation.
1998,
Pubmed
,
Xenbase Kovacs,
Cadherin-directed actin assembly: E-cadherin physically associates with the Arp2/3 complex to direct actin assembly in nascent adhesive contacts.
2002,
Pubmed Le,
Recycling of E-cadherin: a potential mechanism for regulating cadherin dynamics.
1999,
Pubmed Medina,
Xenopus paraxial protocadherin has signaling functions and is involved in tissue separation.
2004,
Pubmed
,
Xenbase Newport,
A major developmental transition in early Xenopus embryos: I. characterization and timing of cellular changes at the midblastula stage.
1982,
Pubmed
,
Xenbase Niessen,
Cadherin-mediated cell sorting not determined by binding or adhesion specificity.
2002,
Pubmed
,
Xenbase Nobes,
A new member of the Rho family, Rnd1, promotes disassembly of actin filament structures and loss of cell adhesion.
1998,
Pubmed Ogata,
TGF-beta signaling-mediated morphogenesis: modulation of cell adhesion via cadherin endocytosis.
2007,
Pubmed
,
Xenbase Perrais,
E-cadherin homophilic ligation inhibits cell growth and epidermal growth factor receptor signaling independently of other cell interactions.
2007,
Pubmed Robinson,
FLRT3 is expressed in sensory neurons after peripheral nerve injury and regulates neurite outgrowth.
2004,
Pubmed Steinberg,
ON THE MECHANISM OF TISSUE RECONSTRUCTION BY DISSOCIATED CELLS, III. FREE ENERGY RELATIONS AND THE REORGANIZATION OF FUSED, HETERONOMIC TISSUE FRAGMENTS.
1962,
Pubmed Steinberg,
Differential adhesion in morphogenesis: a modern view.
2007,
Pubmed STEINBERG,
Mechanism of tissue reconstruction by dissociated cells. II. Time-course of events.
1962,
Pubmed STEINBERG,
On the mechanism of tissue reconstruction by dissociated cells. I. Population kinetics, differential adhesiveness. and the absence of directed migration.
1962,
Pubmed Wennerberg,
Rnd proteins function as RhoA antagonists by activating p190 RhoGAP.
2003,
Pubmed Wong,
Adhesion-independent mechanism for suppression of tumor cell invasion by E-cadherin.
2003,
Pubmed Wünnenberg-Stapleton,
Involvement of the small GTPases XRhoA and XRnd1 in cell adhesion and head formation in early Xenopus development.
1999,
Pubmed
,
Xenbase Yasuda,
Activity-induced protocadherin arcadlin regulates dendritic spine number by triggering N-cadherin endocytosis via TAO2beta and p38 MAP kinases.
2007,
Pubmed