Click here to close
Hello! We notice that you are using Internet Explorer, which is not supported by Xenbase and may cause the site to display incorrectly.
We suggest using a current version of Chrome,
FireFox, or Safari.
???displayArticle.abstract???
Amphibians are experiencing a panzootic of unprecedented proportions caused by the emergence of Batrachochytrium dendrobatidis (Bd). However, all species are not equally at risk of infection, and risk is further modified by environmental variables, specifically temperature. In order to understand how, and when, hosts mount a response to Bd we analysed infection dynamics and patterns of gene expression in the model amphibian species Silurana (Xenopus) tropicalis. Mathematical modelling of infection dynamics demonstrate the existence of a temperature-dependent protective response that is largely independent of the intrinsic growth-rate of Bd. Using temporal expression-profiling by microarrays and qRT-PCR, we characterise this response in the main amphibian lymphoid tissue, the spleen. We demonstrate that clearance of Bd at the host-optimal temperature is not clearly associated with an adaptive immune response, but rather is correlated with the induction of components of host innate immunity including the expression of genes that are associated with the production of the antimicrobial skin peptide preprocareulein (PPCP) as well as inflammatory responses. We find that adaptive immunity appears to be lacking at host-optimal temperatures. This suggests that either Bd does not stimulate, or suppresses, adaptive immunity, or that trade-offs exist between innate and adaptive limbs of the amphibian immune system. At cold temperatures, S. tropicalis loses the ability to mount a PPCP-based innate response, and instead manifests a more pronounced inflammatory reaction that is characterised by the production of proteases and higher pathogen burdens. This study demonstrates the temperature-dependency of the amphibian response to infection by Bd and indicates the influence that changing climates may exert on the ectothermic host response to pathogens.
???displayArticle.pubmedLink???
20027316 ???displayArticle.pmcLink???PMC2794374 ???displayArticle.link???PLoS One ???displayArticle.grants???[+]
Figure 1. Experimental infection and model outputs.A. Observed prevalence data for iCT animals (blue circles) and modelled prevalence data (blue line, RSS (residual sum of squares) = 0.112), and observed prevalence data for iWT animals (red circles) and modelled prevalence data (solid red line, RSS = 1.99). Dotted orange line shows modelled iWT prevalence data where an identical host response to iCT animals has been assumed. g means the gap between modelled prevalence in iWT with and without differing host response due to temperature. Modelling prevalence without taking into account a differing host response does not fit the observed data well (RSS = 1611). B. Third order polynomial fitted to measurements of temperature against daily exponential growth rate of Bd in culture from [14] (y = -0.00008639x3 + 0.002612x2 – 0.001124x – 0.0004419). Blue circle indicates Bd growth rate at the temperature of iCT animals, and red circle indicates Bd growth rate at the temperature of iWT animals. C. The intensity of infection measured by qPCR as zoospore genomic equivalents.
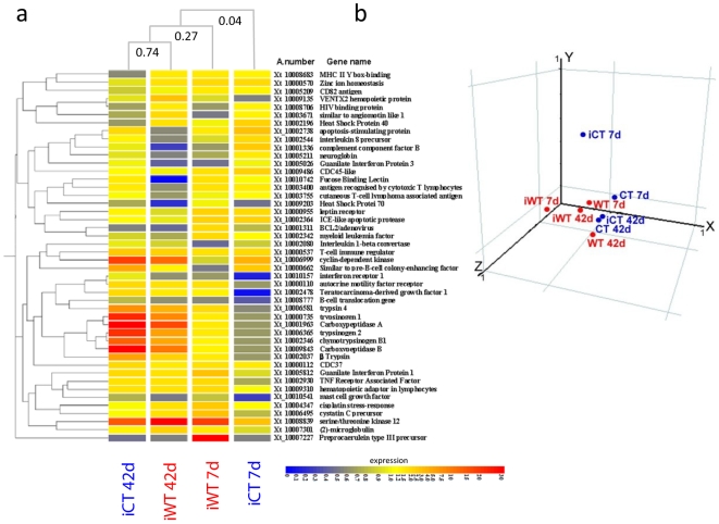
Figure 2. Microarray results in spleen of S. tropicalis Bd infected.A. Expression of the top 50 genes obtained from microarrays with known or putative immune-function as shown by two-way gene clustering and clustering analysis (GeneSpring Software). The colour scale shows the fold changes above normalised controls. B. Principal Component Analysis (PCA) showing that S. tropicalis frogs held at cold temperatures (iCT) have the most diverse transcriptional profile during the first stage (7 days) of infection. Axis: X = PCA Component 1 (24.99% variance); Y = PCA Component 2 (18.12% variance); Z = PCA Component 3 (14.95% variance).
Figure 3. Microarray validation by quantitative RT-PCR for each of the 52 experimental frogs using spleen RNA.For qRT-PCR analysis, samples were analysed in triplicates for each individual (control and infected). A. Microarray validation by qRT-PCR amplification for a subset of 10 genes with known or suspected roles in immunity. Black bars = microarray data (pooled samples); White bars = qRT-PCR validation data (individual samples). Data is expressed by log2 Relative Quantification versus the control group.. B. Further transcriptomic analysis by qRT-PCR of the expression of PPCP and trypsinogen 2 genes individually tested for all frogs (n = 52). Data is expressed by log2 Relative Quantification versus the control group (iWT7/cWT7, iWT42/cWT42, iCT7/cCT7 and iCT42/cCT42) ± Standard Error. * Indicates significance by Student t-test (p<0.05) compared to the control group at each time point.
Ali,
Antimicrobial peptides isolated from skin secretions of the diploid frog, Xenopus tropicalis (Pipidae).
2001, Pubmed,
Xenbase
Ali,
Antimicrobial peptides isolated from skin secretions of the diploid frog, Xenopus tropicalis (Pipidae).
2001,
Pubmed
,
Xenbase Arron,
TRAF-mediated TNFR-family signaling.
2002,
Pubmed Berger,
Chytridiomycosis causes amphibian mortality associated with population declines in the rain forests of Australia and Central America.
1998,
Pubmed Bevins,
Peptides from frog skin.
1990,
Pubmed
,
Xenbase Bosch,
Climate change and outbreaks of amphibian chytridiomycosis in a montane area of Central Spain; is there a link?
2007,
Pubmed Boyle,
Rapid quantitative detection of chytridiomycosis (Batrachochytrium dendrobatidis) in amphibian samples using real-time Taqman PCR assay.
2004,
Pubmed Calvano,
A network-based analysis of systemic inflammation in humans.
2005,
Pubmed Campbell,
Neutral proteinases of human mononuclear phagocytes. Cellular differentiation markedly alters cell phenotype for serine proteinases, metalloproteinases, and tissue inhibitor of metalloproteinases.
1991,
Pubmed Cooper,
Hibernation alters the frog's immune system.
1992,
Pubmed Erspamer,
Half a century of comparative research on biogenic amines and active peptides in amphibian skin and molluscan tissues.
1984,
Pubmed Erspamer,
Active peptides in the skins of one hundred amphibian species from Australia and Papua New Guinea.
1984,
Pubmed Fisher,
Global emergence of Batrachochytrium dendrobatidis and amphibian chytridiomycosis in space, time, and host.
2009,
Pubmed Fisher,
Proteomic and phenotypic profiling of the amphibian pathogen Batrachochytrium dendrobatidis shows that genotype is linked to virulence.
2009,
Pubmed Fujita,
Primitive complement system--recognition and activation.
2004,
Pubmed Gewin,
Riders of a modern-day Ark.
2008,
Pubmed Graindorge,
Identification of post-transcriptionally regulated Xenopus tropicalis maternal mRNAs by microarray.
2006,
Pubmed
,
Xenbase Kendziorski,
On the utility of pooling biological samples in microarray experiments.
2005,
Pubmed Livak,
Analysis of relative gene expression data using real-time quantitative PCR and the 2(-Delta Delta C(T)) Method.
2001,
Pubmed Maizels,
Immune regulation by helminth parasites: cellular and molecular mechanisms.
2003,
Pubmed Mangoni,
The synthesis of antimicrobial peptides in the skin of Rana esculenta is stimulated by microorganisms.
2001,
Pubmed Maniero,
Changes in selected aspects of immune function in the leopard frog, Rana pipiens, associated with exposure to cold.
1997,
Pubmed Moretti,
Molecular cloning of a human Vent-like homeobox gene.
2001,
Pubmed
,
Xenbase Novoradovskaya,
Universal Reference RNA as a standard for microarray experiments.
2004,
Pubmed Owen,
The cell biology of leukocyte-mediated proteolysis.
1999,
Pubmed Park,
Current issues for DNA microarrays: platform comparison, double linear amplification, and universal RNA reference.
2004,
Pubmed Pejler,
Mast cell proteases.
2007,
Pubmed Pierre,
Developmental regulation of invariant chain proteolysis controls MHC class II trafficking in mouse dendritic cells.
1998,
Pubmed Piotrowski,
Physiology of Batrachochytrium dendrobatidis, a chytrid pathogen of amphibians.
2004,
Pubmed Pounds,
Widespread amphibian extinctions from epidemic disease driven by global warming.
2006,
Pubmed Rauter,
Mast cell-derived proteases control allergic inflammation through cleavage of IgE.
2008,
Pubmed Reading,
Linking global warming to amphibian declines through its effects on female body condition and survivorship.
2007,
Pubmed Rollins-Smith,
Antimicrobial peptide defenses against chytridiomycosis, an emerging infectious disease of amphibian populations.
2005,
Pubmed Rollins-Smith,
The role of amphibian antimicrobial peptides in protection of amphibians from pathogens linked to global amphibian declines.
2009,
Pubmed Rollins-Smith,
Immune defenses of Xenopus laevis against Batrachochytrium dendrobatidis.
2009,
Pubmed
,
Xenbase Rollins-Smith,
Antimicrobial peptide defenses of the mountain yellow-legged frog (Rana muscosa).
2006,
Pubmed Rosenblum,
Global gene expression profiles for life stages of the deadly amphibian pathogen Batrachochytrium dendrobatidis.
2008,
Pubmed Rosenblum,
Genome-wide transcriptional response of Silurana (Xenopus) tropicalis to infection with the deadly chytrid fungus.
2009,
Pubmed
,
Xenbase Rovito,
Dramatic declines in neotropical salamander populations are an important part of the global amphibian crisis.
2009,
Pubmed Seki,
Development of Xenopus laevis skin glands producing 5-hydroxytryptamine and caerulein.
1989,
Pubmed
,
Xenbase Simmaco,
Experimental infections of Rana esculenta with Aeromonas hydrophila: a molecular mechanism for the control of the normal flora.
1998,
Pubmed Stuart,
Status and trends of amphibian declines and extinctions worldwide.
2004,
Pubmed Tyler,
A novel method for the release and collection of dermal, glandular secretions from the skin of frogs.
1992,
Pubmed Weldon,
Origin of the amphibian chytrid fungus.
2004,
Pubmed
,
Xenbase Woodhams,
Population trends associated with skin peptide defenses against chytridiomycosis in Australian frogs.
2006,
Pubmed Woodhams,
Life-history trade-offs influence disease in changing climates: strategies of an amphibian pathogen.
2008,
Pubmed