|
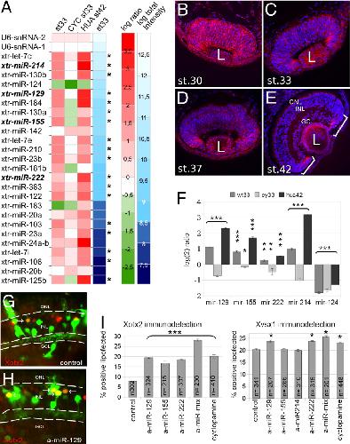
Fig. 1. hh inactivation lengthens the cell cycle and anticipates Xvsx1 and Xotx2 translation in early retina progenitor cells. (AâF) BrdU cumulative analysis of st. 33 retina. (A, B, D, and E) BrdU (green) and nuclei (Hoechst, blue) detection on retina sections. The slope of the line in CâF indicates the rate of the cell division cycles (see Materials and Methods). (n) number of scored cells. (GâJ) Xotx2 and Xvsx1 immunodetection (red) and nuclear detection (Hoechst, blue) on st. 35 retina. GCL indicates ganglion cell layer, which is detectable in control retinas (G and I) but not in cyclopamine-treated retinas (H and J). (K) Cyclopamine/control relative ratio of Xvsx1 or Xotx2 mRNA as detected by qRT-PCR in st. 35 dissected retinas. Red dashed line marks ratio = 1, bars show SE. (L) Xotx2 and Xvsx1 developmental expression of mRNA (âaaa) and protein (colored item) in WT, cyclopamine-treated, and HUA-treated retinas. |
|
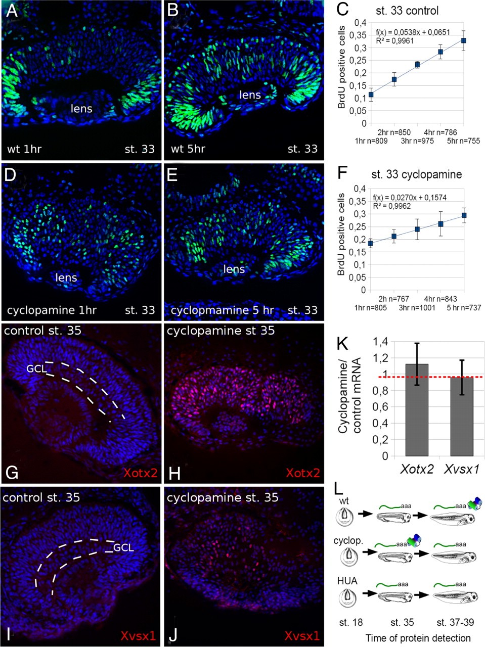
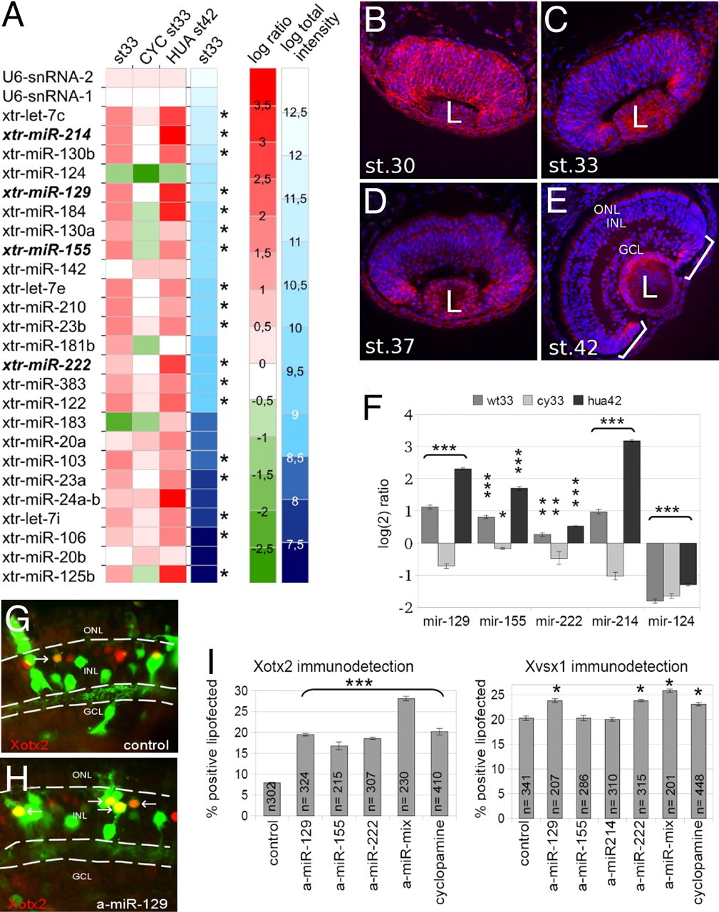
Fig. 2. Four developmentally regulated miRNAs inhibit the translation of Xotx2 and Xvsx1. (A) Heat map shows log ratios (red to green) of miRNA expression from WT and treated retinas with respect to WT st. 42 retina (baseline), after normalization with U6 snRNA1â2. The 25 miRNAs giving the highest hybridization signal (log total intensity, white to blue) in the st. 33 array are shown. (BâE) ISH detection (red) of mir-129; nuclei are stained by Hoechst (blue). (F) Relative quantification of miRNAs at st. 33 (wt33, WT; cy33, cyclopamine-treated) and at st. 42 after HUA treatment (hua42) as compared with their expression levels in st. 42 WT retinas (baseline). Error bars show SEM. (G and H) Xotx2 immunodetection (red) of lipofected cells (green, GFP detection). Arrows indicate double-positive cells. (I) Proportion of either Xvsx1- or Xotx2-positive lipofected cells. a-miR, antisense oligonucleotide to the indicated miRNA; a-miR-mix, equimolar mixture of antisense oligonucleotides to miR-129, miR-155, and miR-222 (Xotx2 immunodetection) or to miR-129 and miR-222 (Xvsx1 immunodetection). (n) number of cells analyzed. Error bars show SE. (L) lens; ONL, outer nuclear layer; INL, inner nuclear layer; GCL, ganglion cell layer. *, P < 0.05; **, P < 0.01; ***, P < 0.001 (Student's t test). |
|
Fig. 3. In vivo inactivation of miR-129, miR-155, miR-214, and miR-222 supports the bipolar cell fate. (AâG) Sections of retinas, lipofected with control (A) or antisense to miRNAs (a-miRNAs, BâG) oligonucleotides, show morphology of lipofected cells (GFP positive, white detection) in the differentiated cell layers: outer nuclear layer (ONL), inner nuclear layer (INL), and ganglion cell layer (GCL). Bipolar cells are located in the INL. a-miR-mix is an equimolar mix of antago-miRNAs to mir-129, miR-155, miR-214, and miR-222. (H) Heat map shows the percentage ratio (red to blue) of neuronal (ganglion, horizontal, amacrine, photoreceptor, and bipolar) and glial (Müller) cells in retinas lipofected with antisense oligonucleotides to miRNAs (a-miR) as reported in Table S3. |
|
Fig. 4. mir-129, mir-155, mir-214, and mir-222 target the 3â² UTR of Xotx2 and Xvsx1. (A) miRNA target sites as evaluated by functional assay in HEK 293 cells (Figs. S5 and S6). (B) In vivo sensor assay. (C) In vivo translational efficiency of GFP sensors as in B. Bars indicate GPF/RFP relative intensity ratio after lipofection. Cyc, cyclopamine. Mix, an equimolar mixture of antisense oligonucleotides to mir-129, miR-155, and miR-222 (for Xotx2 3â² UTR), or to mir-129, miR-155, miR-214, and miR-222 (for Xvsx1 3â² UTR). (n) number of retinal sections. Error bars show SE. Asterisks as in Fig. 2. (DâG) Examples of cells colipofected with sensors and control antisense oligonucleotide. ONL, outer nuclear layer; INL, inner nuclear layer; GCL, ganglion cell layer. Layers did not form properly in cyclopamine-treated retinas (E and G), as previously described (20). |
|
Fig. 5. miR-129, miR-155, miR-214, and miR-222 act downstream of the cell cycle setting a bipolar cell fate. (A) Fraction of EdU-positive lipofected cells. Error bars indicate SE. (n) number of cells. (B) Proportion of different lipofected retinal cell types. Error bars indicate SEM. Asterisks as in Fig. 2. (C) Model representing regulation of the timing of the translational inhibition of Xotx2 and Xvsx1 by mir-129, miR-155, miR-214, and miR-222 (miRNAs). S is the synthesis phase of the progenitor cell cycle. Early, mid, and late refer to cell birthdates in B and to retinal developmental stages in C. |