Click here to close
Hello! We notice that you are using Internet Explorer, which is not supported by Xenbase and may cause the site to display incorrectly.
We suggest using a current version of Chrome,
FireFox, or Safari.
Cell Mol Life Sci
2010 Feb 01;674:629-40. doi: 10.1007/s00018-009-0200-6.
Show Gene links
Show Anatomy links
An isoform of the vacuolar (H(+))-ATPase accessory subunit Ac45.
Jansen EJ, van Bakel NH, Coenen AJ, van Dooren SH, van Lith HA, Martens GJ.
???displayArticle.abstract???
The vacuolar (H(+))-ATPase (V-ATPase) is the main regulator of intraorganellar pH and in neuroendocrine cells is controlled by its accessory subunit, Ac45. Here, we report the discovery of the first isoform of a V-ATPase accessory subunit, namely an Ac45-like protein, denoted Ac45LP. Phylogenetic analysis revealed a lineage-dependent evolutionary history: Ac45 is absent in birds, and Ac45LP is absent in placental mammals, whereas all other tetrapod species contain both genes. In contrast to Ac45, Ac45LP is not proteolytically cleaved, a prerequisite for proper Ac45 routing. Intriguingly, Xenopus Ac45LP mRNA was expressed in developing neural tissue and in neural crest cells. In adult Xenopus, Ac45 mRNA is widely expressed mostly in neuroendocrine tissues, while Ac45LP mRNA expression was found to be restricted to the kidney and the lung. This novel Ac45LP may provide additional possibilities for V-ATPase regulation during neurodevelopment as well as in kidney and lung cells.
Fig. 1. Phylogenetic analysis and alignment of Ac45 [accessory subunit of vacuolar (H+)-ATPase] and Ac45-like protein (Ac45LP) sequences. a Sequence alignment. Underlining Transmembrane region, asterisks conserved cysteine residues. The alignment contains colors utilized by the ClustalX coloring algorithm in JalView (conservation grade colors and coloring of amino acid residues according to physicochemical criteria). b Phylogenetic tree: AaAedes aegypti, AcAnolis carolinensi, BfBranchiostoma floridae, CeCaenorhabditis elegans, CfCanis familiaris, DmDrosophila melanogaster, DrDanio rerio, GaGasteroteus aculeatus, GgGallus gallus, HsHomo sapiens, TgTaeniopygia guttata, MdMonodelphis domestica, MmMus musculus, OaOrnithorhynchus anatinus, RnRattus norvegicus, XlXenopus laevis, XtXenopustropicalis
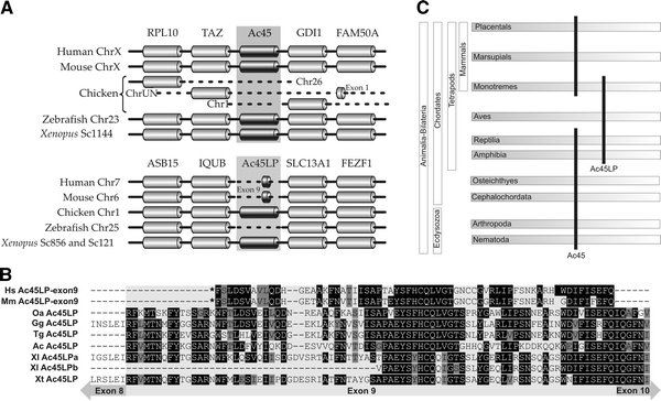
Fig. 2. The evolutionary history of the Ac45 and Ac45LP genes. a Schematic overview of genes surrounding the (presumptive) Ac45LP- and Ac45 genes. The Ac45LP gene was identified in chicken and Xenopus, but not in zebrafish. In human and mouse, only a remnant of the presumptive Ac45LP gene (exon 9) was found. The Ac45LP-neighboring genes were fully conserved. The Ac45 gene and its neighboring genes were fully conserved among species, with the exception of chicken. b Alignment of the partial human and mouse presumptive Ac45LP amino acid sequences (deduced from exon 9 Ac45LP sequences) with Ac45LP amino acid sequences from various species. Asterisk Stop codon preceding the exon 9 Ac45LP open reading frame. AcAnolis carolinensi, GgGallus gallus, HsHomo sapiens, TgTaeniopygia guttata, MmMus musculus, OaOrnithorhynchus anatinus, XlXenopus laevis, XtX.tropicalis. c Lineage-dependent evolutionary fate of the Ac45 and Ac45LP genes
Fig. 3. Exogenous expression of Ac45 and Ac45LP in Xenopus embryos. Western blot analysis of lysates of embryos injected with synthetic Ac45 mRNA or Ac45LP mRNA. Ac45 and Ac45LP proteins were detected with an anti-Ac45-C antibody and visualized by chemoluminescence
Fig. 4. Expression of Ac45 and Ac45LP mRNAs in developing Xenopus. Total RNA was extracted from Xenopus embryos (developmental stages are indicated). Reverse transcriptase-PCR analysis was performed as described in the Materials and Methods. Glyceraldehyde 3-phosphate dehydrogenase (GAPDH) served as an internal control for RNA integrity. -RT Absence of reverse transcriptase (negative control). Staging of Xenopus embryos was according to Nieuwkoop and Faber [30]
Fig. 5. Whole-mount in situ hybridization for Ac45 and Ac45LP mRNAs in stage-30 Xenopus embryos. Hybridizations with Ac45-anti-sense- (a) and Ac45-sense (b) DIG-labeled probes. Ac45 mRNA expression was predominantly found in developing neural tissues (brain, spinal cord and eye). c No signals were observed with the Ac45LP-anti-sense probe. d Negative control using the Ac45LP-sense probe
Fig. 6. Expression of Ac45 and Ac45LP mRNAs in neural tissue and neural crest cells of Xenopus embryos. Sections of developmental stage-30 Xenopus embryos hybridized with an Ac45-anti-sense probe showed Ac45 expression in the developing brain (a), in migrating neural crest cells between the pharyngeal arches and in the developing eye (b, arrows). No signals were detected with the Ac45-sense probe (c). Ac45LP mRNA expression was detected in the developing brain (d), in the migrating neural crest cells (e, f, arrows) and to a lower extent in the developing eye (e). Ac45LP mRNA-positive cells were also detected in the ventralmesoderm (g). No hybridization signal was found with the Ac45LP-sense probe (h). Asterisk Non-specific staining, e eye, Pros prosencephalon, Mes mesencephalon
Fig. 7. Tissue distributions of Xenopus Ac45 and Ac45LP mRNAs. RNA was extracted from various tissues and RT-PCR analysis was performed as described in the Material and Methods. GAPDH served as an internal control for RNA integrity. Si Small intestine, Lu lung, Te testes, St stomach, Ov ovary, Li liver, Sp spleen, Ga gall bladder, Ki kidney, Br brain, Mu muscle, He heart, Oo oocytes, Rt absence of reverse transcriptase (negative control)
atp6ap1.1 (ATPase, H+ transporting, lysosomal accessory protein 1, gene 1) gene expression in Xenopus laevis embryo, assayed via in situ hybridization, NF stage 30, lateral view, anteriorright, dorsal up.
Adams,
Early, H+-V-ATPase-dependent proton flux is necessary for consistent left-right patterning of non-mammalian vertebrates.
2006, Pubmed,
Xenbase
Adams,
Early, H+-V-ATPase-dependent proton flux is necessary for consistent left-right patterning of non-mammalian vertebrates.
2006,
Pubmed
,
Xenbase Allan,
Genome-wide survey of V-ATPase genes in Drosophila reveals a conserved renal phenotype for lethal alleles.
2005,
Pubmed Berezin,
Electron microscopy of the pulmonary alveolar cells (granular pneumocytes) of normal and vagotomized amphibian (Bufo icterus icterus).
1974,
Pubmed Brown,
An H+-ATPase in opposite plasma membrane domains in kidney epithelial cell subpopulations.
1988,
Pubmed Chevenet,
TreeDyn: towards dynamic graphics and annotations for analyses of trees.
2006,
Pubmed Evans,
The multifunctional fish gill: dominant site of gas exchange, osmoregulation, acid-base regulation, and excretion of nitrogenous waste.
2005,
Pubmed Feng,
Cytoplasmic terminus of vacuolar type proton pump accessory subunit Ac45 is required for proper interaction with V(0) domain subunits and efficient osteoclastic bone resorption.
2008,
Pubmed Getlawi,
Chromaffin granule membrane glycoprotein IV is identical with Ac45, a membrane-integral subunit of the granule's H(+)-ATPase.
1996,
Pubmed Hinton,
V-ATPase functions in normal and disease processes.
2009,
Pubmed Holthuis,
Biosynthesis of the vacuolar H+-ATPase accessory subunit Ac45 in Xenopus pituitary.
1999,
Pubmed
,
Xenbase Holthuis,
Molecular probing of the secretory pathway in peptide hormone-producing cells.
1995,
Pubmed
,
Xenbase Inoue,
Targeted disruption of the gene encoding the proteolipid subunit of mouse vacuolar H(+)-ATPase leads to early embryonic lethality.
1999,
Pubmed Jansen,
Accessory subunit Ac45 controls the V-ATPase in the regulated secretory pathway.
2008,
Pubmed
,
Xenbase Jansen,
Intracellular trafficking of the vacuolar H+-ATPase accessory subunit Ac45.
1998,
Pubmed
,
Xenbase Jefferies,
Function, structure and regulation of the vacuolar (H+)-ATPases.
2008,
Pubmed Kawasaki-Nishi,
Tissue specific expression of the splice variants of the mouse vacuolar proton-translocating ATPase a4 subunit.
2007,
Pubmed Louagie,
Role of furin in granular acidification in the endocrine pancreas: identification of the V-ATPase subunit Ac45 as a candidate substrate.
2008,
Pubmed Lubman,
Evidence for active H+ secretion by rat alveolar epithelial cells.
1989,
Pubmed Mayor,
Induction of the prospective neural crest of Xenopus.
1995,
Pubmed
,
Xenbase Meban,
The pneumonocytes in the lung of Xenopus laevis.
1973,
Pubmed
,
Xenbase Menoud,
Mouse neural crest cells secrete both urokinase-type and tissue-type plasminogen activators in vitro.
1989,
Pubmed Nishi,
The vacuolar (H+)-ATPases--nature's most versatile proton pumps.
2002,
Pubmed Nuckels,
The vacuolar-ATPase complex regulates retinoblast proliferation and survival, photoreceptor morphogenesis, and pigmentation in the zebrafish eye.
2009,
Pubmed Oka,
a4, a unique kidney-specific isoform of mouse vacuolar H+-ATPase subunit a.
2001,
Pubmed Oka,
Four subunit a isoforms of Caenorhabditis elegans vacuolar H+-ATPase. Cell-specific expression during development.
2001,
Pubmed Paroutis,
The pH of the secretory pathway: measurement, determinants, and regulation.
2004,
Pubmed Pietrement,
Distinct expression patterns of different subunit isoforms of the V-ATPase in the rat epididymis.
2006,
Pubmed Poëa-Guyon,
Alternative splicing controls neuronal expression of v-ATPase subunit a1 and sorting to nerve terminals.
2006,
Pubmed Schoonderwoert,
Structural gene organization and evolutionary aspects of the V-ATPase accessory subunit Ac45.
2002,
Pubmed Schoonderwoert,
Targeted disruption of the mouse gene encoding the V-ATPase accessory subunit Ac45.
2002,
Pubmed Schoonderwoert,
Proton pumping in the secretory pathway.
2001,
Pubmed Smith,
Molecular cloning and characterization of novel tissue-specific isoforms of the human vacuolar H(+)-ATPase C, G and d subunits, and their evaluation in autosomal recessive distal renal tubular acidosis.
2002,
Pubmed Smith,
Molecular cloning and characterization of Atp6n1b: a novel fourth murine vacuolar H+-ATPase a-subunit gene.
2001,
Pubmed Sun-Wada,
Mouse proton pump ATPase C subunit isoforms (C2-a and C2-b) specifically expressed in kidney and lung.
2003,
Pubmed Sun-Wada,
Selective assembly of V-ATPase subunit isoforms in mouse kidney.
2005,
Pubmed Supek,
A novel accessory subunit for vacuolar H(+)-ATPase from chromaffin granules.
1994,
Pubmed Wagner,
Renal vacuolar H+-ATPase.
2004,
Pubmed Waterhouse,
Jalview Version 2--a multiple sequence alignment editor and analysis workbench.
2009,
Pubmed Xu,
Structure and function of V-ATPases in osteoclasts: potential therapeutic targets for the treatment of osteolysis.
2007,
Pubmed