XB-ART-40568
J Neurosci
2009 Nov 04;2944:13981-91. doi: 10.1523/JNEUROSCI.4028-09.2009.
Show Gene links
Show Anatomy links
Retinotopic mapping requires focal adhesion kinase-mediated regulation of growth cone adhesion.
Woo S, Rowan DJ, Gomez TM.
???displayArticle.abstract???
Adhesion controls growth cone motility, yet the effects of axon guidance cues on adhesion site dynamics are poorly understood. Here we show that ephrin-A1 reduces retinal ganglion cell (RGC) axon outgrowth by stabilizing existing adhesions and inhibiting new adhesion assembly. Ephrin-A1 activates focal adhesion kinase (FAK) in an integrin- and Src-dependent manner and the effects of ephrin-A1 on growth cone motility require FAK activation. We also find that FAK is expressed in a high temporal to low nasal gradient in RGCs, similar to EphA receptors, and that balanced FAK activation is necessary for optimal axon outgrowth. Last, we find that FAK is required for proper topographic positioning of retinal axons along the anterior-posterior axis of the optic tectum in both Xenopus and zebrafish, a guidance decision mediated in part by A-type ephrins. Together, our data suggest that ephrin-A1 controls growth cone advance by modulating adhesive point contacts through FAK activation and that graded FAK signaling is an important component of ephrin-A-mediated retinotopic mapping.
???displayArticle.pubmedLink??? 19890008
???displayArticle.pmcLink??? PMC2796108
???displayArticle.link??? J Neurosci
???displayArticle.grants??? [+]
NS41564 NINDS NIH HHS , R01 NS041564-08 NINDS NIH HHS , R01 NS041564 NINDS NIH HHS , R56 NS041564 NINDS NIH HHS
Species referenced: Xenopus laevis
Genes referenced: actl6a efna1 isl1 myc pou4f3 ptk2
???displayArticle.morpholinos??? ptk2 MO4
???attribute.lit??? ???displayArticles.show???
|
|
Figure 1. Low-dose ephrin-A1 reduces growth cone motility without inducing collapse. a, b, RGC growth cones cultured from total retina treated for 10 min with control medium (a) or 5 μg mlâ1 ephrin-A1 (b). Growth cones were stained with fluorescent phalloidin to label F-actin. c, Percentage of collapsed growth cones after a 10 min treatment with 1 (n = 40), 2 (n = 38), or 5 (n = 36) μg mlâ1 ephrin-A1 or control medium (n = 82). d, Average rate of neurite outgrowth before and after the addition of 1 μg mlâ1 ephrin-A1 (n = 21). eâl, RGC growth cones (arrowheads) at the indicated times before and after treatment with 5 (eâh) or 1 (iâl) μg mlâ1 ephrin-A1. Growth cones collapse and axons retract in response to 5 μg mlâ1 but not 1 μg mlâ1 ephrin-A1. m, n, RGC growth cones expressing GFP were imaged for 10 min before and after the addition of 1 μg mlâ1 ephrin-A1. The kymograph in n was generated along the dashed line between arrowheads shown in m. Note that after ephrin addition (white arrowhead), the leading edge ceases to advance forward and there are few membrane protrusions. The black arrowhead indicates time point of the still image in m. o, Ephrin-A1 (1 μg mlâ1) significantly reduces the frequency of leading-edge membrane protrusion. *p < 0.05, n = 28. Scale bars: aâl, 10 μm; m, 5 μm; calibration as indicated in n. |
|
|
Figure 2. Ephrin-A1 stabilizes growth cone point contacts. a–d, Time-lapse images of RGC growth cones expressing paxillin–GFP at 4 min intervals before (a, b) and after (c, d) the addition of 1 μg ml−1 ephrin-A1. e, f, Two-color merged images generated from time points indicated (a–d). Note that a greater number of stable point contacts are observed over the 4 min period after ephrin addition (arrows). g, h, Kymographs generated through the five most prominent point contacts that formed before (g) compared with after (h) ephrin-A1 addition. The vertical red line indicates the time point when 1 μg ml−1 ephrin-A1 was added. Note that the point contacts that form after ephrin-A1 addition (right of red line) are longer lived than those that form before ephrin addition. Scale bars: a–d, 10 μm; e, f, 5 μm; calibration as indicated in g, h. |
|
|
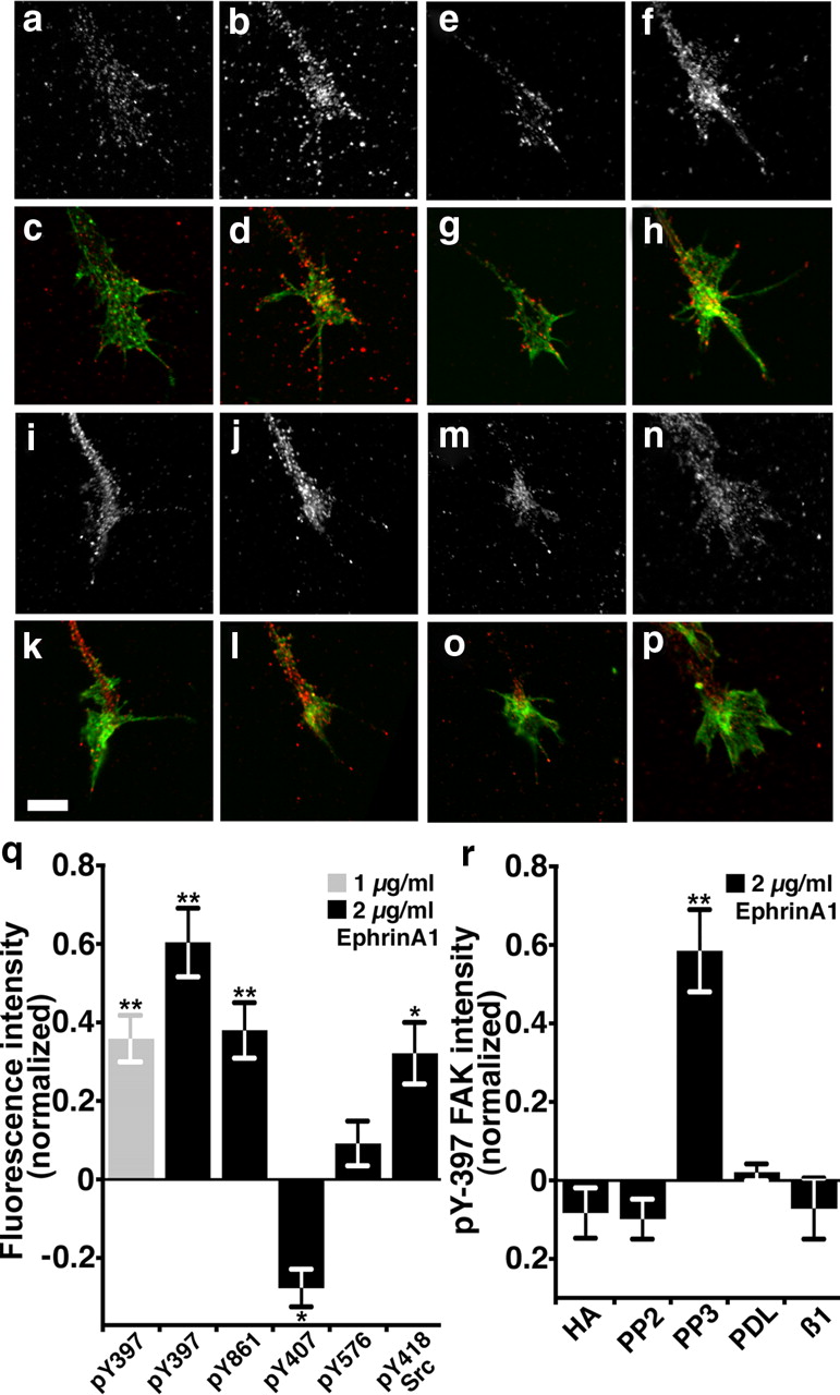
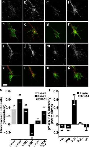
Figure 3. Ephrin-A1 activates FAK and Src signaling. a–d, Representative growth cones labeled with an antibody that recognizes pY-397 FAK (a, b) together with fluorescent phalloidin to label F-actin (c, d). Growth cones treated with 2 μg ml−1 ephrin-A1 for 5 min (b, d) appear to have higher pY-397 FAK staining compared with mock-treated control growth cones (a, c). e–h, Representative control growth cones labeled with an antibody that recognizes pY-861 FAK (e, f) together with fluorescent phalloidin to label F-actin (g, h). Growth cones treated with 2 μg ml−1 ephrin-A1 for 5 min (f, h) appear to have higher pY-861 FAK staining compared with untreated growth cones (e, g). i–l, Representative growth cones labeled with an antibody that recognizes pY-418 Src (i, j) together with fluorescent phalloidin to label F-actin (k, l). Growth cones treated for 5 min with 2 μg ml−1 ephrin-A1 (j, l) appear to have higher pY-418 Src staining compared with mock-treated control growth cones (i, k). m–p, Representative growth cones cultured on PDL labeled with an antibody that recognizes pY-397 FAK (m, n) together with fluorescent phalloidin to label F-actin (o, p). Growth cones treated for 5 min with 2 μg ml−1 ephrin-A1 on PDL (n, p) appear to have no difference pY-397 FAK staining compared with mock-treated control growth cones (m, o). q, Quantification of pY-FAK and pY-Src labeling in growth cones. The average fluorescence intensity of PY labeling within growth cones was normalized against growth cones treated with control media for each experimental condition. n ≥34 growth cones from two to four cultures for each condition. r, Ephrin-induced changes in pY-397 FAK were blocked by pretreating growth cones for 5–10 min with the general tyrosine kinase inhibitor HA (2 μM), or with a Src family kinase-specific inhibitor (PP2, 2 μM), or by culturing neurons on a non-integrin-binding substratum (PDL), or by pretreating neurons on LN with a β1-integrin function-blocking antibody (β1, 100 μg/ml). n ≥ 35 growth cones from two to four cultures for each condition. *p < 0.05. **p < 0.001. Scale bar, 5 μm. |
|
|
Figure 4. FAK and Src are required for ephrin-A1-induced changes in growth cone motility and point contact dynamics. a, A growth cone expressing GFP-FRNK was imaged at 10 s intervals for 10 min before and after the addition of 1 μg mlâ1 ephrin-A1. b, Kymograph assembled along the red line indicated in a. In this GFP-FRNK-expressing growth cone, no apparent changes in leading-edge protrusion occur upon ephrin addition (white arrowhead). The red arrowhead indicates time point of the still image in a. c, d, Average rates of neurite outgrowth and protrusion frequency normalized to the pretreatment period measured 10 min before ephrin-A1 addition. Therefore, each bar represents the change in rate or protrusion after ephrin-A1 addition. Control data were duplicated from Figure 1. n ⥠11 growth cones for each condition. e, f, Analysis of point contact dynamics of growth cones expressing paxillinâGFP together with myc-FRNK or FAKmo (±chick GFP-FAK) normalized to each pretreatment lifetime and frequency measured 10 min before ephrin-A1 addition. There is no significant change in the average point contact lifetime (e) or frequency (f) after addition of ephrin-A1 in either FRNK or FAKmo growth cones. Control data were duplicated from Figure 2. Inhibition of Src by pretreatment with 2 μM PP2 or inhibition of FAK with FRNK or FAKmo prevents inhibitor effects of ephrin-A1. *p < 0.05 (paired Student's t test used in c, d, f). WT, Wild type. Scale bars, 5 μm or as indicated. |
|
|
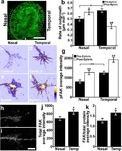
Figure 5. Nasal and temporal retinal neurons exhibit opposite responses to ephrin and differential FAK expression levels. a, Projected confocal z-series through a whole-mount stage 29 Xenopus eye labeled with A488-phalloidin. Extreme nasal or temporal 1/8 to 1/10 of eye primordia (dashed regions) were isolated and cultured on LN for 18â24 h. Arrowhead indicates the ventral fissure. b, The average rates of neurite outgrowth by nasal and temporal axons over 15 min periods before and after the addition of 1 μg mlâ1 ephrin-A1. Ephrin-A1 promotes nasal axon outgrowth, while the same treatment significantly decreased the rate of temporal axon outgrowth. n ⥠54 neurons from four cultures for each condition. câf, Representative RGC growth cones labeled for pY-397 FAK and pseudocolored based on fluorescence intensity (warmer colors indicate greater intensity). Growth cones from nasal and temporal RGC axons were treated for 5 min with control medium (c, d) or 2 μg mlâ1 ephrin-A1 (e, f) before immunolabeling. Note that even without ephrin-A1 treatment, temporal growth cones (d) appear to have more pY-397 FAK labeling than nasal growth cones (c), while both increase pY-397 FAK after ephrin treatment. g, The average fluorescence intensities of pY-397 FAK immunolabeling measured within growth cones. Before ephrin stimulation, temporal growth cones have significantly higher baseline pY-397 FAK levels than nasal growth cones, but ephrin-A1 significantly increases pY-397 FAK in both nasal and temporal growth cones over control. n ⥠69 growth cones for each condition. h, i, Representative RGC growth cones isolated from nasal (h) and temporal (i) retina and labeled for total FAK. j, The average fluorescence intensities of total FAK immunolabeling measured within growth cones from nasal and temporal retina. k, The average fluorescence intensities of total FAK immunolabeling normalized to total protein shows that significantly more FAK is expressed in temporal compared with nasal RGC growth cones. *p < 0.05. **p < 0.001 (paired Student's t test in b). Scale bars: a, 100 μm; câf, h, i, 5 μm. |
|
|
Figure 6. FAK protein expression is graded across the temporal-to-nasal axis of the RGC layer. a, b, Horizontal cryostat section through the left eye of a stage 35/36 Xenopus tadpole labeled with antibodies against Islet-1 to detect RGCs (a, arrowheads) and total FAK (b, arrowheads). Image of total FAK is presented as an inverted contrast grayscale image. Nasal is above and temporal below. Red dashed line indicates quadrants measured in e. Note higher FAK labeling in the temporal RGC quadrant. c, Two-color merge shows overlap of FAK labeling within the RGC layer. d, The average fluorescence intensity of FAK and Islet-1 labeling measured as a linescan across the temporal-to-nasal axis through the RGC layer of stage 35/36 retina (n = 8). Note that all FAK values were subtracted by the minimum intensity of FAK labeling measured at the nasal extreme. Both FAK and Islet-1 data points were fit to second-order polynomial regression curves (dashed lines). Note the intensity of FAK labeling decreases more robustly in the nasal half of the retina relative to the Islet-1 labeling. e, The intensity of FAK labeling in nasal versus temporal terminal quadrants of the RGC layer (red dashed lines in b), expressed relative to the nasal half. FAK expression is significantly higher in the temporal quadrant of the RGC layer at all stages examined. *p < 0.001, paired Student's t test. Scale bar, 50 μm. |
|
|
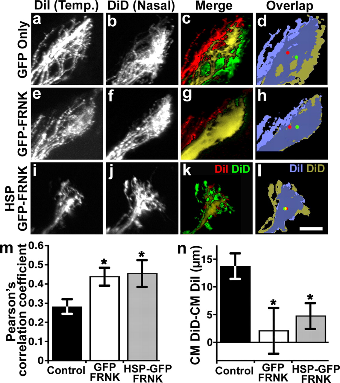
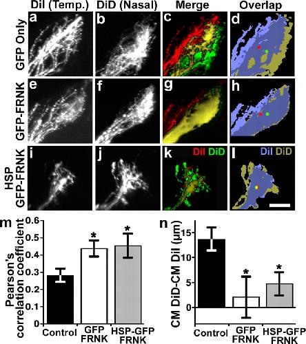
Figure 7. Inhibition of FAK activity disrupts anterior–posterior mapping of retinal axons in the optic tectum. a–l, Projected confocal z-stacks of lateral views of the optic tectum. Anterior is to the left. RGC axons from the contralateral eye express either GFP (a–d), GFP-FRNK (e–h), or hsp:GFP-FRNK (i–l). In each embryo, temporal (Temp.) RGC axons were labeled with DiI (a, e, i) and nasal axons were labeled with DiD (b, f, j). Merged images of projected z-stacks show labeled temporal (red), nasal (green), and merged (yellow) axon arbors (c, g, k). Merged images of thresholded projections of labeled temporal (light blue) and nasal (gold) axon arbors were used to determine each arbor CM indicated by red (temporal) and green (nasal) dots (d, h, l). In control GFP-expressing embryos, nasal axons terminate posterior to temporal axons and exhibit only partial overlap (c, d). However, in embryos expressing GFP-FRNK or hsp:GFP-FRNK, nasal and temporal axons overlap extensively. m, The Pearson's correlation coefficient was used to assess the degree of colocalization between nasal and temporal axons. n, The difference between the DiI and DiD CM distances is significantly smaller in GFP-FRNK and hsp:GFP-FRNK embryos, suggesting that nasal and temporal axons are no longer topographically segregated. n ≥ 8 embryos for each condition. *p < 0.05. Scale bar, 30 μm. |
|
|
Figure 8. Inhibition of FAK activity disrupts anterior–posterior mapping of retinal axons in the zebrafish optic tectum. a–d, Projected confocal z-stacks of dorsal views of the optic tectum of a zebrafish embryo at 5 days postfertilization. Anterior is to the upper left. RGC axons from the contralateral eye express either GFP (a, b) or GFP-FRNK (c, d) under control of the pou4f3 promoter. Merged images of projected z-stacks show temporal RGC axons labeled with DiI (red), nasal axons labeled with DiD (blue), and GFP-expressing (green) axon arbors. Control GFP-expressing RGCs arborize widely across the tectum (a, b), while GFP-FRNK-expressing RGCs arborize more posteriorly (c, d). Scale bar, 30 μm. |
References [+] :
Bourgin,
The EphA4 receptor regulates dendritic spine remodeling by affecting beta1-integrin signaling pathways.
2007, Pubmed
Bourgin, The EphA4 receptor regulates dendritic spine remodeling by affecting beta1-integrin signaling pathways. 2007, Pubmed
Brennan, Two Eph receptor tyrosine kinase ligands control axon growth and may be involved in the creation of the retinotectal map in the zebrafish. 1997, Pubmed
Carter, EphrinA1-induced cytoskeletal re-organization requires FAK and p130(cas). 2002, Pubmed
Carvalho, Silencing of EphA3 through a cis interaction with ephrinA5. 2006, Pubmed
Cheng, Complementary gradients in expression and binding of ELF-1 and Mek4 in development of the topographic retinotectal projection map. 1995, Pubmed
Cox, Axonal guidance in the chick visual system: posterior tectal membranes induce collapse of growth cones from the temporal retina. 1990, Pubmed
Feldheim, Loss-of-function analysis of EphA receptors in retinotectal mapping. 2004, Pubmed
Feldheim, Genetic analysis of ephrin-A2 and ephrin-A5 shows their requirement in multiple aspects of retinocollicular mapping. 2000, Pubmed
Frame, v-Src's hold over actin and cell adhesions. 2002, Pubmed
Geiger, Transmembrane crosstalk between the extracellular matrix--cytoskeleton crosstalk. 2001, Pubmed
Gomez, Chick sensory neuronal growth cones distinguish fibronectin from laminin by making substratum contacts that resemble focal contacts. 1996, Pubmed
Gómez, Working with Xenopus spinal neurons in live cell culture. 2003, Pubmed , Xenbase
Gosse, Retinotopic order in the absence of axon competition. 2008, Pubmed
Halloran, Laser-induced gene expression in specific cells of transgenic zebrafish. 2000, Pubmed
Hansen, Retinal axon response to ephrin-as shows a graded, concentration-dependent transition from growth promotion to inhibition. 2004, Pubmed
Hirose, Clonal organization of the central nervous system of the frog. I. Clones stemming from individual blastomeres of the 16-cell and earlier stages. 1979, Pubmed , Xenbase
Holt, Order in the initial retinotectal map in Xenopus: a new technique for labelling growing nerve fibres. 1983, Pubmed , Xenbase
Hynes, Integrins: bidirectional, allosteric signaling machines. 2002, Pubmed
Jeon, Phosphorylation of focal adhesion kinase at Tyrosine 407 negatively regulates Ras transformation of fibroblasts. 2007, Pubmed
Jurney, Rac1-mediated endocytosis during ephrin-A2- and semaphorin 3A-induced growth cone collapse. 2002, Pubmed
Kaverina, Regulation of substrate adhesion dynamics during cell motility. 2002, Pubmed
Kirchner, Live-cell monitoring of tyrosine phosphorylation in focal adhesions following microtubule disruption. 2003, Pubmed
Knöll, Src family kinases are involved in EphA receptor-mediated retinal axon guidance. 2004, Pubmed
Lemke, Retinotectal mapping: new insights from molecular genetics. 2005, Pubmed
Li, Activation of FAK and Src are receptor-proximal events required for netrin signaling. 2004, Pubmed , Xenbase
Lim, Phosphorylation of focal adhesion kinase at tyrosine 861 is crucial for Ras transformation of fibroblasts. 2004, Pubmed
Mann, New views on retinal axon development: a navigation guide. 2004, Pubmed , Xenbase
Miao, Activation of EphA2 kinase suppresses integrin function and causes focal-adhesion-kinase dephosphorylation. 2000, Pubmed
Mitra, Focal adhesion kinase: in command and control of cell motility. 2005, Pubmed
Nakagawa, Ephrin-B regulates the Ipsilateral routing of retinal axons at the optic chiasm. 2000, Pubmed , Xenbase
Ogino, Highly efficient transgenesis in Xenopus tropicalis using I-SceI meganuclease. 2006, Pubmed , Xenbase
O'Rourke, Dynamic changes in optic fiber terminal arbors lead to retinotopic map formation: an in vivo confocal microscopic study. 1990, Pubmed , Xenbase
Pasquale, Eph receptor signalling casts a wide net on cell behaviour. 2005, Pubmed
Rashid, Opposing gradients of ephrin-As and EphA7 in the superior colliculus are essential for topographic mapping in the mammalian visual system. 2005, Pubmed
Ren, Focal adhesion kinase in netrin-1 signaling. 2004, Pubmed
Renaudin, Organization of point contacts in neuronal growth cones. 1999, Pubmed
Rico, Control of axonal branching and synapse formation by focal adhesion kinase. 2004, Pubmed
Robles, Focal adhesion kinase signaling at sites of integrin-mediated adhesion controls axon pathfinding. 2006, Pubmed , Xenbase
Robles, Filopodial calcium transients regulate growth cone motility and guidance through local activation of calpain. 2003, Pubmed , Xenbase
Roskies, Control of topographic retinal axon branching by inhibitory membrane-bound molecules. 1994, Pubmed
Sahin, Eph-dependent tyrosine phosphorylation of ephexin1 modulates growth cone collapse. 2005, Pubmed
Sakaguchi, Map formation in the developing Xenopus retinotectal system: an examination of ganglion cell terminal arborizations. 1985, Pubmed , Xenbase
Schindelholz, Quantitative estimation of F-actin in single growth cones. 1999, Pubmed
Schlaepfer, Control of motile and invasive cell phenotypes by focal adhesion kinase. 2004, Pubmed
Shamah, EphA receptors regulate growth cone dynamics through the novel guanine nucleotide exchange factor ephexin. 2001, Pubmed
Straznicky, The development of the tectum in Xenopus laevis: an autoradiographic study. 1972, Pubmed , Xenbase
Thermes, I-SceI meganuclease mediates highly efficient transgenesis in fish. 2002, Pubmed
Turner, Paxillin and focal adhesion signalling. 2000, Pubmed
Varnum-Finney, Vinculin-deficient PC12 cell lines extend unstable lamellipodia and filopodia and have a reduced rate of neurite outgrowth. 1994, Pubmed
Wahl, Ephrin-A5 induces collapse of growth cones by activating Rho and Rho kinase. 2000, Pubmed
Webb, FAK-Src signalling through paxillin, ERK and MLCK regulates adhesion disassembly. 2004, Pubmed
Weinl, Responses of temporal retinal growth cones to ephrinA5-coated beads. 2005, Pubmed
Woo, Rac1 and RhoA promote neurite outgrowth through formation and stabilization of growth cone point contacts. 2006, Pubmed , Xenbase
Xiao, Lamina-specific axonal projections in the zebrafish tectum require the type IV collagen Dragnet. 2007, Pubmed
Yates, Topographic-specific axon branching controlled by ephrin-As is the critical event in retinotectal map development. 2001, Pubmed
