XB-ART-40562
EMBO J
2009 Dec 02;2823:3681-92. doi: 10.1038/emboj.2009.304.
Show Gene links
Show Anatomy links
Tipin/Tim1/And1 protein complex promotes Pol alpha chromatin binding and sister chromatid cohesion.
Errico A, Cosentino C, Rivera T, Losada A, Schwob E, Hunt T, Costanzo V.
???displayArticle.abstract???
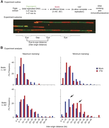
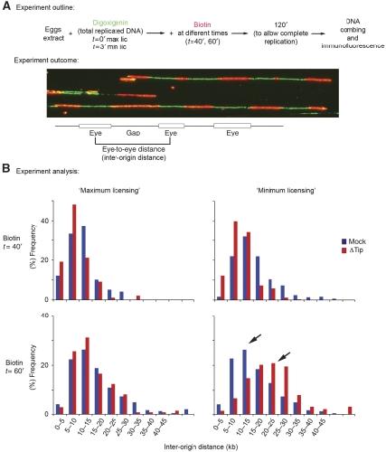
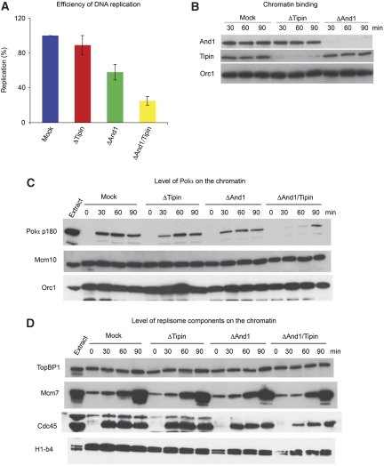
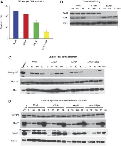
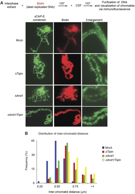
The Tipin/Tim1 complex plays an important role in the S-phase checkpoint and replication fork stability. However, the biochemical function of this complex is poorly understood. Using Xenopus laevis egg extract we show that Tipin is required for DNA replication in the presence of limiting amount of replication origins. Under these conditions the DNA replication defect correlates with decreased levels of DNA Polalpha on chromatin. We identified And1, a Polalpha chromatin-loading factor, as new Tipin-binding partner. We found that both Tipin and And1 promote stable binding of Polalpha to chromatin and that this is required for DNA replication under unchallenged conditions. Strikingly, extracts lacking Tipin and And1 also show reduced sister chromatids cohesion. These data indicate that Tipin/Tim1/And1 form a complex that links stabilization of replication fork and establishment of sister chromatid cohesion.
???displayArticle.pubmedLink??? 19893489
???displayArticle.pmcLink??? PMC2775894
???displayArticle.link??? EMBO J
???displayArticle.grants??? [+]
Cancer Research UK, 206281 European Research Council, ERC_206281 European Research Council
Species referenced: Xenopus laevis
Genes referenced: arhgef5 cdc45 gins4 mcm10 mcm7 mmut orc1 timeless tipin topbp1 wdhd1
???attribute.lit??? ???displayArticles.show???
References [+] :
Blow,
Replication forks, chromatin loops and dormant replication origins.
2008, Pubmed
Blow, Replication forks, chromatin loops and dormant replication origins. 2008, Pubmed
Branzei, The DNA damage response during DNA replication. 2005, Pubmed
Chan, Chromosome cohesion is regulated by a clock gene paralogue TIM-1. 2003, Pubmed
Chou, Tipin and Timeless form a mutually protective complex required for genotoxic stress resistance and checkpoint function. 2006, Pubmed
Edwards, MCM2-7 complexes bind chromatin in a distributed pattern surrounding the origin recognition complex in Xenopus egg extracts. 2002, Pubmed , Xenbase
Errico, Tipin is required for stalled replication forks to resume DNA replication after removal of aphidicolin in Xenopus egg extracts. 2007, Pubmed , Xenbase
Formosa, Dna2 mutants reveal interactions with Dna polymerase alpha and Ctf4, a Pol alpha accessory factor, and show that full Dna2 helicase activity is not essential for growth. 1999, Pubmed
Gambus, A key role for Ctf4 in coupling the MCM2-7 helicase to DNA polymerase alpha within the eukaryotic replisome. 2009, Pubmed
Gambus, GINS maintains association of Cdc45 with MCM in replisome progression complexes at eukaryotic DNA replication forks. 2006, Pubmed
Ge, Dormant origins licensed by excess Mcm2-7 are required for human cells to survive replicative stress. 2007, Pubmed
Gerlich, Live-cell imaging reveals a stable cohesin-chromatin interaction after but not before DNA replication. 2006, Pubmed
Gillespie, Reconstitution of licensed replication origins on Xenopus sperm nuclei using purified proteins. 2001, Pubmed , Xenbase
Gotter, Mammalian TIMELESS and Tipin are evolutionarily conserved replication fork-associated factors. 2007, Pubmed
Hanna, Saccharomyces cerevisiae CTF18 and CTF4 are required for sister chromatid cohesion. 2001, Pubmed
Herrick, Quantifying single gene copy number by measuring fluorescent probe lengths on combed genomic DNA. 2000, Pubmed
Hirano, Chromosome cohesion, condensation, and separation. 2000, Pubmed
Hodgson, Mrc1 and Tof1 regulate DNA replication forks in different ways during normal S phase. 2007, Pubmed
Hyrien, Paradoxes of eukaryotic DNA replication: MCM proteins and the random completion problem. 2003, Pubmed
Ibarra, Excess MCM proteins protect human cells from replicative stress by licensing backup origins of replication. 2008, Pubmed
Ito, A comprehensive two-hybrid analysis to explore the yeast protein interactome. 2001, Pubmed
Krogan, Global landscape of protein complexes in the yeast Saccharomyces cerevisiae. 2006, Pubmed
Kueng, Wapl controls the dynamic association of cohesin with chromatin. 2006, Pubmed
Labit, DNA replication timing is deterministic at the level of chromosomal domains but stochastic at the level of replicons in Xenopus egg extracts. 2008, Pubmed , Xenbase
Lengronne, Establishment of sister chromatid cohesion at the S. cerevisiae replication fork. 2006, Pubmed
Losada, Identification of Xenopus SMC protein complexes required for sister chromatid cohesion. 1998, Pubmed , Xenbase
Losada, Functional contribution of Pds5 to cohesin-mediated cohesion in human cells and Xenopus egg extracts. 2005, Pubmed , Xenbase
Marheineke, Aphidicolin triggers a block to replication origin firing in Xenopus egg extracts. 2001, Pubmed , Xenbase
Marheineke, Control of replication origin density and firing time in Xenopus egg extracts: role of a caffeine-sensitive, ATR-dependent checkpoint. 2004, Pubmed , Xenbase
Marston, A genome-wide screen identifies genes required for centromeric cohesion. 2004, Pubmed
Mayer, Identification of protein complexes required for efficient sister chromatid cohesion. 2004, Pubmed
Mayer, Identification of RFC(Ctf18p, Ctf8p, Dcc1p): an alternative RFC complex required for sister chromatid cohesion in S. cerevisiae. 2001, Pubmed
Miles, Evidence that POB1, a Saccharomyces cerevisiae protein that binds to DNA polymerase alpha, acts in DNA metabolism in vivo. 1992, Pubmed
Naiki, Chl12 (Ctf18) forms a novel replication factor C-related complex and functions redundantly with Rad24 in the DNA replication checkpoint pathway. 2001, Pubmed
Nedelcheva, Uncoupling of unwinding from DNA synthesis implies regulation of MCM helicase by Tof1/Mrc1/Csm3 checkpoint complex. 2005, Pubmed
Noguchi, Swi1 and Swi3 are components of a replication fork protection complex in fission yeast. 2004, Pubmed
Oehlmann, The role of Cdc6 in ensuring complete genome licensing and S phase checkpoint activation. 2004, Pubmed , Xenbase
Petronczki, Sister-chromatid cohesion mediated by the alternative RF-CCtf18/Dcc1/Ctf8, the helicase Chl1 and the polymerase-alpha-associated protein Ctf4 is essential for chromatid disjunction during meiosis II. 2004, Pubmed
Rankin, Sororin, a substrate of the anaphase-promoting complex, is required for sister chromatid cohesion in vertebrates. 2005, Pubmed , Xenbase
Rivera, Shugoshin regulates cohesion by driving relocalization of PP2A in Xenopus extracts. 2009, Pubmed , Xenbase
Rolef Ben-Shahar, Eco1-dependent cohesin acetylation during establishment of sister chromatid cohesion. 2008, Pubmed
Rowland, Building sister chromatid cohesion: smc3 acetylation counteracts an antiestablishment activity. 2009, Pubmed
Schmitz, Sororin is required for stable binding of cohesin to chromatin and for sister chromatid cohesion in interphase. 2007, Pubmed
Shechter, ATR and ATM regulate the timing of DNA replication origin firing. 2004, Pubmed , Xenbase
Skibbens, Chl1p, a DNA helicase-like protein in budding yeast, functions in sister-chromatid cohesion. 2004, Pubmed
Skibbens, Ctf7p is essential for sister chromatid cohesion and links mitotic chromosome structure to the DNA replication machinery. 1999, Pubmed
Skibbens, Unzipped and loaded: the role of DNA helicases and RFC clamp-loading complexes in sister chromatid cohesion. 2005, Pubmed
Sutani, Budding yeast Wpl1(Rad61)-Pds5 complex counteracts sister chromatid cohesion-establishing reaction. 2009, Pubmed
Suter, The origin recognition complex links replication, sister chromatid cohesion and transcriptional silencing in Saccharomyces cerevisiae. 2004, Pubmed
Tanaka, Replisome progression complex links DNA replication to sister chromatid cohesion in Xenopus egg extracts. 2009, Pubmed , Xenbase
Tsutsui, Genetic and physical interactions between Schizosaccharomyces pombe Mcl1 and Rad2, Dna2 and DNA polymerase alpha: evidence for a multifunctional role of Mcl1 in DNA replication and repair. 2005, Pubmed
Tugal, The Orc4p and Orc5p subunits of the Xenopus and human origin recognition complex are related to Orc1p and Cdc6p. 1998, Pubmed , Xenbase
Unsal-Kaçmaz, The human Tim/Tipin complex coordinates an Intra-S checkpoint response to UV that slows replication fork displacement. 2007, Pubmed
Walter, Regulation of replicon size in Xenopus egg extracts. 1997, Pubmed , Xenbase
Warren, S-phase checkpoint genes safeguard high-fidelity sister chromatid cohesion. 2004, Pubmed
Woodward, Excess Mcm2-7 license dormant origins of replication that can be used under conditions of replicative stress. 2006, Pubmed , Xenbase
Xu, Mrc1 is required for sister chromatid cohesion to aid in recombination repair of spontaneous damage. 2004, Pubmed
Xu, Genetic dissection of parallel sister-chromatid cohesion pathways. 2007, Pubmed
Yan, TopBP1 and DNA polymerase-alpha directly recruit the 9-1-1 complex to stalled DNA replication forks. 2009, Pubmed , Xenbase
Yoshizawa-Sugata, Human Tim/Timeless-interacting protein, Tipin, is required for efficient progression of S phase and DNA replication checkpoint. 2007, Pubmed
Yoshizawa-Sugata, Roles of human AND-1 in chromosome transactions in S phase. 2009, Pubmed
Zhang, Acetylation of Smc3 by Eco1 is required for S phase sister chromatid cohesion in both human and yeast. 2008, Pubmed
Zhou, A coordinated temporal interplay of nucleosome reorganization factor, sister chromatin cohesion factor, and DNA polymerase alpha facilitates DNA replication. 2004, Pubmed
Zhu, Mcm10 and And-1/CTF4 recruit DNA polymerase alpha to chromatin for initiation of DNA replication. 2007, Pubmed , Xenbase
