Click here to close
Hello! We notice that you are using Internet Explorer, which is not supported by Xenbase and may cause the site to display incorrectly.
We suggest using a current version of Chrome,
FireFox, or Safari.
PLoS One
2009 Oct 28;410:e7650. doi: 10.1371/journal.pone.0007650.
Show Gene links
Show Anatomy links
Early activation of FGF and nodal pathways mediates cardiac specification independently of Wnt/beta-catenin signaling.
Samuel LJ, Latinkić BV.
???displayArticle.abstract???
BACKGROUND: Cardiac induction, the first step in heart development in vertebrate embryos, is thought to be initiated by anterior endoderm during gastrulation, but what the signals are and how they act is unknown. Several signaling pathways, including FGF, Nodal, BMP and Wnt have been implicated in cardiac specification, in both gain- and loss-of-function experiments. However, as these pathways regulate germ layer formation and patterning, their specific roles in cardiac induction have been difficult to define.
METHODOLOGY/PRINCIPAL FINDINGS: To investigate the mechanisms of cardiac induction directly we devised an assay based on conjugates of anterior endoderm from early gastrula stage Xenopus embryos as the inducing tissue and pluripotent ectodermal explants as the responding tissue. We show that the anterior endoderm produces a specific signal, as skeletal muscle is not induced. Cardiac inducing signal needs up to two hours of interaction with the responding tissue to produce an effect. While we found that the BMP pathway was not necessary, our results demonstrate that the FGF and Nodal pathways are essential for cardiogenesis. They were required only during the first hour of cardiogenesis, while sustained activation of ERK was required for at least four hours. Our results also show that transient early activation of the Wnt/beta-catenin pathway has no effect on cardiogenesis, while later activation of the pathway antagonizes cardiac differentiation.
CONCLUSIONS/SIGNIFICANCE: We have described an assay for investigating the mechanisms of cardiac induction by anterior endoderm. The assay was used to provide evidence for a direct, early and transient requirement of FGF and Nodal pathways. In addition, we demonstrate that Wnt/beta-catenin pathway plays no direct role in vertebrate cardiac specification, but needs to be suppressed just prior to differentiation.
???displayArticle.pubmedLink???
19862329 ???displayArticle.pmcLink???PMC2763344 ???displayArticle.link???PLoS One
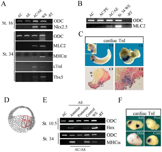
Figure 1. Anteriorendoderm is sufficient to induce cardiogenesis in animal cap cells.Gene expression in explants were analyzed either by RT-PCR (A,B,E) or by in situ hybridization (C). (A) AC/AE conjugates express Nkx2.5 at st. 16, but animal caps and anteriorendoderm alone do not. Cardiomyocyte-specific markers MLC2, MHCα and cardiac TnI, as well as cardiogenic transcription factor Tbx5 are all expressed in AC/AE conjugates at st. 34. (B) PosteriorEndoderm (PE) is incapable of inducing cardiogenesis in animal caps. (C) Cardiac tissue (MLC2 expression; C1) is induced by anteriorendoderm in animal cap·. Animal caps injected with biotinylated dextran were used to make conjugates with anteriorendoderm, and after in situ hybridization for cardiac TnI (C2), lineage tracer was revealed by Fast Red staining on sections (C3,4). (D) A drawing of NF st. 10 embryo describing anteriorendoderm explants and their subdivision into anterior (A) and posterior (P) parts. Source of drawing: www.xenbase.org. (E) Anterior half of anteriorendoderm explants is greatly enriched in Hex expression (St. 10.5) and is a more efficient inducer of cardiogenesis in animal caps at st. 34. (F) Cardiac-inducing activity resides in the anterior (Ant) part of anteriorendoderm explants. Double anteriorendoderm/animal cap conjugates show two foci of cardiac TnI expression (F1), whereas double posteriorendoderm/animal cap conjugates contain only few positive cells (F2). Dissociated and reaggregated anteriorendoderm (Diss; F3) induces multiple smaller foci of cardiac gene expression in animal cap (in all 5 positive conjugates; nâ=â12). F4: control conjugates most frequently have a single cluster of cardiomyocytes (8/8 in this experiment, and 88% of all expressing explants overall, nâ=â74).
Figure 2. Specificity of anteriorendoderm as inducer of cardiac fate.(A) anteriorendoderm induces markers of cardiovascular cell types: blood (Scl, Globin), smooth muscle (SM actin), macrophages (Lurp-1) and endothelium (Msr), but not skeletal muscle (MLC1) or neural tissue (N-tubulin). (B) Quantification of RT-PCR shown in A. (C) Late tadpole-stage AC/AE explants express markers of ventricular myocardiumIrx4 and MLC1v and of the proepicardium, Tbx18. (D) animal cap/vegetal pole conjugates (Nieuwkoop sandwiches) express skeletal muscle and neural, but not cardiac markers, in contrast to AC/AE conjugates.
Figure 3. Two hours of contact between animal cap and anteriorendoderm is sufficient for cardiogenesis.(A) Conjugates were made between st. 10.25 anteriorendoderm explants and animal caps of aged animal caps isolated at st. 8.5, and MHCα expression was analyzed a day and a half later, at st. 34. (B) Conjugates were made between st. 8.5 animal caps and aged anteriorendoderm explants isolated at st. 10, as indicated. MHCα expression was analyzed at st. 34. (C) Strategy for a peeled animal cap assay. Rhodamine-dextran injected anteriorendoderm is conjugated with animal caps, and the caps are removed after 1 or 2 hours. Anteriorendoderm-free (rhodamine-negative) animal caps are cultured until st. 34 or for a total of 2.5 hours after the initial contact, corresponding to st. 10.5 (D) Only animal caps that were in contact with anteriorendoderm for 2 hours express MHCα, but other markers tested â Msr, Globin, Edd â are also induced after 1 hour of contact. (E) Early markers of endoderm (Sox17, Hex, Cerberus, Mixer), Organizer (Goosecoid (Gsc), Chordin) and mesoderm (Xbra, Eomesodermin) are expressed after 1 hour contact with anteriorendoderm. However Mesp1, a marker of migrating cardiac precursors [62], was not induced. (F) Myogenic regulatory factors MyoD and Myf5 as well as posterior markers Xpo and Vent2 are not induced by AE.
Figure 4. FGF and Nodal signaling are required during the first hour of cardiac induction.(A) AC/AE conjugates were made with animal cap expressing δFGFR1 or with uninjected animal cap that were continuously incubated with SU5402 (50 µM) or U0126 (35 µM) from the time of conjugation, or were treated with DMSO (Control). MLC2 expression was analyzed at st. 34. (B) CerS (injected in animal cap) or continuous incubation with SB-431542 (75 µM) or A-83-01 (75 µM) block induction of MHCα. (C) FGF and Nodal signaling are only required the first hour of contact between AC and AE. (D) In situ hybridisation analysis of cardiac TnI expression in AC/AE conjugates. D1,2- control embryo and AC/AE explant. 83% (nâ=â23) explants are cTnI+. D3- expression of δFGFR1 in animal caps leads to a greatly reduced expression of cTnI in 89% (nâ=â19) explants. D4- 0/15 of CerS explants express cTnI. D5- mosaic expression of δActRI (red) in animal caps prevents expression of cardiac TnI (0/11 cTnI+ explants in δActRI-injected cells), but not in neighboring tissue with intact Nodal signaling (5/11 cTnI+ explants; arrow in D5). D6- constitutively active Alk4* receptor induces cardiac expression cell-autonomously in animal caps (4/4 cTnI+, nâ=â12).
Figure 5. ERK is activated during the first 4 hrs and is required for cardiogenesis over the same period.(A) ERK is activated for at least 4 hours after conjugation of animal cap and anteriorendoderm. Animal cap, anteriorendoderm or AC/AE explants were collected at indicated times after conjugation and were subjected to Western analysis for doubly-phosphorylated ERK (dpERK) and total ERK. The latest time-point (St. 14) corresponds to 8â10 hours after conjugation. (B) U0126 treatment for the first 2 or 4 hours after conjugation effectively blocks ERK activation. (C) ERK activity is required during at least first four hours after conjugation for efficient cardiogenesis.
Figure 6. BMP signaling is not required for cardiogenesis in AC/AE model.(A) Animal caps expressing truncated type I BMP receptor (tBR) or Cerberus (1 ng of mRNA each), were conjugated with anteriorendoderm and conjugates were analyzed for expression of MHCα and N-tubulin at st. 34 by RT-PCR. (B) Quantification of RT-PCR in A. Both anti-BMP reagents used were active, as shown by induction of N-tubulin expression, but had no effect on cardiogenesis. (C) Dose-dependent inhibition of cardiogenesis in AC/AE explants by Cerberus. Animal caps from embryos injected with 1, 2 or 4 ng of Cerberus mRNA were conjugated with anteriorendoderm and conjugates were analyzed for MHCα expression when sibling control embryos reached st. 34. The effect of Cerberus was quantified and normalized to control conjugates (% C AC/AE). (D) Phenotypic controls for Cerberus mRNA, showing dose-dependent increase in cement gland tissue.
Figure 7. Dkk-1 enhances cardiogenesis.(A) animal cap injected with 0.5 ng of δTcf3 or 1 ng of Dkk-1, or uninjected control animal cap, were conjugated with anteriorendoderm and analyzed for MHCα expression. The effect of Dkk-1 was quantified and shown below the image. In two additional experiments, Dkk-1 stimulated cardiogenesis 5- and 9-fold. (B) Dkk-1 cannot act in Nodal-independent manner, as it is blocked by CerS. The effectiveness of δTcf3 was shown by posteriorization of embryos (data not shown).
Figure 8. Elevated Wnt/β-catenin signaling opposes cardiogenesis after specification.(A) Animal cap expressing either CSKA-Wnt8 or LEF-β-catenin-GR were conjugated and dexamethasone was added as indicated. All treatments block cardiogenesis. (B) LEF-β-GR activated at st. 9 and st. 13 has no effect on Nkx2.5 and Tbx5 expression at st. 18. (C) The effect of various agonists on the Wnt/β-catenin pathway: LiCl and BIO cause strong transient activation, Wnt8 causes weak and sustained activation, and LEF-β-catenin-GR causes strong and prolonged effect. Siamois and Xnr3 expression was analysed 2 and 6 hours after excision of animal caps/Treatment with LiCl, BIO and Dex was immediately after the excision. (D) The expression of the LEF-β-catenin-GR fusion protein was analyzed by Western blotting for HA tag. The protein was expressed efficiently at all stages at which dexamethasone was added and it persists for many hours. (E, F) LiCl or BIO treatment at st. 9 has no effect on cardiac differentiation but induces skeletal muscle. Later treatment at st. 21 or 24 blocks cardiac differentiation, and treatment at st. 27 has no effect.
Agius,
Endodermal Nodal-related signals and mesoderm induction in Xenopus.
2000, Pubmed,
Xenbase
Agius,
Endodermal Nodal-related signals and mesoderm induction in Xenopus.
2000,
Pubmed
,
Xenbase Alsan,
Regulation of avian cardiogenesis by Fgf8 signaling.
2002,
Pubmed
,
Xenbase Amaya,
Expression of a dominant negative mutant of the FGF receptor disrupts mesoderm formation in Xenopus embryos.
1991,
Pubmed
,
Xenbase Arai,
Murine cardiac progenitor cells require visceral embryonic endoderm and primitive streak for terminal differentiation.
1997,
Pubmed Armes,
The ALK-2 and ALK-4 activin receptors transduce distinct mesoderm-inducing signals during early Xenopus development but do not co-operate to establish thresholds.
1997,
Pubmed
,
Xenbase Asashima,
In vitro organogenesis from undifferentiated cells in Xenopus.
2009,
Pubmed
,
Xenbase Bouwmeester,
Cerberus is a head-inducing secreted factor expressed in the anterior endoderm of Spemann's organizer.
1996,
Pubmed
,
Xenbase Chambers,
The RSRF/MEF2 protein SL1 regulates cardiac muscle-specific transcription of a myosin light-chain gene in Xenopus embryos.
1994,
Pubmed
,
Xenbase Chomczynski,
Single-step method of RNA isolation by acid guanidinium thiocyanate-phenol-chloroform extraction.
1987,
Pubmed Christian,
Interactions between Xwnt-8 and Spemann organizer signaling pathways generate dorsoventral pattern in the embryonic mesoderm of Xenopus.
1993,
Pubmed
,
Xenbase Cordenonsi,
Integration of TGF-beta and Ras/MAPK signaling through p53 phosphorylation.
2007,
Pubmed
,
Xenbase Cornell,
FGF is a prospective competence factor for early activin-type signals in Xenopus mesoderm induction.
1995,
Pubmed
,
Xenbase Domingos,
The Wnt/beta-catenin pathway posteriorizes neural tissue in Xenopus by an indirect mechanism requiring FGF signalling.
2001,
Pubmed
,
Xenbase Dorey,
A novel Cripto-related protein reveals an essential role for EGF-CFCs in Nodal signalling in Xenopus embryos.
2006,
Pubmed
,
Xenbase Drysdale,
Cardiac troponin I is a heart-specific marker in the Xenopus embryo: expression during abnormal heart morphogenesis.
1994,
Pubmed
,
Xenbase Favata,
Identification of a novel inhibitor of mitogen-activated protein kinase kinase.
1998,
Pubmed Glinka,
Dickkopf-1 is a member of a new family of secreted proteins and functions in head induction.
1998,
Pubmed
,
Xenbase Graff,
Studies with a Xenopus BMP receptor suggest that ventral mesoderm-inducing signals override dorsal signals in vivo.
1994,
Pubmed
,
Xenbase Gritsman,
The EGF-CFC protein one-eyed pinhead is essential for nodal signaling.
1999,
Pubmed
,
Xenbase Gurdon,
Activation of muscle-specific actin genes in Xenopus development by an induction between animal and vegetal cells of a blastula.
1985,
Pubmed
,
Xenbase Hemmati-Brivanlou,
A truncated activin receptor inhibits mesoderm induction and formation of axial structures in Xenopus embryos.
1992,
Pubmed
,
Xenbase Hudson,
Xsox17alpha and -beta mediate endoderm formation in Xenopus.
1997,
Pubmed
,
Xenbase Inman,
SB-431542 is a potent and specific inhibitor of transforming growth factor-beta superfamily type I activin receptor-like kinase (ALK) receptors ALK4, ALK5, and ALK7.
2002,
Pubmed Jones,
An anterior signalling centre in Xenopus revealed by the homeobox gene XHex.
1999,
Pubmed
,
Xenbase Kimelman,
Synergistic induction of mesoderm by FGF and TGF-beta and the identification of an mRNA coding for FGF in the early Xenopus embryo.
1987,
Pubmed
,
Xenbase Klein,
A molecular mechanism for the effect of lithium on development.
1996,
Pubmed
,
Xenbase Korol,
A novel activity of the Dickkopf-1 amino terminal domain promotes axial and heart development independently of canonical Wnt inhibition.
2008,
Pubmed
,
Xenbase LaBonne,
Role of MAP kinase in mesoderm induction and axial patterning during Xenopus development.
1995,
Pubmed
,
Xenbase LaBonne,
Localization of MAP kinase activity in early Xenopus embryos: implications for endogenous FGF signaling.
1997,
Pubmed
,
Xenbase Ladd,
Regulation of avian cardiac myogenesis by activin/TGFbeta and bone morphogenetic proteins.
1998,
Pubmed Latinkić,
Induction of cardiomyocytes by GATA4 in Xenopus ectodermal explants.
2003,
Pubmed
,
Xenbase Logan,
Induction of cardiac muscle differentiation in isolated animal pole explants of Xenopus laevis embryos.
1993,
Pubmed
,
Xenbase Lough,
Combined BMP-2 and FGF-4, but neither factor alone, induces cardiogenesis in non-precardiac embryonic mesoderm.
1996,
Pubmed Lough,
Endoderm and heart development.
2000,
Pubmed Lowe,
Genetic dissection of nodal function in patterning the mouse embryo.
2001,
Pubmed Marques,
Reiterative roles for FGF signaling in the establishment of size and proportion of the zebrafish heart.
2008,
Pubmed Marvin,
Inhibition of Wnt activity induces heart formation from posterior mesoderm.
2001,
Pubmed
,
Xenbase Meijer,
GSK-3-selective inhibitors derived from Tyrian purple indirubins.
2003,
Pubmed
,
Xenbase Mohammadi,
Structures of the tyrosine kinase domain of fibroblast growth factor receptor in complex with inhibitors.
1997,
Pubmed Molenaar,
XTcf-3 transcription factor mediates beta-catenin-induced axis formation in Xenopus embryos.
1996,
Pubmed
,
Xenbase Movassagh,
Cardiac differentiation in Xenopus requires the cyclin-dependent kinase inhibitor, p27Xic1.
2008,
Pubmed
,
Xenbase Murphy,
MAPK signal specificity: the right place at the right time.
2006,
Pubmed Naito,
Developmental stage-specific biphasic roles of Wnt/beta-catenin signaling in cardiomyogenesis and hematopoiesis.
2006,
Pubmed Nascone,
An inductive role for the endoderm in Xenopus cardiogenesis.
1995,
Pubmed
,
Xenbase Parisi,
Nodal-dependent Cripto signaling promotes cardiomyogenesis and redirects the neural fate of embryonic stem cells.
2003,
Pubmed
,
Xenbase Piccolo,
The head inducer Cerberus is a multifunctional antagonist of Nodal, BMP and Wnt signals.
1999,
Pubmed
,
Xenbase Reifers,
Induction and differentiation of the zebrafish heart requires fibroblast growth factor 8 (fgf8/acerebellar).
2000,
Pubmed
,
Xenbase Reiter,
Bmp2b and Oep promote early myocardial differentiation through their regulation of gata5.
2001,
Pubmed
,
Xenbase Saga,
Mesp1 expression is the earliest sign of cardiovascular development.
2000,
Pubmed Schlange,
BMP2 is required for early heart development during a distinct time period.
2000,
Pubmed Schneider,
Wnt antagonism initiates cardiogenesis in Xenopus laevis.
2001,
Pubmed
,
Xenbase Schulte-Merker,
Mesoderm formation in response to Brachyury requires FGF signalling.
1995,
Pubmed
,
Xenbase Schultheiss,
Induction of chick cardiac myogenesis by bone morphogenetic proteins.
1997,
Pubmed Schultheiss,
Induction of avian cardiac myogenesis by anterior endoderm.
1995,
Pubmed
,
Xenbase Shi,
BMP signaling is required for heart formation in vertebrates.
2000,
Pubmed
,
Xenbase Sudarwati,
Mesoderm formation in the anuranXenopus laevis (Daudin).
1971,
Pubmed Tojo,
The ALK-5 inhibitor A-83-01 inhibits Smad signaling and epithelial-to-mesenchymal transition by transforming growth factor-beta.
2005,
Pubmed Ueno,
Biphasic role for Wnt/beta-catenin signaling in cardiac specification in zebrafish and embryonic stem cells.
2007,
Pubmed Walters,
Bone morphogenetic protein function is required for terminal differentiation of the heart but not for early expression of cardiac marker genes.
2001,
Pubmed
,
Xenbase Yatskievych,
Induction of cardiac myogenesis in avian pregastrula epiblast: the role of the hypoblast and activin.
1997,
Pubmed Zhou,
Nodal is a novel TGF-beta-like gene expressed in the mouse node during gastrulation.
1993,
Pubmed
,
Xenbase