Click here to close
Hello! We notice that you are using Internet Explorer, which is not supported by Xenbase and may cause the site to display incorrectly.
We suggest using a current version of Chrome,
FireFox, or Safari.
J Cell Mol Med
2011 Feb 01;152:359-74. doi: 10.1111/j.1582-4934.2009.00961.x.
Show Gene links
Show Anatomy links
Isthmin is a novel secreted angiogenesis inhibitor that inhibits tumour growth in mice.
Xiang W, Ke Z, Zhang Y, Cheng GH, Irwan ID, Sulochana KN, Potturi P, Wang Z, Yang H, Wang J, Zhuo L, Kini RM, Ge R.
???displayArticle.abstract???
Anti-angiogenesis represents a promising therapeutic strategy for the treatment of various malignancies. Isthmin (ISM) is a gene highly expressed in the isthmus of the midbrain-hindbrainorganizer in Xenopus with no known functions. It encodes a secreted 60 kD protein containing a thrombospondin type 1 repeat domain in the central region and an adhesion-associated domain in MUC4 and other proteins (AMOP) domain at the C-terminal. In this work, we demonstrate that ISM is a novel angiogenesis inhibitor. Recombinant mouse ISM inhibited endothelial cell (EC) capillary network formation on Matrigel through its C-terminal AMOP domain. It also suppressed vascular endothelial growth factor (VEGF)-basic fibroblast growth factor (bFGF) induced in vivo angiogenesis in mouse. It mitigated VEGF-stimulated EC proliferation without affecting EC migration. Furthermore, ISM induced EC apoptosis in the presence of VEGF through a caspase-dependent pathway. ISM binds to αvβ(5) integrin on EC surface and supports EC adhesion. Overexpression of ISM significantly suppressed mouse B16 melanoma tumour growth through inhibition of tumour angiogenesis without affecting tumour cell proliferation. Knockdown of isthmin in zebrafish embryos using morpholino antisense oligonucleotides led to disorganized intersegmental vessels in the trunk. Our results demonstrate that ISM is a novel endogenous angiogenesis inhibitor with functions likely in physiological as well as pathological angiogenesis.
Fig 1. Sequence comparison, expression and purification of recombinant mouse ISM and its truncated fragments. (A) Amino acid alignment of ISM from mouse, human, Xenopus and zebrafish. The tentative signal peptide is underlined. Dark grey region represents TSR and light grey region indicates AMOP domain. The eight invariant cysteines in AMOP domain of different species are boxed. (B) Diagrams illustrating the domain organization of native ISM and its recombinant forms. Open rectangle represents signal peptide; black oval represents TSR domain; thin grey line represents N-terminal portion of ISM; dashed rectangle represents AMOP domain; dotted circle represent His-Tag. (C) SDS-PAGE gel showing purified recombinant ISM and its truncated fragments. Molecular weight marker is indicated on the left.
Fig 2. ISM and its C-terminal AMOP domain inhibit EC capillary network formation in a dose-dependent manner. (A) ISM and ISM-C dose-dependently inhibited EC tube formation although ISM-N and ISM-TSR have no such activity. Magnification 50 ×n= 4. The angiogene-sis inhibitor endostatin was used as a positive control. (B) Quantification of capillary length in different concentrations of ISM and truncates. All capillary network formation was documented at 6 hrs after EC plating onto Matrigel. The scale bar represents 200 μm.
Fig 3. ISM and ISM-C inhibit EC capillary network formation in a time-dependent manner. ISM and ISM-C (1 μM) are required to be present from the early stages of in vitro angiogene-sis assay (0 hr, the time when ECs were plated onto Matrigel) in order to prevent capillary network formation. All capillary network formation was documented at 6 hrs after EC plating onto Matrigel. Magnification 50×, n= 4. The time at which ISM or ISM-C was added to the culture media after ECs have been plated onto Matrigel are indicated in the panel. The scale bar represents 200 μm.
Fig 4. The effects of ISM and its various domains on various aspects of in vitro angiogenesis. (A) ISM does not influence VEGF-induced chemotactic EC migration. The concentrations of ISM, ISM-N, ISM-C and ISM-TSR tested were from 1 nM to 1 μM. Only results of 1 μM were shown. (B) ISM suppressed VEGF-induced EC proliferation. Both ISM-N and ISM-C have a weaker activity comparing to ISM, whereas ISM-TSR is not active. Only 1 μM result was shown for ISM-TSR. (C) ISM induced EC apoptosis in the presence of VEGF in a dose-dependent manner. The ISM-induced EC apop-tosis was abolished when pan-caspase inhibitor z-VAD-fmk was added. None of the ISM truncated fragments (at concentrations from 10 nM to 1μM) showed such activity (only 1 μM result was shown) *P < 0.05, **P < 0.01, n= 4. VEGF used was 15 ng/ml in all experiments.
Fig 5. Effects of ISM and its domains on EC attachment and spreading. (A) ISM does not interfere with EC attachment to gelatin-coated surface. Neither ISM nor its truncated fragments at various concentrations have any effect on EC attachment to gelatin-coated surface. (B) ECs can attach and spread onto ISM coated surface. ISM-C support EC attachment and spreading as efficient as ISM whereas ISM-N cannot support this function.
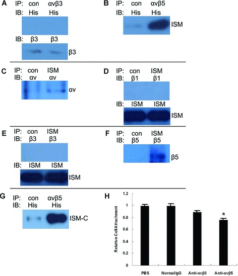
Fig 6. ISM binds to αvβ5 inte-grin on ECs. Recombinant His-tagged ISM was incubated with membrane protein extract of ECs and subjected to immunoprecipitation (IP) followed by immunoblot. (A) and (B) show results of immuno-precipitation using anti-αvβ5 or control IgG and immunoblot with anti-His and anti-β3 antibody. (C)–(F) show results of immunoprecipitation using anti-ISM antibody followed by immunoblot with antibodies against integrin αv and β1, β3, β5 and ISM. Only αv and β5 are co-immunoprecipated by anti-ISM antibody. (G) shows the results of immunoprecipi-tation using anti-αvβ5 or control IgG and immunoblot with anti-ISM antibody. (H) presents the effect of αvβ5 neutralizing antibody in blocking EC attachment to ISM-coated surface in comparison to normal IgG and αvβ3 neutralizing antibody.
Fig 7. ISM suppresses angiogenesis in vivo. Effect of ISM on in vivo angiogenesis was examined using the directed in vivo angiogenesis assay by implanting a Matrigel based angioreactor in mice (Trevigen, Inc.). (A) ISM potently suppressed VEGF/bFGF induced angiogenesis in the angioreactor. Control (Matrigel alone) only showed minimum angio-genesis. ISM-C failed to suppress VEGF/bFGF induced angiogenesis. Representative photographs are presented. (B) Quantitative measurement of angiogenesis in the angioreactor. ECs inside the angioreactor were quantified using FITC-lectin. **P < 0.01 when compared with VEGF/bFGF sample. Number of samples in each category is indicated on top of the bar.
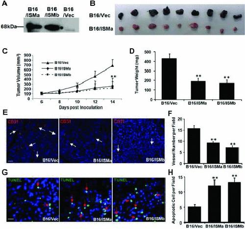
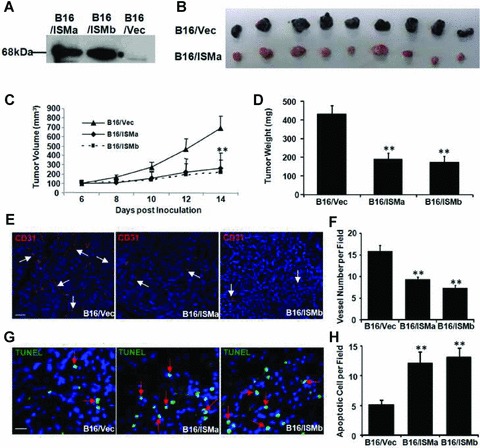
Fig 8. ISM inhibits B16 tumour growth in vivo. (A) Establishment of stable B16 melanoma cell lines overex-pressing mouse ISM. Expression of ISM in B16 stable lines were detected by Western blotting using anti-His antibody. Lines B16/ISMa and B16/ISMb showed strong expression of ISM. Vector transfected B16 (B16/Vec) is used as control. B16 cells express very low level of endogenous ISM. (B) Overexpression of ISM inhibits B16 tumour growth. Each pair of tumours (B16/ISMa and B16/Vec) was extracted from the same mouse. (C) Tumour growth curve in mice. X-axis represents the days after tumour cell inoculation. ISM suppressed tumour volume up to 70% at 14 days after inoculation. (D) Tumour weight at the end of the experiment (14 days after tumour cell inoculation). ISM led to tumour weight reduction of more than 50%. **P < 0.01, n× 4. (E) B16/ISM tumours show a reduced vascularization compared to controls. Tumour vessels were visualized by CD31 staining (in red, indicated by white arrows). Representative pictures are shown. Blue staining by DAPI indicates cell nucleus. Magnification 200 ×, n= 4. The scale bar is 50 μm. (F) Relative vessel densities of tumours from B16/Vec and B16/ISM. **P < 0.01, n = 4. (G) B16/ISM tumours showed increased apoptosis. Apoptotic cells were stained by TUNEL assays indicated in green (red arrows). (H) Relative apoptosis of B16/Vec and B16/ISMs. **P < 0.01, n = 4. The scale bar is 20 μm.
Fig 9. Knockdown of isth-min in zebrafish embryos disrupted trunk ISV formation. (A–G) Expression of ism during zebrafish embryogenesis. Notochord is indicated by arrow, MHB by arrowhead, and tail bud by star. (H) Knockdown of ism by MOs led to disrupted ISV formation. Abnormal ISVs in morphants are indicated by white arrows. (I) Quantitation of ism mor-phants with defective ISV formation. (J) Efficacy of spl MO in knockdown endoge-nous ism mRNA expression in morphants. The specific splicing-interfering MO (spl MO) interfered mRNA product is only detected in mor-phants while endogenous mRNA level was down about 70%. β-actin is used as a control.
Aoka,
The embryonic angiogenic factor Del1 accelerates tumor growth by enhancing vascular formation.
2002, Pubmed
Aoka,
The embryonic angiogenic factor Del1 accelerates tumor growth by enhancing vascular formation.
2002,
Pubmed Barkefors,
Endothelial cell migration in stable gradients of vascular endothelial growth factor A and fibroblast growth factor 2: effects on chemotaxis and chemokinesis.
2008,
Pubmed Ciccarelli,
AMOP, a protein module alternatively spliced in cancer cells.
2002,
Pubmed Culp,
Proteomic analysis of tumor establishment and growth in the B16-F10 mouse melanoma model.
2006,
Pubmed Davis,
Molecular balance of capillary tube formation versus regression in wound repair: role of matrix metalloproteinases and their inhibitors.
2006,
Pubmed Ferrara,
The role of VEGF in the regulation of physiological and pathological angiogenesis.
2005,
Pubmed Folkman,
What is the evidence that tumors are angiogenesis dependent?
1990,
Pubmed Guedez,
Quantitative assessment of angiogenic responses by the directed in vivo angiogenesis assay.
2003,
Pubmed Guo,
Antiproliferative and antitumor activities of D-reverse peptides derived from the second type-1 repeat of thrombospondin-1.
1997,
Pubmed Iruela-Arispe,
Inhibition of angiogenesis by thrombospondin-1 is mediated by 2 independent regions within the type 1 repeats.
1999,
Pubmed Johansson,
Cell adhesion molecules in invertebrate immunity.
1999,
Pubmed Jowett,
Analysis of protein and gene expression.
1999,
Pubmed Kimmel,
Stages of embryonic development of the zebrafish.
1995,
Pubmed
,
Xenbase Lawson,
In vivo imaging of embryonic vascular development using transgenic zebrafish.
2002,
Pubmed Lu,
The effect of the single substitution of arginine within the RGD tripeptide motif of a modified neurotoxin dendroaspin on its activity of platelet aggregation and cell adhesion.
2006,
Pubmed Madri,
Endothelial cell-matrix interactions: in vitro models of angiogenesis.
1986,
Pubmed Miao,
Thrombospondin-1 type 1 repeat recombinant proteins inhibit tumor growth through transforming growth factor-beta-dependent and -independent mechanisms.
2001,
Pubmed Nasevicius,
Effective targeted gene 'knockdown' in zebrafish.
2000,
Pubmed Nör,
Role of endothelial cell survival and death signals in angiogenesis.
1999,
Pubmed Nykvist,
The cell adhesion domain of type XVII collagen promotes integrin-mediated cell spreading by a novel mechanism.
2001,
Pubmed O'Reilly,
Endostatin: an endogenous inhibitor of angiogenesis and tumor growth.
1997,
Pubmed O'Reilly,
Angiostatin: a novel angiogenesis inhibitor that mediates the suppression of metastases by a Lewis lung carcinoma.
1994,
Pubmed Pera,
Isthmin is a novel secreted protein expressed as part of the Fgf-8 synexpression group in the Xenopus midbrain-hindbrain organizer.
2002,
Pubmed
,
Xenbase Peters,
Apoptosis causes lumen formation during angiogenesis in vitro.
2002,
Pubmed Qian,
Interaction between integrin alpha(5) and fibronectin is required for metastasis of B16F10 melanoma cells.
2005,
Pubmed Sato,
Update on endogenous inhibitors of angiogenesis.
2006,
Pubmed Silva,
Integrins: the keys to unlocking angiogenesis.
2008,
Pubmed Stemple,
Structure and function of the notochord: an essential organ for chordate development.
2005,
Pubmed Sulochana,
Peptides derived from human decorin leucine-rich repeat 5 inhibit angiogenesis.
2005,
Pubmed Tucker,
The thrombospondin type 1 repeat superfamily.
2004,
Pubmed Weidinger,
The Sp1-related transcription factors sp5 and sp5-like act downstream of Wnt/beta-catenin signaling in mesoderm and neuroectoderm patterning.
2005,
Pubmed Weidner,
Tumor angiogenesis and metastasis--correlation in invasive breast carcinoma.
1991,
Pubmed Westerfield,
Zebrafish informatics and the ZFIN database.
1999,
Pubmed Zhang,
Thalidomide influences growth and vasculogenic mimicry channel formation in melanoma.
2008,
Pubmed Zhao,
Migration and metalloproteinases determine the invasive potential of mouse melanoma cells, but not melanin and telomerase.
2001,
Pubmed