Click here to close
Hello! We notice that you are using Internet Explorer, which is not supported by Xenbase and may cause the site to display incorrectly.
We suggest using a current version of Chrome,
FireFox, or Safari.
???displayArticle.abstract???
The Wnt/beta-catenin signaling pathway regulates cell proliferation and cell fate determination in multiple systems. However, the subcellular localization of Wnt pathway components and the significance of this localization for the pathway regulation have not been extensively analyzed. Here we report that Xenopus Axin-related protein (XARP), a component of the beta-catenin destruction complex, is localized to the centrosome. This localization of XARP requires the presence of the DIX domain and an adjacent region. Since other components of the Wnt pathway have also been shown to associate with the centrosome, we tested a hypothesis that the beta-catenin destruction complex operates at the centrosome. However, XARP mutants with poor centrosomal localization revealed an enhanced rather than decreased ability to antagonize the Wnt/beta-catenin pathway. Our data are consistent with the idea that the inactivation of XARP at the centrosome is an important regulatory point in Wnt signaling.
Figure 5. Localization of endogenous XARP in the centrosome and basal bodies. A,D,F: XARP Ab2 detects basal bodies of ciliated cells and apically localized centrosomes in the epidermis. B: XARP Ab1 detects basal bodies in the epidermis. C: Control rabbit antibody (anti-myc) does not detect either basal bodies or centrosomes in the epidermis. E,G: XARP Ab2, but not a control rabbit antibody (anti-GST), detects centrosomes in the retina. Insets show magnified images of the boxed areas. All images are cross-sections of stage 26 Xenopus embryos (except F, a surface view of a ciliated cell) co-stained with rabbit polyclonal XARP Ab1 or Ab2 (green), mouse gamma -tubulin antibody (red) or mouse acetylated tubulin antibody (cilia marker, red), and DAPI (chromatin marker, blue). A-C,E,G: Bottom panels are merged images of the top two panels. Arrowheads mark centrosomes, asterisks mark basal bodies.
Figure 1. DIX domain is necessary and sufficient for XARP centrosomal localization. A–H: Xenopus embryos were injected with RNAs encoding indicated XARP constructs, cryosectioned at gastrula stage 10, and co-stained with rabbit GFP or myc antibody to detect XARP (green), mouse γ-tubulin antibody to detect centrosomes (red), and the chromatin marker DAPI (blue), except that in H, XARP Ab1 to detect XARP (green) and mouse α-tubulin antibody to detect microtubules (red) were used. I: Schematics of constructs used in A–H showing corresponding tags and amino acid numbers and the names of the constructs that were used in subsequent experiments.
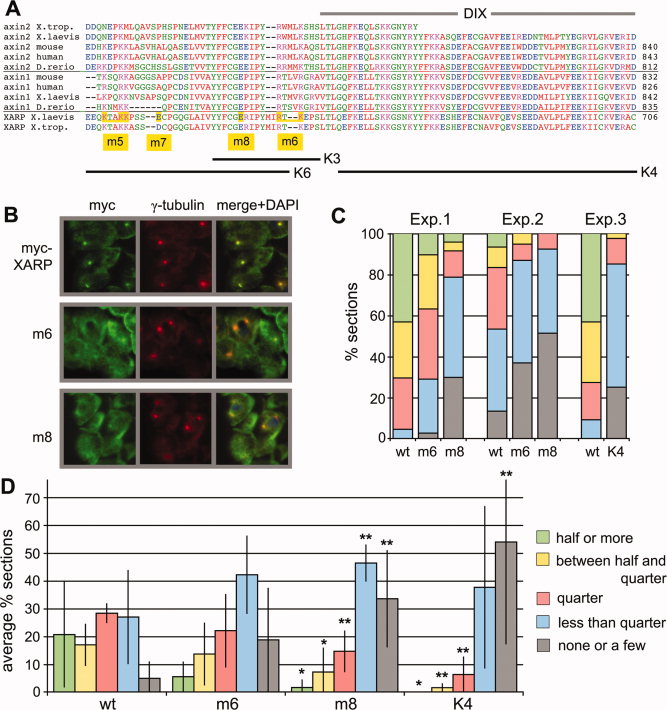
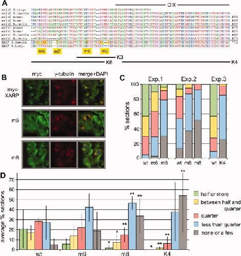
Figure 2. Point mutations upstream of the DIX domain compromise XARP centrosomal localization. A: Alignment of vertebrate Axin1, Axin2, and XARP proteins and location of the DIX domain, point mutations m5âm8, and some C-terminal deletions used in this study. X. laevis and X. tropicalis Axin2 and X. tropicalis XARP protein sequences were deduced from GenBank ESTs. B: Subcellular localization of wild-type, m6, and m8 myc-XARP. Staining was done as in Figure 1. C,D: In five independent blind experiments, 30â50 embryo sections expressing indicated XARP constructs were analyzed and classified according to the legend in D and Figure S2CâG. Three representative experiments (C) and averages ± S.D. from five experiments (D) are shown. *P with wild-type <0.1, **P with wild-type <0.05.
Figure 3. XARP constructs with disrupted centrosomal localization have an increased activity as Wnt pathway antagonists. A: SuperTOPFlash reporter assay using 0.2 ng and about 0.3 ng of RNAs encoding wild-type XARP and K4, respectively, which is proportional (5 times less) to the doses used for Western blot analysis. B: SuperTOPFlash reporter assay using myc-wild-type XARP, m6, m8, or K4. Two representative experiments are shown. **P with wild-type <0.01. C: Secondary axis induction assay. Xenopus embryos were injected with RNAs encoding Wnt3a alone or together with indicated myc-XARP constructs and, at stage 27, classified as either without secondary axis (2°) or with incomplete or complete secondary axis, based on the absence or presence of the cement gland, respectively. Embryos representing each phenotype, along with injected constructs in parentheses, are shown on the right. Numbers above graph bars represent the number of analyzed embryos.
Figure 4. XARP constructs with disrupted centrosomal localization have decreased Dsh binding. A: A representative co-immunoprecipitation experiment showing total (“Lysate”) and co-precipitated (“IP”) Dsh and XARP proteins. Intensity of XARP and Dsh bands in “IP” lanes was measured using ImageJ software. Ratios of XARP/Dsh band intensities are presented relative to wild-type XARP binding (100%). B: Average ± S.D. from five independent experiments. **P with wild-type <0.01. ΔC, XARPΔC construct.
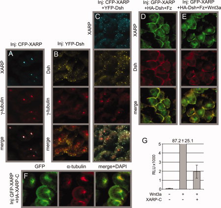
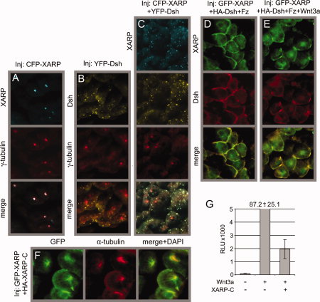
Figure 6. XARP localization in the presence of upstream components of the Wnt pathway. A–F: Xenopus embryos were injected with indicated combinations of RNAs and stained as in Figure 1, except that CFP-XARP and YFP-Dsh were detected by autofluorescence, and mouse anti-HA antibody was used to detect HA-Dsh. G: SuperTOPFlash reporter activation by Wnt3a in the absence or presence of HA-XARP-C.