XB-ART-40502
J Cell Sci
2009 Nov 15;122Pt 22:4049-61. doi: 10.1242/jcs.031948.
Show Gene links
Show Anatomy links
Xenopus delta-catenin is essential in early embryogenesis and is functionally linked to cadherins and small GTPases.
???displayArticle.abstract???
Catenins of the p120 subclass display an array of intracellular localizations and functions. Although the genetic knockout of mouse delta-catenin results in mild cognitive dysfunction, we found severe effects of its depletion in Xenopus. delta-catenin in Xenopus is transcribed as a full-length mRNA, or as three (or more) alternatively spliced isoforms designated A, B and C. Further structural and functional complexity is suggested by three predicted and alternative translation initiation sites. Transcript analysis suggests that each splice isoform is expressed during embryogenesis, with the B and C transcript levels varying according to developmental stage. Unlike the primarily neural expression of delta-catenin reported in mammals, delta-catenin is detectable in most adult Xenopus tissues, although it is enriched in neural structures. delta-catenin associates with classical cadherins, with crude embryo fractionations further revealing non-plasma-membrane pools that might be involved in cytoplasmic and/or nuclear functions. Depletion of delta-catenin caused gastrulation defects, phenotypes that were further enhanced by co-depletion of the related p120-catenin. Depletion was significantly rescued by titrated p120-catenin expression, suggesting that these catenins have shared roles. Biochemical assays indicated that delta-catenin depletion results in reduced cadherin levels and cell adhesion, as well as perturbation of RhoA and Rac1. Titrated doses of C-cadherin, dominant-negative RhoA or constitutively active Rac1 significantly rescued delta-catenin depletion. Collectively, our experiments indicate that delta-catenin has an essential role in amphibian development, and has functional links to cadherins and Rho-family GTPases.
???displayArticle.pubmedLink??? 19843587
???displayArticle.pmcLink??? PMC2776500
???displayArticle.link??? J Cell Sci
???displayArticle.grants??? [+]
CA-16672 NCI NIH HHS , R01 CA111891 NCI NIH HHS , R01 GM52112 NIGMS NIH HHS , R01 GM052112 NIGMS NIH HHS
Species referenced: Xenopus laevis
Genes referenced: cdh1 cdh2 cdh3 ctnnb1 ctnnd1 fn1 h4c4 rac1 rho rho.2 rhoa sult4a1 zbtb33
???displayArticle.morpholinos??? ctnnd1 MO1 ctnnd1 MO2 ctnnd2 MO1 ctnnd2 MO2 sult4a1 MO1 zbtb33 MO1
???attribute.lit??? ???displayArticles.show???
|
|
Fig. 3. Spatial expression of Xenopus -catenin. (A) As viewed in animal versus vegetal regions, whole-mount in situ RNA hybridization detects -catenin mRNA signals in the ectoderm regions of blastula (subpanels A-C) and gastrula (subpanel D) embryos. At neurulation (subpanel E), the anterior and dorsal neural regions displayed the most apparent signals. Embryos at tadpole stages (subpanel F) showed a distinctive staining pattern in tissues of neural derivation such as brain, eye vesicle, ear vesicle, branchial arches (higher magnification in subpanel G) and spinal cord as well as somites (higher magnification in subpanel H). Subpanels I-L are cross-section views of paraffin-fixed embryos from corresponding stages. Sense probe hybridization was processed in parallel as negative controls (subpanels M-O). (B) RT-PCR analyses detect -catenin transcripts in all adult Xenopus tissues examined, with stronger expression in brain, nerve, muscle and skin. (C) Immunoblotting using an N-terminus-directed antibody detected three -catenin isoforms migrating at approximately 160, 130 and 100 kDa. The 130 and 100 kDa isoforms are ubiquitously present, whereas the 160 kDa appears to be brain specific. An antibody directed against the -catenin C-terminus reacts with the 160 kDa and 130 kDa isoforms in brain. |
|
|
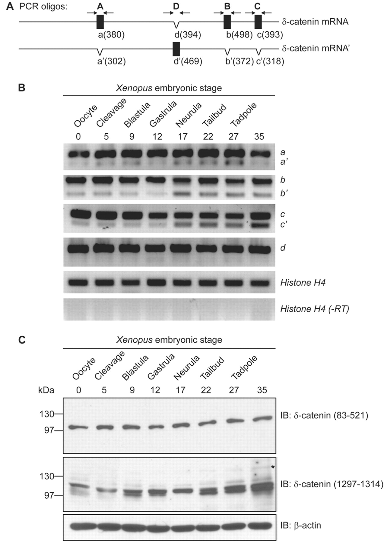
Figure 2. enopus δ-catenin temporal expression profiles. (A) Schematic diagram of δ-catenin alternative splicing events, and the PCR primers used to resolve them. The nucleotide lengths of PCR products are indicated in parentheses. (B) RT-PCR analyses indicate δ-catenin transcripts are deposited maternally and expressed throughout early embryonic stages. Both long (a,b,c) and short (a′,b′,c′) splicing variants were detected, with b′ and c′ having increased expression following neurulation. (C) Immunoblotting confirms δ-catenin protein expression throughout Xenopus embryogenesis. Antibodies directed against Xenopus amino acids 83-521 (N-terminal domain) recognize a δ-catenin isoform migrating at approximately 100 kDa; antibodies directed against Xenopus amino acids 1297-1314 (C-terminal domain) react mainly with a 100 kDa doublet, with reactivity additionally appearing at 130 kDa (marked with an asterisk) and 160 kDa (not shown, but see Fig. 3C). The 130 and 160 kDa bands are most evident following immunoprecipitation (results not shown). |
|
|
Figure 4. Xenopus δ-catenin associates with classical cadherins and displays a significant non-membrane-associated fraction. Endogenous δ-catenin complexes were immunoprecipitated using a C-terminus-directed antibody (1297-1314), and immunoblotted using antibodies direct against cadherins. Positive co-immunoprecipitation results suggest an association of δ-catenin with C-cadherin in gastrulating embryos (A), and with E-cadherin (B) and N-cadherin (C) in neurulation stage embryos. Immunoglobulin heavy chain (IgG H.C.) bands are included to reflect the specific versus negative control antibody input. (D) Crude membrane fractionations of gastrula embryos followed by immunoblot analyses indicate the predominant localization (∼70%) of endogenous δ-catenin within non-plasma-membrane pools. As expected, GAPDH is almost exclusively evident in the non-plasma-membrane pools. C-cadherin predominantly resides within the plasma-membrane pool (65%), with the remaining fraction likely to reflect associations with non-sedimenting vesicular stores, endoplasmic reticulum or Golgi. |
|
|
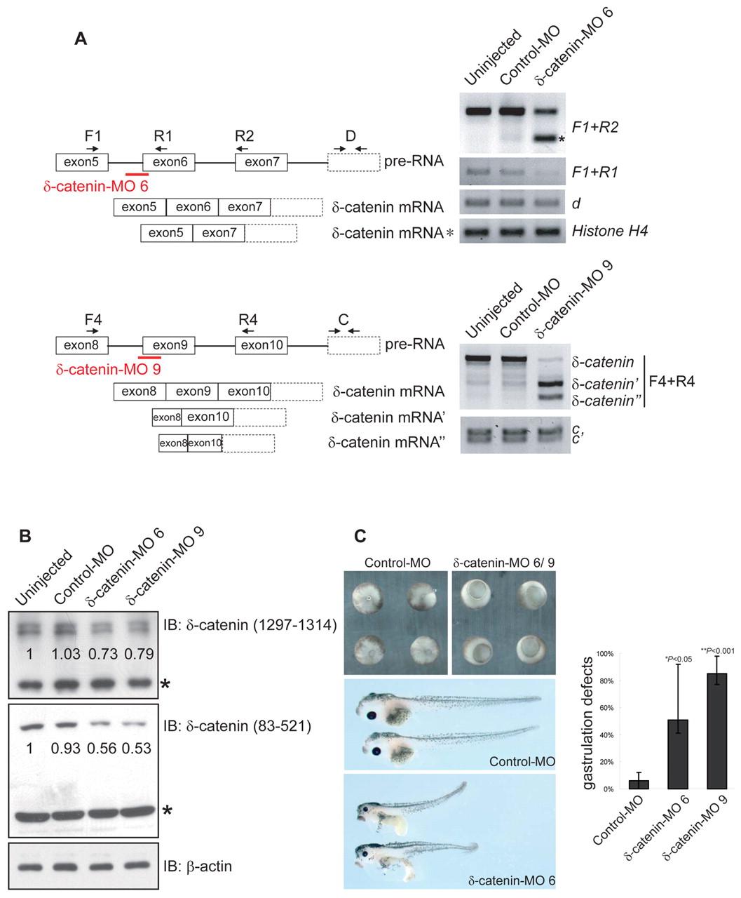
Figure 5. Antisense morpholino depletion of endogenous δ-catenin results in developmental defects. (A) Schematic diagram of the morpholino-based strategy, including the relative positions of PCR diagnostic primers. MO 6 targets δ-catenin RNA at the splice junction between intron 5 and exon 6, whereas MO 9 targets the junction between intron 8 and exon 9. MO 6 produces exon 6 elimination, with predicted codon frame-shift and early polypeptide termination. In addition to the normal transcript, RT-PCR confirmed (via DNA sequencing) the expected alteration in pre-RNA splicing (using oligos F1+R2; marked with an asterisk). Likewise, MO 9 results in alternative splicing, exon elimination and translational termination (PCR product marked with a single apostrophe was confirmed to be skipping of exon 9 and part of exon 8. An additional partial exon 10 deletion is indicated with a double apostrophe). δ-catenin transcription and mRNA stability did not appear to be significantly altered (oligos D and C, see also Fig. 2A), with histone H4 serving as an internal control. (B) Immunoblotting of gastrula stage embryo extracts confirmed the reduction of δ-catenin protein following morpholino injection. Non-specific bands (labeled with asterisks) and β-actin act as loading controls. Numbers indicate relative band intensities normalized to the uninjected control. (C) δ-catenin knockdown results in developmental phenotypes, including significant delays in blastopore closures and gastrulation defects (upper right panel). Although most embryos outwardly appear to recover from these effects and complete blastopore closure, the majority of MO-9-injected embryos were developmentally arrested during early tailbud or tadpole stages and subsequently died. For surviving embryos, abnormalities were again outwardly evident, particularly at tadpole stages, including shortened anterior-posterior axes, smaller craniofacial skeletons and eyes, malformed gut and edema (lower panel). Control embryos injected with standard morpholino displayed no obvious phenotypes (upper left and middle panel). P-values indicate statistical significance. |
|
|
Figure 6. Fig. 6. δ-catenin-knockdown phenotypes are rescued by overexpression of either δ-catenin or p120-catenin. (A) The specificity of δ-catenin-depletion phenotypes were verified through rescue with select constructs. Exogenous and titrated FL (full-length) δ-catenin (see also supplementary material Fig. 4A,B) as well as M434 δ-catenin (initiated with the fourth potential translation start site, see also Fig. 1) largely rescued blastopore closure defects arising from endogenous δ-catenin depletion. Titrated levels of p120-catenin, but not β-catenin, also reproducibly displayed significant rescuing activity. (B) Co-injection of δ-catenin and p120-catenin morpholino, each at subphenotypic doses, produces enhanced phenotypic effects.(C) Use of a depletion-rescue strategy suggests that the PDZ-binding motif of δ-catenin is dispensable for the rescuing capacity of δ-catenin in blastopore closure. By contrast, the δ-catenin N-terminus or armadillo domain in isolation failed to rescue δ-catenin depletion. (D) Schematic presentation of various rescue constructs with a summary of their rescuing effects (asterisk indicates data from Fig. 7D). For all panels P-values indicate statistical significances. |
|
|
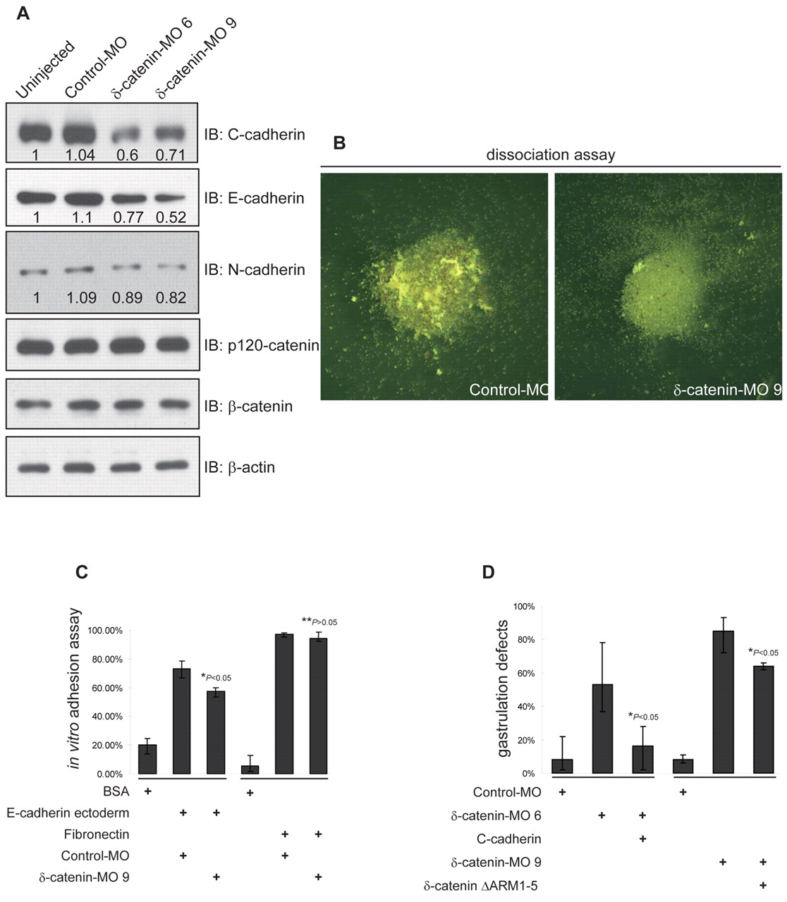
Figure 7. δ-catenin depletion leads to reduced cadherin functions. (A) Immunoblotting shows that δ-catenin depletion reproducibly leads to reduced C-, E- and N-cadherin levels, whereas p120-catenin and β-catenin levels are not significantly altered.(B) Calcium-dependant adhesive functions were decreased in δ-catenin-depleted naive ectoderm cells. Following calcium removal from ectoderm explants, note the larger cell aggregates remaining after control MO injection. (C) Using an in vitro assay with the extracellular domain of E-cadherin tethered to a solid substrate (chamber glass), cadherin-mediated adhesion is decreased in naive ectoderm cells depleted of δ-catenin. By contrast, a similar assay that uses tethered fibronectin, did not resolve changes in cell attachment (presumably integrin mediated). (D) A titrated dose of exogenous C-cadherin significantly rescues blastopore closure defects induced by depletion of endogenous δ-catenin. By contrast, a δ-catenin mutant construct lacking armadillo repeats 1-5, and failing to co-immunoprecipitate with C-cadherin (supplementary material Fig. 5A) showed minimal rescuing effects. For all panels P-values indicate statistical significance. |
References [+] :
Abu-Elneel,
A delta-catenin signaling pathway leading to dendritic protrusions.
2008, Pubmed
Abu-Elneel, A delta-catenin signaling pathway leading to dendritic protrusions. 2008, Pubmed
Aho, Specific sequences in p120ctn determine subcellular distribution of its multiple isoforms involved in cellular adhesion of normal and malignant epithelial cells. 2002, Pubmed
Anastasiadis, p120-ctn: A nexus for contextual signaling via Rho GTPases. 2007, Pubmed
Anastasiadis, Regulation of Rho GTPases by p120-catenin. 2001, Pubmed
Arikkath, Delta-catenin regulates spine and synapse morphogenesis and function in hippocampal neurons during development. 2009, Pubmed
Arikkath, Erbin controls dendritic morphogenesis by regulating localization of delta-catenin. 2008, Pubmed
Bamji, Cadherins: actin with the cytoskeleton to form synapses. 2005, Pubmed
Braga, The challenges of abundance: epithelial junctions and small GTPase signalling. 2005, Pubmed
Braga, Cell-cell adhesion and signalling. 2002, Pubmed
Burger, Expression analysis of delta-catenin and prostate-specific membrane antigen: their potential as diagnostic markers for prostate cancer. 2002, Pubmed
Charrasse, M-cadherin activates Rac1 GTPase through the Rho-GEF trio during myoblast fusion. 2007, Pubmed
Charrasse, N-cadherin-dependent cell-cell contact regulates Rho GTPases and beta-catenin localization in mouse C2C12 myoblasts. 2002, Pubmed
Choi, Structure of the armadillo repeat domain of plakophilin 1. 2005, Pubmed
Ciesiolka, p120 catenin is required for morphogenetic movements involved in the formation of the eyes and the craniofacial skeleton in Xenopus. 2004, Pubmed , Xenbase
Daniel, Dancing in and out of the nucleus: p120(ctn) and the transcription factor Kaiso. 2007, Pubmed
Davis, Blocked acinar development, E-cadherin reduction, and intraepithelial neoplasia upon ablation of p120-catenin in the mouse salivary gland. 2006, Pubmed
Deguchi, PAPIN. A novel multiple PSD-95/Dlg-A/ZO-1 protein interacting with neural plakophilin-related armadillo repeat protein/delta-catenin and p0071. 2000, Pubmed
Draper, Inhibition of zebrafish fgf8 pre-mRNA splicing with morpholino oligos: a quantifiable method for gene knockdown. 2001, Pubmed , Xenbase
Elia, p120 catenin regulates dendritic spine and synapse development through Rho-family GTPases and cadherins. 2006, Pubmed
Fagotto, Beta-catenin localization during Xenopus embryogenesis: accumulation at tissue and somite boundaries. 1994, Pubmed , Xenbase
Fang, Vertebrate development requires ARVCF and p120 catenins and their interplay with RhoA and Rac. 2004, Pubmed , Xenbase
Fujita, Delta-catenin/NPRAP (neural plakophilin-related armadillo repeat protein) interacts with and activates sphingosine kinase 1. 2004, Pubmed
Fukuyama, Activation of Rac by cadherin through the c-Src-Rap1-phosphatidylinositol 3-kinase-Vav2 pathway. 2006, Pubmed
Geis, Expression of the Armadillo family member p120cas1B in Xenopus embryos affects head differentiation but not axis formation. 1998, Pubmed , Xenbase
Goodwin, Minimal mutation of the cytoplasmic tail inhibits the ability of E-cadherin to activate Rac but not phosphatidylinositol 3-kinase: direct evidence of a role for cadherin-activated Rac signaling in adhesion and contact formation. 2003, Pubmed
Grosheva, p120 catenin affects cell motility via modulation of activity of Rho-family GTPases: a link between cell-cell contact formation and regulation of cell locomotion. 2001, Pubmed
Gumbiner, Regulation of cadherin-mediated adhesion in morphogenesis. 2005, Pubmed
Hall, Rho GTPases and the actin cytoskeleton. 1998, Pubmed
Hatzfeld, The p120 family of cell adhesion molecules. 2005, Pubmed
Ho, delta-catenin is a nervous system-specific adherens junction protein which undergoes dynamic relocalization during development. 2000, Pubmed
Hou, Dual regulation of Rho and Rac by p120 catenin controls adipocyte plasma membrane trafficking. 2006, Pubmed
Ide, Interaction of S-SCAM with neural plakophilin-related Armadillo-repeat protein/delta-catenin. 1999, Pubmed
Iioka, Kaiso is a bimodal modulator for Wnt/beta-catenin signaling. 2009, Pubmed , Xenbase
Israely, Deletion of the neuron-specific protein delta-catenin leads to severe cognitive and synaptic dysfunction. 2004, Pubmed
Izawa, Densin-180 interacts with delta-catenin/neural plakophilin-related armadillo repeat protein at synapses. 2002, Pubmed
Johnson, R-cadherin influences cell motility via Rho family GTPases. 2004, Pubmed
Jones, Glutamate-induced delta-catenin redistribution and dissociation from postsynaptic receptor complexes. 2002, Pubmed
Kawamura, Expression of the mRNA for two isoforms of neural plakophilin-related arm-repeat protein/delta-catenin in rodent neurons and glial cells. 1999, Pubmed
Keirsebilck, Molecular cloning of the human p120ctn catenin gene (CTNND1): expression of multiple alternatively spliced isoforms. 1998, Pubmed
Keller, Cell migration during gastrulation. 2005, Pubmed
Keller, How we are shaped: the biomechanics of gastrulation. 2003, Pubmed , Xenbase
Kim, E-Cadherin negatively modulates delta-catenin-induced morphological changes and RhoA activity reduction by competing with p190RhoGEF for delta-catenin. 2008, Pubmed
Kim, Presenilin-1 inhibits delta-catenin-induced cellular branching and promotes delta-catenin processing and turnover. 2006, Pubmed
Kim, Dendrite-like process formation and cytoskeletal remodeling regulated by delta-catenin expression. 2002, Pubmed
Kim, Delta-catenin-induced dendritic morphogenesis. An essential role of p190RhoGEF interaction through Akt1-mediated phosphorylation. 2008, Pubmed
Kim, Non-canonical Wnt signals are modulated by the Kaiso transcriptional repressor and p120-catenin. 2004, Pubmed , Xenbase
Kim, Identification of E2F1 as a positive transcriptional regulator for delta-catenin. 2008, Pubmed
Kosik, Delta-catenin at the synaptic-adherens junction. 2005, Pubmed
Lampugnani, VE-cadherin regulates endothelial actin activating Rac and increasing membrane association of Tiam. 2002, Pubmed
Laura, The Erbin PDZ domain binds with high affinity and specificity to the carboxyl termini of delta-catenin and ARVCF. 2002, Pubmed
Levesque, Presenilins interact with armadillo proteins including neural-specific plakophilin-related protein and beta-catenin. 1999, Pubmed
Lien, Cadherin-catenin proteins in vertebrate development. 2006, Pubmed
Lu, Increased expression of delta-catenin/neural plakophilin-related armadillo protein is associated with the down-regulation and redistribution of E-cadherin and p120ctn in human prostate cancer. 2005, Pubmed
Lu, Identification of extracellular delta-catenin accumulation for prostate cancer detection. 2009, Pubmed
Lu, delta-catenin, an adhesive junction-associated protein which promotes cell scattering. 1999, Pubmed
Lu, Brain armadillo protein delta-catenin interacts with Abl tyrosine kinase and modulates cellular morphogenesis in response to growth factors. 2002, Pubmed
Mackie, Novel brain 14-3-3 interacting proteins involved in neurodegenerative disease. 2005, Pubmed
Magie, Rho1 interacts with p120ctn and alpha-catenin, and regulates cadherin-based adherens junction components in Drosophila. 2002, Pubmed
Martinez, Dual regulation of neuronal morphogenesis by a delta-catenin-cortactin complex and Rho. 2003, Pubmed
McCrea, Developmental functions of the P120-catenin sub-family. 2007, Pubmed
Medina, Hemizygosity of delta-catenin (CTNND2) is associated with severe mental retardation in cri-du-chat syndrome. 2000, Pubmed
Muñoz, cdk5 modulates beta- and delta-catenin/Pin1 interactions in neuronal cells. 2007, Pubmed
Myster, Drosophila p120catenin plays a supporting role in cell adhesion but is not an essential adherens junction component. 2003, Pubmed
Nakagawa, Recruitment and activation of Rac1 by the formation of E-cadherin-mediated cell-cell adhesion sites. 2001, Pubmed
Nelson, VE-cadherin simultaneously stimulates and inhibits cell proliferation by altering cytoskeletal structure and tension. 2003, Pubmed
Ogata, Dissection of organizer and animal pole explants from Xenopus laevis embryos and assembly of a cell adhesion assay. 2007, Pubmed , Xenbase
Paffenholz, Identification and localization of a neurally expressed member of the plakoglobin/armadillo multigene family. 1997, Pubmed
Park, Frodo links Dishevelled to the p120-catenin/Kaiso pathway: distinct catenin subfamilies promote Wnt signals. 2006, Pubmed , Xenbase
Paulson, Misexpression of the catenin p120(ctn)1A perturbs Xenopus gastrulation but does not elicit Wnt-directed axis specification. 1999, Pubmed , Xenbase
Perez-Moreno, p120-catenin mediates inflammatory responses in the skin. 2006, Pubmed
Perez-Moreno, Loss of p120 catenin and links to mitotic alterations, inflammation, and skin cancer. 2008, Pubmed
Pettitt, The Caenorhabditis elegans p120 catenin homologue, JAC-1, modulates cadherin-catenin function during epidermal morphogenesis. 2003, Pubmed
Reynolds, p120-catenin: Past and present. 2007, Pubmed
Reynolds, Emerging roles for p120-catenin in cell adhesion and cancer. 2004, Pubmed
Rodova, Regulation of the rapsyn promoter by kaiso and delta-catenin. 2004, Pubmed
Ruzov, The non-methylated DNA-binding function of Kaiso is not required in early Xenopus laevis development. 2009, Pubmed , Xenbase
Ruzov, The interaction of xKaiso with xTcf3: a revised model for integration of epigenetic and Wnt signalling pathways. 2009, Pubmed , Xenbase
Semina, T-cadherin activates Rac1 and Cdc42 and changes endothelial permeability. 2009, Pubmed
Silverman, Synaptic anchorage of AMPA receptors by cadherins through neural plakophilin-related arm protein AMPA receptor-binding protein complexes. 2007, Pubmed
Tanahashi, Isolation of human delta-catenin and its binding specificity with presenilin 1. 1999, Pubmed
Thoreson, Selective uncoupling of p120(ctn) from E-cadherin disrupts strong adhesion. 2000, Pubmed
van Hengel, Diverse functions of p120ctn in tumors. 2007, Pubmed
van Roy, A role for Kaiso-p120ctn complexes in cancer? 2005, Pubmed , Xenbase
Wallingford, Convergent extension: the molecular control of polarized cell movement during embryonic development. 2002, Pubmed , Xenbase
Wang, Increased nucleotide polymorphic changes in the 5'-untranslated region of delta-catenin (CTNND2) gene in prostate cancer. 2009, Pubmed
Westbrook, A genetic screen for candidate tumor suppressors identifies REST. 2005, Pubmed
Wildenberg, p120-catenin and p190RhoGAP regulate cell-cell adhesion by coordinating antagonism between Rac and Rho. 2006, Pubmed
Xiao, Role of p120-catenin in cadherin trafficking. 2007, Pubmed
Yap, Direct cadherin-activated cell signaling: a view from the plasma membrane. 2003, Pubmed
Zhou, Presenilin 1 interaction in the brain with a novel member of the Armadillo family. 1997, Pubmed
