|
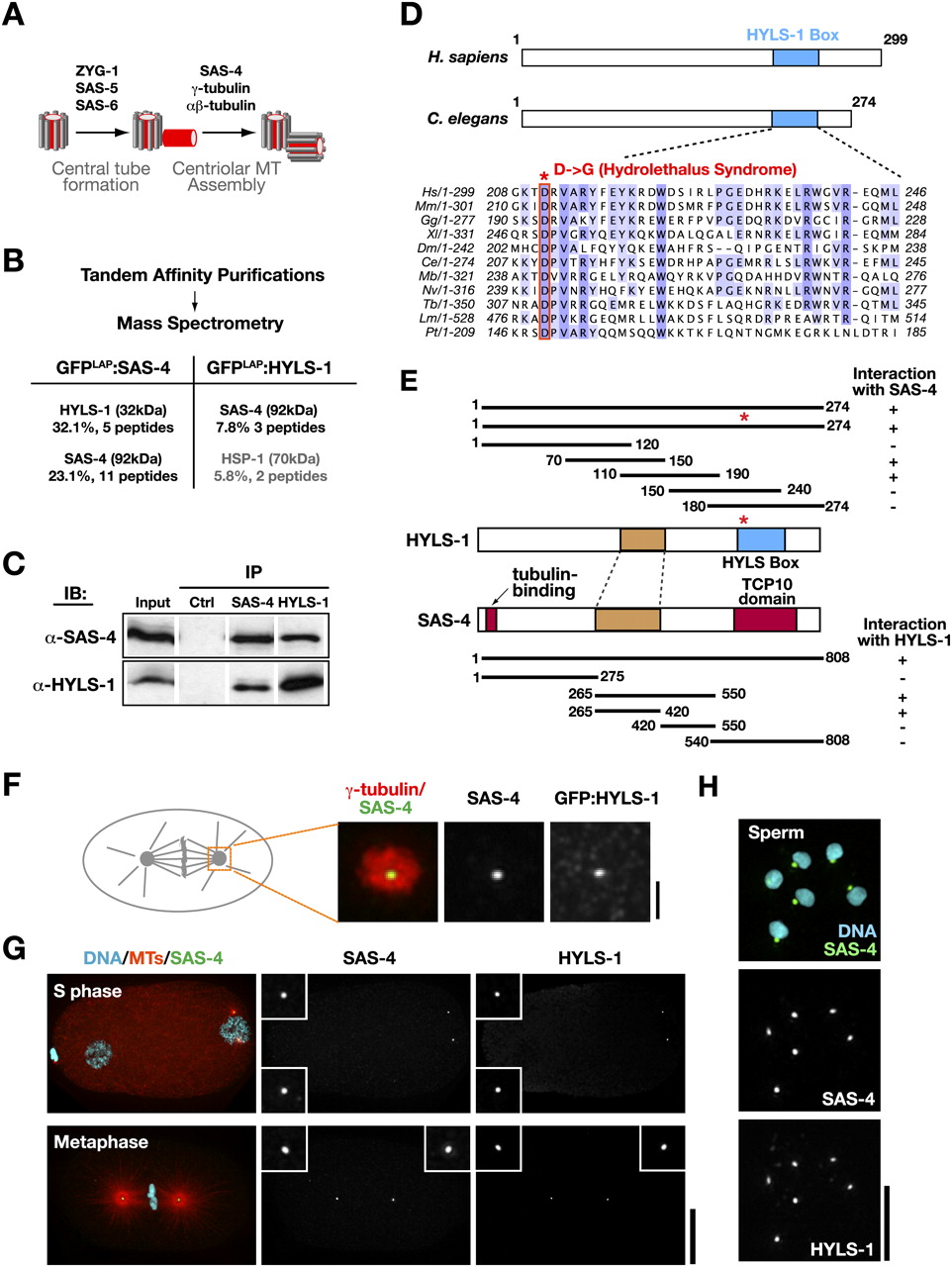
Figure 1. HYLS-1 directly associates and colocalizes with the core centriolar structural protein SAS-4. (A) Schematic of centriole assembly pathway in C. elegans: The central tube, a cylindrical intermediate that templates centriole dimensions, assembles in S phase via an SAS-4-independent process. SAS-4 is recruited to the central tube and directs the assembly of the stabilized microtubules that constitute the outer centriole wall during mitotic prophase (Pelletier et al. 2006; Dammermann et al. 2008). (B) Results of mass spectrometry performed on tandem affinity preparations of SAS-4 and HYLS, listing all polypeptides above 5% coverage. (C) Immunoblot showing SAS-4 and HYLS-1 coimmunoprecipitate from embryo extracts. (D) Schematics of human and C. elegans HYLS-1, indicating position of conserved âHYLS-1 box.â Alignment shows HYLS-1 orthologs from vertebrates, Drosophila, C. elegans, and ciliates highlighting invariant aspartic acid mutated in hydrolethalus syndrome. (E) SAS-4 and HYLS-1 directly interact in a yeast two-hybrid assay via their middle portions (brown). For reference, the location of the conserved HYLS-1 box (blue), and the N-terminal tubulin-binding and C-terminal TCP10 motifs in SAS-4 (red), are also shown. The hydrolethalus-associated mutation does not affect interaction with SAS-4. (F) Centrosome from a metaphase embryo stained with antibodies to γ-tubulin as a marker for the pericentriolar material, SAS-4 and GFP. GFP:HYLS-1 colocalizes with SAS-4 at centrioles, which appear as a small focus in the center of the pericentriolar material. (G,H) HYLS-1 colocalizes with SAS-4 to centrioles throughout the embryonic cell cycle (G) and in sperm (H). Bars: F, 1 μm; G, 10 μm; H, 5 μm. Insets in G are magnified 3Ã. |
|
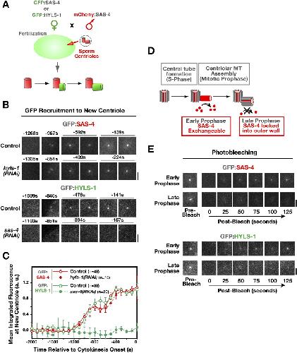
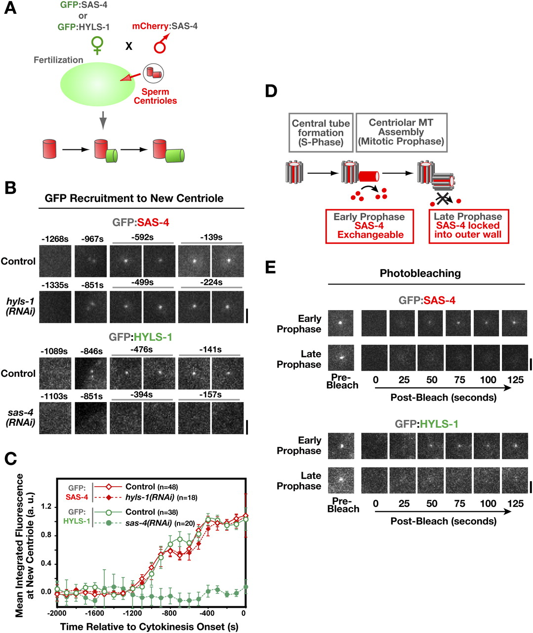
Figure 2. HYLS-1 is stably incorporated into newly forming centrioles in an SAS-4-dependent manner. (A) Schematic of the method used to analyze recruitment of centriolar proteins to site of centriole assembly (Dammermann et al. 2008). Briefly, sperm centrioles labeled with mCherry:SAS-4 were introduced by mating into oocytes expressing a GFP fusion with HYLS-1 or SAS-4. Recruitment of the GFP-labeled protein to newly forming centrioles was quantified by measuring the GFP fluorescence coincident with the mCherry signal at each time point. Measurements from multiple embryos were pooled and averaged to generate each recruitment plot. (B,C) Representative images (B) and quantification (C) of centriolar GFP:SAS-4 or GFP:HYLS-1 recruitment in control embryos and embryos depleted of HYLS-1 or SAS-4 as indicated. HYLS-1 recruitment requires SAS-4 but not vice versa. Times are in seconds relative to cytokinesis onset. Error bars are the 90% confidence interval. (D) SAS-4 is recruited to centrioles during the formation of the central tube in S phase, but remains in dynamic exchange with the cytoplasmic pool of SAS-4 until assembly of the centriolar microtubules in late prophase locks it into the outer centriole wall (Dammermann et al. 2008). (E) GFP:SAS-4 and GFP:HYLS-1 exhibit an identical behavior in a photobleaching-based assay assessing the ability of the centriolar protein to exchange with cytoplasmic pools. Recovery is observed if centrioles are bleached in early prophase (GFP:SAS-4, n = 8 out of 8; GFP:HYLS-1, n = 8 out of 8), but not if centrioles are bleached in late prophase (GFP:SAS-4, n = 1 out of 22; GFP:HYLS-1, n = 0 out of 9). Bars, 2 μm. |
|
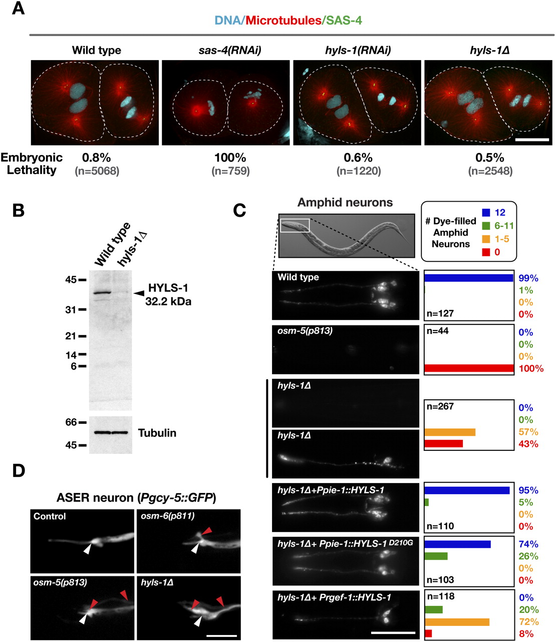
Figure 3. HYLS-1 is dispensable for centriole assembly and centrosome function, but is essential for ciliogenesis. (A) Embryos in second mitotic division stained for DNA, α-tubulin and SAS-4. The percentage embryonic lethality for each condition is indicated. (B) Immunoblot comparing wild-type and hyls-1δ whole-worm extracts probed with an antibody raised against full-length HYLS-1. Arrowhead indicates wild-type HYLS-1, which runs slightly higher than its predicted molecular weight. A size of 16.7 kDa would be expected for mutant HYLS-1 based on initiation at the first (in-frame) ATG following the deleted region. (C) Representative images and quantification of DiI uptake in amphid neurons of wild-type and mutant animals. hyls-1δ animals display a dye-fill defectâindicative of a failure of cilia assemblyâthat is fully rescued by wild-type HYLS1 and partially by HYLS-1D210G when expressed from a germline promoter (Ppie-1). Expression of HYLS-1 from a pan-neuronal promoter (Prgef-1) fails to restore ciliogenesis. (D) Cytoplasmic GFP expressed in the ASER amphid neuron using a cell-specific promoter (Yu et al. 1997). The position of the transition zone is marked (white arrowhead). GFP fills the dendrite (right of white arrowhead) and cilium (left of white arrowhead) of wild-type animals. The ASER neuron lacks ciliary projections in osm-5(p813) and osm-6(p811) IFT mutants as well as in the hyls-1δ mutant. Red arrowheads indicate aberrant protrusions in cilia-defective mutants. Bars: A,D, 10 μm; C, 50 μm. |
|
Figure 4. HYLS-1 is present at the base of mature C. elegans cilia. (A) HYLS-1 localizes to the base of the cilium. Late (threefold)-stage embryo expressing the transition zone marker NPH-4:YFP stained for DNA, tubulin, and HYLS-1. The inset shows 3à magnified view of amphid bundle (arrowhead). (B) L1 larva expressing the IFT protein CHE-11:GFP stained for DNA, tubulin, and HYLS-1. (C) Expression of wild-type or disease mutant HYLS-1 from a germline promoter (Ppie-1) restores localization in hyls-1δ animals, wheras expression from a pan-neuronal promoter (Prgef-1) fails to do so. Late-stage embryos stained for DNA, tubulin, and HYLS- 1. (D) SAS-4 is not present at the ciliary base (panel i), although it colocalizes with HYLS-1 at centrioles elsewhere in the animal (panel ii). Late-stage embryo stained for DNA, tubulin, HYLS-1, and SAS-4. Bars: AâC, 5 μm; D, top panel, 50 μm; D, panels i,ii, 10 μm. |
|
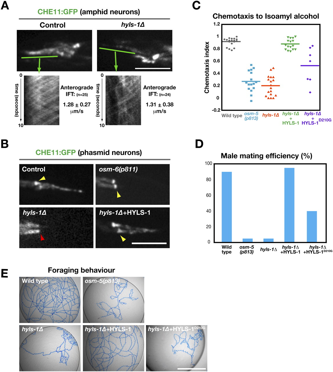
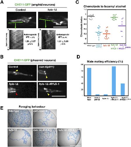
Figure 5. HYLS-1 acts in an IFT-independent early step in ciliogenesis. (A) IFT is unchanged in residual cilia of hyls-1δ animals. Stills from time-lapse sequences of amphid neurons expressing CHE-11:GFP (Supplemental Movies S1, S2) and kymographs showing IFT particle movement along ciliary axonemes. IFT rates were determined for particles in the distal segment. Note that there are eight ciliated neurons in each amphid bundle in wild-type, but only a single cilium in the hyls-1δ mutant, explaining the difference in the number of particles. (B) CHE-11:GFP fails to accumulate at the transition zone of hyls-1δ animals. Stills from time-lapse sequences of phasmid neurons expressing CHE-11:GFP. Arrowheads indicate position of transition zone. (C) Results of chemotaxis assays performed with wild-type and mutant animals. Each data point represents one assay with >100 animals. (D) Male mating efficiency of wild-type and mutant animals. The ability of individual L4 males to produce cross-progeny with unc-119 mutant hermaphrodites was scored (percentage of males producing crossprogeny; n = 20 per genotype). (E) Foraging behavior of wild-type and mutant animals. Tracks generated by a single animal left for 16 h on an NGM plate seeded with OP50 bacteria are shown. While wild-type animals efficiently explore their environment, cilia-defective mutant animals fail to do so, exhibiting a dwelling phenotype (Fujiwara et al. 2002). Bars: A,B, 5 μm; E, 1 cm. |
|
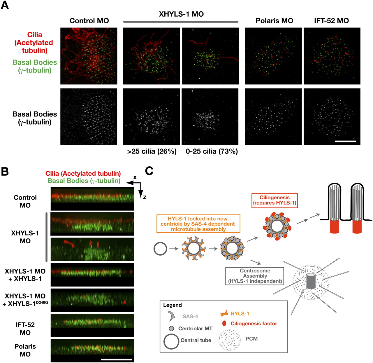
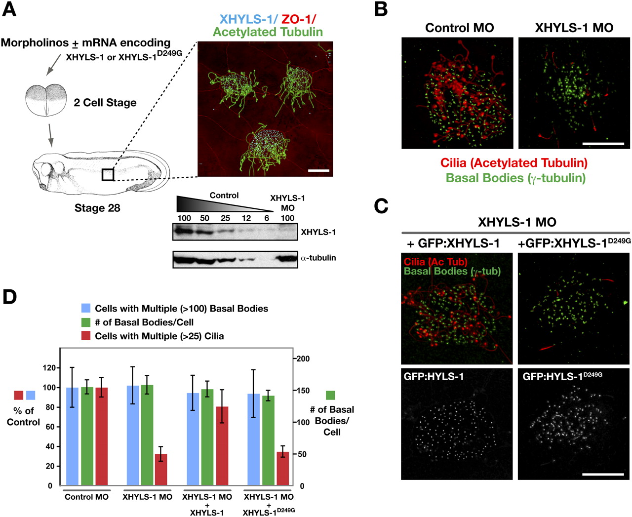
Figure 6. The role of HYLS-1 in ciliogenesis is conserved in vertebrates. (A) Schematic of Xenopus experiments. Inset shows ciliated epithelial cells stained for XHYLS-1, cilia (acetylated tubulin), and apical cell junctions (ZO-1). Immunoblot of control and XHYLS-1 morpholino (MO) tailbud-stage embryo extracts. (B) Basal bodies (γ-tubulin; green) are present, but cilia (acetylated tubulin; red) fail to assemble in XHYLS-1-depleted embryos. (C) Expression of wild-type but not disease mutant (D249G) XHYLS-1 fused to GFP restores ciliogenesis in XHYLS-1-depleted embryos. (D) Quantification of morpholino experiments. n = 10â12 embryos, 30 fields of view per embryo (cells with multiple cilia/basal bodies); 20 cells (basal bodies per cell). Bars, 10 μm. Error bars in D are the 95% confidence interval. |
|
Figure 7. XHYLS-1 is required for apical targeting/anchoring of basal bodies. (A) Representative images of control embryos and embryos depleted of XHYLS-1, Polaris or IFT-52, stained with antibodies to acetylated tubulin and γ-tubulin to illustrate effect on basal body distribution. Images are xây projections of deconvolved 3D data stacks. (B) xâz projection of 3D data stacks presented in A and Figure 6C. (C) Model for the role of HYLS-1 in cilia formation. HYLS-1 is recruited to the forming centriole by its association with SAS-4, and like SAS-4 is locked into the centriole during the assembly of centriolar microtubules. Incorporation of HYLS-1 confers on centrioles the capacity to initiate ciliogenesis. Bars, 10 μm. |
|
Figure S3: Depletion of HYLS-1 does not affect apico-basal polarity. Control and HYLS-1-
depleted Xenopus epithelial cells stained for basal bodies (γ-tubulin), cilia (acetylated tubulin)
and apical cell junctions (ZO-1). Formation of apical cell junctions is unaffected by depletion of
XHYLS-1. Scalebar is 10μm. |