XB-ART-40425
J Physiol
2009 Oct 15;587Pt 20:4829-44. doi: 10.1113/jphysiol.2009.175208.
Show Gene links
Show Anatomy links
Defining the excitatory neurons that drive the locomotor rhythm in a simple vertebrate: insights into the origin of reticulospinal control.
???displayArticle.abstract???
Important questions remain about the origin of the excitation that drives locomotion in vertebrates and the roles played by reticulospinal neurons. In young Xenopus tadpoles, paired whole-cell recordings reveal reticulospinal neurons that directly excite swimming circuit neurons in the brainstem and spinal cord. They form part of a column of neurons (dINs) with ipsilateral descending projections which fire reliably and rhythmically in time with swimming. We ask if, at this early stage of development, these reticulospinal neurons are themselves the primary source of rhythmic drive to spinal cord neurons on each cycle of swimming. Loose-patch recordings in the hindbrain and spinal cord from neurons active during fictive swimming distinguished dINs from other neurons by spike shape. These recordings showed that reticulospinal dINs in the caudal hindbrain (rhombomeres 7-8) fire significantly earlier on each swimming cycle than other, ipsilateral, swimming circuit neurons. Whole-cell recordings showed that fast EPSCs typically precede, and probably drive, spikes in most swimming circuit neurons. However, the earliest-firing reticulospinal dINs spike too soon to be driven by underlying fast EPSCs. We propose that rebound following reciprocal inhibition can contribute to early reticulospinal dIN firing during swimming and show rebound firing in dINs following evoked, reciprocal inhibitory PSPs. Our results define reticulospinal neurons that are the source of the primary, descending, rhythmic excitation that drives spinal cord neurons to fire during swimming. These neurons are an integral part of the rhythm generating circuitry. We discuss the origin of these reticulospinal neurons as specialised members of a longitudinally distributed population of excitatory interneurons extending from the brainstem into the spinal cord.
???displayArticle.pubmedLink??? 19703959
???displayArticle.pmcLink??? PMC2770150
???displayArticle.link??? J Physiol
???displayArticle.grants??? [+]
Species referenced: Xenopus laevis
Genes referenced: mn1
???attribute.lit??? ???displayArticles.show???
|
|
Figure 1. The hatchling Xenopus tadpole and adjustments to timing measurements according to recording sitesA, diagram of the tadpole in side view to show the CNS (grey) and its regions (f, m, h: fore-, mid- and hind-brain; s: spinal cord; oc: otic capsule;*: obex) with swimming muscles (sm) in chevron shaped segments. White dot indicates the neuron in B. B, diagram of the CNS and swimming muscles in dorsal view to show typical sites for electrodes to record from a single neuron (patch) and ventral roots on the ipsilateral (vri) or contralateral (vrc) side. Measured timings of neuron activity were adjusted as though relative to recordings from either an assumed, adjacent ventral root (vradj) or the 5th post-otic ventral root (vr5th) on the same side as the recorded neuron (arrows and grey electrodes; see text for details). |
|
|
Figure 2. Excitatory connections from dINsA, diagram of the CNS in dorsal view to show a recorded dIN and motoneuron (mn) (shown in B–D). B, photomicrograph of neurobiotin-filled neurons in lateral view where a rostral dIN with short dendrites has a descending axon that passes a more caudal motoneuron (mn) with mainly ventral dendrites and identified by its peripheral axon. C, the dIN in B shows a characteristic single, broad action potential in response to injected depolarising current. D, paired recording from the neurons in B (at two time scales; Mg2+ omitted from saline) shows that current-evoked spikes in the dIN produce long EPSPs in the motoneuron (left) at consistent, short latencies (right). E, latencies of EPSPs increase with separation between presynaptic dINs and their postsynaptic targets (dIN–dIN synapses, circles; dIN–non-dIN synapses, triangles). The regression equation is d = 1.04 + 2.79s where d is delay in ms and s is separation in mm. |
|
|
Figure 3. Activity of a reticulospinal dIN during swimmingA, anatomy of a recorded dIN with ascending and descending axons and mainly dorsal dendrites. The diagram shows the soma position and recording arrangement. The ventral root electrode (vr) was placed on the opposite side to the intracellular recording (black). B, single episode of swimming, monitored with the ventral root electrode (vr), showing the reliability of firing of a dIN. C, expanded swimming cycles from B to show the normal swimming pattern (*: IPSPs; arrowhead: spike). The grey vr trace shows the motor activity from the recorded, vr trace (black) adjusted to show the assumed timing of ipsilateral motor activity (as though recorded ipsilaterally by the grey electrode in diagram A). D, equivalent cycles of swimming recorded from the same dIN under voltage clamp reveal the underlying, rhythmic synaptic drive (*: IPSCs; arrowhead: fast EPSC). The grey vr trace is the assumed ipsilateral motor activity as in C. |
|
|
Figure 4. Spikes in dINs are early relative to those in non-dINs and vrs during swimmingA, overlapped spikes of a motoneuron (mn) and dIN aligned relative to the start of ‘adjacent’ ventral root (vr) bursts (dashed line) show that the dIN fires earlier. The inset diagram shows the typical recording arrangement (actual recording site and vr bursts, black; adjusted recording site and vr bursts, grey; see Fig. 1). B, distribution of spike peak timing for the two neurons in A. C, the relative timing of spike peaks for 16 dINs (dark bars) and 15 non-dINs (light bars), all adjusted to give timings relative to an adjacent ventral root. Distributions of spike timings for each neuron (e.g. B) were normalised (as % of the whole sample of spike times for each neuron, using 2 ms bins) and then combined to give overall spike time distributions for dINs and non-dINs. |
|
|
Figure 5. Distinguishing neurons by spike shape in loose patch recordingsA, locations of illustrated neurons (from separate recordings; contralateral ventral root electrode). B, anatomical characterisation of a dIN (upper micrograph) with 2 large dorsal dendrites and a single descending axon (an additional axon is from a separate neuron) and one of a pair of motoneurons (lower micrograph; mn1; dotted lines indicate displacement of axons during processing). Black and white arrowheads indicate the dorsal and ventral limit of the CNS respectively (h: hindbrain, s: spinal cord). C, loose patch recordings of activity from a non-dIN neuron (mn1) and a dIN during swimming, monitored from a ventral root on the opposite side. D, distinguishing dINs from non-dINs by extracellular spike shape (upper records, normalised to the amplitude of the initial peak; p: peak-to-peak amplitude, t: trough amplitude, w: width at half initial peak amplitude). Lower records are corresponding spikes during swimming after attaining the whole-cell configuration (all averages of ∼20 spikes). E, cluster analysis distinguishes two groups of neurons that match a separation based on anatomical features (circles, dIN; triangles, non-dIN; open symbols are the illustrated neurons). F, cluster analysis on a larger group of neurons (n= 52) selected at random from those used to measure spike timing during swimming (see Fig. 6) again separates the neurons into two groups, equivalent to the dINs and non-dINs in E. |
|
|
Figure 6. Timing of neuron spikes during swimmingA, timing of spikes in a dIN (upper) and non-dIN (lower) recorded in the same animals with loose patch, aligned relative to the start of vr bursts adjusted to the 5th post-otic cleft. The vertical dashed line indicates vr burst onset. B, the timing of spikes (±s.d.) in dIN (circles) and non-dIN (triangles) neurons recorded at different longitudinal positions in a single animal. C, the timing of spikes (±s.d.) at different longitudinal positions for the whole data set (103 neurons). The dorsal view of the CNS and swimming muscles (labelled in Fig. 1B) is shown at the same scale and horizontal alignment as the graph; the small lateral view of the tadpole shows the region illustrated (*: obex; grey arrow: 5th post-otic cleft used as a timing reference; horizontal dashed line: 0 ms). D, the timing of spikes as in C showing neuron identification (dIN, circles; non-dIN, triangles) and contiguous regression lines (0â0.725 mm: y= 9.575 â 20.605x, where y is in ms and x is in mm, R2= 0.51; from 0.725 mm: y=â13.013 + 10.659x; R2= 0.63). Approximate rhombomere boundaries and obex (*) are indicated. E, deviation of timing measurements from the regression lines in D (slope: 0.05 ms mmâ1, R2= 0.00). F, mean firing times of dINs (dark bars) and non-dINs (light bars), transformed to remove the effect of longitudinal position as in part E. |
|
|
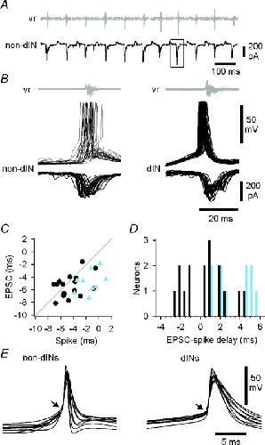
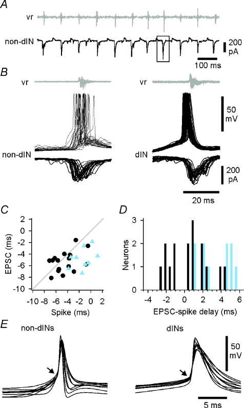
Figure 7. The relative timing of spikes and EPSCs during swimmingA, recording from a non-dIN neuron under voltage clamp during swimming showing EPSCs for timing measurement (e.g. box). Swimming was monitored from a ventral root on the opposite side (vr: shown adjusted as though recorded from the same side). B, superimposed, spikes and vr bursts from consecutive swimming cycles in a non-dIN and a dIN. Below each are overlapped EPSCs from separate swimming sequences in the same neurons, also aligned to the starts of vr bursts (adjusted as in A). C, the timing of spikes and EPSCs (median values from individual neurons) measured relative to vr burst onset (dIN, circles; non-dIN, triangles; line indicates equality). D, the delay between EPSCs and spikes in the same neuron, plotted for individual dINs (dark bars) and non-dINs (light bars). E, overlapped averages of spikes recorded from different neurons during swimming to show pre-potentials (= EPSPs) in non-dINs and immediate take-offs in dINs (arrows). |
|
|
Figure 8. Post-inhibitory rebound in dINsA, rebound spikes to current pulses (dIN1), then a rebound spike following a spontaneous IPSP (at arrow), producing an EPSC (*) in a postsynaptic neuron (dIN2). B, when held just above spike threshold, a dIN fires on rebound following an IPSP (at arrow) elicited by the second of two spikes evoked in an inhibitory interneuron (Inh IN) by depolarising current (bars). Evoked and rebound spikes in the dIN both evoke EPSPs (*) in the inhibitory interneuron. Right, averages of 5 rebound spikes in the dIN and resulting EPSPs in the inhibitory interneuron. C, rebound in a dIN, depolarised just above spike threshold, following IPSPs (arrow) evoked by stimulation (at arrowhead) of the contralateral side of the spinal cord (upper overlapped traces). No rebound occurs where IPSPs fail (middle traces) or when the dIN is at rest (lower traces). |
References [+] :
Al-Mosawie,
Heterogeneity of V2-derived interneurons in the adult mouse spinal cord.
2007, Pubmed
Al-Mosawie, Heterogeneity of V2-derived interneurons in the adult mouse spinal cord. 2007, Pubmed
Antri, The contribution of synaptic inputs to sustained depolarizations in reticulospinal neurons. 2009, Pubmed
Barry, The effects of excitatory amino acids and their antagonists on the generation of motor activity in the isolated chick spinal cord. 1987, Pubmed
Buchanan, Activities of identified interneurons, motoneurons, and muscle fibers during fictive swimming in the lamprey and effects of reticulospinal and dorsal cell stimulation. 1982, Pubmed
Butt, EphA4 defines a class of excitatory locomotor-related interneurons. 2005, Pubmed
Cangiano, Mechanisms of rhythm generation in a spinal locomotor network deprived of crossed connections: the lamprey hemicord. 2005, Pubmed
Cepeda-Nieto, Homeodomain transcription factors in the development of subsets of hindbrain reticulospinal neurons. 2005, Pubmed
Clarke, Sensory physiology, anatomy and immunohistochemistry of Rohon-Beard neurones in embryos of Xenopus laevis. 1984, Pubmed , Xenbase
Cohen, The neuronal correlate of locomotion in fish. "Fictive swimming" induced in an in vitro preparation of the lamprey spinal cord. 1980, Pubmed
Dale, Dual-component amino-acid-mediated synaptic potentials: excitatory drive for swimming in Xenopus embryos. 1985, Pubmed , Xenbase
Dale, Inhibitory neurones of a motor pattern generator in Xenopus revealed by antibodies to glycine. , Pubmed , Xenbase
Dale, Excitatory amino acid receptors in Xenopus embryo spinal cord and their role in the activation of swimming. 1984, Pubmed , Xenbase
Deliagina, Encoding and decoding of reticulospinal commands. 2002, Pubmed
Deliagina, Activity of reticulospinal neurons during locomotion in the freely behaving lamprey. 2000, Pubmed
Di Prisco, Role of sensory-evoked NMDA plateau potentials in the initiation of locomotion. 1997, Pubmed
Di Prisco, A cellular mechanism for the transformation of a sensory input into a motor command. 2000, Pubmed
Douglas, The effects of intrathecal administration of excitatory amino acid agonists and antagonists on the initiation of locomotion in the adult cat. 1993, Pubmed
Drew, Discharge patterns of reticulospinal and other reticular neurons in chronic, unrestrained cats walking on a treadmill. 1986, Pubmed
Dubuc, The role of spinal cord inputs in modulating the activity of reticulospinal neurons during fictive locomotion in the lamprey. 1989, Pubmed
Dubuc, Initiation of locomotion in lampreys. 2008, Pubmed
Einum, Membrane potential oscillations in reticulospinal and spinobulbar neurons during locomotor activity. 2005, Pubmed
Einum, Reticulospinal neurons receive direct spinobulbar inputs during locomotor activity in lamprey. 2004, Pubmed
Gabriel, Locomotor pattern in the adult zebrafish spinal cord in vitro. 2008, Pubmed
Goulding, The formation of sensorimotor circuits. 2002, Pubmed
Goulding, Circuits controlling vertebrate locomotion: moving in a new direction. 2009, Pubmed
Grillner, Neural bases of goal-directed locomotion in vertebrates--an overview. 2008, Pubmed
Hernandez, Spontaneous and NMDA evoked motor rhythms in the neonatal mouse spinal cord: an in vitro study with comparisons to in situ activity. 1991, Pubmed
Jessell, Neuronal specification in the spinal cord: inductive signals and transcriptional codes. 2000, Pubmed
Jordan, Descending command systems for the initiation of locomotion in mammals. 2008, Pubmed
Kahn, The central nervous origin of the swimming motor pattern in embryos of Xenopus laevis. 1982, Pubmed , Xenbase
Kasicki, Phasic modulation of reticulospinal neurones during fictive locomotion and other types of spinal motor activity in lamprey. 1989, Pubmed
Kasicki, Müller cells and other reticulospinal neurones are phasically active during fictive locomotion in the isolated nervous system of the lamprey. 1986, Pubmed
Kimura, V2a and V2b neurons are generated by the final divisions of pair-producing progenitors in the zebrafish spinal cord. 2008, Pubmed
Kimura, alx, a zebrafish homolog of Chx10, marks ipsilateral descending excitatory interneurons that participate in the regulation of spinal locomotor circuits. 2006, Pubmed
Kudo, N-methyl-D,L-aspartate-induced locomotor activity in a spinal cord-hindlimb muscles preparation of the newborn rat studied in vitro. 1987, Pubmed
Lambert, Brainstem control of activity and responsiveness in resting frog tadpoles: tonic inhibition. 2004, Pubmed , Xenbase
Lewis, How do genes regulate simple behaviours? Understanding how different neurons in the vertebrate spinal cord are genetically specified. 2006, Pubmed
Li, Spinal inhibitory neurons that modulate cutaneous sensory pathways during locomotion in a simple vertebrate. 2002, Pubmed , Xenbase
Li, Glutamate and acetylcholine corelease at developing synapses. 2004, Pubmed , Xenbase
Li, Reconfiguration of a vertebrate motor network: specific neuron recruitment and context-dependent synaptic plasticity. 2007, Pubmed , Xenbase
Li, Persistent responses to brief stimuli: feedback excitation among brainstem neurons. 2006, Pubmed , Xenbase
Li, Locomotor rhythm maintenance: electrical coupling among premotor excitatory interneurons in the brainstem and spinal cord of young Xenopus tadpoles. 2009, Pubmed , Xenbase
McClellan, Activation of 'fictive swimming' by electrical microstimulation of brainstem locomotor regions in an in vitro preparation of the lamprey central nervous system. 1984, Pubmed
McDearmid, Rhythmic motor activity evoked by NMDA in the spinal zebrafish larva. 2006, Pubmed
Ohta, Monosynaptic excitatory amino acid transmission from the posterior rhombencephalic reticular nucleus to spinal neurons involved in the control of locomotion in lamprey. 1989, Pubmed
Perrins, Sensory activation and role of inhibitory reticulospinal neurons that stop swimming in hatchling frog tadpoles. 2002, Pubmed , Xenbase
Prime, N-Methyl-D-aspartate-induced oscillations in whole cell clamped neurons from the isolated spinal cord of Xenopus laevis embryos. 1999, Pubmed , Xenbase
Roberts, Descending projections and excitation during fictive swimming in Xenopus embryos: neuroanatomy and lesion experiments. 1986, Pubmed , Xenbase
Roberts, Early functional organization of spinal neurons in developing lower vertebrates. 2000, Pubmed , Xenbase
Roberts, Development and characterization of commissural interneurones in the spinal cord of Xenopus laevis embryos revealed by antibodies to glycine. 1988, Pubmed , Xenbase
Roberts, Mutual Re-excitation with Post-Inhibitory Rebound: A Simulation Study on the Mechanisms for Locomotor Rhythm Generation in the Spinal Cord of Xenopus Embryos. 1990, Pubmed , Xenbase
Roberts, The early development of neurons with GABA immunoreactivity in the CNS of Xenopus laevis embryos. 1987, Pubmed , Xenbase
Roberts, Motoneurons of the axial swimming muscles in hatchling Xenopus tadpoles: features, distribution, and central synapses. 1999, Pubmed , Xenbase
Sautois, Role of type-specific neuron properties in a spinal cord motor network. 2007, Pubmed
Soffe, The Influence of Magnesium Ions on the NMDA Mediated Responses of Ventral Rhythmic Neurons in the Spinal Cord of Xenopus Embryos. 1989, Pubmed , Xenbase
Soffe, Two distinct rhythmic motor patterns are driven by common premotor and motor neurons in a simple vertebrate spinal cord. 1993, Pubmed , Xenbase
Soffe, Motor patterns for two distinct rhythmic behaviors evoked by excitatory amino acid agonists in the Xenopus embryo spinal cord. 1996, Pubmed , Xenbase
Soffe, Roles of Glycinergic Inhibition and N-Methyl-D-Aspartate Receptor Mediated Excitation in the Locomotor Rhythmicity of One Half of the Xenopus Embryo Central Nervous System. 1989, Pubmed , Xenbase
Tunstall, Longitudinal coordination of motor output during swimming in Xenopus embryos. 1991, Pubmed , Xenbase
van Mier, Structural and functional properties of reticulospinal neurons in the early-swimming stage Xenopus embryo. 1989, Pubmed , Xenbase
van Mier, Reticulospinal neurons, locomotor control and the development of tailswimming in Xenopus. 1988, Pubmed , Xenbase
Vinay, Spino-bulbar neurons convey information to the brainstem about different phases of the locomotor cycle in the lamprey. 1992, Pubmed
Wannier, Differential effects of the reticulospinal system on locomotion in lamprey. 1998, Pubmed
Wheatley, An in vitro preparation of the mudpuppy for simultaneous intracellular and electromyographic recording during locomotion. 1992, Pubmed
Wilson, Conditional rhythmicity of ventral spinal interneurons defined by expression of the Hb9 homeodomain protein. 2005, Pubmed
Wolf, Non-linear summation of excitatory synaptic inputs to small neurones: a case study in spinal motoneurones of the young Xenopus tadpole. 1998, Pubmed , Xenbase
Zelenin, Activity of individual reticulospinal neurons during different forms of locomotion in the lamprey. 2005, Pubmed
Zelenin, Heterogeneity of the population of command neurons in the lamprey. 2001, Pubmed
