Click here to close
Hello! We notice that you are using Internet Explorer, which is not supported by Xenbase and may cause the site to display incorrectly.
We suggest using a current version of Chrome,
FireFox, or Safari.
J Cell Biol
2009 Aug 24;1864:473-80. doi: 10.1083/jcb.200902071.
Show Gene links
Show Anatomy links
A requirement for epsin in mitotic membrane and spindle organization.
Liu Z, Zheng Y.
???displayArticle.abstract???
Eukaryotic cells possess a sophisticated membrane system to facilitate diverse functions. Whereas much is known about the nature of membrane systems in interphase, the organization and function of the mitotic membrane system are less well understood. In this study, we show that epsin, an endocytic adapter protein, regulates mitotic membrane morphology and spindle integrity in HeLa cells. Using epsin that harbors point mutations in the epsin NH2-terminal homology domain and spindle assembly assays in Xenopus laevis egg extracts, we show that epsin-induced membrane curvature is required for proper spindle morphogenesis, independent of its function in endocytosis during interphase. Although several other membrane-interacting proteins, including clathrin, AP2, autosomal recessive hypercholesterolemia, and GRASP65, are implicated in the regulation of mitosis, whether they participate through regulation of membrane organization is unclear. Our study of epsin provides evidence that mitotic membrane organization influences spindle integrity.
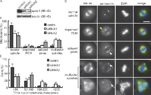
Figure 1. Effects of epsin1 reduction on mitosis in HeLa cells. (A) Western blotting of epsin1 48 h after siRNA transfection. Each oligonucleotide targeting different regions of human epsin1 caused an ∼80% reduction of epsin1 at 48 h. α-Tubulin was used as a loading control. (B) Quantification of spindle defects in HeLa cells treated with control or epsin1 siRNA oligonucleotides. Results from five independent experiments were averaged. Spindles were analyzed based on α-tubulin and pericentrin staining, with >100 prometaphase and metaphase cells counted in each condition per experiment. (C) Examples of normal and abnormal spindles visualized by α-tubulin (green), pericentrin (red), and DAPI (blue) staining. Yellow and white arrowheads indicate cytoplasmic pericentrin staining and stretched pericentrin staining along the unfocused spindle poles, respectively. White arrows point to multiple spindle poles. (D) Reduction of epsin1 affects mitotic progression. HeLa cells stably expressing histone H2B–GFP were treated with control or epsin1 siRNA. Live imaging was acquired at 3-min intervals during 32–48 h after transfection (Fig. S1 C). Quantification of the time between nuclear envelope breakdown and chromosome segregation is shown. Results from three independent experiments were averaged, with >100 mitotic cells analyzed in each condition. (B and D) Error bars show standard deviation. PCM, pericentriolar material. Bar, 10 μm.
Figure 2. Effects of epsin1 reduction on membrane organization in mitotic HeLa cells. (A) Control or epsin1-depleted cells were labeled with DiOC6(3) and Hoechst 33258 to visualize membranes and chromosomes, respectively. Confocal images of mitotic cells at one z section are shown. Epsin1 depletion caused aberrant membrane morphologies such as areas without fluorescent signal (arrowheads) or long-running membrane tubules or sheets (arrows), which were not seen in normal control cells. (B) EM images of control siRNA– or epsin1 siRNA2–treated cells are shown. Control mitotic cells have even membrane structures (arrow) surrounding the condensed chromosomes (arrowhead). An area containing mitochondria is enlarged in the inset (top left). Abnormal membrane structures such as whorls with multiple layers of membranes are present in epsin1 siRNA2–treated mitotic cells. Cells were analyzed 3 d after RNAi treatment with or without nocodazole arrest (+noc). Similar results were obtained with an additional epsin1 siRNA oligonucleotide (siRNA1). Boxed areas in the middle panels are enlarged in the right panels. Bars: (A) 5 μm; (B) 2 μm.
Figure 3. Mitotic ER network marked by the KDEL antibody is affected by epsin1 reduction in HeLa cells. (A) Confocal images of markers for subcellular compartments in mitosis in control or epsin1 knockdown cells. The maximum projection of images obtained for nuclear lamina (lamin B2), nucleoporins (nuclear pore complex [NPC]; labeled by MAb414), ER (KDEL), and Golgi (β-COP) is shown. (B) Confocal section of mitotic cells stained by the KDEL antibody, which marks the ER network. Arrows indicate areas of uneven ER membrane distribution around condensed chromosomes in mitotic cells after epsin1 knockdown by RNAi, which are not seen in normal control cells. Bars, 10 μm.
Figure 4. Epsin1 regulates spindle integrity through its membrane-bending ENTH domain. (A) Domain structure of epsin1 expression constructs with the indicated mutations. The ENTH domain interacts with membrane and has membrane-bending activity. The ubiquitin-interacting motif (UIM) binds to ubiquitin. DPW motifs interact with AP2. The NPF motif interacts with proteins such as Eps15. The mutant epsin1Ser357D (S357D) mimics the mitotic phosphorylated form. The RNAi-insensitive rescue construct epsin1Ser3573D-ins (S357D-ins) contains mutations in wobble codons in the sequence corresponding to siRNA2, which do not affect protein sequences. Mutant epsins epsin1L6E/Ser357D-ins (L6E/S357D-ins) and epsin1R63L/Ser357D-ins (R63L/S357D-ins) are derived from epsin1Ser357D-ins but contain an additional point mutation in the ENTH domain that abolishes the membrane-bending activity of epsin1. (B) Western blot analysis of epsin1 expression in HeLa cells. Epsin1Ser357D expression was inhibited by siRNA2 but not by control siRNA, whereas expression of epsin1Ser357D-ins, epsin1L6E/Ser357D-ins, and epsinR63L/Ser357D-ins was not affected by treatment with siRNA2. (C) Rescue of spindle morphology defects in HeLa cells by epsin1Ser357D-ins but not by epsin1L6E/Ser357D-ins or epsin1R63L/Ser357D-ins. The percentage of defective spindles, as judged by α-tubulin and pericentrin staining, was quantified in HeLa cells cotransfected with the siRNA oligonucleotide and each expression construct. The percentages of cells with abnormal spindle morphology from at least three independent experiments are shown, with >100 prometaphase and metaphase cells counted in each condition per experiment. Error bars show standard deviation. *, P < 0.05; **, P < 0.01; ***, P < 0.001.
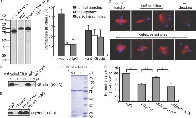
Figure 5. Epsin1 affects spindle assembly in Xenopus egg extracts. (A) Characterization of XEpsin1 antibody. Rabbit polyclonal antibodies against the ENTH domain of XEpsin1 recognized a single band in Xenopus egg extract (XEE) by Western blot analysis. 6His-tagged XEpsin1 purified from bacteria showed an apparent smaller molecular mass than the endogenous protein. After incubating with the Xenopus egg extract that was immunodepleted of endogenous XEpsin1, the recombinant XEpsin1 migrated as a similar size as the endogenous protein (XEpsin1-6His in XEE). (B) XEpsin1 antibody inhibits spindle assembly in cycled Xenopus egg extracts. Quantifications of percentages of MT structures formed in cycled extract after the addition of control antibody (+control rabbit IgG) or XEpsin1 antibody (+anti-XEpsin1) were performed by analyzing structures associated with >300 sperm in each reaction. Results from four independent experiments were averaged. (C) Examples of Xenopus sperm associated with normal spindle, abnormal MT structures, or no MT structures. MT structures were visualized by rhodamine-tubulin, and chromosomes were stained with DAPI. (D) Western blot analysis of XEpsin1 in extracts after immunodepletion. Different amounts of untreated egg extracts were loaded as standards. Mock-depleted extract (−IgG) had a similar level of XEpsin1 as nondepleted extract, whereas ∼90% of XEpsin1 was depleted by XEpsin1 antibody (−XEpsin1). (E) Western blot analysis of XEpsin1 after depletion (−XEpsin1) and add back of recombinant wild-type or mutant XEpsin1 (−XEpsin1 + WT or −XEpsin1 + L6E) compared with mock-depleted extract. (F) Coomassie blue staining of SDS-PAGE to show the quality of purified wild-type (WT) and mutant (L6E) XEpsin1 proteins. (G) Effects of depletion/add back of XEpsin1 on spindle assembly in CSF extracts. Mock-depleted extract, XEpsin1-depleted extract (−XEpsin1), or XEpsin1-depleted extract with the addition of wild type or the L6E mutant of the XEpsin1-6His protein was allowed to form spindles by incubation with sperm DNA. The number of normal spindles was quantified and normalized against mock-depleted extract. Results from three independent experiments, each containing structures associated with >300 sperms per reaction, were averaged. *, P < 0.05; **, P < 0.01. (B and G) Error bars show standard deviation. Bar, 10 μm.
Altan-Bonnet,
Golgi inheritance in mammalian cells is mediated through endoplasmic reticulum export activities.
2006, Pubmed
Altan-Bonnet,
Golgi inheritance in mammalian cells is mediated through endoplasmic reticulum export activities.
2006,
Pubmed Axelsson,
Rapid, endoplasmic reticulum-independent diffusion of the mitotic Golgi haze.
2004,
Pubmed Boucrot,
Endosomal recycling controls plasma membrane area during mitosis.
2007,
Pubmed Cao,
The AAA-ATPase Cdc48/p97 regulates spindle disassembly at the end of mitosis.
2003,
Pubmed
,
Xenbase Cao,
The Cdc48/p97-Ufd1-Npl4 complex: its potential role in coordinating cellular morphogenesis during the M-G1 transition.
2004,
Pubmed
,
Xenbase Chabin-Brion,
The Golgi complex is a microtubule-organizing organelle.
2001,
Pubmed Chen,
The interaction of epsin and Eps15 with the clathrin adaptor AP-2 is inhibited by mitotic phosphorylation and enhanced by stimulation-dependent dephosphorylation in nerve terminals.
1999,
Pubmed
,
Xenbase Doxsey,
Pericentrin, a highly conserved centrosome protein involved in microtubule organization.
1994,
Pubmed
,
Xenbase Efimov,
Asymmetric CLASP-dependent nucleation of noncentrosomal microtubules at the trans-Golgi network.
2007,
Pubmed Ford,
Curvature of clathrin-coated pits driven by epsin.
2002,
Pubmed Horvath,
Epsin: inducing membrane curvature.
2007,
Pubmed Huang,
Analysis of clathrin-mediated endocytosis of epidermal growth factor receptor by RNA interference.
2004,
Pubmed Hussain,
A role for epsin N-terminal homology/AP180 N-terminal homology (ENTH/ANTH) domains in tubulin binding.
2003,
Pubmed Itoh,
BAR, F-BAR (EFC) and ENTH/ANTH domains in the regulation of membrane-cytosol interfaces and membrane curvature.
2006,
Pubmed Itoh,
Role of the ENTH domain in phosphatidylinositol-4,5-bisphosphate binding and endocytosis.
2001,
Pubmed Kariya,
Regulation of complex formation of POB1/epsin/adaptor protein complex 2 by mitotic phosphorylation.
2000,
Pubmed Lehtonen,
The endocytic adaptor protein ARH associates with motor and centrosomal proteins and is involved in centrosome assembly and cytokinesis.
2008,
Pubmed Liu,
CLASPing microtubules at the trans-Golgi network.
2007,
Pubmed Lowe,
Inheritance and biogenesis of organelles in the secretory pathway.
2007,
Pubmed Ma,
Requirement for Nudel and dynein for assembly of the lamin B spindle matrix.
2009,
Pubmed
,
Xenbase McMahon,
Membrane curvature and mechanisms of dynamic cell membrane remodelling.
2005,
Pubmed Murray,
Cell cycle extracts.
1991,
Pubmed Oldham,
The ubiquitin-interacting motifs target the endocytic adaptor protein epsin for ubiquitination.
2002,
Pubmed
,
Xenbase Polo,
A single motif responsible for ubiquitin recognition and monoubiquitination in endocytic proteins.
2002,
Pubmed Puhka,
Endoplasmic reticulum remains continuous and undergoes sheet-to-tubule transformation during cell division in mammalian cells.
2007,
Pubmed Rossé,
RLIP, an effector of the Ral GTPases, is a platform for Cdk1 to phosphorylate epsin during the switch off of endocytosis in mitosis.
2003,
Pubmed Royle,
Clathrin is required for the function of the mitotic spindle.
2005,
Pubmed Silk,
Requirements for NuMA in maintenance and establishment of mammalian spindle poles.
2009,
Pubmed Sütterlin,
The Golgi-associated protein GRASP65 regulates spindle dynamics and is essential for cell division.
2005,
Pubmed Tsai,
A mitotic lamin B matrix induced by RanGTP required for spindle assembly.
2006,
Pubmed
,
Xenbase Vong,
Chromosome alignment and segregation regulated by ubiquitination of survivin.
2005,
Pubmed
,
Xenbase Waterman-Storer,
Dynamics of organelles in the mitotic spindles of living cells: membrane and microtubule interactions.
1993,
Pubmed Wei,
The mitotic spindle mediates inheritance of the Golgi ribbon structure.
2009,
Pubmed Zheng,
The mitotic spindle matrix: a fibro-membranous lamin connection.
2006,
Pubmed