XB-ART-40392
Development
2009 Oct 01;13619:3289-99. doi: 10.1242/dev.040451.
Show Gene links
Show Anatomy links
A directional Wnt/beta-catenin-Sox2-proneural pathway regulates the transition from proliferation to differentiation in the Xenopus retina.
???displayArticle.abstract???
Progenitor cells in the central nervous system must leave the cell cycle to become neurons and glia, but the signals that coordinate this transition remain largely unknown. We previously found that Wnt signaling, acting through Sox2, promotes neural competence in the Xenopus retina by activating proneural gene expression. We now report that Wnt and Sox2 inhibit neural differentiation through Notch activation. Independently of Sox2, Wnt stimulates retinal progenitor proliferation and this, when combined with the block on differentiation, maintains retinal progenitor fates. Feedback inhibition by Sox2 on Wnt signaling and by the proneural transcription factors on Sox2 mean that each element of the core pathway activates the next element and inhibits the previous one, providing a directional network that ensures retinal cells make the transition from progenitors to neurons and glia.
???displayArticle.pubmedLink??? 19736324
???displayArticle.pmcLink??? PMC2739145
???displayArticle.link??? Development
???displayArticle.grants??? [+]
EY017933 NEI NIH HHS , EY122074 NEI NIH HHS , Wellcome Trust , R01 EY014954-05 NEI NIH HHS , R01 EY014954 NEI NIH HHS
Species referenced: Xenopus laevis
Genes referenced: atoh7 casp3.2 cat.2 ccne1 ctnnb1 ebf3 elavl3 lef1 notch1 pcna pou4f4 rbpms rbpms2 rlbp1 sox2 tcf3 vsx1 vxn
???displayArticle.antibodies??? Ccna2 Ab1 Pcna Ab2 Rlbp1 Ab1 Sox2 Ab2
???attribute.lit??? ???displayArticles.show???
|
|
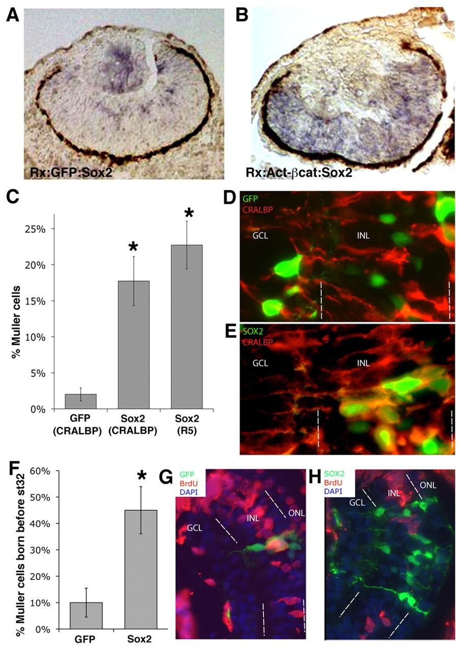
Fig. 3. Sustained Sox2 expression promotes Müller glial cell formation. (A,B) Sox2 expression is expanded in Act β-cat transgenic embryos (A) as compared with control (B; Rx:GFP) transgenic embryos. (C-E) Lipofection of Sox2 causes a large increase in the representation of CRALBP- or R5-positive Müller cells [D, GFP, n=8, 942 cells; E, Sox2 (CRALBP), n=7, 485 cells; Sox2 (R5), n=9, 616 cells]. *P<0.001. (F-H) Sox2 causes an increase in the proportion of Müller cells born before stage 32, which are BrdU negative (G, GFP, n=5, 30 cells; H, Sox2, n=3, 31 cells). Error bars indicate s.e.m. *P<0.001. |
|
|
Fig. 4. Sox2 blocks neuronal differentiation downstream of the proneural genes. (A,B) Overexpression of Sox2 in retinal progenitors by mRNA injection at the 8-cell stage does not decrease the expression of the proneural gene Xath5 on the injected side (B), as compared with the control side (A), in stage 34 embryos. (C-L) Retinal expression of the proneural targets Brn3d (C,D), Ebf3 (E,F), ElrC (G,H) and Sbt1 (I, J) is lost, as compared with the control (uninjected) side of the embryos. Sox2-injected embryos also lose retinal expression of Hermes (K,L), a marker of differentiated ganglion cells. Brackets indicate the retina. |
|
|
Fig. 5. Blocking Notch signaling suppresses the ability of Wnt/β-catenin signaling or Sox2 to inhibit neuronal differentiation. (A) Co-expression of TCF3-VP16 and a dominant-negative form of Delta (DeltaSTU) that blocks Notch signaling in retinal progenitors, inhibits the TCF3-VP16-mediated increase in neuroepithelial cells (TCF3-VP16, n=7, 405 cells; TCF3-VP16+DeltaSTU, n=5, 234 cells). Error bars indicate s.e.m. *P<0.001. (B-E) Act β-cat transgenic embryos (stage 34) injected with DeltaSTU mRNA show restored retinal expression of the proneural target genes Brn3D (B), ElrC (C) and Sbt1 (D), and of Hermes (E), a marker of differentiated ganglion cells. (F-I) Expression of Sox2 and DeltaSTU in retinal progenitors by mRNA injection at the 8-cell stage also restored retinal expression of Brn3D (F), ElrC (G), Sbt1 (H) and Hermes (I). (J-L) Lipofection of Sox2 promotes CRALBP+/EdU- Müller cells (J arrows, L), whereas co-transfection with Su(H)DBM produces CRALBP- cells (K,L) (GFP, n=4, 192 cells; Su(H)DBM, n=6, 342 cells; Sox2, n=5, 868 cells; Sox2+Su(H)DBM, n=9, 892 cells). Error bars indicate 95% confidence interval (C.I.). *P<0.001. |
|
|
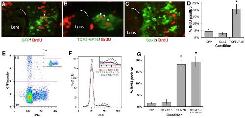
Fig. 6. Wnt/β-catenin activation, but not Sox2, promotes cell proliferation. (A-D) Electroporation with TCF3-VP16 (n=5, 493 cells), but not Sox2 (n=3, 1719 cells), significantly increases the proportion of BrdU+ cells (arrowheads) at stage 37, as compared with control GFP (n=4, 653 cells). (E) GFP, Sox2 and TCF3-VP16 were electroporated and proliferation assessed by flow cytometry at stage 37. Transfected cells display a GFP intensity above background, whereas non-electroporated retinas do not have any GFP+ cells (inset). (F) TCF3-VP16 transfection causes a 2-fold increase in the proportion of cells in the S/G2/M phases, as compared with Sox2 or GFP transfection, indicating a larger proliferating cell fraction (see inset). (G) Co-lipofection of the dominant-negative Sox2BD(-) does not inhibit BrdU incorporation caused by TCF3-VP16 at stage 41 (GFP, n=12, 2615 cells; Sox2BD(-), n=9, 670 cells; TCF3-VP16, n=11, 1539 cells; TCF3-VP16+Sox2BD(-), n=10, 1242 cells. Error bars indicate 95% C.I. *P<0.001 compared with GFP control. |
|
|
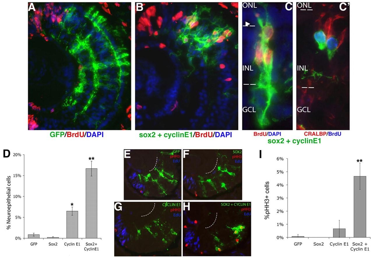
Fig. 7. Sox2 and Cyclin E1 can recapitulate the effects of Wnt/β-catenin signaling on the proliferation and maintenance of neuroepithelial morphology. (A) GFP-lipofected retinas show a typical cell type distribution at stage 41. (B-Câ²) Lipofection of Sox2+Cyclin E1 results in BrdU-positive cells that do not stain for the Müller cell marker CRALBP (Câ²). (D) The increase in BrdU-positive, neuroepithelial-like cells is significant in the double transfection versus the Cyclin E1-only control (**P<0.001). Cyclin E1 lipofection causes a slight increase in BrdU-positive central retina cells (GFP, n=10, 2642 cells; Sox2, n=11, 2043 cells; Cyclin E1, n=13, 2388 cells; Sox2+Cyclin E1, n=10, 1688 cells. Error bars indicate 95% C.I. *P<0.001. (E-I) Co-expression of Sox2 and Cyclin E1 promotes mitosis, as seen with anti-phospho-histone H3 staining (H,I), in contrast to overexpression of GFP (E), Sox2 (F) or Cyclin E1 (G) alone (GFP, n=10, 1308 cells; Sox2, n=6, 474 cells; Cyclin E1, n=6, 605 cells; Sox2+Cyclin E1, n=11, 1697 cells). Error bars indicate 95% C.I. **P<0.005. |
|
|
Fig. 8. Sox2 inhibits canonical Wnt/β-catenin signaling. (A,B) mRFP-only-injected cells co-express the TOP-dGFP reporter (A, arrowheads), unlike Sox2-injected cells (B). (C) The proportion of TOP-dGFP+ cells out of the total injected (RFP+) cells is reduced in the presence of Sox2 (mRFP, n=13, 3471 cells; Sox2, n=10, 3420 cells). (D) mRNAs for mRFP (tracer) alone, mRFP+Sox2 or mRFP+Sox2BD(-) (dominant-negative Sox2) were injected into dorsal animal cells of cleavage-stage embryos. TOP-dGFP DNA was subsequently lipofected into stage 17 optic vesicles. (E-G) In a Sox2-injected embryo, the cells that express GFP (E) are those that do not express Sox2 (gaps indicated by arrowheads in F). (H) In retinal cells expressing Sox2 or Sox2BD(-), there is a 2-fold reduction in the proportion of TOP-dGFP+ cells that express mRFP (mRFP, 682 cells; Sox2, 228 cells; Sox2BD(-), 437 cells). Error bars indicate 95% C.I. *P<0.01. |
|
|
Fig. 9. Xath5 injection suppresses Sox2 protein levels. (A-F) Control embryos injected with GFP alone and dexamethasone (DEX) treated (A,B), or co-injected with Xath5GR and GFP without DEX (C,D), did not show downregulation of Sox2 protein in the injected areas. By contrast, embryos co-injected with Xath5GR and GFP and DEX treated (E,F) displayed a pronounced Sox2 downregulation in Xath5-expressing cells. (G-Hâ´) Staining 6 hours after the start of DEX treatment shows a downregulation of Sox2 (Gâ²) and EdU (Gâ²) in areas of the retina that overexpress Xath5GR (G). Areas overexpressing Xath5GR are outlined in a magnified view in H-Hâ´. Occasionally, a reduction in Sox2 is seen in cells that are still cycling (arrowheads, Hâ´). |
|
|
Fig. 2. Canonical Wnt signaling does not affect retinal identity but blocks neuronal differentiation downstream of the proneural genes. (A,B) Rx:Act-β-catenin (Act β-cat) transgenic embryos (stage 23) show normal expression of Rx and En (A) and of the retinal progenitor marker Vsx1 (B). (C,D) Act β-cat transgenic embryos show normal expression of Sox2 (C), a gene required for neural competence, and of the neurogenic gene Notch (D). (E,F) Actβ -cat transgenic embryos (stage 34) show normal expression of the proneural gene Xath5. (G-P) Act β-cat transgenic embryos show loss of retinal expression of the proneural target genes Brn3D (G,H), Ebf3 (I,J), ElrC (K,L) and Sbt1 (M,N), as well as of Hermes (O,P), a marker of differentiated ganglion cells. Brackets indicate the retina. |
|
|
ebf3 (early B-cell factor 3) gene expression in Xenopus laevis embryos, NF stage 34, as assayed by in situ hybridization. Lateral view: anterior left, dorsal up. |
|
|
|
|
|
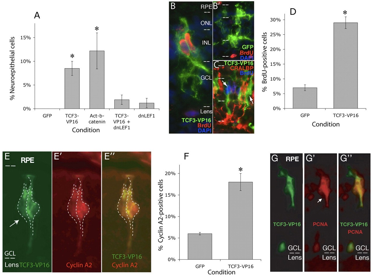
Fig. 1. Canonical Wnt signaling promotes progenitor cell maintenance. (A) Lipofection of TCF3-VP16 or activated β-catenin increases the proportion of neuroepithelial (NE) cells as compared with GFP controls. The effect was blocked by co-expression of dominant-negative (dn) LEF1, whereas dnLEF1 alone had no significant effect on the proportion of NE cells (GFP, n=6 retinas, 391 cells; TCF3-VP16, n=7, 519 cells; activatedβ -catenin, n=5, 211 cells; dnLEF1+TCF3-VP16, n=6, 297 cells; dnLEF1, n=3, 321 cells). (B,Bâ²) Cells transfected with TCF3-VP16 show typical neuroepithelial morphology and incorporate BrdU (B), unlike control cells (Bâ²). (C-Gâ²) TCF3-VP16-expressing cells with long processes do not stain for the Müller glial cell marker CRALPB (C), they incorporate BrdU more frequently than controls (D), and are positive for Cyclin A2 (E-F) and PCNA (G-Gâ²). Error bars indicate s.e.m. *P<0.001 by Student's t-test. RPE, retinal pigment epithelium; ONL, outer nuclear layer; INL, inner nuclear layer; GCL, ganglion cell layer. |
|
|
C8orf46 ( chromosome 8 open reading frame 46 ) gene expression in Xenopus laevis embryos, NF stage 33, as assayed by in situ hybridization. Lateral view: anterior left, dorsal up. |
|
|
Fig. S2. Apoptosis staining after TCF3-VP16 or Sox2 overexpression. Lipofection or electroporation of GFP alone (A) or with Sox2 (B) or TCF3-VP16 (C) did not result in highly elevated activated caspase staining (D, which shows results for lipofection and fixation at stage 40). Electroporation and fixation at stage 37 showed apoptosis at less than 1%. |
References [+] :
Baker,
Wnt signaling in Xenopus embryos inhibits bmp4 expression and activates neural development.
1999, Pubmed,
Xenbase
Baker, Wnt signaling in Xenopus embryos inhibits bmp4 expression and activates neural development. 1999, Pubmed , Xenbase
Bani-Yaghoub, Role of Sox2 in the development of the mouse neocortex. 2006, Pubmed
Blackshaw, Genomic analysis of mouse retinal development. 2004, Pubmed
Bunt-Milam, Immunocytochemical localization of two retinoid-binding proteins in vertebrate retina. 1983, Pubmed , Xenbase
Burns, Investigation of Frizzled-5 during embryonic neural development in mouse. 2008, Pubmed , Xenbase
Bylund, Vertebrate neurogenesis is counteracted by Sox1-3 activity. 2003, Pubmed
Cao, XETOR regulates the size of the proneural domain during primary neurogenesis in Xenopus laevis. 2002, Pubmed , Xenbase
Chitnis, Primary neurogenesis in Xenopus embryos regulated by a homologue of the Drosophila neurogenic gene Delta. 1995, Pubmed , Xenbase
Cho, Wnt2b/beta-catenin-mediated canonical Wnt signaling determines the peripheral fates of the chick eye. 2006, Pubmed
Coffman, Xotch, the Xenopus homolog of Drosophila notch. 1990, Pubmed , Xenbase
D'Autilia, Cloning and developmental expression of the Xenopus homeobox gene Xvsx1. 2006, Pubmed , Xenbase
de la Calle-Mustienes, Xiro homeoproteins coordinate cell cycle exit and primary neuron formation by upregulating neuronal-fate repressors and downregulating the cell-cycle inhibitor XGadd45-gamma. 2002, Pubmed , Xenbase
Denayer, Canonical Wnt signaling controls proliferation of retinal stem/progenitor cells in postembryonic Xenopus eyes. 2008, Pubmed , Xenbase
Dorsky, A transgenic Lef1/beta-catenin-dependent reporter is expressed in spatially restricted domains throughout zebrafish development. 2002, Pubmed
Dorsky, Xotch inhibits cell differentiation in the Xenopus retina. 1995, Pubmed , Xenbase
Dorsky, Regulation of neuronal diversity in the Xenopus retina by Delta signalling. 1997, Pubmed , Xenbase
Dräger, Antibodies against filamentous components in discrete cell types of the mouse retina. 1984, Pubmed , Xenbase
Dyer, Control of Müller glial cell proliferation and activation following retinal injury. 2000, Pubmed
Eichenberger, The program of gene transcription for a single differentiating cell type during sporulation in Bacillus subtilis. 2004, Pubmed
Falk, Electroporation of cDNA/Morpholinos to targeted areas of embryonic CNS in Xenopus. 2007, Pubmed , Xenbase
Fischer, Insulin and fibroblast growth factor 2 activate a neurogenic program in Müller glia of the chicken retina. 2002, Pubmed
Fu, Beta-catenin is essential for lamination but not neurogenesis in mouse retinal development. 2006, Pubmed
Furukawa, rax, Hes1, and notch1 promote the formation of Müller glia by postnatal retinal progenitor cells. 2000, Pubmed
Good, A conserved family of elav-like genes in vertebrates. 1995, Pubmed , Xenbase
Graham, SOX2 functions to maintain neural progenitor identity. 2003, Pubmed
Harris, Cellular diversification in the vertebrate retina. 1997, Pubmed
Hatakeyama, Retinal cell fate determination and bHLH factors. 2004, Pubmed
Hemmati-Brivanlou, Cephalic expression and molecular characterization of Xenopus En-2. 1991, Pubmed , Xenbase
Henrique, Maintenance of neuroepithelial progenitor cells by Delta-Notch signalling in the embryonic chick retina. 1997, Pubmed
Hirsch, Xenopus Pax-6 and retinal development. 1997, Pubmed , Xenbase
Holt, Lipofection of cDNAs in the embryonic vertebrate central nervous system. 1990, Pubmed , Xenbase
Howe, Identification of a developmental timer regulating the stability of embryonic cyclin A and a new somatic A-type cyclin at gastrulation. 1995, Pubmed , Xenbase
Huang, The retinal fate of Xenopus cleavage stage progenitors is dependent upon blastomere position and competence: studies of normal and regulated clones. 1993, Pubmed , Xenbase
Hutcheson, Transgenic approaches to retinal development and function in Xenopus laevis. 2002, Pubmed , Xenbase
Hutcheson, The bHLH factors Xath5 and XNeuroD can upregulate the expression of XBrn3d, a POU-homeodomain transcription factor. 2001, Pubmed , Xenbase
Jadhav, Notch 1 inhibits photoreceptor production in the developing mammalian retina. 2006, Pubmed
Kan, Sox1 acts through multiple independent pathways to promote neurogenesis. 2004, Pubmed
Kanekar, Xath5 participates in a network of bHLH genes in the developing Xenopus retina. 1997, Pubmed , Xenbase
Kelberman, SOX2 plays a critical role in the pituitary, forebrain, and eye during human embryonic development. 2008, Pubmed
Kengaku, Distinct WNT pathways regulating AER formation and dorsoventral polarity in the chick limb bud. 1998, Pubmed
Kishi, Requirement of Sox2-mediated signaling for differentiation of early Xenopus neuroectoderm. 2000, Pubmed , Xenbase
Kroll, Transgenic Xenopus embryos from sperm nuclear transplantations reveal FGF signaling requirements during gastrulation. 1996, Pubmed , Xenbase
Kubo, Wnt2b controls retinal cell differentiation at the ciliary marginal zone. 2003, Pubmed
Kubo, Wnt2b inhibits differentiation of retinal progenitor cells in the absence of Notch activity by downregulating the expression of proneural genes. 2005, Pubmed
Lee, Canonical Wnt signaling through Lef1 is required for hypothalamic neurogenesis. 2006, Pubmed
Lee, Conversion of Xenopus ectoderm into neurons by NeuroD, a basic helix-loop-helix protein. 1995, Pubmed , Xenbase
Lennon, The I.M.A.G.E. Consortium: an integrated molecular analysis of genomes and their expression. 1996, Pubmed
Lie, Wnt signalling regulates adult hippocampal neurogenesis. 2005, Pubmed
Lin, Sox2 plays a role in the induction of amacrine and Müller glial cells in mouse retinal progenitor cells. 2009, Pubmed
Liu, Ciliary margin transdifferentiation from neural retina is controlled by canonical Wnt signaling. 2007, Pubmed
Livesey, Vertebrate neural cell-fate determination: lessons from the retina. 2001, Pubmed
Locker, Hedgehog signaling and the retina: insights into the mechanisms controlling the proliferative properties of neural precursors. 2006, Pubmed , Xenbase
Logan, The Wnt signaling pathway in development and disease. 2004, Pubmed
Logan, Identification of shared transcriptional targets for the proneural bHLH factors Xath5 and XNeuroD. 2005, Pubmed , Xenbase
Ma, Identification of neurogenin, a vertebrate neuronal determination gene. 1996, Pubmed , Xenbase
Maga, Proliferating cell nuclear antigen (PCNA): a dancer with many partners. 2003, Pubmed
Mansukhani, Sox2 induction by FGF and FGFR2 activating mutations inhibits Wnt signaling and osteoblast differentiation. 2005, Pubmed
Mathers, The Rx homeobox gene is essential for vertebrate eye development. 1997, Pubmed , Xenbase
Megason, A mitogen gradient of dorsal midline Wnts organizes growth in the CNS. 2002, Pubmed
Michaelidis, Wnt signaling and neural stem cells: caught in the Wnt web. 2008, Pubmed
Mizumoto, Cortical beta-catenin and APC regulate asymmetric nuclear beta-catenin localization during asymmetric cell division in C. elegans. 2007, Pubmed
Mizuseki, Xenopus Zic-related-1 and Sox-2, two factors induced by chordin, have distinct activities in the initiation of neural induction. 1998, Pubmed , Xenbase
Mizuseki, SoxD: an essential mediator of induction of anterior neural tissues in Xenopus embryos. 1998, Pubmed , Xenbase
Molenaar, XTcf-3 transcription factor mediates beta-catenin-induced axis formation in Xenopus embryos. 1996, Pubmed , Xenbase
Moore, Posttranslational mechanisms control the timing of bHLH function and regulate retinal cell fate. 2002, Pubmed , Xenbase
Nakamura, Wnt signaling drives WRM-1/beta-catenin asymmetries in early C. elegans embryos. 2005, Pubmed
Ohnuma, Lipofection strategy for the study of Xenopus retinal development. 2002, Pubmed , Xenbase
Ohnuma, Neurogenesis and the cell cycle. 2003, Pubmed
Ohnuma, p27Xic1, a Cdk inhibitor, promotes the determination of glial cells in Xenopus retina. 1999, Pubmed , Xenbase
Ohnuma, Co-ordinating retinal histogenesis: early cell cycle exit enhances early cell fate determination in the Xenopus retina. 2002, Pubmed , Xenbase
Osakada, Wnt signaling promotes regeneration in the retina of adult mammals. 2007, Pubmed
Otero, Beta-catenin signaling is required for neural differentiation of embryonic stem cells. 2004, Pubmed
Ouchi, Negative regulation of retinal-neurite extension by beta-catenin signaling pathway. 2005, Pubmed
Patterson, Distinct expression patterns for two Xenopus Bar homeobox genes. 2000, Pubmed , Xenbase
Perron, The genetic sequence of retinal development in the ciliary margin of the Xenopus eye. 1998, Pubmed , Xenbase
Pozzoli, Xebf3 is a regulator of neuronal differentiation during primary neurogenesis in Xenopus. 2001, Pubmed , Xenbase
Raymond, Molecular characterization of retinal stem cells and their niches in adult zebrafish. 2006, Pubmed
Salic, A chemical method for fast and sensitive detection of DNA synthesis in vivo. 2008, Pubmed
Scheer, An instructive function for Notch in promoting gliogenesis in the zebrafish retina. 2001, Pubmed
Schneider, Notch signaling can inhibit Xath5 function in the neural plate and developing retina. 2001, Pubmed , Xenbase
Sommer, neurogenins, a novel family of atonal-related bHLH transcription factors, are putative mammalian neuronal determination genes that reveal progenitor cell heterogeneity in the developing CNS and PNS. 1996, Pubmed , Xenbase
Taranova, SOX2 is a dose-dependent regulator of retinal neural progenitor competence. 2006, Pubmed
ten Berge, Wnt and FGF signals interact to coordinate growth with cell fate specification during limb development. 2008, Pubmed
Van Raay, Frizzled 5 signaling governs the neural potential of progenitors in the developing Xenopus retina. 2005, Pubmed , Xenbase
Vernon, The developmental expression of cell cycle regulators in Xenopus laevis. 2003, Pubmed , Xenbase
Vetter, The role of basic helix-loop-helix genes in vertebrate retinogenesis. 2001, Pubmed
Vonica, TCF is the nuclear effector of the beta-catenin signal that patterns the sea urchin animal-vegetal axis. 2000, Pubmed , Xenbase
Wettstein, The Xenopus homolog of Drosophila Suppressor of Hairless mediates Notch signaling during primary neurogenesis. 1997, Pubmed , Xenbase
Yamaguchi, Histone deacetylase 1 regulates retinal neurogenesis in zebrafish by suppressing Wnt and Notch signaling pathways. 2005, Pubmed
Zhang, Targeted expression of the dominant-negative FGFR4a in the eye using Xrx1A regulatory sequences interferes with normal retinal development. 2003, Pubmed , Xenbase
Zhou, Neuronal production and precursor proliferation defects in the neocortex of mice with loss of function in the canonical Wnt signaling pathway. 2006, Pubmed
Zorn, Regulation of Wnt signaling by Sox proteins: XSox17 alpha/beta and XSox3 physically interact with beta-catenin. 1999, Pubmed , Xenbase
Zuber, Specification of the vertebrate eye by a network of eye field transcription factors. 2003, Pubmed , Xenbase
Zuber, Giant eyes in Xenopus laevis by overexpression of XOptx2. 1999, Pubmed , Xenbase
