Click here to close
Hello! We notice that you are using Internet Explorer, which is not supported by Xenbase and may cause the site to display incorrectly.
We suggest using a current version of Chrome,
FireFox, or Safari.
PLoS One
2009 Sep 16;49:e7003. doi: 10.1371/journal.pone.0007003.
Show Gene links
Show Anatomy links
Biphasic myopathic phenotype of mouse DUX, an ORF within conserved FSHD-related repeats.
Bosnakovski D, Daughters RS, Xu Z, Slack JM, Kyba M.
???displayArticle.abstract???
Facioscapulohumeral muscular dystrophy (FSHD) is caused by contractions of D4Z4 repeats at 4q35.2 thought to induce misregulation of nearby genes, one of which, DUX4, is actually localized within each repeat. A conserved ORF (mDUX), embedded within D4Z4-like repeats, encoding a double-homeodomain protein, was recently identified on mouse chromosome 10. We show here that high level mDUX expression induces myoblast death, while low non-toxic levels block myogenic differentiation by down-regulating MyoD and Myf5. Toxicity and MyoD/Myf5 expression changes were competitively reversed by overexpression of Pax3 or Pax7, implying mechanistic similarities with the anti-myogenic activity of human DUX4. We tested the effect of mDUX expression on Xenopus development, and found that global overexpression led to abnormalities in gastrulation. When targeted unilaterally into blastomeres fated to become tailmuscle in 16-cell embryos, mDUX caused markedly reduced tail myogenesis on the injected side. These novel cell and animal models highlight the myopathic nature of sequences within the FSHD-related repeat array.
???displayArticle.pubmedLink???
19756142 ???displayArticle.pmcLink???PMC2737622 ???displayArticle.link???PLoS One ???displayArticle.grants???[+]
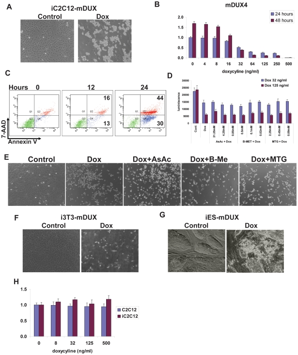
Figure 1. Toxicity of mDUX.(A) Morphology of iC2C12-mDUX cells induced for 24 hours (Dox) with 500 ng/ml doxycycline. The majority of induced cells were detached and floating after 24 hours. (B) ATP assay for analysis of viability in iC2C12-mDUX cells induced with various concentrations of doxycyline for 24 and 48 hours. Decreased cell viability was significant in the cells induced with as little as 32 ng/ml doxycycline in the first 24 hours. Results are presented as fold difference compare to untreated cells at 24 hours. (C) FACS analysis of annexin V/7-AAD stained cells for determination of apoptosis and cell death. Single annexin V positive cells (x-axis, bottom right corner) represent cells undergoing apoptosis, and double positive cells (annexin V+ and 7-AAD+, right top population) represent dead cells. A slight increase of apoptotic and dead cells was detected at 12 hours which progressed to significant after 24 hours of induction. (D) ATP assay on the cells induced for 24 hours demonstrated that antioxidants (AsAc: ascorbic acid (21.25 mM), B-MET: β-mercaptoethanol (0.5 mM), MTG: monothioglycerol (2.25 mM)) did not have any beneficial effect on cell viability even in cells treated with the low dose of doxycycline (32 ng/ml). (E) Morphology of cells, either uninduced (Control), mDUX-induced (Dox, 125 mg/ml) or induced and treated with antioxidants. (F) Morphology of mDUX inducible fibroblasts (i3T3-mDUX) and inducible mDUX embryonic stem cells (iES-mDUX) (G) after 24 hours of induction with 500 ng/ml doxycyline. mDUX expressed at high levels induces cell death in fibroblasts and embryonic stem cells. (H) ATP assay for effects of doxycycline on viability of control C2C12 and iC2C12 cells after 48 hours of treatment. Results are presented as fold difference compare to untreated C2C12 cells.
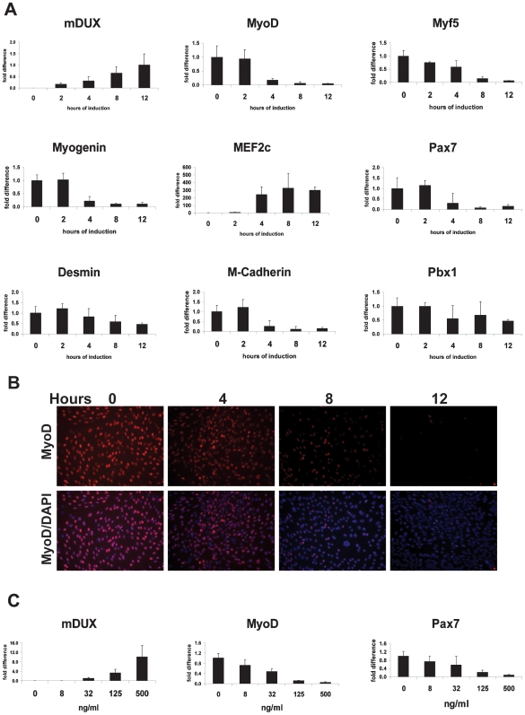
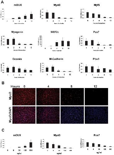
Figure 2. mDUX and myogenic regulators.qRT-PCR for mDUX and myogenic genes in iC2C12-mDUX cells evaluated at different times (A, using 500 ng/mL doxycycline) or doses (C, at 12 hours). Results are presented as fold difference compared to uninduced cells (0 ng/ml) except for the expression of mDUX in which 12 hours of induction was taken as the group for comparison. Error bars represent the STDEV. Induction with 8 ng/mL of doxycycline was sufficient for significant down-regulation of MyoD. (B) Immunofluorescence for detection of MyoD (red) in iC2C12-mDUX cells induced during the time course of 12 hours. Nuclei were stained with DAPI (blue). A notable decrease in the number of the positive-staining nuclei and the intensity of the staining was detected as early as 4 hours after induction. (C) Expression of mDUX, MyoD, and Pax7 when mDUX is induced with various concentrations of doxycycline.
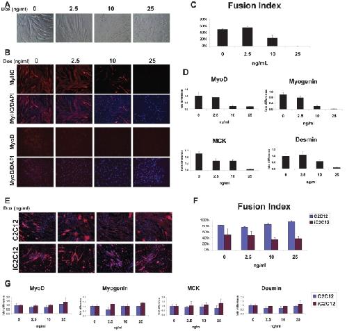
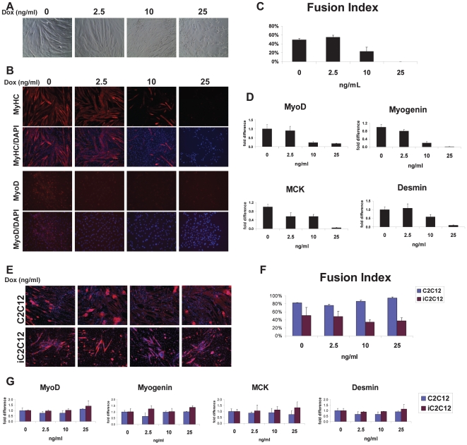
Figure 3. mDUX and myogenic differentiation.(A) Phase-contrast microscopy of iC2C12-mDUX cells induced with doxycyline through 6 days of differentiation. (B) Immunofluorescence for detection of MyHC (red, upper panels) and MyoD (red, lower panels) in cells induced with low levels of doxycycline. Nuclei were counterstained with DAPI (blue). iC2C12-mDUX cells were in differentiation medium for 6 days when myotube fusion index was calculated (C). Significantly diminished myogenic differentiation was observed in the cells induced with 10 ng/mL doxycyline. (D) Inhibition of differentiation was confirmed by qRT-PCR. Results are presented as fold difference compared to uninduced cells (0 ng/mL) and the error bars represent the STDEV. (E) Immunofluorescence for detection of MyHC (red) in C2C12 and iC2C12 control cells after 6 days of differentiation and treatment with different concentrations of doxycycline. (F) Calculated fusion index and (G) gene expression analyses of differentiated C2C12 and iC2C12 control cells. Doxycycline by itself did not have any significant effect on myoblast (C2C12 and iC2C12) differentiation.
Figure 4. mDUX expression in Xenopus.(A) Neurula stage embryos following injection of GFP mRNA alone (control) or GFP+mDUX mRNA. The green color indicates the domain filled by the RNA injection. The control has a normal neural plate while the mDUX case is very abnormal due to deranged gastrulation movements. (B) Tail muscle pattern in stage 45 tadpoles. The green color shows immunostaining with 12/101 antibody. Control shows the normal pattern of myotomes. Two examples (mDUX) demonstrate how injection into blastomeres V2.1 and 2.2 results in an inhibition of muscle differentiation on the injected (left) side.
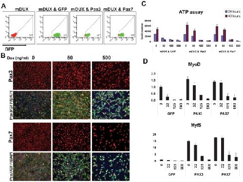
Figure 5. Pax3 and Pax7 compete with mDUX.(A) FACS analysis of iC2C12-mDUX cells transduced with MSCV retroviral constructs caring GFP, Pax3-ires-GFP or Pax7-ires-GFP. Almost all of the cells at the time of the experiment stably express GFP (x-axis). (B) Immunofluorescence for Pax3 or Pax7 (red) and GFP (green) reveals that Pax3 and Pax7 are expressed in GFP+ cells. Cell number is decreased in induced samples due to toxicity of mDUX. (C) ATP assay for determination of cell viability in iC2C12-mDUX cells transduced with MSCV-ires-GFP, MSCV-Pax3-ires-GFP or MSCV-Pax7-ires-GFP. Cells were induced with various concentrations of doxycycline for 24 and 48 hours. Pax3- and Pax7-expressing cells are largely resistant to the toxicity of mDUX induced by 32 ng/mL dox even after 48 hours of induction. (D) qRT-PCR analyses for MyoD and Myf5 in the cells shown in (C), induced for 18 hours. Expression of MyoD and Myf5 is strongly repressed at 32 ng/mL induction in the control cells, but not the Pax3 or Pax7 expressing cells.
Bajard,
A novel genetic hierarchy functions during hypaxial myogenesis: Pax3 directly activates Myf5 in muscle progenitor cells in the limb.
2006, Pubmed
Bajard,
A novel genetic hierarchy functions during hypaxial myogenesis: Pax3 directly activates Myf5 in muscle progenitor cells in the limb.
2006,
Pubmed Barro,
Myoblasts from affected and non-affected FSHD muscles exhibit morphological differentiation defects.
2010,
Pubmed Bosnakovski,
An isogenetic myoblast expression screen identifies DUX4-mediated FSHD-associated molecular pathologies.
2008,
Pubmed Bosnakovski,
DUX4c, an FSHD candidate gene, interferes with myogenic regulators and abolishes myoblast differentiation.
2008,
Pubmed Buckingham,
Skeletal muscle progenitor cells and the role of Pax genes.
2007,
Pubmed Celegato,
Parallel protein and transcript profiles of FSHD patient muscles correlate to the D4Z4 arrangement and reveal a common impairment of slow to fast fibre differentiation and a general deregulation of MyoD-dependent genes.
2006,
Pubmed Cheng,
Delta-sarcoglycan is necessary for early heart and muscle development in zebrafish.
2006,
Pubmed Clapp,
Evolutionary conservation of a coding function for D4Z4, the tandem DNA repeat mutated in facioscapulohumeral muscular dystrophy.
2007,
Pubmed Dale,
Regional specification within the mesoderm of early embryos of Xenopus laevis.
1987,
Pubmed
,
Xenbase Dixit,
DUX4, a candidate gene of facioscapulohumeral muscular dystrophy, encodes a transcriptional activator of PITX1.
2007,
Pubmed Doerner,
Tissue-specific transcription pattern of the adenine nucleotide translocase isoforms in humans.
1997,
Pubmed Gabellini,
Inappropriate gene activation in FSHD: a repressor complex binds a chromosomal repeat deleted in dystrophic muscle.
2002,
Pubmed Gabriëls,
Nucleotide sequence of the partially deleted D4Z4 locus in a patient with FSHD identifies a putative gene within each 3.3 kb element.
1999,
Pubmed Iacovino,
A conserved role for Hox paralog group 4 in regulation of hematopoietic progenitors.
2009,
Pubmed Jiang,
Testing the position-effect variegation hypothesis for facioscapulohumeral muscular dystrophy by analysis of histone modification and gene expression in subtelomeric 4q.
2003,
Pubmed Kowaljow,
The DUX4 gene at the FSHD1A locus encodes a pro-apoptotic protein.
2007,
Pubmed Laoudj-Chenivesse,
Increased levels of adenine nucleotide translocator 1 protein and response to oxidative stress are early events in facioscapulohumeral muscular dystrophy muscle.
2005,
Pubmed Macaione,
RAGE-NF-kappaB pathway activation in response to oxidative stress in facioscapulohumeral muscular dystrophy.
2007,
Pubmed Maves,
Pbx homeodomain proteins direct Myod activity to promote fast-muscle differentiation.
2007,
Pubmed
,
Xenbase Moody,
Fates of the blastomeres of the 32-cell-stage Xenopus embryo.
1987,
Pubmed
,
Xenbase Morosetti,
Isolation and characterization of mesoangioblasts from facioscapulohumeral muscular dystrophy muscle biopsies.
2007,
Pubmed Ottaviani,
The D4Z4 macrosatellite repeat acts as a CTCF and A-type lamins-dependent insulator in facio-scapulo-humeral dystrophy.
2009,
Pubmed Rudnicki,
MyoD or Myf-5 is required for the formation of skeletal muscle.
1993,
Pubmed Slack,
An interaction between dorsal and ventral regions of the marginal zone in early amphibian embryos.
1980,
Pubmed
,
Xenbase Snider,
RNA transcripts, miRNA-sized fragments and proteins produced from D4Z4 units: new candidates for the pathophysiology of facioscapulohumeral dystrophy.
2009,
Pubmed Tajbakhsh,
Redefining the genetic hierarchies controlling skeletal myogenesis: Pax-3 and Myf-5 act upstream of MyoD.
1997,
Pubmed van Deutekom,
Identification of the first gene (FRG1) from the FSHD region on human chromosome 4q35.
1996,
Pubmed van Geel,
The FSHD region on human chromosome 4q35 contains potential coding regions among pseudogenes and a high density of repeat elements.
1999,
Pubmed van Overveld,
Hypomethylation of D4Z4 in 4q-linked and non-4q-linked facioscapulohumeral muscular dystrophy.
2003,
Pubmed Wijmenga,
Chromosome 4q DNA rearrangements associated with facioscapulohumeral muscular dystrophy.
1992,
Pubmed Winokur,
Facioscapulohumeral muscular dystrophy (FSHD) myoblasts demonstrate increased susceptibility to oxidative stress.
2003,
Pubmed Winokur,
Expression profiling of FSHD muscle supports a defect in specific stages of myogenic differentiation.
2003,
Pubmed Wright,
Fine mapping of the FSHD gene region orientates the rearranged fragment detected by the probe p13E-11.
1993,
Pubmed Yip,
Increasing D4Z4 repeat copy number compromises C2C12 myoblast differentiation.
2003,
Pubmed