Click here to close
Hello! We notice that you are using Internet Explorer, which is not supported by Xenbase and may cause the site to display incorrectly.
We suggest using a current version of Chrome,
FireFox, or Safari.
???displayArticle.abstract??? Lethal giant larvae (Lgl) plays a critical role in establishment of cell polarity in epithelial cells. While Frizzled/Dsh signaling has been implicated in the regulation of the localization and activity of Lgl, it remains unclear whether specific Wnt ligands are involved. Here we show that Wnt5a triggers the release of Lgl from the cell cortex into the cytoplasm with the concomitant decrease in Lgl stability. The observed changes in Lgl localization were independent of atypical PKC (aPKC), which is known to influence Lgl distribution. In ectodermal cells, both Wnt5a and Lgl triggered morphological and molecular changes characteristic of apical constriction, whereas depletion of their functions prevented endogenous and ectopic bottle cell formation. Furthermore, Lgl RNA partially rescued bottle cell formation in embryos injected with a dominant negative Wnt5a construct. These results suggest a molecular link between Wnt5a and Lgl that is essential for apical constriction during vertebrate gastrulation.
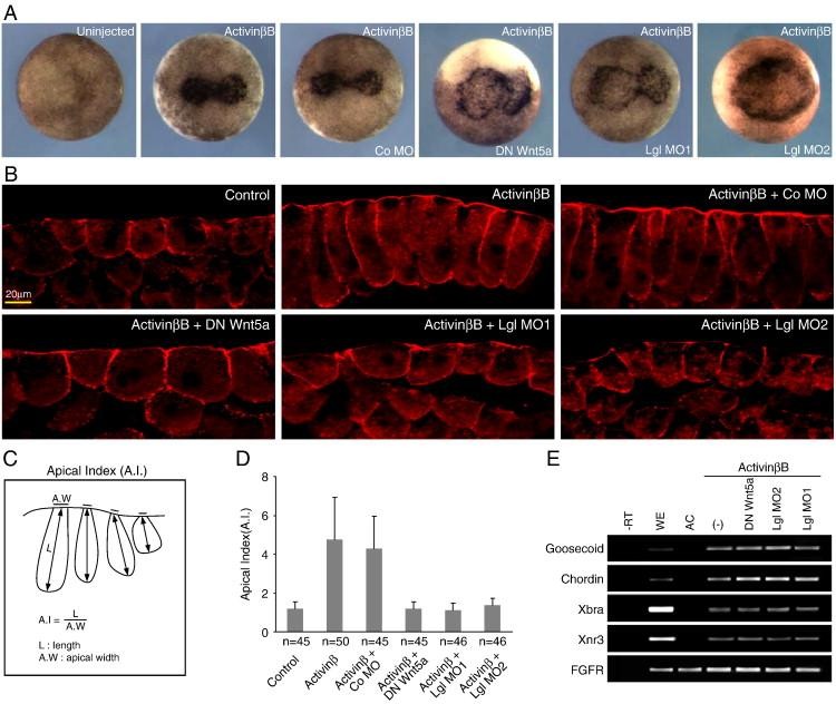
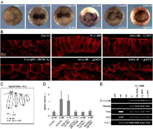
Fig. 4. Wnt5a and Lgl are required for activin-dependent induction of ectopic bottle cells. (A) DN-Wnt5a RNA (1.5 ng), Lgl MO1 (40 ng) or Lgl MO2 (4 ng) interfere with activin βB RNA (4 pg)-induced pigment accumulation, which marks ectopic bottle cells. (B) Morphological changes induced by activin βB in ectodermal cells are inhibited by DN-Wnt5a, Lgl MO1 or Lgl MO2, but not by the control MO. Four-cell embryos were injected with RNAs and MOs as indicated, using mCherry RNA as a lineage tracer. mCherry (red) was visualized in cryosections of superficialectoderm at early gastrula stages directly using epifluorescence. (C) Definition of the apical index (A.I.), which is the cell length (L) divided by the apical width (A.W). (D) Apical index in ectodermal cells from embryo cryosections depicted in (B). Error bars denote standard deviation. n, the number of cells measured for each group. (E) DN-Wnt5a RNA and Lgl MOs do not influence target gene activation by activin βB in animal cap explants as analyzed by RT-PCR. FGFR, a loading control. AC, uninjected animal cap cells. âRT, no reverse transcriptase control. WE, whole embryo.
Fig. 6. Roles for Wnt5a and Lgl in apical F-actin and phospho-MLC accumulation in endogenous bottle cells. (A) DN-Wnt5a, but not Lgl MO, inhibits apical accumulation of F-actin in bottle cells. Phenotype frequencies: Co MO, 79% (n = 34); DN-Wnt5a, 88% (n = 52); Lgl MO1, 66% (n = 44); Lgl MO2, 71% (n = 42). (B) DN-Wnt5a and Lgl MO interfere with apical localization of phospho-MLC in bottle cells. Phenotype frequencies: Co MO, 75% (n = 40); DN-Wnt5a, 85% (n = 40); Lgl MO1, 85% (n = 42); Lgl MO2, 80% (n = 40). (A, B) Arrowheads mark presumptive dorsal blastopore. Arrows indicate the orientation of bisected embryos. Vg, vegetal pole; An, animal pole. Embryos coinjected dorsally with DN-Wnt5a (1.5 ng), Lgl MO1 (40 ng) or Lgl MO2 (5 ng) with mCherry RNA (400 pg) were fixed at stage 10.5, bisected midsagittally and then stained with phallodin-Alexa-488 (A) or an anti-phospho-MLC antibody (B).
Fig. 7. Lgl acts downstream of Wnt5a in regulating bottle cell formation. (A) The inhibitory effect of DN-Wnt5a on blastopore formation is rescued by Lgl. (B) Quantification of the ability of Lgl to rescue the effect of DN-Wnt5a on blastopore formation. (A, B) Embryos were injected dorsally with LacZ RNA (100 pg) as a lineage tracer with or without combination of DN-Wnt5a (1.5 ng) and Lgl (600 pg) as indicated. Arrowheads and arrows indicate the absence and reappearance of endogenous bottle cells in injected areas, respectively. (C) Coinjection of Lgl reverses the disruption of apical F-actin accumulation by DN-Wnt5a. Frequencies of embryos with F-actin accumulation: mCherry control, 100% (n = 30); DN-Wnt5a, 12% (n = 52); DN-Wnt5a + Lgl, 72% (n = 62). Embryos were injected with mCherry RNA alone or with the same combination of RNAs as in (A), midsagittally bisected and stained with phalloidin-Alexa488. Arrow indicates reappearance of the blastopore groove and apical accumulation of F-actin.
Barros,
Drosophila nonmuscle myosin II promotes the asymmetric segregation of cell fate determinants by cortical exclusion rather than active transport.
2003, Pubmed
Barros,
Drosophila nonmuscle myosin II promotes the asymmetric segregation of cell fate determinants by cortical exclusion rather than active transport.
2003,
Pubmed Betschinger,
The Par complex directs asymmetric cell division by phosphorylating the cytoskeletal protein Lgl.
2003,
Pubmed Betschinger,
Phosphorylation-induced autoinhibition regulates the cytoskeletal protein Lethal (2) giant larvae.
2005,
Pubmed Chalmers,
aPKC, Crumbs3 and Lgl2 control apicobasal polarity in early vertebrate development.
2005,
Pubmed
,
Xenbase Costa,
A putative cell signal encoded by the folded gastrulation gene coordinates cell shape changes during Drosophila gastrulation.
1994,
Pubmed Croce,
Frizzled5/8 is required in secondary mesenchyme cells to initiate archenteron invagination during sea urchin development.
2006,
Pubmed Davidson,
Embryonic wound healing by apical contraction and ingression in Xenopus laevis.
2002,
Pubmed
,
Xenbase Dawes-Hoang,
folded gastrulation, cell shape change and the control of myosin localization.
2005,
Pubmed Dissanayake,
The Wnt5A/protein kinase C pathway mediates motility in melanoma cells via the inhibition of metastasis suppressors and initiation of an epithelial to mesenchymal transition.
2007,
Pubmed Dollar,
Regulation of Lethal giant larvae by Dishevelled.
2005,
Pubmed
,
Xenbase Gloy,
Frodo interacts with Dishevelled to transduce Wnt signals.
2002,
Pubmed
,
Xenbase Goldstein,
The PAR proteins: fundamental players in animal cell polarization.
2007,
Pubmed Haigo,
Shroom induces apical constriction and is required for hingepoint formation during neural tube closure.
2003,
Pubmed
,
Xenbase Hardin,
The behaviour and function of bottle cells during gastrulation of Xenopus laevis.
1988,
Pubmed
,
Xenbase Hikasa,
The involvement of Frodo in TCF-dependent signaling and neural tissue development.
2004,
Pubmed
,
Xenbase Humbert,
The Scribble and Par complexes in polarity and migration: friends or foes?
2006,
Pubmed Itoh,
Nuclear localization is required for Dishevelled function in Wnt/beta-catenin signaling.
2005,
Pubmed
,
Xenbase Kinoshita,
Apical accumulation of Rho in the neural plate is important for neural plate cell shape change and neural tube formation.
2008,
Pubmed
,
Xenbase Klezovitch,
Loss of cell polarity causes severe brain dysplasia in Lgl1 knockout mice.
2004,
Pubmed Kölsch,
Control of Drosophila gastrulation by apical localization of adherens junctions and RhoGEF2.
2007,
Pubmed Kurth,
Bottle cell formation in relation to mesodermal patterning in the Xenopus embryo.
2000,
Pubmed
,
Xenbase Kusakabe,
The polarity-inducing kinase Par-1 controls Xenopus gastrulation in cooperation with 14-3-3 and aPKC.
2004,
Pubmed
,
Xenbase Lee,
Actomyosin contractility and microtubules drive apical constriction in Xenopus bottle cells.
2007,
Pubmed
,
Xenbase Lee,
EphrinB1 controls cell-cell junctions through the Par polarity complex.
2008,
Pubmed
,
Xenbase Lee,
Lgl, Pins and aPKC regulate neuroblast self-renewal versus differentiation.
2006,
Pubmed Lee,
Wnt/Frizzled signaling controls C. elegans gastrulation by activating actomyosin contractility.
2006,
Pubmed Moon,
Xwnt-5A: a maternal Wnt that affects morphogenetic movements after overexpression in embryos of Xenopus laevis.
1993,
Pubmed
,
Xenbase Müsch,
Mammalian homolog of Drosophila tumor suppressor lethal (2) giant larvae interacts with basolateral exocytic machinery in Madin-Darby canine kidney cells.
2002,
Pubmed Ossipova,
PAR1 specifies ciliated cells in vertebrate ectoderm downstream of aPKC.
2007,
Pubmed
,
Xenbase Ozdamar,
Regulation of the polarity protein Par6 by TGFbeta receptors controls epithelial cell plasticity.
2005,
Pubmed Peng,
The tumour-suppressor genes lgl and dlg regulate basal protein targeting in Drosophila neuroblasts.
2000,
Pubmed Plant,
A polarity complex of mPar-6 and atypical PKC binds, phosphorylates and regulates mammalian Lgl.
2003,
Pubmed Schambony,
Wnt-5A/Ror2 regulate expression of XPAPC through an alternative noncanonical signaling pathway.
2007,
Pubmed
,
Xenbase Shook,
Mechanisms, mechanics and function of epithelial-mesenchymal transitions in early development.
2003,
Pubmed
,
Xenbase Sokol,
A role for Wnts in morpho-genesis and tissue polarity.
2000,
Pubmed Sokol,
Injected Wnt RNA induces a complete body axis in Xenopus embryos.
1991,
Pubmed
,
Xenbase Strand,
The Drosophila lethal(2)giant larvae tumor suppressor protein forms homo-oligomers and is associated with nonmuscle myosin II heavy chain.
1994,
Pubmed Tada,
Xwnt11 is a target of Xenopus Brachyury: regulation of gastrulation movements via Dishevelled, but not through the canonical Wnt pathway.
2000,
Pubmed
,
Xenbase Vasioukhin,
Lethal giant puzzle of Lgl.
2006,
Pubmed Wallingford,
Convergent extension: the molecular control of polarized cell movement during embryonic development.
2002,
Pubmed
,
Xenbase Wirtz-Peitz,
Lethal giant larvae take on a life of their own.
2006,
Pubmed Witze,
Wnt5a control of cell polarity and directional movement by polarized redistribution of adhesion receptors.
2008,
Pubmed Yamanaka,
Mammalian Lgl forms a protein complex with PAR-6 and aPKC independently of PAR-3 to regulate epithelial cell polarity.
2003,
Pubmed Zhang,
Lethal giant larvae proteins interact with the exocyst complex and are involved in polarized exocytosis.
2005,
Pubmed