XB-ART-40333
J Cell Sci
2009 Oct 15;122Pt 20:3791-8. doi: 10.1242/jcs.057067.
Show Gene links
Show Anatomy links
Centrosomal localization of Diversin and its relevance to Wnt signaling.
Itoh K, Jenny A, Mlodzik M, Sokol SY.
???displayArticle.abstract???
Wnt pathways regulate many developmental processes, including cell-fate specification, cell polarity, and cell movements during morphogenesis. The subcellular distribution of pathway mediators in specific cellular compartments might be crucial for the selection of pathway targets and signaling specificity. We find that the ankyrin-repeat protein Diversin, which functions in different Wnt signaling branches, localizes to the centrosome in Xenopus ectoderm and mammalian cells. Upon stimulation with Wnt ligands, the centrosomal distribution of Diversin is transformed into punctate cortical localization. Also, Diversin was recruited by Frizzled receptors to non-homogeneous Dishevelled-containing cortical patches. Importantly, Diversin deletion constructs, which did not localize to the centrosome, failed to efficiently antagonize Wnt signaling. Furthermore, a C-terminal construct that interfered with Diversin localization inhibited Diversin-mediated beta-catenin degradation. These observations suggest that the centrosomal localization of Diversin is crucial for its function in Wnt signaling.
???displayArticle.pubmedLink??? 19789178
???displayArticle.pmcLink??? PMC2758808
???displayArticle.link??? J Cell Sci
???displayArticle.grants??? [+]
R01 GM062917-07 NIGMS NIH HHS , R01 GM062917-08 NIGMS NIH HHS , R01 GM062917-11 NIGMS NIH HHS , R01 EY013256 NEI NIH HHS , R01 GM062917 NIGMS NIH HHS
Species referenced: Xenopus
Genes referenced: ank1 ankrd6 cfp dvl1 dvl2 fzd8 plin1 sia1 vangl2 wnt3a wnt5a
???attribute.lit??? ???displayArticles.show???
|
|
Fig.1. Overexpressed Diversin localizes to the centrosome in Xenopus ectoderm. (A) Experimental scheme. (B-E) Two animal blastomeres of eight-cell embryos were injected with 0.5 ng of Diversin-RFP (Div-RFP; B-D) or HA-Diversin (HA-Div; E) RNA alone or with 0.15 ng of CAAX-GFP RNA. At stage 10, the injected embryos were fixed for immunostaining on cryosections or used to prepare ectodermal explants. (B,C) In ectodermal explants, Div-RFP was distributed as a single dot in interphase cells (B) or two dots in mitotic cells (C). (D,E) In cryosections, Div-RFP was distributed in ectodermal cells at early gastrula stage as one or two dots per cell and colocalized with γ-tubulin (E). (D) CAAX-GFP stained with anti-GFP antibodies marks the cell membrane. RFP and DAPI co-staining is shown (B,C) or a merged image (Dâ²). Metaphase plates (C,Dâ²) or centrosomes (E) are indicated by arrowheads. Scale bars: 20 μm. Scale bar in B also applies to C. |
|
|
Fig.2. Diversin is translocated into cortical puncta in response to Wnt proteins. Embryos were co-injected with Diversin-RFP RNA (0.5 ng) and either Wnt3a or Wnt5a RNA (1 ng each) as described in Fig. 1A. Cryosections were co-stained with anti-γ-tubulin. Diversin-RFP overlaps, but does not completely colocalize with γ-tubulin, a centrosome marker (A-Aâ²). Upon coexpression with Wnt3a (B) or Wnt5a (C), Diversin fluorescence is redistributed to cytoplasmic and cortical puncta (arrowheads in B,Bâ²,C,Câ²), whereas γ-tubulin staining is not affected. DAPI co-staining is shown in merged images on the right. Scale bar: 20 μm. |
|
|
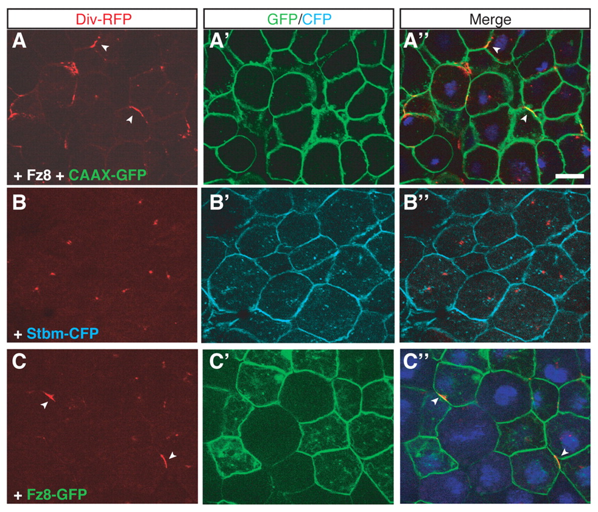
Fig.3. Non-uniform membrane recruitment of Diversin by Fz. (A-C) Animal cap explants were prepared from stage-10 embryos injected as described in Fig. 1A with the following RNAs: Div-RFP (0.5 ng), Fz8 (1 ng), Stbm-CFP (0.5 ng), CAAX-GFP (0.1 ng) and Fz8-GFP (1 ng). Diversin was recruited to the cell membrane in a non-uniform manner by Fz8 (A,C; arrowheads), but not by Stbm (B). The distribution of Fz8-GFP differed from the localization of Diversin (C). Note the uniform membrane localization of CAAX-GFP, Stbm-CFP and Fz8-GFP (A-C). Scale bar: 20 μm. |
|
|
Fig.4. Colocalization of Diversin and Dsh. (A,B) Animal cap explants were prepared from stage-10 embryos injected with the following RNAs: Div-RFP (0.5 ng), Dsh-GFP (0.15 ng) and Fz8 (1 ng). Diversin colocalized with Dsh to cytoplasmic puncta (A, arrowheads), whereas Fz8 caused a non-uniform distribution of both Diversin and Dsh on the cell membrane (B). Scale bar: 20 μm. |
|
|
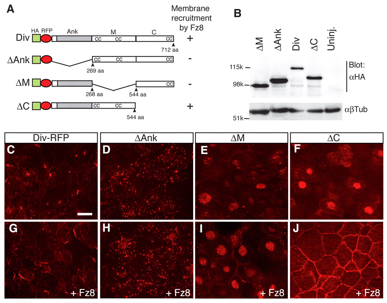
Fig.5. Different Diversin domains play distinct roles in Diversin subcellular localization. (A) Diversin constructs and summary of the Fz8 recruitment data. Ank, ankyrin repeats (grey bar); M, middle region; C, C-terminal region; cc, coiled-coil motif. (B) Western analysis of stage-10.5 embryo lysates demonstrates similar expression levels of Diversin constructs. Embryos were injected with the following RNAs: HA-Div-RFP (0.5 ng), HA-δM-RFP (0.25 ng), HA-δAnk-RFP (0.25 ng) and HA-δC-RFP (2 ng). β-tubulin (βTub) controls loading. Molecular weight markers are indicated. Uninj., un-injected. (C-J) Animal cap explants from embryos injected with Diversin RNAs as in B (C-F) or co-injected with Fz8 RNA (1 ng; G-J). In the absence of Fz8, δAnk is present in many puncta (D), δM in nucleoplasm and nuclear puncta (E), and δC in the nucleus (F). Upon coexpression of Fz8, δC and full-length Diversin were recruited to the cell cortex (G,J), whereas δAnk and δM were not (H,I). Note the uniform membrane localization of δC (J). Scale bar: 20 μm. |
|
|
Fig.6. Diversin constructs with a defect in centrosomal localization are unable to promote β-catenin degradation. (A) HA-Diversin-RFP constructs with deletions in the middle and in the C-terminal region. (B-D) Cryosections prepared from embryos injected with the following RNA: HA-Diversin-RFP (0.3 ng), HA-δM4 (0.15 ng) or HA-δC11 (2 ng). Sections were immunostained with anti-γ-tubulin antibodies. δM4 and δC11 reveal mostly nuclear and peri-membrane, rather than centrosomal, localization. (B-D) Diversin colocalized with γ-tubulin (arrowheads). Scale bar: 20 μm. (E) Levels of β-catenin in embryonic animal caps injected with the following RNAs: FLAGâβ-catenin (30 pg), Wnt3a (10 pg), HA-Diversin-RFP (0.5 ng), HA-δM4 (0.25 ng) and HA-δC11 (2 ng). Wnt3a-dependent β-catenin stabilization was inhibited by wild-type Diversin, but not by δM4 or δC11. Diversin constructs are expressed at similar levels, β-tubulin is a loading control. Uninj., un-injected. |
|
|
Fig.7. Centrosomal localization of Diversin was disrupted by the C-terminal construct. (A) Scheme showing the C-terminal construct of Diversin (Div-C). Ank, ankyrin repeats (grey bar); M, middle region; C, C-terminal region; cc, coiled-coil motif. (B-D) Cryosections from embryos injected with 0.5 ng HA-Diversin RNA and/or 1 ng RFP-Div-C RNA. Staining with anti-HA (B,C) and anti-Diversin (D) antibodies revealed the disruption of the centrosomal localization of HA-Diversin by Div-C. Scale bar: 20 μm. |
|
|
Fig.8. Div-C diminishes Wnt inhibitory activity of the wild-type Diversin. (A) Div-C suppresses the inhibitory effect of wild-type Diversin on β-catenin stabilization. RNAs injected were: Wnt3a (10 pg), HA-Diversin-RFP (0.5 ng), Div-CâRFP (1 ng) and FLAGâβ-catenin (30 pg). (A,C) After protein separation and transfer, transfer membranes were cut at approximately the 80-kD band level and separately probed with anti-HA antibody to detect overexpressed wild-type Diversin and with anti-Diversin antibody to detect Div-C (which has no HA tag). β-tubulin is a loading control. (B) Div-C diminishes the inhibitory effects of Diversin on Siamois reporter activation by Wnt3a. Luciferase assay with pSia-Luc DNA (20 pg) upon co-injection of 10 pg of Wnt3a RNA with 0.5 ng of HA-Div-RFP and 1 ng of Div-C-RFP into animal ventral blastomere of eight-cell embryos. Four groups of six embryos were collected at stage 10 for the reporter assay. Means ± s.d. are shown. (C) Diversin and Div-C expression levels in embryos used for B. (D) Model for Diversin function at the centrosome. Centrosomal Diversin promotes β-catenin degradation. Upon Wnt signaling, Diversin is redistributed to punctate structures at the cell cortex and the cytoplasm, resulting in stabilized β-catenin and increased target gene transcription. |
References [+] :
Axelrod,
Unipolar membrane association of Dishevelled mediates Frizzled planar cell polarity signaling.
2001, Pubmed
Axelrod, Unipolar membrane association of Dishevelled mediates Frizzled planar cell polarity signaling. 2001, Pubmed
Axelrod, Differential recruitment of Dishevelled provides signaling specificity in the planar cell polarity and Wingless signaling pathways. 1998, Pubmed , Xenbase
Badano, The centrosome in human genetic disease. 2005, Pubmed
Bahmanyar, beta-Catenin is a Nek2 substrate involved in centrosome separation. 2008, Pubmed
Bilic, Wnt induces LRP6 signalosomes and promotes dishevelled-dependent LRP6 phosphorylation. 2007, Pubmed
Bisgrove, The roles of cilia in developmental disorders and disease. 2006, Pubmed
Ciruna, Planar cell polarity signalling couples cell division and morphogenesis during neurulation. 2006, Pubmed
Clevers, Wnt/beta-catenin signaling in development and disease. 2006, Pubmed
Cliffe, A role of Dishevelled in relocating Axin to the plasma membrane during wingless signaling. 2003, Pubmed
Corbit, Kif3a constrains beta-catenin-dependent Wnt signalling through dual ciliary and non-ciliary mechanisms. 2008, Pubmed
Darken, The planar polarity gene strabismus regulates convergent extension movements in Xenopus. 2002, Pubmed , Xenbase
Das, Diego interacts with Prickle and Strabismus/Van Gogh to localize planar cell polarity complexes. 2004, Pubmed
Eggenschwiler, Cilia and developmental signaling. 2007, Pubmed
Fan, Wnt signaling and transcriptional control of Siamois in Xenopus embryos. 1998, Pubmed , Xenbase
Freed, Components of an SCF ubiquitin ligase localize to the centrosome and regulate the centrosome duplication cycle. 1999, Pubmed , Xenbase
Fumoto, Axin localizes to the centrosome and is involved in microtubule nucleation. 2009, Pubmed
Gerdes, Disruption of the basal body compromises proteasomal function and perturbs intracellular Wnt response. 2007, Pubmed
Gordon, Wnt signaling: multiple pathways, multiple receptors, and multiple transcription factors. 2006, Pubmed
Habas, Dishevelled and Wnt signaling: is the nucleus the final frontier? 2005, Pubmed
Itoh, A role for Xenopus Frizzled 8 in dorsal development. 1998, Pubmed , Xenbase
Itoh, Interaction of dishevelled and Xenopus axin-related protein is required for wnt signal transduction. 2000, Pubmed , Xenbase
Itoh, Nuclear localization is required for Dishevelled function in Wnt/beta-catenin signaling. 2005, Pubmed , Xenbase
Jenny, Prickle and Strabismus form a functional complex to generate a correct axis during planar cell polarity signaling. 2003, Pubmed , Xenbase
Jones, Ciliary proteins link basal body polarization to planar cell polarity regulation. 2008, Pubmed
Kaplan, Identification of a role for beta-catenin in the establishment of a bipolar mitotic spindle. 2004, Pubmed , Xenbase
Keller, Shaping the vertebrate body plan by polarized embryonic cell movements. 2002, Pubmed
Kilian, The role of Ppt/Wnt5 in regulating cell shape and movement during zebrafish gastrulation. 2003, Pubmed
Kim, Axin localizes to mitotic spindles and centrosomes in mitotic cells. 2009, Pubmed
Klaus, Wnt signalling and its impact on development and cancer. 2008, Pubmed
Lawrence, Planar cell polarity: one or two pathways? 2007, Pubmed
Louie, Adenomatous polyposis coli and EB1 localize in close proximity of the mother centriole and EB1 is a functional component of centrosomes. 2004, Pubmed
Makarova, Generation of deletion and point mutations with one primer in a single cloning step. 2000, Pubmed
Moeller, Diversin regulates heart formation and gastrulation movements in development. 2006, Pubmed
Moon, Xwnt-5A: a maternal Wnt that affects morphogenetic movements after overexpression in embryos of Xenopus laevis. 1993, Pubmed , Xenbase
Neugebauer, FGF signalling during embryo development regulates cilia length in diverse epithelia. 2009, Pubmed , Xenbase
Newport, A major developmental transition in early Xenopus embryos: I. characterization and timing of cellular changes at the midblastula stage. 1982, Pubmed , Xenbase
Ossipova, PAR1 specifies ciliated cells in vertebrate ectoderm downstream of aPKC. 2007, Pubmed , Xenbase
Park, Dishevelled controls apical docking and planar polarization of basal bodies in ciliated epithelial cells. 2008, Pubmed , Xenbase
Ross, Disruption of Bardet-Biedl syndrome ciliary proteins perturbs planar cell polarity in vertebrates. 2005, Pubmed
Rothbächer, Dishevelled phosphorylation, subcellular localization and multimerization regulate its role in early embryogenesis. 2000, Pubmed , Xenbase
Schambony, Wnt-5A/Ror2 regulate expression of XPAPC through an alternative noncanonical signaling pathway. 2007, Pubmed , Xenbase
Schwarz-Romond, The Wnt signalling effector Dishevelled forms dynamic protein assemblies rather than stable associations with cytoplasmic vesicles. 2005, Pubmed
Schwarz-Romond, The ankyrin repeat protein Diversin recruits Casein kinase Iepsilon to the beta-catenin degradation complex and acts in both canonical Wnt and Wnt/JNK signaling. 2002, Pubmed , Xenbase
Seifert, Frizzled/PCP signalling: a conserved mechanism regulating cell polarity and directed motility. 2007, Pubmed
Semenov, SnapShot: Noncanonical Wnt Signaling Pathways. 2007, Pubmed
Sillibourne, Centrosomal anchoring of the protein kinase CK1delta mediated by attachment to the large, coiled-coil scaffolding protein CG-NAP/AKAP450. 2002, Pubmed
Smalley, Dishevelled (Dvl-2) activates canonical Wnt signalling in the absence of cytoplasmic puncta. 2005, Pubmed
Sokol, A role for Wnts in morpho-genesis and tissue polarity. 2000, Pubmed
Strutt, Asymmetric localization of frizzled and the establishment of cell polarity in the Drosophila wing. 2001, Pubmed
Tada, Xwnt11 is a target of Xenopus Brachyury: regulation of gastrulation movements via Dishevelled, but not through the canonical Wnt pathway. 2000, Pubmed , Xenbase
Tree, Prickle mediates feedback amplification to generate asymmetric planar cell polarity signaling. 2002, Pubmed
Wakefield, A role for glycogen synthase kinase-3 in mitotic spindle dynamics and chromosome alignment. 2003, Pubmed
Wallingford, Convergent extension: the molecular control of polarized cell movement during embryonic development. 2002, Pubmed , Xenbase
Wang, Tissue/planar cell polarity in vertebrates: new insights and new questions. 2007, Pubmed
Wigley, Dynamic association of proteasomal machinery with the centrosome. 1999, Pubmed
Witzel, Wnt11 controls cell contact persistence by local accumulation of Frizzled 7 at the plasma membrane. 2006, Pubmed
Wolda, Overlapping expression of Xwnt-3A and Xwnt-1 in neural tissue of Xenopus laevis embryos. 1993, Pubmed , Xenbase
Wu, Frizzled-Dishevelled signaling specificity outcome can be modulated by Diego in Drosophila. 2008, Pubmed
Yang-Snyder, A frizzled homolog functions in a vertebrate Wnt signaling pathway. 1996, Pubmed , Xenbase
Yin, Cooperation of polarized cell intercalations drives convergence and extension of presomitic mesoderm during zebrafish gastrulation. 2008, Pubmed
Zeng, Initiation of Wnt signaling: control of Wnt coreceptor Lrp6 phosphorylation/activation via frizzled, dishevelled and axin functions. 2008, Pubmed , Xenbase
