Click here to close
Hello! We notice that you are using Internet Explorer, which is not supported by Xenbase and may cause the site to display incorrectly.
We suggest using a current version of Chrome,
FireFox, or Safari.
PKM zeta restricts dendritic arbor growth by filopodial and branch stabilization within the intact and awake developing brain.
Liu XF, Tari PK, Haas K.
???displayArticle.abstract???
The molecular mechanisms underlying activity-dependent neural circuit growth and plasticity during early brain development remain poorly understood. Protein kinase Mzeta (PKMz), an endogenous constitutively active kinase associated with late-phase long-term synaptic potentiation and memory in the mature brain, is expressed in the embryonic Xenopus retinotectal system with heightened levels during peak periods of dendrite growth and synaptogenesis. In vivo rapid time-lapse imaging of actively growing tectal neurons and comprehensive three-dimensional tracking of dynamic dendritic growth behavior finds that altered PKMz activity affects morphologic stabilization. Exogenous expression of PKMz within single neurons stabilizes dendritic filopodia by increasing dendritic filopodial lifetimes and decreasing filopodial additions, eliminations, and motility, whereas long-term in vivo imaging demonstrates restricted expansion of the dendritic arbor. Alternatively, blocking endogenous PKMz activity in individual growing tectal neurons with an inhibitory peptide (zeta-inhibitory peptide) destabilizes dendritic filopodia and over long periods promotes excessive arbor expansion. Furthermore, inhibiting endogenous PKMz throughout the tectum decreases colocalization of immunostained presynaptic and postsynaptic markers, SNAP-25 and PSD-95, respectively, suggesting impaired synapse maintenance. Together, these results implicate PKMz activity in restricting dendritic arborization during embryonic brain circuit development through synaptotropic stabilization of dynamic processes.
Figure 1. Characterization of Xenopus PKMz. A, Alignment of predicted PKMz amino acid sequences from Xenopus laevis and other species. Regions corresponding to postulated major motifs are highlighted. B, Western blot using an antibody raised against the catalytic domain of rat PKMz identifies a 50 kDa protein from Xenopus brain extracts, demonstrates a progressive developmental increase in expression. C, Schematic drawing of tadpolebrain (left) and horizontal section stained with PKMz antibody demonstrating enriched immunoreactivity in the neuropil region (NP) and the membrane portion of cell body (CB) region of the tectum.
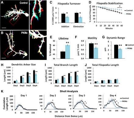
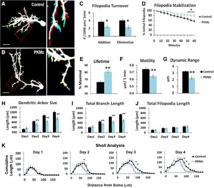
Figure 2. PKMz overexpression stabilizes dendritic filopodia and restricts arbor extension. A, B, Superimposed images of six successive time points (each a different color, with overlap = white) at 10 min imaging intervals of a neuron expressing exogenous PKMz (A) and a control neuron (B). Area within the boxed region is enlarged on the right. Scale bars, 20 μm. CâG, Morphometric analysis of dendritic filopodial dynamics of PKMz neurons (N = 6 cells; n = 269 filopodia) and control neurons (N = 7 cells; n = 255 filopodia). PKMz overexpression significantly decreases the rates of filopodial addition and elimination (C); increases the fraction of filopodia that persist for 1 h (D) and mean filopodial lifetime (E); decreases filopodial motility (F) and dynamic range (G). HâK, 3D morphometric analysis of tectal neurons expressing GFP alone (control, n = 12) and GFP with PKMz (n = 10) 1â4 d after electroporation. PKMz overexpression restricts daily addition of dendritic arbor size (H), attributable to decreased extension of branches (I) but not filopodia (J). K, 3D Sholl analysis of dendritic arbor complexity 1â4 d after transfection. *p < 0.05; **p < 0.01.
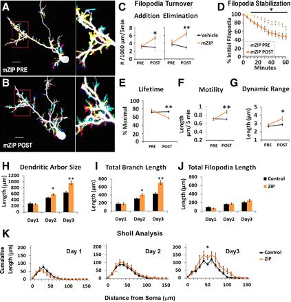
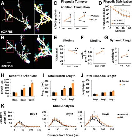
Figure 3. ZIP destabilizes dendritic filopodia and promotes arbor extension. A, B, Overlay of six successive images at 10 min of a GFP neuron before (A) and 4 h after mZIP treatment (B). White portions of the arbor are stable, and colored portions are dynamic over 1 h imaging period. The area within the boxed region is enlarged on the right. Scale bar, 20 μm. CâG, Morphometric analysis of dendritic filopodial dynamics of neurons before and after mZIP delivery to tectum (N = 5 cells; n = 213 filopodia for PRE and 215 filopodia for POST) and vehicle (N = 5 cells; n = 221 filopodia for PRE and 210 filopodia for POST). mZIP treatment significantly increases the rates of filopodial addition and elimination (C), decreases the proportion of stabilized pre-existing filopodia (D) and mean filopodial lifetime (E); increases the filopodial motility (F) and dynamic range (G). HâK, 3D morphometric analysis of tectal neurons labeled with Alexa Fluor 488 dye alone (control, n = 12) and with ZIP (n = 13) 1â3 d after electroporation. ZIP increases total dendritic arbor size (H) and branch length (I) but not total filopodial length (J). K, 3D Sholl analysis of dendritic arbor complexity 1â3 d after electroporation. *p < 0.05; **p < 0.01.
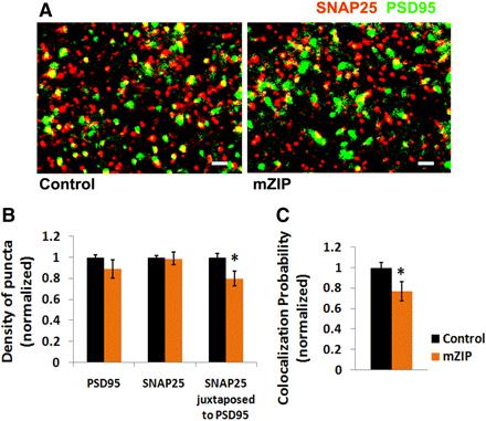
Figure 4. mZIP impairs maintenance of retinotectal synapses in vivo. A, Representative immunostaining of the tectal neuropil from a horizontal brain section with antibodies against SNAP-25 (red) and PSD-95 (green) 4 h after tectal infusion of vehicle (control) and mZIP. Yellow puncta represent the overlap of SNAP-25 and PSD-95 puncta. Scale bars, 1 μm. B, C, Quantitative analysis of the density of SNAP-25 puncta, PSD-95 puncta, and juxtaposed puncta (B), as well as colocalization probability (C), normalized by the average value of the corresponding controls (n = 5 tadpoles for each condition; *p < 0.05).
Immunostaining of the tectal neuropil from a horizontal brain section with antibodiy against SNAP-25 (red) and PSD-95 [dlg4] (green) 4 h after tectal infusion of mZIP [a cell-permeable myristoylated-PKMz inhibitor peptide]. Yellow puncta represent the overlap of SNAP-25 and PSD-95 puncta. Scale bars, 1 um.
Schematic drawing of NF stage 47 tadpolebrain (left) and horizontal section stained with PKMz [now known as prkcz] antibody demonstrating enriched immunoreactivity in the neuropil region (NP) and the membrane portion of cell body (CB) region of the optic tectum.
Cline,
The regulation of dendritic arbor development and plasticity by glutamatergic synaptic input: a review of the synaptotrophic hypothesis.
2008, Pubmed
Cline,
The regulation of dendritic arbor development and plasticity by glutamatergic synaptic input: a review of the synaptotrophic hypothesis.
2008,
Pubmed Drier,
Memory enhancement and formation by atypical PKM activity in Drosophila melanogaster.
2002,
Pubmed Grant,
Ontogeny of the retina and optic nerve in Xenopus laevis. I. Stages in the early development of the retina.
1980,
Pubmed
,
Xenbase Haas,
Single-cell electroporation for gene transfer in vivo.
2001,
Pubmed
,
Xenbase Haas,
AMPA receptors regulate experience-dependent dendritic arbor growth in vivo.
2006,
Pubmed
,
Xenbase Hernandez,
Protein kinase M zeta synthesis from a brain mRNA encoding an independent protein kinase C zeta catalytic domain. Implications for the molecular mechanism of memory.
2003,
Pubmed Hewapathirane,
In vivo imaging of seizure activity in a novel developmental seizure model.
2008,
Pubmed
,
Xenbase Hrabetova,
Bidirectional regulation of protein kinase M zeta in the maintenance of long-term potentiation and long-term depression.
1996,
Pubmed Jiang,
Developmental expression of the protein kinase C family in rat hippocampus.
1994,
Pubmed Kelly,
Regulation of protein kinase Mzeta synthesis by multiple kinases in long-term potentiation.
2007,
Pubmed Ling,
Protein kinase Mzeta is necessary and sufficient for LTP maintenance.
2002,
Pubmed Niell,
In vivo imaging of synapse formation on a growing dendritic arbor.
2004,
Pubmed Osten,
Protein synthesis-dependent formation of protein kinase Mzeta in long-term potentiation.
1996,
Pubmed Pastalkova,
Storage of spatial information by the maintenance mechanism of LTP.
2006,
Pubmed Portera-Cailliau,
Activity-regulated dynamic behavior of early dendritic protrusions: evidence for different types of dendritic filopodia.
2003,
Pubmed Rajan,
NMDA receptor activity stabilizes presynaptic retinotectal axons and postsynaptic optic tectal cell dendrites in vivo.
1999,
Pubmed
,
Xenbase Rajan,
Glutamate receptor activity is required for normal development of tectal cell dendrites in vivo.
1998,
Pubmed
,
Xenbase Sacktor,
Persistent activation of the zeta isoform of protein kinase C in the maintenance of long-term potentiation.
1993,
Pubmed Sin,
Dendrite growth increased by visual activity requires NMDA receptor and Rho GTPases.
2002,
Pubmed
,
Xenbase Vaughn,
Fine structure of synaptogenesis in the vertebrate central nervous system.
1989,
Pubmed Wu,
Maturation of a central glutamatergic synapse.
1996,
Pubmed
,
Xenbase Wu,
Stabilization of dendritic arbor structure in vivo by CaMKII.
1998,
Pubmed
,
Xenbase Wu,
Dendritic dynamics in vivo change during neuronal maturation.
1999,
Pubmed
,
Xenbase