Click here to close
Hello! We notice that you are using Internet Explorer, which is not supported by Xenbase and may cause the site to display incorrectly.
We suggest using a current version of Chrome,
FireFox, or Safari.
???displayArticle.abstract???
Planar cell polarity signaling controls a variety of polarized cell behaviors. In multiciliated Xenopus epidermal cells, recruitment of Dishevelled (Dvl) to the basal body and its localization to the center of the ciliary rootlet are required to correctly position the motile cilia. We now report that the anaphase-promoting complex (APC/C) recognizes a D-box motif of Dvl and ubiquitylates Dvl on a highly conserved lysine residue. Inhibition of APC/C function by knockdown of the ANAPC2 subunit disrupts the polarity of motile cilia and alters the directionality of the fluid movement along the epidermis of the Xenopus embryo. Our results suggest that the APC/C activity enables cilia to correctly polarize in Xenopus epidermal cells.
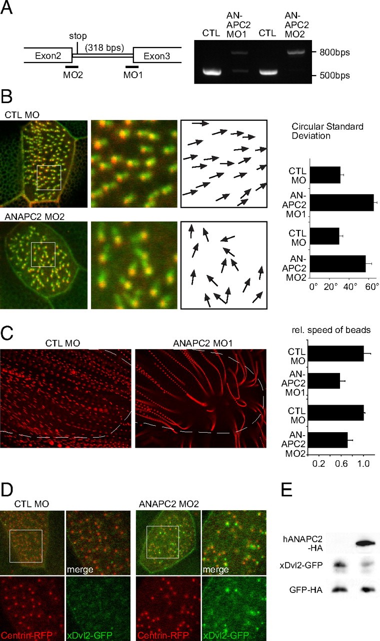
Fig. 5. Depletion of ANAPC2 causes ciliary polarity defects. (A) The efficiency of two nonoverlapping, splice-blocking ANAPC2 MOs was monitored by RT-PCR. (B) The two MOs were injected into the ventral blastomeres to preferentially target the APC/C activity in the Xenopus epidermis. Depletion of Xenopus ANAPC2 caused a randomization of the position of the rootlet, labeled by CLAMP-GFP, in relationship to the basal body, marked by Centrin-RFP. The polarization was quantified by angular measurements of all CLAMP/Centrin pairs in 10 cells; white boxes show the magnified areas, and arrows indicate the direction of the ciliary rootlet in relation to its basal body. Depletion of ANAPC2 by either ANAPC2 MO increased the circular standard deviation compared with that of controls (P < 0.001; error bars represent SEM, n = 10). (C) The randomized polarization of the motile cilia resulted in a significantly reduced speed of fluorescent particles applied to the Xenopus epidermis. Single particles, tracked by Imaris 6.0 software, were depicted as streamlines after superimposing the single frames of video recordings. Broken lines depicted the positions of the embryos. Because of the decreased speed, the streamlines of ANAPC2-MO-injected tadpoles are more punctuated, and the distances between individual dots are smaller (P < 0.05; error bars represent SEM, n > 10). In addition, some particles showed disordered movements and circular trajectories toward the end of the tracked movements. (D) Low levels of xDvl2-GFP (50 pg) were coexpressed with Centrin-RFP (200 pg) in epidermal ciliated cells. Larger magnifications of the boxed area are at right. Channels are separated. In embryos injected with the control (CTL) MO, the xDvl2-GFP signal was barely detectable, whereas xDvl2-GFP formed visible aggregates in Xenopus embryos coinjected with ANAPC2 MO. (E) In whole-embryo lysates, overexpression of human ANAPC2 reduced the steady-state levels of xDvl2-GFP. The RNA coding for xDvl2-GFP and HA-tagged GFP were coinjected without (Left) or with ANAPC2 mRNA (Right) into four-cell-stage embryos. Embryo lysates were prepared at stage 10.5 and analyzed for protein levels by Western blot. Although ANAPC2 reduced xDvl2-GFP levels, the levels of GFP remained unaffected by ANAPC2.
Angers,
The KLHL12-Cullin-3 ubiquitin ligase negatively regulates the Wnt-beta-catenin pathway by targeting Dishevelled for degradation.
2006, Pubmed,
Xenbase
Angers,
The KLHL12-Cullin-3 ubiquitin ligase negatively regulates the Wnt-beta-catenin pathway by targeting Dishevelled for degradation.
2006,
Pubmed
,
Xenbase Axelrod,
Unipolar membrane association of Dishevelled mediates Frizzled planar cell polarity signaling.
2001,
Pubmed Axelrod,
Differential recruitment of Dishevelled provides signaling specificity in the planar cell polarity and Wingless signaling pathways.
1998,
Pubmed
,
Xenbase Boutros,
Dishevelled activates JNK and discriminates between JNK pathways in planar polarity and wingless signaling.
1998,
Pubmed Chan,
Prickle-1 negatively regulates Wnt/beta-catenin pathway by promoting Dishevelled ubiquitination/degradation in liver cancer.
2006,
Pubmed Creyghton,
PR72, a novel regulator of Wnt signaling required for Naked cuticle function.
2005,
Pubmed
,
Xenbase Dube,
Localization of the coactivator Cdh1 and the cullin subunit Apc2 in a cryo-electron microscopy model of vertebrate APC/C.
2005,
Pubmed
,
Xenbase Fliegauf,
Nephrocystin specifically localizes to the transition zone of renal and respiratory cilia and photoreceptor connecting cilia.
2006,
Pubmed Harper,
The anaphase-promoting complex: it's not just for mitosis any more.
2002,
Pubmed Hershko,
The ubiquitin system.
1998,
Pubmed Jenny,
Diego and Prickle regulate Frizzled planar cell polarity signalling by competing for Dishevelled binding.
2005,
Pubmed Juo,
The anaphase-promoting complex regulates the abundance of GLR-1 glutamate receptors in the ventral nerve cord of C. elegans.
2004,
Pubmed Kim,
The polycystic kidney disease 1 gene product modulates Wnt signaling.
1999,
Pubmed Klein,
Planar cell polarization: an emerging model points in the right direction.
2005,
Pubmed Konishi,
Cdh1-APC controls axonal growth and patterning in the mammalian brain.
2004,
Pubmed Mitchell,
A positive feedback mechanism governs the polarity and motion of motile cilia.
2007,
Pubmed
,
Xenbase Miyazaki,
NEDL1, a novel ubiquitin-protein isopeptide ligase for dishevelled-1, targets mutant superoxide dismutase-1.
2004,
Pubmed Moody,
Fates of the blastomeres of the 16-cell stage Xenopus embryo.
1987,
Pubmed
,
Xenbase Morgan,
Expression analyses and interaction with the anaphase promoting complex protein Apc2 suggest a role for inversin in primary cilia and involvement in the cell cycle.
2002,
Pubmed Musacchio,
The spindle-assembly checkpoint in space and time.
2007,
Pubmed Park,
Dishevelled controls apical docking and planar polarization of basal bodies in ciliated epithelial cells.
2008,
Pubmed
,
Xenbase Park,
Subcellular localization and signaling properties of dishevelled in developing vertebrate embryos.
2005,
Pubmed
,
Xenbase Penton,
A mutational analysis of dishevelled in Drosophila defines novel domains in the dishevelled protein as well as novel suppressing alleles of axin.
2002,
Pubmed Pesin,
Regulation of APC/C activators in mitosis and meiosis.
2008,
Pubmed Peters,
The anaphase promoting complex/cyclosome: a machine designed to destroy.
2006,
Pubmed Rappleye,
The anaphase-promoting complex and separin are required for embryonic anterior-posterior axis formation.
2002,
Pubmed Schmidt,
Xenopus polo-like kinase Plx1 regulates XErp1, a novel inhibitor of APC/C activity.
2005,
Pubmed
,
Xenbase Simons,
Inversin, the gene product mutated in nephronophthisis type II, functions as a molecular switch between Wnt signaling pathways.
2005,
Pubmed
,
Xenbase Slack,
Asymmetric localisation of Miranda and its cargo proteins during neuroblast division requires the anaphase-promoting complex/cyclosome.
2007,
Pubmed Thornton,
An architectural map of the anaphase-promoting complex.
2006,
Pubmed Tugendreich,
CDC27Hs colocalizes with CDC16Hs to the centrosome and mitotic spindle and is essential for the metaphase to anaphase transition.
1995,
Pubmed van Roessel,
Independent regulation of synaptic size and activity by the anaphase-promoting complex.
2004,
Pubmed Vodermaier,
TPR subunits of the anaphase-promoting complex mediate binding to the activator protein CDH1.
2003,
Pubmed Wang,
Tissue/planar cell polarity in vertebrates: new insights and new questions.
2007,
Pubmed Wu,
Frizzled-Dishevelled signaling specificity outcome can be modulated by Diego in Drosophila.
2008,
Pubmed Zhang,
Dapper 1 antagonizes Wnt signaling by promoting dishevelled degradation.
2006,
Pubmed
,
Xenbase